Материал: Приемник связной радиостанции диапазона частот 395–396 МГц и шагом сетки часто 50 кГц с использованием современной элементной базы

Внимание! Если размещение файла нарушает Ваши авторские права, то обязательно сообщите нам

Приемник связной радиостанции диапазона частот 395–396 МГц и шагом сетки часто 50 кГц с использованием современной элементной базы

Введение

Радиоприёмник, устройство, предназначенное (в сочетании с антенной) для приёма радиосигналов или естественных радиоизлучений и преобразования их к виду, позволяющему использовать содержащуюся в них информацию. Радиоприемники можно классифицировать по ряду признаков, из которых основным являются: 1) тип схемы; 2) вид принимаемых сигналов; 3) назначение приемника; 4) диапазон частот; 5) вид активных элементов, используемых в приемнике; 6) тип конструкции приемника. В зависимости от назначения радиоприемники делят на вещательные, телевизионные, связные, радиолокационные и др. Основные функции, выполняемые Р.: частотная селекция - выделение из всего радиочастотного спектра электромагнитных колебаний, действующих на антенну, части его, содержащей искомую информацию; усиление - увеличение энергии принятых (обычно очень слабых) колебаний до уровня, при котором становится возможным их использование; детектирование - преобразование принятых модулированных радиочастотных колебаний в электрические колебания, соответствующие закону модуляции, т.е. непосредственно содержащие информацию.

В связных радиостанциях чаще всего применяются частотно-модулированные сигналы, что даёт выигрыш по мощности примерно в 30 раз, по сравнению с АМ из-за более высокой устойчивости ЧМ сигналов к действию помех.

Целью данного курсового проекта является разработка приёмника связной радиостанции диапазона частот 395-396 МГц и шагом сетки часто 50 кГц с использованием современной элементной базы.

1. Выбор элементной базы

радиостанция связной приемник

С целью селекции заданного диапазона частот 395-396 МГц, во входной цепи поставим полосовой фильтра на ПАВ AE5558BH-393.1 фирмы AEC. Его характеристики приведены в следующей таблице:

Таблица 1

Центральная частота, МГц

Полоса на уровне -2дБ, МГц

Потери, дБ

Максимальное подавление, дБ

Входное и выходное сопротивления, Ом

393.1

7

2,3

55

50


Основной каскад выполним ИМС MC13135 фирмы Motorola (спецификация приведена в приложении), которая представляет собой узкополосный ЧМ приемник с двойным преобразованием частоты. В нем осуществляется двойное преобразование частоты, усиление, ограничение по амплитуде и детектирование сигнала. Спецификация ИМС приведена в приложении.

На первую промежуточную частоту выберем кварцевый фильтр фирмы Cerafil SFVLF10M7LF00-B0 со следующими основными характеристиками:

Таблица 2

Центральная частота, МГц

Полоса на уровне - 3 дБ, кГц

Полоса на уровне - 60 дБ, кГц

Потери, дБ

10,7

50

430

5.5


В качестве фильтра на вторую промежуточную частоту выберем фильтр фирмы Oscilent 730-450-CW, со следующими основными характеристиками:

Таблица 3

Центральная частота, кГцПолоса на уровне - 6 дБ, кГцПолоса на уровне - 50 дБ, кГцПотери, дБ




450

25

46

4


В качестве усилительного прибора для усилителя радиочастоты возьмем малошумящий транзистор 2Т3120А со следующими основными параметрами:

Таблица 4

Iкм, мА

Uкэм, В

Uкбм, В

Uэб0, В

Uкб0, В

Iэ0, мА

fгр, ГГц

h21э

Kш, дБ

Cк, пФ

Pм, Вт

Tк, пс

15

5

5

1

5

5

4,3

40

1,5

0,44

0,025

8


2. Проектирование структурной схемы

Расчет частотного плана

В разрабатываемом радиоприемном устройстве, перестройка по диапазону будет осуществляться частотой первого гетеродина.

Рис. 1 Частотный план



При этом частота второго зеркального канала:

Необходимо обеспечить фильтром преселектора избирательность по побочным каналам (в данном случае это первый и второй зеркальные каналы). Так как избирательность одного фильтра AE5558BH-393.: , где - подавление вне основной полосы частот, - потери, что не удовлетворяет техническому заданию (по ТЗ ), то необходимо использовать два фильтра AE5558BH-393.

При этом избирательность по побочным каналам получается равной:

 что c лихвой соответствует техническому заданию.

Фильтры на первой и второй промежуточных частотах, а именно ФП2П4-10,7М-15К и SFPLA450kE1A-B0 соответственно, должны обеспечивать необходимую избирательность по соседним каналам (по ТЗ ). Для выбранных типов фильтров избирательность получается равной:

 что полностью удовлетворяет техническое задание.

Исходя из частотного плана, структурная схема радиоприемника примет следующий вид:

Рис. 2 Структурная схема радиоприемника

Где:

А - антенна,

УРЧ - усилитель радиочастоты (малошумящий усилитель),

Ф1, Ф2 - фильтр радиочастоты,

СМ1, СМ2 - смесители частоты,

Г1, Г2 - гетеродины,

Фпч1, Фпч2 - фильтры промежуточных частот,

УПЧ - усилитель промежуточной частоты,

ОА - ограничитель амплитуд,

ЧД - частотный детектор,

ФНЧ - фильтр нижних частот,

УЗЧ - усилитель звуковой частоты.

Расчет энергетического плана

Проведем расчет энергетического плана с целью определения - соответствует ли отношение сигнал/шум на выходе приемника ТЗ при выбранной элементной базе.

Отношение сигнал/шум на входе приемника:


где  - мощность сигнала на входе приемника,  - мощность шума на входе приемника.


где  - чувствительность приемника,  - сопротивление антенны приемника.


где по формуле Найквиста   - полоса пропускания.


Коэффициент шума радиоприемника:

Рис. 3

Так как основной вклад в шумовые свойства приемника оказывают лишь каскады вплоть до первого смесителя (рис. 2), следовательно, выражение для коэффициента шума радиоприемника можно записать следующим приближенным выражением:


где - коэффициент передачи по мощности соответствующих каскадов,  - коэффициенты шума соответствующих каскадов.

Коэффициенты шума и передачи соответствующих каскадов:


где - мощность на выходе УРЧ, - мощность на входе УРЧ соответственно.


где - напряжение на входе УРЧ,

При чувствительности приемника  и при соответствующем коэффициенте передачи входной цепи (Ф1) необходимо, чтобы:


Пусть


где - напряжение на выходе УРЧ,

При чувствительности микросхемы приемника  и при соответствующем коэффициенте передачи цепи Ф2  необходимо, чтобы:


Пусть

Получаем, что:


Тогда коэффициент шума радиоприемника равен:



Отношение сигнал/шум на выходе приемника:


Получившийся при вычислении отношение сигнал/шум на выходе приемника полностью соответствует техническому заданию.

Расчет усилительных свойств радиоприемника

Определим усилительные свойства разрабатываемого радиоприемника.

По техническому заданию, при чувствительности приемника в 0,6 мкВ на выходе должен быть 0,1 В, т.е. разрабатываемый радиоприемник должен обеспечивать коэффициент передачи по напряжению равный:


Используемая микросхема MC13135 при заданной девиации частоты и при необходимом уровне сигнала на входе, на выходе дает напряжение 0,7 В (при сопротивлении R=39 кОм (рис. 6)). Следовательно, необходимо обеспечить необходимый уровень сигнала на входе микросхемы.

Рис. 6

Определим необходимый коэффициент передачи по напряжению УРЧ.

При чувствительности приемника  и при коэффициенте передачи фильтра Ф1:  напряжение на входе УРЧ должно быть не менее


При чувствительности микросхемы и при соответствующем коэффициенте передачи фильтров Ф2 и Ф3 (Ф23): напряжение на выходе УРЧ должно быть не менее следовательно, коэффициент передачи УРЧ по напряжению должен быть не менее:


При полученном коэффициенте передачи УЧР, как было выше упомянуто, напряжение на выходе микросхемы равно 0,7 В. Для получения заданного в ТЗ напряжения равного 0,1 В, на выходе микросхемы поставим резистивный делитель напряжения.

Рассчитаем параметры делителя:

Рис. 7 Делитель напряжения



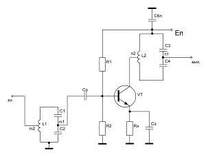
Расчет усилителя радиочастоты

Электрическая схема простейшего УРЧ:

Рис. 8

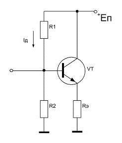
Расчет УРЧ по постоянному току:

Электрическая схема УРЧ по постоянному току:

Рис. 9

Обычно, падение напряжения на резисторе  составляет примерно 20% от напряжения питания:


Тогда сопротивление резистора  равно:


Падение напряжения на базовом делителе равно:



Постоянный ток базы приблизительно равен:


Ток делителя, должен быть, по крайней мере, на порядок больше тока базы :


Тогда сопротивление делителя равно:


Как видно


Сопротивление резистора  равно:


Тогда сопротивление резистора  равно соответственно:

Так как , тогда

Расчет УРЧ по переменному току:

Расчет по переменному току производится с целью определения коэффициента усиления УРЧ по напряжению.

Как известно, коэффициент усиления УРЧ определяется из выражения:


Где - крутизна проходной характеристики транзистора, - эквивалентное резонансное сопротивление контура на выходе транзистора, ,- коэффициенты включения в контур транзистора и нагрузки соответственно.

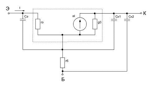
Схема замещения транзистора по Y - параметрам:

Рис. 10


Где - входная проводимость транзистора, - выходная проводимость транзистора,  - обратная проводимость транзистора, она мала, поэтому ее влияние можно не учитывать [2].

Определим Y - параметры транзистора:

Физическая эквивалентная схема транзистора имеет следующий вид:

Рис. 11

Где - распределенное сопротивление базы, - зарядная емкость эмиттерного перехода, - активная и периферийная емкости коллекторного перехода, - сопротивление эмиттерного перехода, - ток эмиттера (мА), а - коэффициент усиления по току в схеме с ОБ, - активная составляющая выходной проводимости на низкой частоте, - входной ток теоретической модели транзистора.

- полная емкость коллекторного перехода.

Сопротивление эмиттерного перехода:


Активная и полная емкости коллекторного перехода связаны между собой следующим соотношением:


Тогда активная емкость коллекторного перехода оказывается равной:


Распределенное сопротивление базы равно:


Входное сопротивление в схеме с ОБ равно:


где  - контактное сопротивление в эмиттерной цепи. Для кремниевых транзисторов им обычно пренебрегают [2].



Тогда граничная частота по крутизне равна:


Коэффициент передачи по току в схеме с ОБ:


После произведенных вычислений, можно определить Y - параметры транзистора:

Входная проводимость - Y11:


Выходная проводимость - Y22:


Крутизна проходной характеристики транзистора - Y21:


Определим устойчивый коэффициент усиления транзистора:


Обычно на практике задаются  пусть тогда:


Рассчитаем резонансные согласующие контуры УРЧ.

Контур на выходе УРЧ:


С точки зрения частотных искажений, должно выполняться следующее условие:

 выбираем эквивалентную добротность

Задаемся эквивалентной емкостью контура, которая для диапазона частот 300..1000 МГц лежит в пределах 50..10 пФ. Пусть

При этом индуктивность контура равна:


При таком значении индуктивности, катушки изготавливают из посеребренного провода, при этом добротность контурной катушки может быть порядка  пусть

Характеристическое сопротивление контура:


Сопротивление нагруженного контура:


Рассчитаем коэффициент:


Коэффициент включения со стороны фильтра Ф2:




Коэффициент включения со стороны транзистора:



Расчет коэффициента усиления по напряжению:


Получилось, что

Тогда уменьшим коэффициенты включения в контур до величин:

Коэффициент усиления по напряжению получается равным:


Контур на входе УРЧ:

Параметры данного контура аналогичны параметрам контура на выходе УРЧ, однако, с другими коэффициентами включения.

Коэффициент включения со стороны транзистора:



Коэффициент включения со стороны фильтра Ф1:




Далее рассчитаем вспомогательные элементы:

Разделительный конденсатор:


Блокировочный конденсатор:



Емкость в цепи эмиттера :


Расчет контура частотного детектора

Рис. 12

R=39 (кОм);

f=450 (кГц);

Рассчитаем добротность контура:


При этом эквивалентное сопротивление контура должно быть равное:


Так же должно выполняться условие:

Из данного выражения получается, что:


Найдем параметры контура L и C:


На этом расчет контура частотного детектора закончен.

Определим коэффициент нелинейных искажений радиоприемника:

Приведем график зависимости коэффициента нелинейных искажений в зависимости от девиации частоты:

Рис. 13

Из зависимости видно, что при R=39 (кОм) и при девиации частоты равной 5 (кГц), коэффициент нелинейных искажений приблизительно равен:

Что полностью удовлетворяет техническому заданию (по ТЗ )

На этом расчет радиоприемника закончен.

. Требования к синтезатору частот

Синтезатор частот должен удовлетворять следующим требованиям:

1.       Диапазон генерируемых часто: 405,7-406,7 МГц.

2.      перестройка по частоте с дискретом, не более: 25 кГц.

.        Амплитуда генерируемого сигнала, согласно выбранной микросхемы, не более: 1 В.

.        Наличие схемы ФАПЧ.

.        Напряжение питание, не более: 6 В.

Вывод

В данном курсовом проекте был спроектирован радиоприемное устройство связной радиостанции диапазона 395-396 МГц. Радиоприемник выполняли на микросхеме MC13135 большой степени интеграции фирмы Motorola. Характеристики полученного устройства полностью удовлетворяют параметрам технического задания. Избирательности по соседнему и побочным каналам составили 10,5дБ и 105,4дБ соответственно, что полностью удовлетворяет ТЗ (не менее 70 дБ).

Список используемой литературы

1. Сиверс А.П. Проектирование радиоприемных устройств. - М.: Советское радио, 1976.

2.      Уточкин Г.В. Интегральные и многотранзисторные каскады избирательных усилителей. - М.: Энергия, 1978.

.        Аксенов А.И., Нефедов А.В. Отечественные полупроводниковые приборы специального назначения. - М.: Солон - Р, 2002.