Материал: Преобразователь напряжения понижающего типа

Внимание! Если размещение файла нарушает Ваши авторские права, то обязательно сообщите нам

Преобразователь напряжения понижающего типа

Министерство образования и науки РФ

ТОМСКИЙ ГОСУДАРСТВЕННЫЙ УНИВЕРСИТЕТ СИСТЕМ УПРАВЛЕНИЯ И РАДИОЭЛЕКТРОНИКИ (ТУСУР)

Кафедра промышленной электроники (ПрЭ)









Пояснительная записка к курсовому проекту

по дисциплине: «Основы преобразовательной техники»

ПРЕОБРАЗОВАТЕЛЬ НАПРЯЖЕНИЯ ПОНИЖАЮЩЕГО ТИПА

Проверил: Идрисов И. К.

Выполнил: Иноземцев В. А.








Содержание

Введение

.        Принцип действия

.        Расчёт силовой части схемы

.        Моделирование

.        Диаграммы в основных точках схемы

.        Анализ полученных результатов

Вывод

Список используемой литературы

Введение

Импульсные понижающие преобразователи являются неотъемлемой частью современной электроники. Они способны преобразовывать напряжения источников питания (типичные значения от 8 до 25 В) в более низкое стабилизированное напряжение (типичные значения от 0,5 до 5 В).

Схема понижающего преобразователя (чоппер, конвектор buck-типа), DC/DC-конвектора (постоянный ток/постоянный ток), обычно применяется для замены обычных аналоговых стабилизаторов, когда последние не могут обеспечить передачу больших значений токов, сохраняя при этом малые габариты. Например, целесообразно использовать данную схему для стабилизации токов величиной 2...3 ампера и более. Применение традиционных микросхем в таких условиях становится затруднительным.

Понижающие преобразователи передают маленькие порции энергии, используя переключатель, диод, дроссель и несколько конденсаторов. Они способны обеспечивать питанием более чем киловатные нагрузки, но, как правило, используются в качестве блоков питания для питания элементов печатных плат и их выходная мощность не превосходит 100 Вт. В сравнении с повышающими импульсными преобразователями напряжения данные преобразователи обладают меньшими колебаниями выходного напряжения. Недостатком данных систем является их принципиально понижающий принцип получения выходного напряжения, и его невозможность управления вверх. Также данный преобразователь не имеет гальванической развязки между входом и выходом. Несмотря на то, что размеры и уровень шумов импульсных преобразователей значительно больше, чем у их линейных аналогов, импульсные понижающие преобразователи в большинстве случаев имеют более высокий КПД.

1. Принцип действия

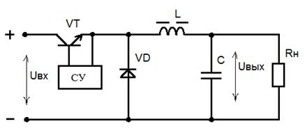
Схема импульсного преобразователя постоянного напряжения понижающего типа представлена на рисунке 1.1.

Рис. 1.1 - Преобразователь напряжения понижающего типа

Ключевой элемент VT осуществляет высокочастотную коммутацию тока. Кроме этого, в составе преобразователя имеются разрядный диод VD, дроссель L, конденсатор C образующие выходной LC-фильтр, а также схема управления СУ, осуществляющая стабилизацию напряжения или тока нагрузки с сопротивлением Rн. Ключевой элемент может находиться в двух состояниях - полной проводимости и отсечки. Если эти состояния сменяют друг друга с постоянной периодичностью, равной T, то, обозначив время нахождения ключа в проводящем состоянии - как время проводимости (tи), а время нахождения ключа в состоянии отсечки - как время паузы (tп), можно ввести понятие коэффициента заполнения (duty cycle), равного:


На рисунке 1.2 показана графическая интерпретация этого параметра.

Рис. 1.2 - Графическая интерпретация коэффициента заполнения

Фаза накачки энергии протекает на протяжении времени tи, когда ключевой элемент VT открыт, то есть проводит ток (рисунок 1.3, а). Этот ток далее проходит через дроссель L к нагрузке, шунтированной конденсатором C. Накопление энергии происходит как в дросселе, так и в конденсаторе. Ток IL увеличивается. После того, как ключевой элемент VT переходит в состояние отсечки, наступает фаза разряда (рисунок 1.3, б), продолжающаяся время tп. Поскольку любой индуктивный элемент стремится воспрепятствовать изменению направления и величины тока, протекающего через его обмотку, в данном случае ток дросселя IL мгновенно уменьшиться до нуля не может, и он замыкается через разрядный диод VD. Источник питания в фазе разряда отключен, и дросселю неоткуда пополнять убыль энергии, поэтому разряд происходит по цепи "диод-нагрузка".

а - транзистор открыт                        б - транзистор закрыт

Рис. 1.3 - Фазы работы преобразователя

По истечении времени Т процесс повторяется - вновь наступает фаза накачки энергии. Напряжение на выходе преобразователя:


. Расчёт силовой части схемы






3. Моделирование

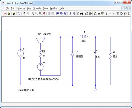
Моделирование схемы выполним с помощью программы LTSpice IV. На рисунке 3.1 изображена схема понижающего преобразователя, собранная в главном окне программы.

Рис. 3.1 - Схема понижающего преобразователя в главном окне программы LTSpice IV

Ниже представлены элементы схемы и их описание.

V1 - напряжение питания равное V1 = 40 В;

VT1 - кремниевый биполярный транзистор 2N3019 NPN - типа фирмы "Semicoa" c напряжением коллектор-эмиттер Uкэ = 80 В и током через коллектор Iк = 1 А;

R1 - резистор номиналом R1 = 10 Ом, служащий для задания тока базы транзистора VT1;

V2 - импульсное напряжение управления равное V2 = 10 В на верхнем уровне и V2 = -5 В на нижнем уровне, выдающее импульсы с частотой преобразования 30 кГц и длительностью tи = 26.64 мкс;

D1 - кремниевый диод 1N4001 фирмы "Various" имеющий обратное напряжение Uобр = 50 В и прямой ток Iпр = 1 А;

L1 - дроссель фирмы "Wurth Elektronic" индуктивностью L1 = 390 мкГн и пиковым током IL = 0.68 А;

C1 - выходной танталовый конденсатор фирмы "Kemet" ёмкостью C1 = 4.7 мкФ и номинальным напряжением Uс = 50 В;

R2 - нагрузочный резистор номиналом R2 = 85.3 Ом.

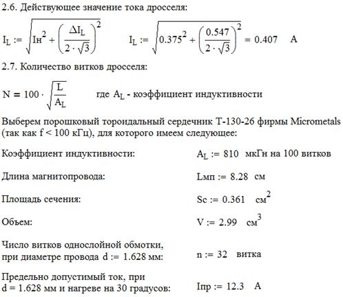
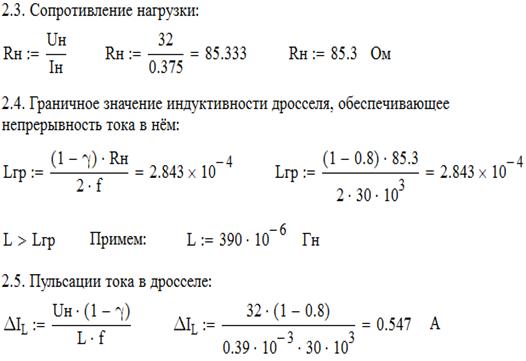
. Диаграммы в основных точках схемы

Основные диаграммы схемы в установившемся режиме представлены на соответствующих рисунках ниже.

Рис. 4.1 - Импульсы управляющего напряжения

Рис. 4.2 - Ток через резистор R1

Рис. 4.3 - Напряжение на диоде D1

Рис. 4.4 - Ток через диод D1

Рис. 4.5 - Напряжение на дросселе L1

Рис. 4.6 - Ток через дроссель L1

Рис. 4.7 - Напряжение на конденсаторе C1 и нагрузке R2

Рис. 4.8 - Ток через конденсатор C1

Рис. 4.9 - Ток через нагрузку R2

Рис. 4.10 - Мощность на нагрузке R2

Рис. 4.11 - Напряжение на нагрузке R2 (к определению коэффициента пульсаций Kp)

5. Анализ полученных результатов

Проверим правильность расчета, сравнив заданные параметры со значениями, полученными из диаграмм в результате моделирования. Из диаграмм, изображённых на рисунках 4.2, 4.4, 4.6, 4.7, 4.9 и 4.10 соответственно имеем: пиковый ток базы транзистора Icm = 180 мА, максимальный ток через диод D1 соответствует уровню Ivd = 0.63 А и не превышает максимального допустимого значения 1 А, ток через дроссель L1 на уровне IL = 0.406 А, напряжение на конденсаторе C1 и нагрузке R2 на уровне UC1 = UR2 = 32.25 В, ток через нагрузку Iн = 378 мА и мощность на нагрузке Pн = 12.198 Вт. Эти значения с допустимой погрешностью (меньше 5 %) совпадают с требуемыми данными.

Регулировочная характеристика преобразователя (рисунок 5.1).

Рис. 5.1.1 - Регулировочная характеристика

Данная характеристика построена в программе Mathcad 14, по значениям, полученным в LTSpice IV при различной относительной длительности открытого состояния транзистора VT1 (γ), которые представлены ниже:


Регулировочная характеристика описывается уравнением Uвых = γ ∙ Uвх, и при идеальном варианте фактически является зависимостью γ = f(γ). Из рисунка 5.1 видно, что при γ ≥ 0.71(23.6∙10-6) мы имеем линейный характер зависимости, приближенный к идеализированной прямой, до этого же значения γ характеристика отличается от прямолинейной из-за более высоких значений выходного напряжения. Это объясняется прерывистым режимом изменения тока в индуктивности при значениях γ < 0.71, последнее из которых взято при анализе графиков, представленных на рисунках 5.2 а и 5.2 б.

а

б

Рис. 5.2 - Прерывистый (а) и непрерывный (б) режимы протекания тока в дросселе

На рисунке 5.2 а видно, что при γ = 0.7 (tи = 23.33∙10-6 с) ток через дроссель имеет отрицательные значения, что в принципе не может быть. Это объясняется изъянами самой программы, исключая которые можно сказать о наличии прерывистого характера изменения тока в индуктивности. При γ ≥ 0.71 отрицательных значений не наблюдается, что говорит о непрерывном режиме изменения тока (рисунок 5.2 б).

Из рисунка 4.11 определим коэффициент пульсаций Kp на нагрузке R2. Данное значение не должно превышать заданного расчётного значения Kp = 0.008. Коэффициент пульсаций рассчитывается по следующей формуле и для нашего случая равен:

импульсный преобразователь напряжение транзистор


Для определения динамических потерь транзистора VT1, возникающих в момент его включения и выключения, воспользуемся формулой:


Из документации на транзистор 2N3019 имеем следующие параметры:

UCEmax = 80 В; ICmax = 1 А; ton = 200 нс; toff = 700 нс. Тогда энергия:

Определим величину средней мощности коммутационных потерь за период преобразования (T = 1 / f):


Определим динамические потери транзистора непосредственно из моделирования схемы. На рисунке 5.3 и 5.4 изображены основные диаграммы транзистора VT1 при его выключении и выделяемая в этот момент на нём энергия соответственно. Время выключения транзистора toff = 651 нс.

Рис. 5.3 - Диаграммы Iк, Uупр, Uкэ и Pvt при выключении транзистора VT1

Рис. 5.4 - Энергия на транзисторе VT1 в момент выключения

На рисунке 5.5 и 5.6 изображены основные диаграммы транзистора VT1 при его включении и выделяемая в этот момент на нём энергия соответственно. Время включения транзистора ton = 254 нс.

Рис. 5.5 - Диаграммы Iк, Uупр, Uкэ и Pvt при включении транзистора VT1

Рис. 5.6 - Энергия на транзисторе VT1 в момент включения

При определении динамических потерь транзистора путём моделирования, получены значения: ton + toff = (651 + 254) ∙ 10-9 c = 905 нс; Eon = 43.664 мкДж; Eoff = 840.72 нДж; Eon(off) = Eon + Eoff = (43.664 + 0.841) ∙ 10-6 Дж = 44.51 мкДж; Psw = Eon(off) ∙ f = 44.51 ∙ 10-6 ∙ 30 ∙ 103 = 1.34 Вт. Данные значения близки к расчётным в пределах погрешности (15 %).

Вывод

В процессе курсового проектирования были закреплены знания по основам преобразовательной техники, произведён расчёт элементов схемы, построена регулировочная характеристика, а так же приобретены навыки моделирования в программе LTSpice IV. В результате электронного моделирования были сравнены расчётные и экспериментальные данные, которые в пределах различной погрешности сошлись между собой. Параметры тока через элементы схемы и напряжения на них, мощности, а так же вид соответствующих диаграмм, совпали с расчётами и теорией, при этом погрешность отклонения не превышает 5 %, что является достаточно хорошим показателем. Значения коэффициента пульсаций Kp также подтверждают близость теоретических и практических параметров. Расхождения же в значениях динамических потерь существенны и составляют около 15 %. Динамические потери зависят от частоты преобразования, инерционных свойств транзистора, вида схемы преобразователя и характера нагрузки. Они достигают больших значений с ростом частоты, что, несомненно, следует учитывать при проектировании импульсных преобразователей. Основной метод борьбы с этой проблемой заключается в реализации принципа мягкой коммутации (переключения), суть которого заключается в добавлении к схеме демпфирующей цепи, которая позволяет избавиться от тока и напряжения в транзисторе в моменты его включения и выключения соответственно. Также, в результате моделирования, была установлена относительная длительность открытого состояния транзистора γ, при которой ток на дросселе L1 переходит из прерывистого режима в непрерывный режим работы. Следует отметить, что режим прерывистых токов в программе LTSpise IV отображается недостаточно корректно, ввиду наличия отрицательных значений тока на индуктивности.

Список используемой литературы

1.      Энергетическая электроника: Учебно-методическое пособие / Мишуров В. С., Семенов В. Д. - 2007. 174 с.

2.      <http://zpostbox.ru/ltspice.html>

3.      <http://promel.ispu.ru/offtopic/006/str/index4.html>

.        Краткое руководство по симулятору LTspice / Валентин Володин

.        Определение динамических потерь в полупроводниковых ключах устройств силовой электроники в среде Matlab/Simulink / Замаруев В.В., Ивахно В.В.

6.      <http://products.semelab-tt.com/pdf/bipolar/2N3019.pdf>

.        ISSN 2074-272X. Електротехнiка i Електромеханiка. 2011. № 4.