Материал: Повышение эффективности профилактики лесных пожаров (на примере Нижнеудинского лесничества Иркутской области)

Внимание! Если размещение файла нарушает Ваши авторские права, то обязательно сообщите нам

Повышение эффективности профилактики лесных пожаров (на примере Нижнеудинского лесничества Иркутской области)

Введение

Актуальность дипломной работы. Лесные экосистемы играют значительную роль как на глобальном, так и на местном уровне. Они являются поставщиками экологических благ для всего живого в целом, и человечества, в частности, как источник экономически ценных ресурсов.

Леса выполняют множество важнейших биоэкологических функции: обогащают атмосферу кислородом, сохраняют плодородие земли, регулируют и фильтруют водные потоки, предотвращают эрозию почвы, влияют на формирование климата и препятствуют загрязнению воздуха.

Международным сообществом признано, что леса являются одним из главных резервуаров биологического разнообразия, стоком и резервуаром углерода, а также значительным источником возобновляемой энергии, особенно для развивающихся стран. Сохранение и устойчивое управление всеми видами лесов признается критическим фактором экономического и социального развития, защиты окружающей среды и в целом - системы поддержания жизни на планете.

В настоящее время проблема гибели лесов включена в число ключевых глобальных проблем человечества. Основной причиной уничтожения лесов на планете принято считать пожары. Поэтому, охрана лесов от пожаров является одной из важнейших проблем по сохранению жизни на планете Земля.

Лесные территории Сибири имеют огромное мировое значение, обусловленное, в первую очередь, их биологическим разнообразием, существенной ролью вклада кислорода в атмосферу Земли, чем способствуют сохранению здоровой окружающей среды для человечества планеты. Леса Сибири становятся одним из важнейших компонентов биосферы Земли, поскольку в значительной степени формируют экологическую обстановку на планете.

В этой связи чрезвычайно актуальным для лесных районов Сибири является решение проблемы надежного контроля за лесопожарной ситуацией, достижение высоких результатов в политике управления пожарами путем оптимального распределения сил и ресурсов пожаротушения, повышения эффективности организационных и технологических мероприятий по профилактике пожаров.

Объектом исследований является ситуация в сфере пожарной безопасности в лесах на территории Иркутской области (на примере Нижнеудинского лесничества).

Предметом исследований является система мер по профилактике лесных пожаров.

Цель исследований заключается в разработке предложений и подходов совершенствования лесопожарной профилактики на базе изучения горимости лесов и действующих систем их охраны.

Для достижения поставленной цели в бакалаврской работе были поставлены следующие задачи:

Исследовать состояние проблемы пожарной опасности лесов Российской Федерации.

Проанализировать ситуацию с лесными пожарами в Иркутской области.

Изучить деятельность областного государственного бюджетного учреждения «Иркутская база авиационной охраны лесов» (ОГБУ «Иркутская база авиационной охраны лесов»).

Изучить лесной фонд и выполнить анализ горимости Нижнеудинского лесничества.

Предложить рекомендации по совершенствованию системы мероприятий противопожарной профилактики на территории Иркутской области на примере Нижнеудинского лесничества.

Теоретической и методологической основой исследования стали законодательные и нормативно-правовые акты Российской Федерации и Иркутской области в сфере охраны лесов от пожаров. Использованы научные труды отечественных ученых по проблемам лесных пожаров. В исследовании применялись результаты анализа годовых производственных отчетов областного государственного бюджетного учреждения «Иркутская база авиационной охраны лесов».

Практическая значимость результатов исследования заключается в возможности использования теоретико-методических подходов и практических рекомендаций по совершенствованию и повышению эффективности системы противопожарной профилактики.

1. Состояние проблемы пожароопасности лесных ресурсов

.1 Лесной фонд Российской Федерации

Леса занимают около 69% территории суши Российской Федерации с внутренними водами и являются важнейшим природным комплексом. Лес обладает двойственной природой возобновляемого природного ресурса, который не только удовлетворяет множественные экономические потребности промышленности в сырье и общества в продовольствии, энергии и жилье, но и является важнейшим средообразующим и средозащитным фактором.

По данным Государственного лесного реестра на 01.01.2016 г., общая площадь земель Российской Федерации, на которых расположены леса, составила 1184,1 млн га, в том числе площадь земель лесного фонда - 1146,3 млн га, из них площадь резервных лесов (расположенных только в Дальневосточном и Сибирском федеральных округах) составляет 268,5млнга, а площадь защитных лесов- 279,1млн га. Распределение площади лесных ресурсов по целевому назначению представлено на рисунке 1.1.

Рис. 1.1. Распределение площади земель лесного фонда по целевому назначению, проц.

Лесистость территории Российской Федерации, т.е. отношение площади лесопокрытых земель к общей площади суши страны, составляет 46,5%. По территории страны леса распространены неравномерно. Самые высокие уровни лесистости отмечены в Иркутской области (83,1%), Республике Коми (72,7%), Пермском крае (71,5%). Районы с низкой лесистостью находятся в Республике Калмыкия, Ставропольском крае, Астраханской, Ростовской и Волгоградской областях.

Общая площадь погибших лесных насаждений в 2015г. составила 328,1тыс. га (в т. ч. 259,8 тыс. га хвойных древостоев). Основными причинами гибели насаждений в 2015г. были лесные пожары, погодные условия и почвенно-климатические факторы, болезни леса и повреждения вредителями, составляющие соответственно 209,9 тыс. га, 46,4 тыс. га, 35,0 тыс. га и 32,7 тыс. га или 64,0%, 14,1%, 10,7% и 9,7% от общей площади усыхания. Лесные насаждения гибнут вследствие различных причин (см. табл. 1.1).

Таблица 1.1. Распределение лесных насаждений по причинам их гибели за 2015 г. тыс.га

Федеральный округ

Всего

Повреждение насекомыми

Болезни леса

Воздействие неблагоприятных погодных условий

Лесные пожары

Антропогенные факторы

Всего

328,077

32,705

35,047

46,425

209,933

3,884

Центральный

34,398

16,574

9,870

4,152

3,686

0,099

Северо-Западный

42,621

1,465

4,851

27,720

6,872

1,703

Южный

1,437

0,000

0,044

0,876

0,517

0,000

Северо-Кавказский

0,336

0,000

0,047

0,263

0,027

0,000

Приволжский

6,762

4,660

6,001

3,588

0,001

Уральский

18,730

0,154

0,983

2,105

14,953

0,534

Сибирский

150,383

6,897

4,931

3,563

133,467

1,526

Дальневосточный

59,104

0,855

9,661

1,746

46,823

0,020


По сравнению с 2014 г. площади древостоев, погибших от лесных пожаров, сократилась на 168,4 тыс. га, от повреждений вредителями- 9,1 тыс. га, от болезней леса- на 3,2 тыс. га, от погодных условий и почвенно-климатические факторов- на 1,4 тыс. га. Общие размеры гибели сократились на 184,8тыс. га. Основные площади погибших лесных насаждений расположены в Сибирском (150,3 тыс. га), Дальневосточном (59,1тыс. га), Северо-Западном (42,6тыс. га) и Центральном (34,3 тыс. га) федеральных округах, что составило 87% от всего объема усыхания по стране. Тенденция общей площади гибели лесных ресурсов представлена на рисунке 1.2.

Рис. 1.2. Динамика общей площади гибели лесов, тыс. га

Таким образом всего в 2015 г. от различных факторов, включая антропогенные, погибло лесов на площади 328,9 тыс. га.

Наибольшая гибель лесов случается от лесных пожаров. Таким образом, лесные пожары оказывают огромное влияние на состояние и динамику лесов Российской Федерации, наносят колоссальный ущерб лесным ресурсам. Оценка степени пожарной опасности, мониторинг ее изменения и прогноз возможных последствий лесных пожаров применительно к конкретному району или региону должны стать предметом качественного исследования как органов управления лесным хозяйством, так и служб чрезвычайного реагирования. Причинами большинства пожаров явились сельскохозяйственные палы, неосторожное обращение граждан с огнем в лесу и грозовые разряды. В 84% случаев причинами возникновения лесных пожаров в 2015 г. являлись антропогенные факторы. 7,4 тыс. лесных пожаров произошло по вине граждан (60%).

В соответствии со ст. 61 Лесного кодекса Российской Федерации от 04.12.2006 № 200-ФЗ вырубленные, погибшие, поврежденные леса подлежат воспроизводству. Воспроизводство лесов включает в себя: лесное семеноводство; лесовосстановление; уход за лесами; осуществление отнесения земель, предназначенных для лесовосстановления, к землям, занятым лесными насаждениями.

По данным Государственного мониторинга воспроизводства лесов за период 2011-2015 гг. площадь земель, занятых лесными насаждениями снизилась с 772 до 770,1 млн га. Площади земель, занятых лесными насаждениями представлены на рисунке 1.3.

Рис. 1.3. Динамика земель, занятых лесными насаждениями (по данным государственного мониторинга воспроизводства лесов), млн. га

Основную долю непокрытых земель составляют гари - 73%, вырубки- 15%, пустыри, прогалины - 8%, погибшие насаждения - 4%. Во всех федеральных округах за исключением Сибирского и Дальневосточного площадь гарей сократилась.

1.2 Состояние горимости лесов Российской Федерации

Лесные пожары являются основными факторами, определяющими состояние и динамику лесного фонда России, особенно районов Сибири и Дальнего Востока.

На активно охраняемой территории лесного фонда России ежегодно регистрируется от 10 до 35 тыс. лесных пожаров, охватывающих площади от 0,5 до 2,5 млн га. С учетом горимости лесов на неохраняемых и эпизодически охраняемых территориях северных районов Сибири и Дальнего Востока общая величина пройденной огнем площади составляет от 2,0 до 5,5 млн га. В результате сгорания органических материалов с этих площадей ежегодно выделяется от 14,0 до 40,0 мегатонн углерода.

Лесные пожары оказывают колоссальное влияние на состояние и динамику лесов Российской Федерации, наносят огромный ущерб лесным ресурсам. Оценка степени пожарной опасности, мониторинг ее изменения и прогноз возможных последствий лесных пожаров применительно к конкретному району или региону должны стать предметом пристального внимания как органов управления лесным хозяйством, так и служб чрезвычайного реагирования. Основные причины высокой горимости лесов России связаны с несовершенством государственного управления лесами и отсутствием целенаправленной работы с населением по профилактике лесных пожаров.

Распределение числа пожаров по территории страны крайне неравномерное. Это зависит от физико-географических условий региона и погодных условий года. Чрезвычайной пожарной обстановкой в лесах многих субъектов Российской Федерации европейской части России характеризовался 2010 г. Огнем было пройдено 2,4 млн га, в том числе 2,0 млн га лесопокрытой площади. Количество возгораний составило 32,3 тыс. случаев (см. рис. 1.4).

Особенностью пожаров 2010 г. стала высокая степень воздействия огня на состояние древостоев. Из-за установившейся засухи доля дней с высокой и чрезвычайной пожарной опасностью значительно увеличилась по сравнению с многолетними наблюдениями. Высокие температуры и долгое отсутствие осадков способствовали сильному высыханию горючего лесного материала от бурелома, валежника и лесной подстилки до ассимиляционного аппарата деревьев. В связи с этим увеличилась доля верховых и низовых устойчивых пожаров высокой интенсивности. Это объясняется, в основном, аномальными погодными условиями 2010 г. Температура воздуха в европейской части России в течение 2 месяцев держалась выше среднемноголетних значений, в 38 субъектах Российской Федерации была объявлена чрезвычайная ситуация из-за почвенной и атмосферной засухи. Кроме того, температура осенью 2009 г. и в апреле 2010 г. во многих регионах была выше среднемноголетних значений.

Рис. 1.4. Динамика числа и площади лесных пожаров в Российской Федерации за 2001-2011 гг.

Из данных официальной статистики следует, что с 2008г. площадь, пройденная лесными пожарами, в целом по Российской Федерации существенно увеличивается и находится на высоком уровне. Тенденция увеличения горимости территории Российской Федерации устойчива. Официальная статистика по пожарам на землях лесного фонда относится к так называемой «площади, пройденной пожарами на лесных землях» в пределах охраняемых территорий. Неохраняемая часть составляет примерно 1/3 территории земель лесного фонда. На этой территории контроль за лесными пожарами осуществляется только по снимкам с космических аппаратов. Спутниковые данные оценки площадей, пройденных пожарами, по всей территории России показывают значительно большие значения площадей лесов, пройденных пожарами.

Таким образом, охрана лесов России, предупреждение и эффективная борьба с лесными пожарами приобретает глобальное значение.

.3 Классификация лесных пожаров и их характеристика

Лесной пожар- это неуправляемое горение, распространяющееся по лесной площади, окруженной не горящей территорией.

Следует отметить, что если два очага горения соединятся, то образовавшийся общий очаг горения считают одним пожаром, а если пожар перебросит огонь через широкую пойму реки и там возникнет другой очаг горения, то его рассматривают как новый, самостоятельный пожар.

Горимость леса - показатель, определяемый количеством лесных пожаров и площадью, пройденной огнем за год (пожароопасный сезон, квартал, месяц) в лесном фонде и лесах, не входящих в лесной фонд, или на определенных участках лесного фонда. Этот показатель на основе учетных данных о количестве или площади земель лесного фонда, пройденных пожарами, раскрывает фактическое состояние горимости (фактическая горимость леса).

Элементы пожара.

Определения относительно элементов пожара, представлены на рисунке 1.5. Единый подход к названиям отдельных элементов пожара обеспечивает взаимопонимание при организации его тушения.

Наиболее интенсивное горение при лесном пожаре происходит на его кромке, в то время как внутри площади, пройденной огнем, догорают отдельные пни, валежины, сгнившие и поврежденные деревья, муравьиные кучи и др.

Фронт пожара- часть кромки пожара, которая продвигается с высокой скоростью и горит наиболее интенсивно

Тыл пожара- часть кромки пожара, противоположная фронту и распространяющаяся с наименьшей скоростью

Фланги пожара - части кромки между тылом пожара и его фронтом

На равнине фронт пожара всегда движется по ветру, а тыл - против ветра. В горах фронтальной кромкой будет та, которая поднимается вверх по склону.

Рис. 1.5. Элементы пожара

Лесной пожар может иметь различную форму: округлая наблюдается при равномерном распространении огня в безветренную погоду при однородных горючих материалах и относительно плоской местности; неравномерная отмечается при переменном ветре, разнородных горючих материалах, сильно пересеченной местности; эллиптическая наблюдается при устойчивом ветре, достаточно ровной местности, однородности горючих материалов.

Форма пожара и его площадь определяют длину кромки лесного пожара.

Низовой пожар.

Низовой пожар характеризуется горением нижних ярусов растительности лесного биоценоза. Распространение огня происходит по напочвенному покрову. Горит лесной опад, состоящий из мелких ветвей, коры, хвои, листьев, лесная подстилка, сухая трава и травянистая растительность, напочвенный покров, подрост и кора в нижней части древесных стволов.

По скорости распространения огня и характеру горения низовые пожары делят на беглые и устойчивые.

Беглый низовой пожар возникает чаще всего в весенний период, когда подсыхает лишь самый верхний слой мелких горючих материалов напочвенного покрова и прошлогодняя травянистая растительность. Скорость распространения огня достигает 180-300 м/ч (3-5 м/мин) и находится в прямой зависимости от скорости ветра в приземном слое. Лесная подстилка сгорает на 2-3см вглубь. При этом участки с повышенной влажностью напочвенного покрова остаются нетронутыми огнем и площадь, пройденная беглым огнем, имеет пятнистую форму. Беглый огонь незначительно повреждает древостой, поскольку не задерживается долго на одном месте. При беглом пожаре уничтожается самосев леса, обгорает кора нижней части деревьев и выходящих на поверхность почвы корней, повреждаются подрост и подлесок. Такие пожары причиняют наименьший вред лесу, поскольку количество сгорающих горючих материалов невелико. Наблюдается мозаичность в распространении огня по площади, участки с повышенной влажностью напочвенного покрова не горят.

Устойчивый низовой пожар характеризуется полным сгоранием напочвенного покрова и лесной подстилки. Устойчивые низовые пожары развиваются в середине лета, когда подстилка просыхает по всей толщине залегания. На участках, пройденных устойчивым пожаром, полностью сгорает лесная подстилка, подрост и подлесок. Обгорают корни и кора деревьев, в результате этого насаждение получает настолько серьезные повреждения, что часть деревьев гибнет. Скорость распространения огня при устойчивом низовом пожаре от нескольких метров достигает 180 м/ч (1-3 м/мин). Минимальная скорость пламенного горения составляет 0,2 м/мин. По высоте пламени горения кромки низовые пожары характеризуются как слабые (высота пламени до 0,5 м), средние (высота пламени до 1,5 м) и сильные (высота пламени более 1,5 м).

Разновидностью устойчивого низового пожара является валежный пожар. В Восточной Сибири опасность возникновения валежных пожаров чрезвычайно высока, так как в лесах имеются огромные площади старых гарей, неочищенных лесосек и других захламленных территорий. Такие участки почти непроходимы для техники. Валежные пожары распространяются очень быстро и охватывают значительные территории. Вследствие высокой интенсивности горения уничтожается органический слой почвы. Борьба с валежными пожарами крайне затруднена.

В условиях Иркутской области, где распространены зеленомошные леса, такие пожары возникают в засушливый летний период. Средняя скорость продвижения фронта пожара 1-3 м/мин, огонь дольше задерживается на одном месте и оказывает сильное локальное воздействие. Длительность горения объясняется не уменьшением скорости продвижения кромки пожара, а увеличением ее ширины, которая составляет около 1 м. При устойчивых пожарах лесная подстилка толщиной до 15 см и влажностью 7-20% выгорает до минерального слоя и вместе с нею сгорает или повреждается поверхностная корневая система деревьев. На таких участках создаются условия для последующих высокоинтенсивных пожаров.

Деление низовых пожаров на беглые и устойчивые имеет большое практическое значение. Отличаются не только последствия этих видов пожаров, но различны и тактические приемы их тушения.

Верховой пожар.

Причины возникновения и разрастания верховых пожаров: переход огня низовых пожаров на кроны хвойных древостоев с низкоопущенными ветвями, в многоярусных древостоях с обильным подростом, молодняках, а также в горных лесах. Возникновению верховых пожаров в значительной степени способствуют засухи и сильные ветры.

Верховой пожар классифицируется на беглый и устойчивый. При беглом или вершинном верховом пожаре огонь распространяется по кронам деревьев скачкообразно со скоростью 250-330 м/мин. Такие пожары наблюдаются при скорости ветра более 15 м/с. Во время скачка горят только кроны деревьев, горение длится 15-20 сек, но за это время пламя уходит вперед на расстояние до 100 м. После каждого скачка распространение огня по кронам прекращается до очередного подхода кромки низового пожара. Как только низовой пожар пройдет участок, на котором сгорели кроны, начинается подогрев крон на следующем участке и процесс повторяется.

Такое распространение верхового огня объясняется тем, что тепло от горящих крон, поднимаясь наклонно по ветру, лишь частично попадает на соседние кроны и его оказывается недостаточно для подогрева хвои и подготовки ее к воспламенению. Полог древостоя подогревается в основном за счет тепла от низового пожара, под действием ветра тепло подогревает кроны впереди на довольно значительном расстоянии. Затем происходит вспышка, и огонь быстро охватывает подогретые кроны. Средняя скорость продвижения фронта беглого верхового пожара до 40м/мин. При беглом верховом пожаре огонь быстро распространяется по кронам деревьев в направлении ветра.

При устойчивом верховом пожаре ширина горящей кромки составляет 6-8м. При устойчивом (повальном) горении огонь распространяется по всему древостою: от подстилки до крон.

Скорость верховых пожаров: устойчивого- 300-1500 м/ч (5-25м/мин), беглого- 4500 м/ч и более (75 м/мин и более). Минимальная скорость распространения верхового огня составляет около 4500-4800 м/ч (75-80 м/мин).

Верховым пожарам наиболее подвержены хвойные молодняки и формы стланика. Данные о верховых пожарах в Иркутской области представлены в таблице 1.2.

Таблица 1.2. Верховые пожары в Иркутской области

Наименование показателя

Годы


2012

2013

2014

2015

2016

Количество, шт.

5

0

36

9

10

Площадь, га

780

0

49 530

123930

25393


Как видно, за последние 5 лет, площадь и количество верховых пожаров растет. Среднее количество за 5 лет составляет - 12 верховых пожаров.

Почвенный пожар.

Почвенный пожар развивается в результате «заглубления» огня низового пожара в подстилку и торфяной слой почвы.

Почвенные пожары подразделяются на подстилочно-гумусный, при котором горение распространяется на всю толщину лесной подстилки и гумусного слоя, и подземный или торфяной при котором горение распространяется по торфянистому горизонту почвы или торфяной залежи под слоем лесной почвы. При таком пожаре сгорают корни, деревья вываливаются и падают, как правило вершинами к центру пожара. Пожарище в большинстве случаев имеет круглую или овальную форму. Скорость распространения огня незначительна- от нескольких десятков сантиметров до нескольких метров в сутки.

Таким образом, данные пожары делят по их силе (см. табл. 1.3).

Таблица 1.3. Характеристика пожаров

Параметры пожара

Значения показателей силы пожара


слабый

средний

сильный

Низовые пожары

Скорость распространения, м/мин.

до 1

1-3

более 3

Высота пламени, м

до 0,5

0,5-1,5

более 1,5

Верховые пожары

Скорость распространения, м/мин.

до 3

3-100

более 100

Почвенные (торфяные) пожары

Глубина прогорания, см

до 25

25-50

более 50


Силу пожара, определяют по наиболее интенсивно горящей части кромки. Она зависит от многих факторов: вида и состояния горючих материалов, условий погоды, времени суток и др. Классификация лесных пожаров по площади представлена на рисунке 1.6.

За пожароопасный сезон 2016 г. в Иркутской области 260 лесных пожаров (22% от возникших за год) распространились на значительные площади и перешли в категорию крупных. Пройденная ими лесная площадь составила 547188 га.

Рис. 1.6. Классификация лесных пожаров по площади:

А - менее 0,2 га; Б - от 0,2 до 2 га;

В - от 2 до 20 га; Г - от 20 до 200 га;

Д - от 200 до 2000 га; Е - более 2000 га.

Основными причинами распространения пожаров на значительные площади, кроме аномальных погодных условий с активной грозовой деятельностью, явились:

1. Возникновение пожаров, в основном, в лесах 1, 2 классов природной пожарной опасности и при высокой погодной пожарной опасности, очень сильная интенсивность горения.

2. Сложные условия тушения в горной и заболоченной местности, невозможность доставки землеройной техники.

3. Высокая захламленность (порубочные остатки, снеголомы, ветровалы), отсутствие естественных преград, невозможность использования технических средств пожаротушения.

4. Невозможность принятия достаточных мер по тушению всех возникающих и действующих лесных пожаров при высокой интенсивности их горения, из-за отсутствия постоянного (неиссякаемого) резерва сил и средств пожаротушения.

По 40 пожарам в зоне космического мониторинга- зоны контроля (Катангское лесничество) действующих в низкобонитетных, малоценных насаждениях, старых гарях и не угрожающих населенным пунктам и объектам экономики муниципальных образований принимались решения о нецелесообразности их тушения, площадь, покрытая лесом после ликвидации составила 28175 га.

.4 Пожарная опасность в лесах Иркутской области

Возникновение и развитие природных пожаров обусловливается тремя факторами:

·   наличием горючих материалов (природная пожарная опасность);

·   погодными условиями (пожарная опасность по условиям погоды);

·   наличием источников огня (антропогенная пожарная опасность и грозовые разряды).

Совокупность всех вышеперечисленных факторов и определяет пожарную опасность. Каждый фактор вносит свою долю влияния, причем эта доля может существенно изменяться. Если природная пожарная опасность с течением времени для лесных участков остается практически неизменной, то пожарная опасность по условиям погоды, а также антропогенная могут значительно изменяться.

Природная пожарная опасность- пожарная опасность охраняемой территории, обусловленная ее особенностями и относящаяся к многолетнему периоду при предположении неизменного наличия источников огня, которые могут стать причиной пожара. Природная пожарная опасность определяется характером зарастания (категорией) земель, типом древесной, кустарниковой и другой растительности, характером живого и мертвого напочвенного покрова, запасом горючих материалов, экспозицией и крутизной склона и другими условиями. Принятая классификация пожарной опасности в лесах по метеорологическим условиям представлена в таблице 1.4.

Таблица 1.4 Классификация пожарной опасности в лесах по условиям погоды

Класс пожарной опасности по условиям погоды

Значение комплексного показателя

Степень пожарной опасности

I

до 300

отсутствует

II

301-1000

малая

III

1001-4000

средняя

IV

4001-10000

высокая

V

более 10000

чрезвычайная


Леса Иркутской области характеризуются высокой степенью природной пожарной опасности. Средний класс пожарной опасности лесного фонда составляет 2,8. Распределение лесного фонда по классам природной пожарной опасности показано на рисунке 1.6.

Распределение лесного фонда Иркутской области по классам природной пожарной опасности свидетельствует о том, что на 80% площадей (1-3 классы) низовые пожары возможны в течение всего пожароопасного периода. На 12% площадей (1 класс) в течение всего пожароопасного периода возможны верховые пожары. На 24% площадей (2 класс) в периоды пожарных максимумов также возможны верховые пожары. На 18% площадей (4 класс) низовые пожары возможны в периоды пожарных максимумов. Таким образом, на 98% площадей лесного фонда лесные пожары могут возникать в течение всего пожароопасного периода.

Антропогенная пожарная опасность - это пожарная опасность охраняемой территории, обусловленная появлением источников огня в связи с деятельностью людей и относящаяся к многолетнему периоду. Антропогенная пожарная опасность связана с плотностью населения, уровнем его экологического образования и противопожарной подготовки, хозяйственными работами в лесу, лесной рекреацией и т.п. Пожарная опасность по условиям погоды определяется влиянием метеорологических факторов при неизменных пожарных особенностях охраняемой территории. Наиболее важными показателями, влияющими на степень текущей пожарной опасности, являются количество и частота осадков, так как в прямой зависимости от них находятся влажность воздуха на участке и влагосодержание горючих материалов.

Рис. 1.6. Распределение лесного фонда по классам природной пожарной опасности

Возникновение, распространение и развитие лесных пожаров зависят от рельефа местности, растительных, погодных и других условий. Эти условия необходимо учитывать, чтобы наиболее целесообразно организовать тушение, обеспечить безопасность лесных пожарных и других лиц, принимающих участие в тушении пожаров.

В лесу в изобилии имеются горючие материалы и кислород воздуха. Источник высокой температуры (огня), который может вызвать горение, попадает извне. Это оставленный без присмотра и разведенный вне установленного места костер, горящий окурок или спичка, искры из выхлопных труб различных механизмов, выжигание остатков прошлогодней растительности и горючего хлама, другие источники огня, связанные с деятельностью человека, и разряды молний.

Существует много факторов, определяющих дальнейшее поведение пожара, однако основными из них, оказывающими решающее влияние на распространение пожара, являются горючий материал, погодные условия и рельеф местности.

Лесные горючие материалы (ЛГМ) по условиям загорания можно разделить на легковоспламеняющиеся и медленновоспламеняющиеся.

Легковоспламеняющиеся и быстрогорящие материалы - сухая трава, отмершие листья, хвоя, мелкие ветки, сучья, некоторые кустарники, самосев и др. Данные горючие материалы обеспечивают быстрое распространение огня и служат воспламенителями для медленновоспламеняющихся материалов.

Медленновоспламеняющиеся лесные горючие материалы- валежник, пни, нижние слои лесной подстилки, кустарники и деревья. Данная группа горючих материалов при горении выделяет большое количество тепла и способствует развитию пожара.

Условия погоды. Температура воздуха при тушении пожаров является одним из основных факторов. Чем выше температура, тем быстрее высыхает горючий материал. Температура поверхности почвы влияет также на движение воздушных потоков.

Ветер. Под влиянием ветра горючие материалы высыхают, увеличивается скорость распространения горения, особенно верховых лесных пожаров. Это способствует возникновению новых очагов горения путем переноса горящих частиц. Лесной пожар вызывает возникновение локальных воздушных потоков, чем усиливает влияние преобладающего ветра на распространение огня. Воздух над поверхностью пламени нагревается и поднимается вверх. На его место устремляется воздух, который способствует процессу горения. В результате над пожаром образуется конвекционная (тепловая) колонка. В конвекционной колонке часто находятся горящие ветки, пучки хвои, которые поднимаются над лесным пологом, а затем опускаются на лес на расстоянии 200-300 м и более от основного очага горения, (в зависимости от скорости ветра и наклона конвекционной колонки) и создают новые очаги горения.

Влажность воздуха. В воздухе всегда присутствует влага в виде водяных паров. Количество влаги, содержащееся в воздухе, отражается на влагосодержании горючих материалов. Влажность горючего материала - важный фактор, влияющий на ход тушения пожара, т.к. сырой горючий материал не горит.

Суточный цикл развития лесного пожара приблизительно следующий:

максимальная интенсивность горения с 9 до 21 ч;

снижение интенсивности горения с 21 до 4 ч;

слабая интенсивность горения с 4 до 6 ч (в основном беспламенное горение);

увеличение интенсивности горения с 6 до 9 ч.

Таким образом, с лесными пожарами легче бороться ранним утром и ночное время.

Более низкая ночная температура, поглощение влаги горючим материалом, стихание ветра и другие элементы ночной погоды обычно облегчают работу пожарных.

Рельеф местности, особенно горный, оказывает своеобразное влияние на распространение пожаров.

В течение дня, по мере того как солнце нагревает земную поверхность, происходит нагрев и подъем вверх слоев воздуха, находящихся у земли. Поэтому в течение дня воздушные потоки обычно «ползут» вверх по ложбинам и склонам. Вечером и ночью поверхность земли охлаждается, воздушные потоки меняют свое направление и текут вниз по ложбинам и склонам. Что касается ветровых потоков, то они связаны той же закономерностью: днем ветер дует вверх по склону, ночью - вниз по склону.

В горных условиях направление и скорость распространения пожара зависят от экспозиции и крутизны склонов. Пожар легко распространяется вверх по склону, и чем круче склон, тем выше скорость движения, если ветер не обладает силой, способной изменить эту ситуацию. Так, при склоне крутизной 5° скорость распространения кромки пожара увеличивается в 1,2 раза, при 10°- в 1,6 раза, при 15°- в 2,1 раза, при 20°- в 2,9 раза и при крутизне склона в 25° скорость распространения кромки пожара увеличивается в 4 раза.

При подъеме вверх по склону огонь пожара находится на незначительном расстоянии от нижней части крон деревьев. Это вызывает их подогрев, подсушивание и более быстрое воспламенение. Теплый воздух поднимается вверх по склону вызывая тягу горячих масс воздуха, в результате увеличивается скорость распространения огня.

В то же время на крутых склонах горящие материалы могут скатываться вниз и создавать новые очаги горения.

.5 Охрана лесов от пожаров Иркутской области

В соответствии со ст. 83 Лесного кодекса Российской Федерации органы государственной власти субъектов Российской Федерации в целях предотвращения и тушения лесных пожаров проводят комплекс организационно-технических мероприятий в соответствии с действующим законодательством.

Контроль пожарной обстановки в Иркутской области ведется наземными службами, с помощью аэро- и космического мониторинга. Космический мониторинг применяется на труднодоступных участках в Тайшетском, Тулунском, Усть-Кутском и ряде других лесничеств.

План мероприятий по охране лесов от пожаров на период с 2016 по 2018 г. предусматривает строительство лесных дорог, предназначенных для охраны лесов от пожаров, протяженностью 974 км; реконструкцию лесных дорог, предназначенных для охраны лесов от пожаров - 1963 км; прокладку просек, противопожарных разрывов, устройство противопожарных минерализованных полос- 2983 км; прочистку просек, противопожарных разрывов и противопожарных минерализованных полос и их обновление- 3256 км; проведение профилактического контролируемого противопожарного выжигания хвороста, лесной подстилки и других лесных горючих материалов на площади 24456 га; создание и содержание противопожарных заслонов протяженностью 20,2 км.

Одной из главных проблем в этой сфере остается нехватка кадров «огнеборцев» и низкий уровень организационного взаимодействия между руководителями муниципалитетов, разных ведомств и организаций, участвующих в тушении лесных пожаров, о чем на состоявшемся в декабре 2015 г. совещании, посвященном подведению итогов пожароопасного сезона 2015 г. и подготовке Иркутской области к пожароопасному сезону 2016 года, заявил губернатор области Сергей Левченко.

По итогам совещания глава региона поручил руководству агентства лесного хозяйства Иркутской области в течение пожароопасного сезона 2016 года осуществлять патрулирование в местах массового отдыха населения и рекреационной деятельности с помощью беспилотных летательных аппаратов.

Кроме того, на совещании принято решение обратиться к руководству Федерального агентства лесного хозяйства РФ для проработки вопроса о выделении дополнительного финансирования на укрепление и расширение материально-технической базы проивопожарной службы региона, в частности на создание трех новых пожарно-химических станций III типа в Осинском, Нижнеудинском и Чунском районах. Решено усилить группировку парашютно-десантной пожарной службы ОГБУ «Иркутскавиалесоохрана» до 500 человек. Также было дано указание на усиление координации между ведомствами, организациями, предприятиями, сотрудниками лесоохраны и добровольцами при тушении лесных пожаров.

Авиационная охрана лесов Иркутской области

Авиационная охрана лесов Иркутской обл. как вид деятельности началась в 1939 г. Работа носила экспериментальный характер. Охраняемая территория составляла 8 млн га. На патрулировании лесов работало 2 самолета По-2.

В 1940 г. авиалесоохранные работы расширяются. Организуется Иркутский оперативный авиарайон Красноярского авиаотряда Всесоюзного треста лесной авиации Наркомлеса СССР.

В связи с началом Великой Отечественной войны авиационная охрана столкнулась с определенными трудностями. В январе 1942 г. всем летчикам-наблюдателям были вручены повестки о призыве в армию. Мужчин заменили летчики-наблюдатели- женщины. Экспедиция продолжала свою работу. Открылись дополнительно 2 отделения: Байкальское и Братское. Охраняемая территория увеличилась до 52,5млн га.

В марте 1945 г. при Иркутской лесоавиационной экспедиции организуется Якутский оперативный авиалесоохранный район в составе двух оперативных отделений. Охраняемая площадь лесов составила 26,8 млн га.

В феврале 1949 г. был получен производственный план, предусматривающий организацию и проведения авиаохраны лесов Восточной Сибири и Дальнего Востока. Авиаотряд включал в себя Иркутский авиарайон- из 13 отделений, Забайкальский- из 7, Читинский - из 5 отделений.

В 50-е гг. авиабаза организовала радиосвязь с авиаотделениями. В охране начал применяться самолет Ан-2, позволяющий брать на борт команду парашютистов-пожарных до 8 человек. Из состава парашютистов-пожарных были подготовлены взрывники, получены взрывматериалы. В 1953 г. в Казачинско-Ленском авиаотделении впервые на тушении лесных пожаров был применен взрывной метод. К концу 50-х гг. охраняемая авиацией площадь увеличена до 52 млн га. Территория области разграничена на зоны деятельности наземной и авиационной охраны. Впервые были применены вертолеты Ми-4 и Ми-1, успешно применявшиеся до 1977 г. для патрулирования и ликвидации пожаров.

К началу 60-х гг. охраняемая территория увеличилась до 60 млн га, количество авиаотделений до 22, численность летчиков-наблюдателей возросла до - 42 чел., парашютистов-пожарных - до 120, десантников-пожарных - до 200чел. базы потушено 616 лесных пожаров на площади 44 761 га, в том числе парашютистами самостоятельно 328 пожаров на площади 9 450 га. Впервые применена легкосъемная выливная аппаратура на вертолете Ми-4.Авиапарк пополнил Ли-2, который успешно использовался для межбазового маневрирования силами авиапожарной службы. К концу 60-х г. парашютная служба выросла до 200 человек, десантная - до 300.

С 70-х гг. начали применять новые парашюты типа «Лесник» и защитные костюмы для прыжков на лес. Применен новый способ борьбы с крупными пожарами - осадками, вызываемыми из мощно-кучевых облаков с самолетаИл-14. Стали применять вертолеты Ми-2 и Ми-8.

С 80-х гг. началось практическое применение самолета Ан-26 для десантирования парашютистов-пожарных и искусственного вызывания осадков.

В 90-е гг. тушения пожаров с воздуха в 1993 г. начаты полеты на самолетах-амфибиях Бе-12П, производящих забор 6 м3 воды непосредственно из водоемов в местах, подобранных с воздуха на оз. Байкал, Иркутском и Братском водохранилищах, реках Лена и Витим. Внедрена первая очередь автоматизированной системы управления по обработке данных с применением компьютеров. С целью раннего обнаружения лесных пожаров, возникающих от гроз, разрабатывается система грозопеленгации.

Результаты разработок Института солнечно-земной физики положили основу создания федеральной системы спутникового обнаружения лесных пожаров созданную в 2000-2002 гг. в интеграции с рядом институтов РАН. В частности: Институт космических исследований (Москва), Институт леса (Красноярск), Институт оптики атмосферы (Томск) и др.

В 2000 г. входит в практику использование компьютерной технологии. В целях совершенствования и максимального использования методов космического мониторинга при охране лесов в 2005 г. введена в эксплуатацию информационная система дистанционного мониторинга лесных пожаров Рослесхоза (ИСДМ Рослесхоз). Работы по созданию этой системы и ее проверке при применении в тестовом режиме велись на протяжении десяти лет (1994-2004 гг.) консорциумом институтов Российской академии наук, Рослесхоза, Росгидромета и других организаций при участии Авиалесоохраны, в том числе Иркутской авиабазы.

С принятием нового Лесного кодекса Российской Федерации № 200-ФЗ от 04.12.2006 г. и последовавшей административной реформой в 2007 г. «Иркутская база авиационной охраны лесов - филиал ФБУ ЦАБ «Авиалесоохрана» была ликвидирована.

На основе ликвидированного филиала ФГУ ЦАБ «Авиалесоохрана», распоряжением администрации Иркутской области от 09.01.2007 г. № 1-ра, создано областное государственное учреждение «Иркутская база авиационной охраны лесов» (ОГУ «Иркутская авиабаза»). Учредителем и распорядителем бюджетных средств ОГБУ «Иркутская авиабаза» является Министерство лесного комплекса Иркутской области.

С передачей авиалесоохраны субъекту РФ, главной задачей ОГУ «Иркутская база авиационной охраны лесов» с 2007-2011 гг. было - продолжать выполнение работ по авиационной охране лесов в тех же объемах с соблюдением установленных в советское время требований по технологии лесоавиационных работ, нормативной кратности авиапатрулирования, оперативности тушения лесных пожаров, но уже в условиях ежегодного дефицита финансовых средств по всем статьям расходов, сокращенной до 220 чел. численности работников парашютно-десантной службы, недостатка летчиков-наблюдателей, нехватки самолетов Ан-2, вертолетов Ми-2, Ми-8, проблем с обеспечением парашютно-десантным имуществом и ряд других.

В декабре 2011 г. ОГБУ «Иркутская авиабаза» в соответствии с законодательством РФ преобразовано в областное государственное бюджетное учреждение.

Лесные пожары оказывают большое влияние на состояние и динамику лесных ресурсов Российской Федерации, нанося колоссальный ущерб. Оценка степени пожарной опасности, мониторинг ее изменения и прогноз возможных последствий лесных пожаров применительно к конкретному району или региону должны стать предметом качественного исследования как органов управления лесным хозяйством, так и служб чрезвычайного реагирования.

Основные причины высокой горимости лесов России и Иркутской области соответственно связаны с несовершенством государственного управления лесами и отсутствием целенаправленной работы с населением по профилактике лесных пожаров. Также следует отметить, что в сентябре 2016 г. руководитель лесного отдела Гринпис России А.Ярошенко, заявил, что в официальных сводках отражается примерно в 300 раз меньшая площадь действующих лесных пожаров, чем на самом деле [33]. Сравнение проводилось по данным информационной системыFIRMS и сводки ФБУ «Авиалесоохрана». Колоссальное число пожаров пришлось на зону лесоавиационных работ, в которой тушить по действующему законодательству необходимо. Таким образом, появляется проблема финансирования лесопожарных служб, т.к. финансирование из бюджета формируется по статистике горимости лесов предшествующих лет. Так в 2016 г. (271млн р.) по сравнению с 2015 г. (326 млн р.) финансирование ОГБУ «Иркутская база авиационной охраны лесов» было сокращено на 55 млн р. Обеспечить приемлемый уровень охраны лесов нашей страны от огня, и приемлемый уровень защиты поселений и граждан от рисков, связанных с лесными пожарами, не представляется возможным при наличии данной проблемы.

2. Анализ охраны лесов от пожаров Нижнеудинского лесничества

.1 Структура областного бюджетного государственного учреждения «Иркутской базы авиационной охраны лесов»

ОГБУ «Иркутская авиабаза» является специализированным учреждением, основным уставным видом деятельности которого является обеспечение авиационного патрулирования лесов на территории Иркутской области и тушение лесных пожаров с помощью авиационной техники и работников парашютно-десантной пожарной службы (ПДПС).

Областное государственное учреждение «Иркутская база авиационной охраны лесов» создано на основе филиала ФГУ «Авиалесоохрана» постановлением губернатора Иркутской области № 1-РА от 9 января 2007 г. Зарегистрировано ОГУ «Иркутская авиабаза» 22 февраля 2007 г. В декабре 2011 г. ОГУ «Иркутская авиабаза» в соответствии с законодательством РФ преобразовано в областное государственное бюджетное учреждение [12].

Учредителем ОГБУ «Иркутская авиабаза» является Министерство лесного комплекса Иркутской области.

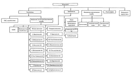
Для выполнения своих задач учреждением было организовано 14 авиаотделений и 2 оперативные точки. Структурные подразделения учреждения объединены в 2 авиазвена (Южное и Северное). На рисунке 2.1 представлено их расположение.

Рис. 2.1. Расположение авиазвен Иркутской области

Подразделения учреждения стационарно дислоцированы в районных центрах, оснащены необходимым имуществом, укомплектованы летчиками-наблюдателями и командами работников ПДПС. Структура подразделений представлена на рисунке 2.2.

Рис. 2.2. Структура подчиненности и взаимодействия подразделений

Сведения по численности работников ОГБУ «Иркутская база авиационной охраны лесов» представлены в таблице 2.1.

Таблица 2.1. Структура личного состава Иркутской авиабазы за 2011-2015 гг., чел.

Категории работников

Фактическая численность по состоянию на год


2011

2012

2013

2014

2015

Административно-управленческий персонал

27

24

21

21

21

Летчики-наблюдатели

19

22

17

13

18

Работники парашютно-пожарных

54

51

75

68

57

Работники десантно-пожарных

159

267

218

181

185

Радиооператоры

23

17

18

19

18

Диспетчера

2

2

3

2

2

Прочие должности

43

100

130

124

115

Итого фактически

483

482

428

416


Как видно в 2.1, сокращается работников парашютной и службы из-за финансирования и низкой заработной Авиабаза постоянно все возможные по поддержанию численности специалистов и летнабов.

Общая охраняемая 69,4 млн га по мониторинга разделены на 3 наземная - 1,1 млн га, - 38,9 млн га и - 29,4 млн га, из них I - 12,2 и II - 17,2 млн га.

Рис. 2.3

.2 Структура авиаотделения

Нижнеудинское авиаотделение на Юго-западе области в г. ул. Циолковского д. 17. в состав авиазвена ОГБУ база авиационной лесов». Обслуживает отдел Министерства комплекса Иркутской по Нижнеудинскому общей площадью - что составляет 6% осматриваемой площади (зона осуществления работ) Иркутской в том авиационный мониторинг - га, зона авиационных сил- га, космический - 1 253152 га, применения наземных га.

В штат Нижнеудинского авиаотделения, по на 2016г., начальник авиаотделения, 1 - 14 человек возглавляемые инструктором команды I класса и инструкторами десантно-пожарной 1-го и класса, 2 - 1-го класса, 2 2-го класса и 7 3-го класса. того, имеются, Южного звена, 2-го класса, радиотехник. В г. 5 парашютно-пожарной команды начальника «Иркутской авиационной охраны были переведены в десантно-пожарной группы, в с низким и соответственно финансов для данных команд в авиаотделениях области. финансирование ОГБУ база авиационной лесов» представлено на 2.4.

Таким образом, обнаружить, что на 2016 г. в с 2015 г. на 55 млн р.

Существенная часть по снижению на федеральный Российской Федерации, в то как из бюджета поступила сумма за 2014-2016 гг.

Рис. 2.4. Финансирование Иркутской авиационной охраны за 2014-2016 гг.

Нижнеудинское авиаотделение в г. обслуживалось договорам заключенными ОГБУ «Иркутскавиалесоохрана» и «Ангара» самолетом для патрулирования, и тушения пожаров и МИ-8 для лесных пожаров табл. 2.2).

Таблица 2.2. Сведения о воздушных судов авиаотделения по лесов от за 2012-2016 гг.

Год

Количество дней с всего

В том

Налет ВС по работ, самолето часов



с обнаружением

для осмотра пожаров

Охрана леса

Прочие производственные

в том тренировки





Всего

в т. ч. с пожарами



2012

58

42

38

243:45

112:35

30:45

30:45

2013

23

20

5

77:20

31:30

53:00

53:00

2014

51

45

21

160:55

56:00

2:00

2:00

2015

28

20

12

97:50

29:45

5:00

5:00

2016

19

13

6

71:15

10:30

7:00

7:00


Соответственно время летных предназначенных для патрулирования и пожаров. Таким происходит распространение пожаров на территории, что к большим потерям для района и области.

2.3 Состояние Нижнеудинского района

Рис. 2.5

Протяженность территории составляет с юга на - 340 км, с на восток - 260 км. связь осуществляется по и автомобильным Нижнеудинское лесничество одним из крупных в Общая площадь по государственного лесного на 01.01.2014 г. 4409816 га.

Распределение площади ресурсов по назначению представлено на 2.6.

Рис. 2.6. Площади земель лесничества по назначению, проц.

Распределение территории по лесорастительным и лесным приведено в 2.3.

Таблица 2.3. Распределение лесов по зонам и районам

Лесорастительная зона

Лесной район

Площадь, га

Таежная

Приангарский таежный

875 357

Лесостепная

Среднесибирский подтаежно-лесостепной

190 175

Южно-Сибирская горная

Алтае-Саянский горно-таежный

3344 284


Наглядное расположение на территории лесничества представлено на 2.7.

Рис. 2.7.