Содержание
1. Характеристика предприятия
.1 Номенклатура выпускаемой продукции
.2.Организационная структура управления (схема)
.3 Финансовое состояние предприятия
.4 Виды стимулирования
. Анализ внутренней среды предприятия
. Анализ внешней среды предприятия
. Построение и анализ организационной структуры предприятия
. Проектирование организации труд структурного подразделения (отдела)
. Проектирование двух работников предприятия
. Должностные инструкции
. Анализ запроектированных работ и их оценка
. Заключение
1. Характеристика предприятия
.1 Номенклатура выпускаемой продукции
Пассажирское автотранспортное предприятие является организацией предоставляющей услуги а так же осуществляющей работы, модернизации для того что бы эти услуги оказывать. Осуществляет перевозки автомобильным транспортом и их организацию, а также специальные, заказные, пригородные, междугородные и межобластные пассажирские автотранспортные перевозки, и хранение, техническое обслуживание (ТО) и ремонт подвижного состава.
Наше пассажирское автотранспортное предприятие № 1 образовано 1957г. Если сравнить то, с чего мы начинали и что имеем сейчас, будет поразительный контраст. Так, в 1957 году у нас было всего 38 автобусов марки ПАЗ-651 и ЗИЛ -155 которые обслуживали шесть маршрутов общей протяженностью 101 км. В настоящее время на 33 маршрутах общей протяженностью 2040 километров перевозят горожан. 168 автобусов одиннадцати марок, в том числе комфортабельные автобусы «Икарус» - 180,280,255. За прошедшее время резко изменились производственные фонды, общая стоимость которых составляет 3915 тыс.руб./ в то время это была большая сумма/. С 1969 года по настоящее время т.е. за 5 лет построен автобусный комплекс с хорошей производственной базой, с теплой стоянкой на 100 мест, заложен фундамент и возводятся стены второй теплой автостоянки, заасфальтирована и озеленена территория.
В 2002 году введен в эксплуатацию пост диагностики для диагностики транспортных средств по тормозным системам, рулевому управлению, световым приборам и диагностики выхлопных газов транспортных средств. В области, кроме нашего предприятия, такой пост диагностики имеют только 2 автотранспортных предприятия. В топливный цех приобретен современный электронный стенд для проверки и регулировки приборов топливной системы дизельных двигателей.
В 2011 году мы первые в городе и среди
государственных автотранспортных предприятий области внедрили навигационную
систему «ГЛОНАСС», что позволило координировать работу транспорта и
контролировать эксплуатационные показатели. В перспективе на предприятии
планируется создать единый городской диспетчерский пункт для контроля за
работой всего пассажирского транспорта в городе.
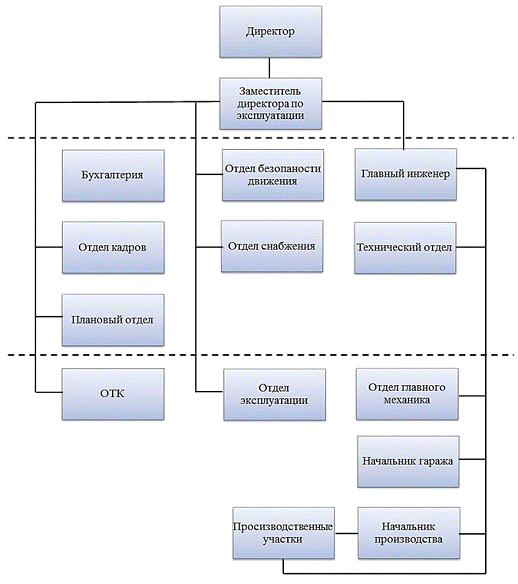
.2 Организационная структура управления
мотивация персонал труд организационный
.3 Финансовое состояние предприятия
|
|
Един |
2012 |
2013 |
% вып |
% к |
Отклонение |
||||||||
|
Показатели |
измер |
факт |
план |
факт |
плана |
2012 |
+,- к плану |
|||||||
|
I.ТЕХНИКО-ЭКОНОМИЧЕСКИЕ ПОКАЗАТЕЛИ |
|
|
|
|
|
|
|
|||||||
|
1. Среднеспис. кол-во автоб |
|
|
|
|
|
|
|
|||||||
|
Автобусы маршрутные |
Един |
88 |
86 |
91 |
105,2 |
103,0 |
4,5 |
|||||||
|
в т.ч. город |
|
34 |
33 |
35 |
105,8 |
104,2 |
1,9 |
|||||||
|
пригород |
|
38 |
37 |
40 |
107,0 |
103,3 |
2,6 |
|||||||
|
межгород |
|
16 |
16 |
16 |
100,0 |
100,0 |
0,0 |
|||||||
|
2.КТГ |
|
|
|
|
|
|
|
|||||||
|
Автобусы маршрутные |
|
0,85 |
0,76 |
0,76 |
100,4 |
89,2 |
0,0 |
|||||||
|
в т.ч. город |
|
0,84 |
0,64 |
0,75 |
117,5 |
89,3 |
0,1 |
|||||||
|
пригород |
|
0,87 |
0,82 |
0,74 |
90,3 |
85,0 |
-0,1 |
|||||||
|
межгород |
|
0,86 |
0,88 |
0,85 |
97,4 |
99,5 |
0,0 |
|||||||
|
3. КИП |
|
|
|
|
|
|
|
|||||||
|
Автобусы маршрутные |
|
0,756 |
0,759 |
0,741 |
97,7 |
98,1 |
0,0 |
|||||||
|
в т.ч. город |
|
0,732 |
0,636 |
0,722 |
113,5 |
98,6 |
0,1 |
|||||||
|
пригород |
|
0,751 |
0,818 |
0,721 |
88,2 |
96,1 |
-0,1 |
|||||||
|
межгород |
|
0,816 |
0,875 |
0,831 |
95,0 |
101,9 |
0,0 |
|||||||
|
4.Режим работы |
|
|
|
|
|
|
|
|||||||
|
Автобусы маршрутные |
|
10,0 |
10,0 |
9,9 |
99,4 |
98,8 |
-0,1 |
|||||||
|
в т.ч. город |
час |
9,6 |
11,8 |
9,6 |
81,4 |
100,1 |
-2,2 |
|||||||
|
пригород |
|
11,1 |
10,1 |
11,1 |
109,9 |
99,9 |
1,0 |
|||||||
|
межгород |
|
8,5 |
7,0 |
8,0 |
113,8 |
93,8 |
1,0 |
|||||||
|
5. Среднесуточный пробег |
|
|
|
|
|
|
|
|||||||
|
Автобусы маршрутные |
тыс |
276,4 |
280,4 |
276,1 |
98,4 |
99,9 |
-4,4 |
|||||||
|
в т.ч. город |
км |
197,1 |
244,1 |
198,4 |
81,3 |
100,7 |
-45,7 |
|||||||
|
пригород |
|
296,1 |
275,9 |
301,6 |
109,3 |
101,9 |
25,7 |
|||||||
|
межгород |
|
382,2 |
344,7 |
368,4 |
106,9 |
96,4 |
23,8 |
|||||||
|
6. Коэфф. Использ.пробега |
|
|
|
|
|
|
|
|||||||
|
Автобусы маршрутные |
|
0,94 |
0,95 |
0,94 |
98,9 |
99,9 |
0,0 |
|||||||
|
в т.ч. город |
|
0,93 |
0,94 |
0,93 |
99,3 |
100,1 |
0,0 |
|||||||
|
пригород |
|
0,93 |
0,94 |
0,93 |
98,2 |
99,7 |
0,0 |
|||||||
|
межгород |
|
0,98 |
0,98 |
0,98 |
99,6 |
100,1 |
0,0 |
|||||||
|
7.Средняя вместимость |
|
|
|
|
|
|
|
|||||||
|
Автобусы маршрутные |
мест |
32,46 |
32,59 |
32,92 |
101,0 |
101,4 |
0,3 |
|||||||
|
в т.ч. город |
|
28,25 |
28,36 |
29,50 |
104,0 |
104,4 |
1,1 |
|||||||
|
пригород |
|
30,81 |
30,84 |
30,90 |
100,2 |
100,3 |
0,1 |
|||||||
|
межгород |
|
45,25 |
45,38 |
45,38 |
100,0 |
100,3 |
0,0 |
|||||||
|
|
Един |
2012 |
2013 |
|
% вып |
% к |
Отклонение |
|||||||
|
Показатели |
измер |
факт |
план |
факт |
плана |
2012 |
+,- к плану |
|||||||
|
8 Общая вместимость |
|
|
|
|
|
|
|
мест |
2851,4 |
2803,0 |
2979,1 |
106,3 |
104,5 |
176,1 |
|
в т.ч. город |
|
946,3 |
935,9 |
1029,9 |
110,0 |
108,8 |
94,0 |
|||||||
|
пригород |
|
1181,1 |
1141,1 |
1223,2 |
107,2 |
103,6 |
82,1 |
|||||||
|
межгород |
|
724,0 |
726,0 |
726,0 |
100,0 |
100,3 |
0,0 |
|||||||
|
8.Коэфф. Использ.вместим. |
|
|
|
|
|
|
|
|||||||
|
Автобусы маршрутные |
|
0,674 |
0,684 |
0,595 |
87,0 |
88,3 |
-0,1 |
|||||||
|
в т.ч. город |
|
0,694 |
0,718 |
0,677 |
94,3 |
97,6 |
0,0 |
|||||||
|
пригород |
|
0,716 |
0,725 |
0,554 |
76,5 |
77,4 |
-0,2 |
|||||||
|
межгород |
|
0,524 |
0,533 |
0,513 |
96,3 |
98,0 |
0,0 |
|||||||
|
9.Среднее раст.перевозки |
|
|
|
|
|
|
|
|||||||
|
Автобусы маршрутные |
км |
15,6 |
15,0 |
14,7 |
98,6 |
94,5 |
-0,2 |
|||||||
|
в т.ч. город |
|
6,0 |
6,0 |
6,0 |
100,5 |
100,5 |
0,0 |
|||||||
|
пригород |
|
21,1 |
21,1 |
21,0 |
99,3 |
99,3 |
-0,1 |
|||||||
|
межгород |
|
93,4 |
90,0 |
97,1 |
107,9 |
104,0 |
7,1 |
|||||||
|
10.Выработка: |
|
|
|
|
|
|
|
|||||||
|
в пассажирокилометрах |
|
|
|
|
|
|
|
|||||||
|
Автобусы маршрутные |
пкм |
48593 |
50604 |
41850 |
82,7 |
86,1 |
-8754,0 |
|||||||
|
в т.ч. город |
|
34204 |
38311 |
33113 |
86,4 |
96,8 |
-5198,2 |
|||||||
|
пригород |
|
54134 |
56287 |
40769 |
72,4 |
75,3 |
-15518,4 |
|||||||
|
межгород |
|
58358 |
57518 |
56066 |
97,5 |
96,1 |
-1452,4 |
|||||||
|
в пассажирах |
|
|
|
|
|
|
|
|||||||
|
Автобусы маршрутные |
чел |
3114 |
3384 |
2838 |
83,9 |
91,2 |
-545,6 |
|||||||
|
в т.ч. город |
|
5702 |
6386 |
5493 |
86,0 |
96,3 |
-893,2 |
|||||||
|
пригород |
|
2566 |
2668 |
1945 |
72,9 |
75,8 |
-722,7 |
|||||||
|
межгород |
|
625 |
639 |
577 |
90,3 |
92,4 |
-61,7 |
|||||||
|
11. Перевезено пассажиров |
тыс. |
|
|
|
|
|
|
|||||||
|
Автобусы маршрутные |
чел |
8877,8 |
9485,0 |
8455,6 |
89,1 |
95,2 |
-1029,4 |
|||||||
|
в т.ч. город |
|
5395,1 |
5977,0 |
5657,4 |
94,7 |
104,9 |
-319,6 |
|||||||
|
пригород |
|
3030,2 |
3044,0 |
2379,0 |
78,2 |
78,5 |
-665,0 |
|||||||
|
межгород |
|
452,5 |
464,0 |
419,2 |
90,3 |
92,6 |
-44,8 |
|||||||
|
в т.ч. платных пассажиров |
|
|
|
|
|
|
|
|||||||
|
Автобусы маршрутные |
|
5920,1 |
6801 |
6340,1 |
93,2 |
107,1 |
-460,9 |
|||||||
|
в т.ч. город |
|
3183,1 |
4005,0 |
4018,2 |
100,3 |
126,2 |
13,2 |
|||||||
|
пригород |
|
2346,2 |
2395,0 |
1966,2 |
82,1 |
83,8 |
-428,8 |
|||||||
|
межгород |
|
390,8 |
401,0 |
355,7 |
88,7 |
91,0 |
-45,3 |
|||||||
|
12. Выполнено п/км |
|
|
|
|
|
|
|
|||||||
|
Автобусы маршрутные |
тыс. |
138556,0 |
141844,0 |
124676,7 |
87,9 |
90,0 |
-17167,3 |
|||||||
|
в т.ч. город |
пкм |
32366,0 |
35855,0 |
34102,3 |
95,1 |
105,4 |
-1752,7 |
|||||||
|
пригород |
|
63936,0 |
64229,0 |
49868,9 |
77,6 |
78,0 |
-14360,1 |
|||||||
|
межгород |
|
42254,0 |
41760,0 |
40705,5 |
97,5 |
96,3 |
-1054,5 |
|||||||
|
|
Един |
2012 |
2013 |
|
% вып |
% к |
Отклонение |
|||||||
|
Показатели |
измер |
факт |
план |
факт |
плана |
2012 |
+,- к плану |
|||||||
|
12. Возможные п/км |
|
|
|
|
|
|
|
|||||||
|
Автобусы маршрутные |
тыс. |
205597,0 |
207390,4 |
209569,7 |
101,1 |
101,9 |
||||||||
|
в т.ч. город |
пкм |
46651,6 |
49928,3 |
50342,6 |
100,8 |
107,9 |
414,3 |
|||||||
|
пригород |
|
89291,5 |
88647,7 |
89959,7 |
101,5 |
100,7 |
1311,9 |
|||||||
|
межгород |
|
80708,2 |
78415,5 |
79336,6 |
101,2 |
98,3 |
921,1 |
|||||||
|
13.Рейсы, всего |
|
|
|
|
|
|
|
|||||||
|
Автобусы маршрутные |
Един |
263272 |
274855 |
269169 |
97,9 |
102,2 |
-5686,0 |
|||||||
|
в т.ч. город |
|
128067 |
134961 |
130751 |
96,9 |
102,1 |
-4210,0 |
|||||||
|
пригород |
|
121770 |
126361 |
124899 |
98,8 |
102,6 |
-1462,0 |
|||||||
|
межгород |
|
13435 |
13533 |
13519 |
99,9 |
100,6 |
-14,0 |
|||||||
|
14.Машино-дни в хозяйстве |
|
|
|
|
|
|
|
|||||||
|
Автобусы маршрутные |
дни |
32147 |
31390 |
33033 |
105,2 |
102,8 |
1643,0 |
|||||||
|
в т.ч. город |
|
12260 |
12045 |
12741 |
105,8 |
103,9 |
696,0 |
|||||||
|
пригород |
|
14031 |
13505 |
14452 |
107,0 |
103,0 |
947,0 |
|||||||
|
межгород |
|
5856 |
5840 |
5840 |
100,0 |
99,7 |
0,0 |
|||||||
|
15.Машино-дни в работе |
|
|
|
|
|
|
|
|||||||
|
Автобусы маршрутные |
дни |
24288 |
23819 |
24477 |
102,8 |
100,8 |
658,0 |
|||||||
|
в т.ч. город |
|
8979 |
7665 |
9204 |
120,1 |
102,5 |
1539,0 |
|||||||
|
пригород |
|
10531 |
11044 |
10419 |
94,3 |
98,9 |
-625,0 |
|||||||
|
межгород |
|
4778 |
5110 |
4854 |
95,0 |
101,6 |
-256,0 |
|||||||
|
16.Машино-дни в ремонте |
|
|
|
|
|
|
|
|||||||
|
Автобусы маршрутные |
|
4684 |
|
7861 |
|
167,8 |
|
|||||||
|
в т.ч. город |
дни |
1995 |
|
3214 |
|
161,1 |
|
|||||||
|
пригород |
|
1848 |
|
3782 |
|
204,7 |
|
|||||||
|
межгород |
|
841 |
|
865 |
|
102,9 |
|
|||||||
|
17.М-дни в простое в испр.сост. |
|
|
|
|
|
|
|
|||||||
|
Автобусы маршрутные |
|
3175 |
|
695 |
|
21,9 |
695,0 |
|||||||
|
в т.ч. город |
дни |
1286 |
|
323 |
|
25,1 |
323,0 |
|||||||
|
пригород |
|
1652 |
|
251 |
|
15,2 |
251,0 |
|||||||
|
межгород |
|
237 |
|
121 |
|
51,1 |
121,0 |
|||||||
|
18.Выполнено м/часов |
|
|
|
|
|
|
|
|||||||
|
Автобусы маршрутные |
тыс. |
244,0 |
238,0 |
243,0 |
102,1 |
99,6 |
5,0 |
|||||||
|
в т.ч. город |
м/ч |
86,5 |
90,8 |
88,8 |
97,8 |
102,7 |
-2,0 |
|||||||
|
пригород |
|
117,0 |
111,5 |
115,6 |
103,7 |
98,8 |
4,1 |
|||||||
|
межгород |
|
40,5 |
35,7 |
38,6 |
108,1 |
95,3 |
2,9 |
|||||||
|
в т.ч. город ЛАЗ |
|
0,0 |
0,0 |
0,0 |
0 |
|
0,0 |
|||||||
|
ЛИАЗ и НЕФАЗ |
|
39,8 |
44,9 |
39,9 |
88,9 |
|
-5,0 |
|||||||
|
ПАЗ |
|
44,8 |
37,9 |
35,0 |
92,3 |
|
-2,9 |
|||||||
|
Прочие |
|
1,9 |
8,0 |
13,9 |
173,8 |
|
5,9 |
|||||||
|
в т.ч. пригород ЛАЗ |
|
0,0 |
0,0 |
0,0 |
0 |
|
0,0 |
|||||||
|
ЛИАЗ и НЕФАЗ |
|
68,0 |
69,5 |
67,7 |
97,4 |
|
-1,8 |
|||||||
|
ПАЗ |
|
43,2 |
36,9 |
42,1 |
114,1 |
|
5,2 |
|||||||
|
Прочие |
|
5,8 |
5,1 |
5,8 |
113,7 |
|
0,7 |
|||||||
|
в т.ч. межгород ЛАЗ |
|
0,0 |
0,0 |
0,0 |
0 |
|
0,0 |
|||||||
|
ЛИАЗ и НЕФАЗ |
|
40,5 |
35,7 |
38,6 |
108,1 |
|
2,9 |
|||||||
|
ПАЗ |
|
0,0 |
0,0 |
0,0 |
0 |
0,0 |
||||||||
|
Прочие |
|
0,0 |
0,0 |
0,0 |
0 |
|
0,0 |
|||||||
|
19. Общий пробег |
|
|
|
|
|
|
|
|||||||
|
Автобусы маршрутные |
тыс. |
6713,7 |
6679,5 |
6756,9 |
101,2 |
100,6 |
77,4 |
|||||||
|
в т.ч. город |
км |
1769,6 |
1871,1 |
1826,4 |
97,6 |
103,2 |
-44,7 |
|||||||
|
пригород |
|
3118,1 |
3047,1 |
3142,1 |
103,1 |
100,8 |
95,0 |
|||||||
|
межгород |
|
1826,0 |
1761,3 |
1788,4 |
101,5 |
97,9 |
27,1 |
|||||||
|
в т.ч. город ЛАЗ |
|
0,0 |
0,0 |
0,0 |
0 |
|
0,0 |
|||||||
|
ЛИАЗ и НЕФАЗ |
|
831,9 |
902,3 |
877,4 |
97,2 |
|
-24,9 |
|||||||
|
ПАЗ |
|
897,0 |
802,0 |
649,9 |
81,0 |
|
-152,1 |
|||||||
|
Прочие |
|
40,7 |
166,8 |
299,1 |
179,3 |
|
132,3 |
|||||||
|
в т.ч. пригород ЛАЗ |
|
0,0 |
0,0 |
0,0 |
0 |
|
0,0 |
|||||||
|
ЛИАЗ и НЕФАЗ |
|
1921,3 |
1981,3 |
1942,9 |
98,1 |
|
-38,4 |
|||||||
|
ПАЗ |
|
1036,8 |
929,4 |
1014,8 |
109,2 |
|
85,4 |
|||||||
|
Прочие |
|
160,0 |
136,4 |
184,4 |
135,2 |
|
48,0 |
|||||||
|
в т.ч. межгород ЛАЗ |
|
0,0 |
0,0 |
0,0 |
0 |
|
0,0 |
|||||||
|
ЛИАЗ и НЕФАЗ |
|
1826,0 |
1761,3 |
1788,4 |
101,5 |
|
27,1 |
|||||||
|
ПАЗ |
|
0,0 |
0,0 |
0,0 |
0 |
|
0,0 |
|||||||
|
Прочие |
|
0,0 |
0,0 |
0,0 |
0 |
|
0,0 |
|||||||
|
|
Един |
2012 |
2013 |
|
% вып |
% к |
Отклонение |
|||||||
|
Показатели |
измер |
факт |
план |
факт |
плана |
2012 |
+,- к плану |
|||||||
|
20.Пробег с пассажирами |
|
|
|
|
|
|
|
|||||||
|
Автобусы маршрутные |
|
6333,2 |
6363 |
6366,3 |
100,1 |
100,5 |
3,3 |
|||||||
|
в т.ч. город |
тыс. |
1651,6 |
1760,5 |
1706,8 |
96,9 |
103,3 |
-53,7 |
|||||||
|
пригород |
км |
2898,1 |
2874,4 |
2911,1 |
101,3 |
100,4 |
36,7 |
|||||||
|
межгород |
|
1783,5 |
1728,1 |
1748,4 |
101,2 |
98,0 |
20,3 |
|||||||
|
21. Автоместодни в хоз-ве |
|
|
|
|
|
|
|
|||||||
|
Автобусы маршрутные |
тыс. |
1043,6 |
1023,1 |
1087,4 |
106,3 |
104,2 |
64,3 |
|||||||
|
в т.ч. город |
а-м-дн |
346,3 |
341,6 |
375,8 |
110,0 |
108,5 |
34,2 |
|||||||
|
пригород |
|
432,3 |
416,5 |
446,6 |
107,2 |
103,3 |
30,1 |
|||||||
|
межгород |
|
265,0 |
265,0 |
265,0 |
100,0 |
100,0 |
0,0 |
|||||||
|
|
|
|
|
|
|
|
|
|||||||
|
II.ФИНАНСОВЫЕ ПОКАЗАТЕЛИ |
|
|
|
|
|
|
|
|||||||
|
|
|
|
|
|
|
|
|
|||||||
|
1. Доходы |
|
|
|
|
|
|
|
|||||||
|
Автобусы маршрутные |
тыс |
106181 |
117750 |
119666,1 |
101,6 |
112,7 |
1916,1 |
|||||||
|
в т.ч. город |
руб |
30503 |
34180 |
35255 |
103,1 |
115,6 |
1075,2 |
|||||||
|
пригород |
|
38859 |
42800 |
43652 |
102,0 |
112,3 |
851,7 |
|||||||
|
межгород |
|
36819 |
40770 |
40759 |
100,0 |
110,7 |
-10,8 |
|||||||
|
Прочие |
|
2432 |
3090 |
5337,5 |
172,7 |
219,5 |
2247,5 |
|||||||
|
2.Расходы |
|
|
|
|
|
|
|
|||||||
|
Автобусы маршрутные |
|
220446,3 |
246658,0 |
236901,0 |
96,0 |
107,5 |
-9757,0 |
|||||||
|
в т.ч. город |
|
79689,0 |
89735,0 |
88562,7 |
98,7 |
111,1 |
-1172,3 |
|||||||
|
пригород |
|
96302,5 |
106959,0 |
102390,2 |
95,7 |
106,3 |
-4568,8 |
|||||||
|
межгород |
|
44454,8 |
49964,0 |
45948,1 |
103,4 |
-4015,9 |
||||||||
|
Прочие расходы, связ. с произв. |
|
5249,2 |
4605,0 |
5588,0 |
|
|
|
|||||||
|
3.Прибыль (+), убытки (-) |
|
|
|
|
|
|
|
|||||||
|
Автобусы маршрутные |
|
-114265,8 |
-128908 |
-117234,9 |
90,9 |
102,6 |
11673,1 |
|||||||
|
в т.ч. город |
|
-49186,5 |
-55555 |
-53307,5 |
96,0 |
108,4 |
2247,5 |
|||||||
|
пригород |
|
-57443,5 |
-64159 |
-58738,5 |
91,6 |
102,3 |
5420,5 |
|||||||
|
межгород |
|
-7635,8 |
-9194 |
-5188,9 |
56,4 |
68,0 |
4005,1 |
|||||||
|
Прочие, не связ. с произв. |
|
10039,4 |
1306,0 |
2610,8 |
199,9 |
26,0 |
1304,8 |
|||||||
|
Внереализационные доходы |
|
1001,8 |
700,0 |
2514,8 |
|
|
|
|||||||
|
4.Дотация |
|
102107,3 |
112485,0 |
109838,7 |
97,6 |
107,6 |
-2646,3 |
|||||||
|
5.Финансовый результат |
|
-24013,4 |
-18544,0 |
-7742,7 |
41,8 |
32,2 |
10801,3 |
|||||||
|
6. Доходы на 1 м/час |
|
|
|
|
|
|
|
|||||||
|
Автобусы маршрутные |
руб |
435,2 |
494,7 |
492,5 |
99,5 |
113,2 |
-2,3 |
|||||||
|
в т.ч. город |
|
352,6 |
376,4 |
397,0 |
105,5 |
112,6 |
20,6 |
|||||||
|
пригород |
|
332,1 |
383,9 |
377,6 |
98,4 |
113,7 |
-6,2 |
|||||||
|
межгород |
|
909,1 |
1142,0 |
1055,9 |
92,5 |
116,2 |
-86,1 |
|||||||
|
|
|
|
|
|
|
|
|
|||||||
|
|
Един |
2012 |
2013 |
|
% вып |
% к |
Отклонение |
|||||||
|
Показатели |
измер |
факт |
план |
факт |
плана |
2012 |
+,- к плану |
|||||||
|
7.Доходы на 1 рейс |
|
|
|
|
|
|
|
|||||||
|
Автобусы маршрутные |
|
403,31 |
428,41 |
444,58 |
103,8 |
110,2 |
16,2 |
|||||||
|
в т.ч. город |
руб |
238,18 |
253,26 |
269,64 |
106,5 |
113,2 |
16,4 |
|||||||
|
пригород |
|
319,12 |
338,71 |
349,50 |
103,2 |
109,5 |
10,8 |
|||||||
|
межгород |
|
2740,53 |
3012,64 |
3014,96 |
100,1 |
110,0 |
2,3 |
|||||||
|
8.Доходы на 1 пл.пассаж. |
|
|
|
|
|
|
|
|||||||
|
Автобусы маршрутные |
|
17,94 |
17,31 |
18,87 |
109,0 |
105,2 |
1,6 |
|||||||
|
в т.ч. город |
|
9,58 |
8,53 |
8,77 |
102,8 |
91,6 |
0,2 |
|||||||
|
пригород |
руб |
16,56 |
17,87 |
22,20 |
124,2 |
134,0 |
4,3 |
|||||||
|
межгород |
|
94,21 |
101,67 |
114,59 |
112,7 |
121,6 |
12,9 |
|||||||
|
9.Расходы на 1 рубль дох. |
|
|
|
|
|
|
|
|||||||
|
Автобусы маршрутные |
|
2,08 |
2,09 |
1,98 |
94,5 |
95,4 |
-0,1 |
|||||||
|
в т.ч. город |
|
2,61 |
2,63 |
2,51 |
95,7 |
96,2 |
-0,1 |
|||||||
|
пригород |
|
2,48 |
2,50 |
2,35 |
93,9 |
94,6 |
-0,2 |
|||||||
|
межгород |
|
1,21 |
1,23 |
1,13 |
92,0 |
93,4 |
-0,1 |
|||||||
|
10.Расходы на 1 км пробега. |
|
|
|
|
|
|
|
|||||||
|
Автобусы маршрутные |
руб |
32,84 |
36,93 |
35,06 |
94,9 |
106,8 |
-1,9 |
|||||||
|
в т.ч. город |
|
45,03 |
47,96 |
48,49 |
101,1 |
107,7 |
0,5 |
|||||||
|
пригород |
|
30,88 |
35,10 |
32,59 |
92,8 |
105,5 |
-2,5 |
|||||||
|
межгород |
|
24,35 |
28,37 |
25,69 |
90,6 |
105,5 |
-2,7 |
|||||||
|
11.Горючее на 1 км пробега. |
|
|
|
|
|
|
|
|||||||
|
Автобусы маршрутные |
|
6,77 |
10,21 |
8,28 |
81,2 |
122,3 |
-1,9 |
|||||||
|
в т.ч. город |
руб |
7,42 |
11,59 |
10,02 |
86,4 |
135,0 |
-1,6 |
|||||||
|
пригород |
|
6,62 |
10,54 |
7,84 |
74,4 |
118,5 |
-2,7 |
|||||||
|
межгород |
|
6,40 |
8,15 |
7,28 |
89,3 |
113,7 |
-0,9 |
|||||||
|
12.Смазочные на 1 км пробега |
|
|
|
|
|
|
||||||||
|
Автобусы маршрутные |
|
0,09 |
0,31 |
0,20 |
65,7 |
233,5 |
-0,1 |
|||||||
|
в т.ч. город |
|
0,15 |
0,35 |
0,28 |
79,5 |
180,5 |
-0,1 |
|||||||
|
пригород |
руб |
0,08 |
0,32 |
0,18 |
55,4 |
228,5 |
-0,1 |
|||||||
|
межгород |
|
0,04 |
0,24 |
0,17 |
69,4 |
455,3 |
-0,1 |
|||||||
|
13 Резина на 1 км пробега |
|
|
|
|
|
|
|
|||||||
|
Автобусы маршрутные |
|
0,32 |
0,39 |
0,42 |
107,0 |
129,2 |
0,0 |
|||||||
|
в т.ч. город |
|
0,39 |
0,38 |
0,35 |
92,0 |
89,1 |
0,0 |
|||||||
|
пригород |
руб |
0,32 |
0,39 |
0,35 |
90,0 |
109,9 |
0,0 |
|||||||
|
межгород |
|
0,26 |
0,40 |
0,60 |
151,0 |
231,9 |
0,2 |
|||||||
|
14. З/части на 1 км пробега |
|
|
|
|
|
|
|
|||||||
|
Автобусы маршрутные |
|
1,96 |
1,84 |
1,84 |
99,8 |
93,7 |
0,0 |
|||||||
|
в т.ч. город |
руб |
2,44 |
1,79 |
2,21 |
123,7 |
90,6 |
0,4 |
|||||||
|
пригород |
|
1,53 |
1,87 |
1,71 |
91,6 |
111,8 |
-0,2 |
|||||||
|
межгород |
|
2,24 |
1,85 |
1,68 |
90,6 |
75,2 |
-0,2 |
|||||||
|
Окупаемость |
% |
|
|
|
|
|
|
|||||||
|
|
|
|
|
|
|
|
|
|||||||
|
Автобусы маршрутные |
|
48 |
48 |
51 |
105,8 |
104,9 |
2,8 |
|||||||
|
в т.ч. город |
|
38 |
38 |
40 |
104,5 |
104,0 |
1,7 |
|||||||
|
пригород |
|
40 |
40 |
43 |
106,5 |
105,7 |
2,6 |
|||||||
|
межгород |
|
83 |
82 |
89 |
108,7 |
107,1 |
7,1 |
|||||||
|
|
|
|
|
|
|
|
|
|||||||
|
|
Един |
2012 |
2013 |
|
% вып |
% к |
Отклонение |
|||||||
|
Показатели |
измер |
факт |
план |
факт |
плана |
2012 |
+,- к плану |
|||||||
|
1. Численность работающих |
|
|
III. ТРУД И ЗАРАБОТНАЯ ПЛАТА |
|
|
|
|
|||||||
|
Автобусы маршрутные |
чел |
409 |
395 |
385 |
97,4 |
94,2 |
-10,2 |
|||||||
|
в т.ч. город |
|
169 |
182 |
161 |
88,3 |
95,0 |
-21,3 |
|||||||
|
пригород |
|
184 |
162 |
178 |
109,8 |
96,7 |
15,9 |
|||||||
|
межгород |
|
55 |
51 |
46 |
90,7 |
83,7 |
-4,8 |
|||||||
|
2. ФОТ |
|
|
|
|
|
|
|
|||||||
|
Автобусы маршрутные |
тыс |
89317,3 |
92743,0 |
92650,6 |
99,9 |
103,7 |
-92,4 |
|||||||
|
в т.ч. город |
руб |
37071,9 |
40539,0 |
39607,6 |
97,7 |
106,8 |
-931,4 |
|||||||
|
пригород |
|
39681,8 |
39223,0 |
41258,9 |
105,2 |
104,0 |
2035,9 |
|||||||
|
межгород |
|
12563,6 |
12981,0 |
11784,1 |
90,8 |
93,8 |
-1196,9 |
|||||||
|
3. ФОТ водителей |
|
|
|
|
|
|
|
|||||||
|
Автобусы маршрутные |
тыс |
41635,6 |
48220,0 |
44898,2 |
93,1 |
107,8 |
-3321,8 |
|||||||
|
в т.ч. город |
руб |
18387,9 |
20500,0 |
20725,8 |
101,1 |
112,7 |
225,8 |
|||||||
|
пригород |
|
16316,0 |
19986,0 |
18279,5 |
91,5 |
112,0 |
-1706,5 |
|||||||
|
межгород |
|
6931,7 |
7734,0 |
5892,9 |
76,2 |
85,0 |
-1841,1 |
|||||||
|
3. Среднемесячная з/пл |
|
|
|
|
|
|
|
|||||||
|
Автобусы маршрутные |
|
18221 |
19566 |
20063 |
102,5 |
110,1 |
496,89 |
|||||||
|
в т.ч. город |
руб |
18262 |
18562 |
20543 |
110,7 |
112,5 |
1981,55 |
|||||||
|
пригород |
|
17964 |
20176 |
19325 |
95,8 |
107,6 |
-851,43 |
|||||||
|
межгород |
|
18950 |
21211 |
21233 |
100,1 |
112,0 |
21,83 |
|||||||
|
24.З/плата на 1 руб дохода |
|
|
|
|
|
|
||||||||
|
Автобусы маршрутные |
|
0,85 |
0,79 |
0,77 |
98,3 |
91,2 |
-0,01 |
|||||||
|
в т.ч. город |
|
1,22 |
1,19 |
1,12 |
94,7 |
92,4 |
-0,06 |
|||||||
|
пригород |
|
1,02 |
0,92 |
0,95 |
103,1 |
92,6 |
0,03 |
|||||||
|
межгород |
|
0,36 |
0,32 |
0,29 |
90,8 |
79,7 |
-0,03 |
|||||||
|
25.З/плата на 1 м-час |
|
|
|
|
|
|
|
|||||||
|
Автобусы маршрутные |
|
369,30 |
389,68 |
381,28 |
97,8 |
103,2 |
-8,40 |
|||||||
|
в т.ч. город |
руб |
428,58 |
446,46 |
446,03 |
99,9 |
104,1 |
-0,43 |
|||||||
|
пригород |
|
339,16 |
351,78 |
356,91 |
101,5 |
105,2 |
5,14 |
|||||||
|
межгород |
|
329,75 |
363,61 |
305,29 |
84,0 |
92,6 |
-58,33 |
|||||||
|
26.З/плата водителя за 1 час работы |
|
|
|
|
|
|
|
|||||||
|
Автобусы маршрутные |
руб |
170,64 |
202,61 |
184,77 |
91,2 |
108,3 |
-17,84 |
|||||||
|
в т.ч. город |
|
212,58 |
225,77 |
233,40 |
103,4 |
109,8 |
7,63 |
|||||||
|
пригород |
|
139,45 |
179,25 |
158,13 |
88,2 |
113,4 |
-21,12 |
|||||||
|
межгород |
|
171,15 |
216,64 |
152,67 |
70,5 |
89,2 |
-63,97 |
|||||||
|
27. Численность водителей |
|
|
|
|
|
|
|
|||||||
|
Автобусы маршрутные |
|
141 |
161 |
139 |
86,1 |
98,0 |
-22 |
|||||||
|
в т.ч. город |
чел |
64 |
71 |
61 |
86,5 |
96,7 |
-10 |
|||||||
|
пригород |
|
56 |
65 |
59 |
90,8 |
106,3 |
-6 |
|||||||
|
межгород |
|
22 |
25 |
18 |
72,7 |
81,0 |
-7 |
|||||||
|
Среднемесячная з/пл водителей |
|
|
|
|
|
|
|
|||||||
|
Автобусы маршрутные |
|
24535 |
24959 |
26998 |
108,2 |
110,0 |
2040 |
|||||||
|
в т.ч. город |
|
24131 |
24061 |
28122 |
116,9 |
116,5 |
4061 |
|||||||
|
пригород |
|
24498 |
25623 |
25819 |
100,8 |
105,4 |
195 |
|||||||
|
межгород |
|
25768 |
25780 |
27032 |
104,9 |
104,9 |
1252 |
|||||||
|
28. М-часы, отраб на линии одним водителем |
|
|
|
|
|
|
|
|||||||
|
Автобусы маршрутные |
м/ч |
143,8 |
123,2 |
146,1 |
118,6 |
101,6 |
22,9 |
|||||||
|
в т.ч. город |
|
113,5 |
106,6 |
120,5 |
113,1 |
106,1 |
13,9 |
|||||||
|
пригород |
|
175,7 |
142,9 |
163,3 |
114,2 |
92,9 |
20,3 |
|||||||
|
межгород |
|
150,6 |
119,0 |
177,1 |
148,8 |
117,6 |
58,1 |
|||||||
1.4 Виды стимулирования
. Вознаграждение за общие результаты работы по итогам за год выплачиваются работникам всех категорий, состоящим в штате предприятия на 31 декабря текущего года. Вознаграждение выплачивается в полном размере работникам, которые проработали весь календарный год, а также работникам, не отработавшим календарный год по уважительным причинам:
в случае увольнения с работы, в связи с призывом на службу в ВС РФ;
увольнения в связи с выходом на пенсию (по старости, инвалидности);
рождением ребенка;
поступлением в учебное заведение.
Проработавшие календарный год и уволившиеся с предприятия до момента выплаты вознаграждения, имеют право на его получение.
. Вознаграждение начисляется всем работникам, пропорционально начисленной заработной плате.
В состав заработной платы включаются все выплаты из фонда оплаты труда, за исключением:
∙ оплаты отпусков (очередных и учебных);
∙ пособий по временной нетрудоспособности или по беременности и родам;
∙ оплата дополнительных выходных дней для ухода за детьми-инвалидами и инвалидами
∙ с детства;
∙ разовые премии, выплаченные работникам к праздничным дням, юбилейным датам, а также
∙ другие премии разового характера (за реализацию поясных билетов, выполнение особо
∙ важного задания и др.)
∙ выплаты, полученные в виде единовременной материальной помощи;
∙ компенсационные выплаты;
∙ выплаты, когда за работником сохранялся средний заработок в соответствии с
законодательством Российской Федерации.
Размер вознаграждения определяется на один рубль заработной платы работника за 11 месяцев с учетом установленного коэффициента.
. Работникам, допустившим производственные
упущения и нарушения трудовой, транспортной и финансовой дисциплины, сумма
вознаграждения уменьшается или не выплачивается полностью:
|
Нарушения |
% лишения |
|
1.Прогул |
100 |
|
2.Пьянка на рабочем месте |
100 |
|
3.Совершение дорожно-транспортного происшествия по вине водителя |
100 |
|
4.Наличие приказов на лишение премии по актам КРС за 3 месяца и более за отчетный год |
50 |
|
5.Наличие жалоб от пассажиров |
100 |
|
6.Невыполнение плановых сменных заданий 3 месяца и долее |
50 |
|
7.Невыполнение плана по сбору доходов с начала года |
100 |
. Решение о выплате вознаграждения за общие результаты работы по итогам за год принимается, с учетом итогов финансово-хозяйственной деятельности предприятия за текущий год, исходя из наличия денежных средств, оформляется приказом по предприятию с учетом мнения профсоюзного комитета.
Настоящее положение вводится в целях усиления материальной заинтересованности рабочих в общих результатах работы предприятия, в выполнении программы перевозок, повышения качества обслуживания пассажиров, роста доходов и производительности труда. Выплаты носят стимулирующий характер и выплачиваются работникам, не имеющим нарушений трудовой и финансовой дисциплины при условии выполнения плана по сбору доходов по маршрутным перевозкам и основных технико-экономических показаний за квартал.
Считать главными целями соревнования: коренное повышение производительности труда и качества выполнения работы, рациональное использование материалов, топлива; эффективное использование оборудования; выполнения плана по количественным показателям; укрепления трудовой и производственной дисциплины.
.В соревновании за звание «Лучшая бригада водителей», «Лучший цех» участвуют коллективы бригад водителей и цехов (участников) ремонтных мастерских. В индивидуальном соревновании по профессии «Лучший кондуктор» участвуют все кондукторы предприятия.
.Показатели и условия премирования определяются в соответствии с приложением № 1,2,3 настоящего Положения.
.Денежное вознаграждение устанавливается в следующих размерах:
. 3.1.За звание «Лучшая бригада»-40000 рублей.
. 3.2.За звание «Лучший цех» -10000 рублей.
. 3.3.За звание «Лучший кондуктор» - пять денежных вознаграждений по 3000рублей
.Бригадирам, коллективов «Лучшая бригада», «Лучший цех» устанавливается денежное вознаграждение в размере 2000рублей.
.Периодичность премирования - ежеквартальная.
.Источником выплаты денежных вознаграждений являются собственные средства предприятия, полученные за счет дополнительных доходов.
.Итоги соревнования подводятся на совместном заседании профсоюзного комитета предприятия и администрации.
.Решение о выплате вознаграждения по итогам за квартал принимается, с учетом итогов финансово-хозяйственной деятельности предприятия за квартал, исходя из наличия денежных средств, оформляется приказом по предприятию с учетом мнения профсоюзного комитета.
2. Анализ внутренней среды предприятия
. Информация о внутренней среде фирмы необходима менеджеру, чтобы определить внутренние возможности, потенциал, на которые фирма может рассчитывать в конкурентной борьбе для достижения поставленных целей.
. Анализ внутренней среды позволяет также лучше уяснить цели и задачи организации.
. Указывает на то, что помимо производства продукции, оказания услуг организация обеспечивает возможность существования своим работникам, создает определенные социальные условия для их жизнедеятельности.
Элементы внутренней среды фирмы (направления анализа):
производство: объем, структура, темпы производства; номенклатура продукции предприятия; обеспеченность сырьем и материалами, уровень запасов, скорость их использования, система контроля запасов; наличный парк оборудования и степень его использования, резервные мощности, техническая эффективность мощностей; местонахождение производства и наличие инфраструктуры; экология производства; контроль качества, издержки и качество технологий; патенты, торговые марки и т. п.;
персонал: структура, потенциал, квалификация, количественный состав работников, производительность труда, текучесть кадров, стоимость рабочей силы, интересы и потребности работников;
организация управления: организационная структура, система управления; уровень менеджмента, квалификация, способности и интересы высшего руководства; фирменная культура; престиж и имидж фирмы; организация системы коммуникаций;
маркетинг: товары, произведенные фирмой, доля на рынке; возможность собирать необходимую информацию о рынках; каналы распределения и сбыта; маркетинговый бюджет и его исполнение; маркетинговые планы и программы; нововведения; имидж, репутация и качество товаров; стимулирование сбыта, реклама, ценообразование;
финансы и учет: финансовая устойчивость и
платежеспособность; прибыльность и рентабельность (по товарам, регионам,
каналам сбыта, посредникам); собственные и заемные средства и их соотношение;
эффективная система учета, в том числе учета издержек, формирования бюджета,
планирования прибыли.
3. Анализ внешней среды предприятия
Среда организации подразделяется:
Среда прямого воздействия - факторы, которые непосредственно влияют на деятельность организации:
поставщики;
акционеры;
трудовые ресурсы;
законы;
учреждения государственного регулирования;
профсоюзы;
потребители;
конкуренты.
Среда косвенного воздействия - факторы, которые могут не оказывать прямого немедленного воздействия на организацию, но сказываются на ее функционировании:
состояние экономики;
научно-технический прогресс;
социально-культурные и политические изменения;
влияние групповых интересов;
существенные для организации события в других странах.
Основные характеристики:
взаимосвязанность факторов внешней среды - уровень силы, с которой изменение одного фактора воздействует на другие факторы. Изменение какого-либо фактора окружения может обусловливать изменение других;
сложность внешней среды - число факторов, на которые организация обязана реагировать, а также уровень вариативности каждого фактора;
подвижность среды - скорость, с которой происходят изменения в окружении организации. Окружение современных организаций изменяется с нарастающей скоростью. Подвижность внешнего окружения может быть выше для одних подразделений организации и ниже для других. В высокоподвижной среде организация или подразделение должны опираться на более разнообразную информацию, чтобы принимать эффективные решения;
неопределенность внешней среды - соотношение между количеством информации о среде, которой располагает организация, и уверенностью в точности этой информации. Чем неопределеннее внешнее окружение, тем труднее принимать эффективные решения.
Задачи организации по отношению к внешней среде:
. Менеджерам необходимо учитывать действие факторов, находящихся вне организаций, поскольку организация как открытая система зависит от внешнего мира в отношении поставок ресурсов, энергии, кадров, потребителей.