Полезная информация.
Оптимизация геометрии и структура исследуемого соединения
Оптимизация молекулярной геометрии (Geometry optimization) позволяет изучить структуру молекулы и ее энергию в свободном состоянии (в вакууме). Процесс оптимизации состоит в повторном (многократном) вычислении волновой функции и энергии молекулы и вариации структурных параметров так, чтобы достичь структуры, соответствующей минимуму полной энергии молекулы.
Прекращение процесса оптимизации происходит при выполнении нескольких условий (критериев сходимости):
малость нормы градиента или среднего квадрата компонент градиента;
малость максимальной компоненты градиента;
малость длины шага или его максимальной компоненты;
малость изменения энергии на нескольких последовательных шагах
завершение всех заданных циклом оптимизации
Полученная в ходе оптимизации структура молекулы (оптимизированная геометрия) описывает молекулу в ее свободном состоянии, например в вакууме или разреженном идеальном газе, при температуре абсолютного нуля.
Базисный набор — набор функций, который используется для построения молекулярных орбиталей, которые представляются как линейная комбинация функций этого набора с определёнными весами или коэффициентами. Обычно этими функциями являются атомные орбитали, центрированные на атомах.
Выбор базиса определяется ресурсами ЭВМ и точностью расчета. При использовании расширенных базисных наборов необходимо помнить, что объем памяти ограничен, а затраты машинного вpeмени возрастают пропорционально числу базисных функций в четвертой степени. Полная оптимизация, как правило, выполняется с использованием небольших базисов, после чего в более широких базисах проводятся расчеты на фиксированной геометрии и устанавливаются поправки, связанные с учетом электронной корреляции. Очень часто точность полученных результатов лишь немногим ниже той, которую можно достичь при полной оптимизации в более широком базисе.
**Большие молекулы, оптимизация которых требует больших затрат памяти и машинного времени, можно предварительно оптимизировать методами молекулярной механики например.

Диаграмма МО
Образование химической связи происходит в результате электростатического взаимодействия электронов и ядер, перекрывания атомных электронных облаков и действия квантовомеханических эффектов интерференции волновых функций, электронной делокализации и обмена. В теории МО химическая связь описываентся с т.зр связывающих, антисвязывающих(разрыхляющих) и несвязывающих орбиталей, число и тип которых определяются принципом Паули. В основе теории МО лежат следующие положения:
МО формируются в результате перекрывания АО
Перекрывание(интерференция)АО может носить как конструктивный(эффективное перекрывание, в фазе), так и деструктивный характер(в противофазе).
Для эффективного перекрывания АО необходимо, чтобы их энергии были близки.
Электростатический потенциал молекулы
Индексами реакционной способности (ИРС) называются полученные в результате квантово-химических расчетов электронные и энергетические характеристики системы, которые коррелируют с экспериментальными данными о реакционной способности. Из этого общего определения ясно, что таких индексов существует достаточно много и с каждым годом становится все больше. Практическое применение ИРС следует рассматривать в плане образования набора расчетных величин – дескрипторов, коррелирующих с конкретными свойствами молекулярной системы.
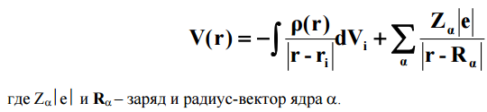
Распространенным и информативным статическим ИРС молекулы является молекулярный электростатический потенциал (МЭП). Его физический смысл следующий. Пусть заряд q1 создает в точке пространства с радиус-вектором r МЭП V(r). Если в эту точку поместить точечный заряд q, то энергия электростатического взаимодействия между зарядом q и зарядом q1 будет равна qV (в одноэлектронном приближении без учета поляризационной составляющей). От электронной задачи, рассмотренной в курсе «Введение в квантовую химию», нам понадобится в дальнейшем электронная плотность ρ(r), рассчитываемая с использованием электронной волновой функции. Последняя ищется в виде детерминанта Слейтера, построенного из одноэлектронных волновых функций – молекулярных орбиталей. Каждая молекулярная орбиталь ϕi есть линейная комбинация базисных функций χµ.с коэффициентами разложения сiµ.: ϕi = Σ.сiµχµ. В каждой точке r пространства внутри и вне молекулы МЭП имеет вид:

Карты МЭП часто позволяют интерпретировать электрофильные и нуклеофильные свойства молекул в основном и электронно-возбужденном состояниях. Они чувствительны даже к малым изменениям молекулярной структуры.
***Расчет колебательных частот
Расчет колебательных частот (в англоязычной литературе обычно используются термины Frequency calculation или Hessian calculation), как уже говорилось выше, важен сразу для нескольких целей: (1) установления типа стационарных точек; (2) описание ИК и КР спектра молекул; (3) расчета термодинамических свойств вещества. Кроме того, его повторное или даже многократное выполнение часто необходимо в процессе поиска переходных состояний и путей реакции, которые будут описаны ниже.
При расчете колебательных частот подразумевается, что структура молекулы уже оптимизирована на том же уровне теории, который используется для расчета частот. Использование разных уровней теории не имеет смысла, т.к. стационарная точка, оптимизированная на одном уровне теории, не будет соответствовать такой же стационарной точке на другом уровне и расчет частот приведет к случайным величинам, порой не имеющим физического смысла (мнимым). Также не имеет смысла проводить расчет частот, если структура молекулы не оптимизирована (за исключением случаев, когда расчет гессиана требуется в дополнительных точках ППЭ, например, при расчете ПРМЭ).
