Материал: Планирование и координация деятельности кофейни

Внимание! Если размещение файла нарушает Ваши авторские права, то обязательно сообщите нам

Планирование и координация деятельности кофейни

Содержание

Введение

1. Целеполагание организации

2. Планирование деятельности организации

3. Разработка системы управления организации

4. Координация деятельности организации

5. Организационный контроль

6. Управление персоналом и мотивация

Заключение

Список использованных источников

Введение

Основной целью реализации данного проекта является создание небольшой кофейни в центре города.

Кофейни - это модные заведения, без которых сложно представить современные мегаполисы. Целевая аудитория обширна: молодежь, ценители кофе, влюбленные парочки, бизнесмены ит.д. Несмотря на немалую работу, которую придется проделать - оформление предприятия, ремонт, проведение коммуникаций, закупку всего необходимого, набор подходящего персонала - хлопоты будут приятными. Некоторые не решаются на открытие кофейни просто потому, что боятся конкуренции, особенно в больших городах. Однако даже по оценкам исследователей "кофейная" ниша бизнеса еще далеко не заполнена. Даже в таких крупных городах как Петербург и Москва, а о регионах нет и речи.

Поэтому для любителей кофе "во всех проявлениях" этого удивительного напитка, открытие кофейни обещает стать любимым делом жизни.

Именно поэтому целью курсовой работы является разработка системы менеджмента предприятия, специализирующемся на приготовление и продаже кофе и кофейных напитков.

Поставленные задачи:

·        определить сущность организации, предмет области ее деятельности и дать ей характеристику;

·        составить план деятельности организации, определить миссию и основные цели ее деятельности;

·        разработать структуру управления;

·        определить координационные потоки в организации;

·        разработать систему контроля в организации;

·        составить программу для обеспечения персонала мотивацией.

В качестве теоретической базы, для выполнения курсовой работы, были использованы труды Дорофеева, Виханского, Макарова и других.

1. Целеполагание организации


Кофейный бум, захвативший Америку, а затем и Россию, докатился и до нас. Объясняется это тем, что рост популярности бодрящего напитка среди населения, помноженный на очевидную доходность кофеен, все больше привлекает внимание к данному бизнесу. Существующие заведения можно условно разделить на три категории: Кофейня, так сказать, в чистом виде, где посетителю предлагают несколько сортов кофе и кондитерские изделия. Кофейня с добавлением "кухни", привлекающая клиентов не только кофейным меню, но и возможностью вкусно и недорого перекусить. Основная масса клиентов "клюет" на комплексные обеды (или, как их еще называют на иностранный манер, бизнес-ланчи) и завтраки. Кофейня - книжный магазин, любимое место тусовки творческой интеллигенции: писателей, журналистов и заядлых книголюбов. За чашечкой кофе здесь можно почитать любимую книгу или узнать новости книжного рынка, которыми часто "разбавляют" меню. Следует отличать кофейни от привычных кафе. Во-первых, Кофейня предлагает расширенный ассортиментный ряд кофе и приготовленных на кофейной основе напитков. Во-вторых, это заведение более демократично и располагает к приятной, неторопливой беседе. Как сказала одна из наших собеседниц, "кофейня - это то место, где время течет медленно". Поэтому будущим владельцам подобных заведений нужно быть готовыми к тому, что клиенты станут засиживаться здесь дольше, чем в обычном кафе.

Кофейни стали неотъемлемой частью жизни мегаполисов, точнее людей, проживающих там. По данным маркетинговой компании "StepbyStep” на август 2005 года около 27 % москвичей, посещают кофейни не реже одного раза в неделю, в С-Петербурге эта цифра еще больше и составляет 34 %.

Кофейни - место, где мы встречаемся с друзьями, назначаем деловые встречи, отдыхаем всей семьей. Для многих утро будничного дня начинается именно с чашечки эспрессо, выпитого в кофейне неподалеку от офиса. Проведение деловой встречи и переговоров, удобно в неформальной обстановке уютного заведения. И это уже не дань моде, а скорее норма жизни. После лекций в институте студенты отправляются не куда-нибудь, а в кофейню за углом, чтобы поболтать и попить каппучино или какао. В выходные мы всей семьей отправляемся на шопинг в торговый центр и после удачных покупок, уставшие заходим в кофейню, расположенную этажом ниже. Здесь можно перекусить, отдохнуть и затем смело продолжать поход по магазинам.

Почему кофейни стали настолько популярны и пользуются спросом? Потому, что это место, которое могут посещать люди не только с высоким уровнем дохода. Там можно просто выпить чашечку кофе, а можно перекусить под негромкую ненавязчивую музыку. И обременять себя поисками также нет необходимости, особенно в центре. Итак, кофейня это место не только общественного питания, но и досуга, где каждый, исходя из своих финансовых возможностей, ставит перед собой определенные цели пребывания. Именно поэтому этот вид предпринимательской деятельности еще долго будет занимать выгодное положение на рынке спроса и приносить неплохой и стабильный доход.

Планируется аренда небольшого помещения размером в 60 кв. м. в центре города. Данное место размещения очень выгодно из-за большого количества людей. Также в планах кофейни большой ассортимент продукции высокого качества по доступным, для среднего класса, ценам.

Главными целями предприятия помимо получения прибыли являются: изготовление и продажи качественного кофе, десертов, легких закусок и т.д., также планируется сдача помещения для проведения корпоративов, частных праздников.

персонал управление менеджмент контроль

2. Планирование деятельности организации


Планирование, то есть непрерывный процесс поиска новых путей и методов оптимизации целевых действий за счет новых возможностей, является важнейшей составной частью управления предприятием. Грамотное и квалифицированное планирование позволяет успешно и безубыточно осуществлять производственно-хозяйственную деятельность предприятия. Планирование позволяет:

предвидеть перспективу развития предприятия на будущий период;

эффективно и целеустремленно проводить научно-техническую политику на предприятии;

повышать эффективность производства и улучшать финансовое состояние предприятия;

своевременно обновлять и модернизировать выпускаемую продукцию и повышать ее качество в соответствии с конъюнктурой рынка;

избежать риска банкротства.

Стратегическое планирование ставит целью дать комплексное научное обоснование проблем, с которыми может столкнуться предприятие в предстоящем периоде, и на этой основе разработать показатели развития предприятия на плановый период.

В основу при разработке плана кладется:

анализ перспектив развития предприятия, задачей которого является выяснение факторов, влияющих на развитие соответствующих тенденций;

анализ позиций в конкурентной борьбе, задача которого состоит в определении того, насколько конкурентоспособна продукция предприятия на разных рынках и что оно может сделать для повышения результатов работы в конкретных направлениях, если будет следовать оптимальным стратегиям во всех видах деятельности;

выбор стратегии на основе анализа перспектив предприятия в различных видах деятельности и определение приоритетов по конкретным видам деятельности с точки зрения ее эффективности и обеспеченности ресурсами;

анализ направлений диверсификации видов деятельности, поиск новых, более эффективных видов деятельности и определение ожидаемых результатов.

Стратегический план выражен стратегией предприятия. В нем содержатся решения относительно сфер деятельности и выбора новых направлений. В нем могут перечисляться основные проекты и задаваться их приоритеты. Разрабатывается он на уровне высшего звена управления. Обычно стратегический план не содержит количественных показателей.

Планирование должно охватывать все производственные подразделения с целью обеспечения сбалансированности между ними [6]

Первоначальным этапом стратегического планирования является формулировка миссии. Миссия организации - это выраженное словесно, основное социально значимое, функциональное назначение организации в долгосрочном периоде. Как правило, организация при разработке своей миссии подчеркивает именно социальный характер своего предназначения для общества. [2]

Миссией кофейни "WakeUp" является создание максимально комфортной атмосферы в заведении, чтобы посетители смогли не только насладиться лучшим вкусом и ароматом в мире, но и провели время в свое удовольствие.

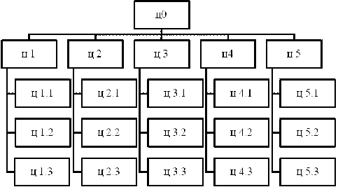
После определения миссии следует рассмотреть цели предприятия, представленных на рисунке 1 и таблице 1.

Если миссия задает общие ориентиры, то цели выражают конкретное состояние организации, достижение которого является желательным в ее настоящем и будущем.

Цели чаще всего формулируются по следующим направлениям:

положение на рынке и клиентская ориентация;

финансовые показатели организации;

производство;

научно-технический прогресс;

потребность и благосостояние сотрудников;

социальная роль организации.

Цели организации устанавливаются для ее успешного функционирования и развития в долгосрочной перспективе. Однако цели должны быть реальными, они устанавливаются исходя из потенциала организации и должны удовлетворять некоторым ключевым требованиям: достижимость, гибкость, измеримость, конкретность, совместимость, приемлемость. Немаловажным при постановке целей является соблюдение норм этики и благородства. [9]

Рисунок 1 - "Дерево целей предприятия"

Таблица 1 - Содержание целей организации

Условное обозначение

Содержание цели

Сроки осуществления цели

Основная цель

Занять лидирующие позиции в области продаж по пензенской области.

5 лет

1. Производственные цели

1.1 Закупить современное оборудование. 1.2 Снизить издержки. 1.3 Повысить качество продукции.

1 год 2 года 1 год

2. Маркетинговые цели

2.1 Обеспечить предприятие эффективной рекламой. 2.2Делать скидки для привлечения клиентов. 2.3 Привлекать клиентов за счет проведения различных мероприятий и рекламных акций.

1 год 1 год 1 год

3. Кадровые цели

3.1 Повышать уровень квалификации работников. 3.2 Повысить заработную плату работникам. 3.3 Обеспечить условия для повышения уровня удовлетворенности и заинтересованности в работе.

ежегодно 1-2 года 3 года

4. Экономические цели

4.1 Выплатить кредит. 4.2 Заручиться поддержкой спонсоров. 4.3 Обеспечить прочное финансовое положение предприятия.

3 года 2 год 1-2 года

5. Организационные цели

5.1 Максимальное обеспечение предприятия высококачественным обслуживанием. 5.2 Обеспечить предприятие высоким уровнем организационной культуры. 5.3 Формирование высокого уровня корпоративного духа.

3 года 1 год 1 год


После определения целей организации необходимо переходить к выработке стратегии. Однако выработка стратегии невозможна без анализа внешней среды и диагностики организации, направленных на получение необходимой информации на пути реализации конкретных целей.

Далее, следуя стратегическому сценарию, проводят диагностирование ситуации в среде окружения и внутри организации. Под условиями окружающей среды понимаются те ее характеристики, которые извне воздействуют на организацию и должны быть учтены при стратегическом планировании.

Под условиями окружающей среды понимаются те ее характеристики, которые извне воздействуют на организацию и должны быть учтены при стратегическом планировании.

Угрозы и возможности, с которыми сталкивается организация во внешней среде, можно подразделить на:

·        экономические;

·        политические;

·        рыночные;

·        технологические;

·        конкурентные;

·        социальные;

·        международные. [5]

Анализ факторов внешней среды предприятия "WAKEUP" представлен в таблице 2.

Таблица 2 - Анализ факторов внешней среды

Группа факторов внешней среды

Возможности

Угрозы

Экономический фактор

1. Для работников необязательно наличие высшего образования.

1. Большая конкуренция.



2. В случае инфляции спрос снизится.

Правовой и политический фактор

1. При смене правительства возможны новые законы, благоприятно влияющие на деятельность предприятия.

1. По законам РФ на найм рабочих для ИП ограничен.


2. Возможность участвовать в конкурсах на получение гранта в поддержку малого и среднего бизнеса.

2. Трудность получения кредита.

Социально-демографический фактор

1. Кофе всегда являлось популярным продуктом, а значит на него будет спрос.

1. Многие считает кофе вредным для здоровья.

Технологический фактор

1. Наличие современных кофе машин обеспечит высокое качество продукции.

1. Отсутствие автоматизации производства


Для успешного планирования необходимо также иметь представление о сильных и слабых внутренних сторонах организации, позволяющих наиболее оптимально ориентироваться во внешней среде. Анализ потенциала организации выявляет ее сильные и слабые стороны в сравнении с конкурентами, оценивает достаточность наличных ресурсов для намечаемых стратегических действий. Это обеспечивается проведением управленческого обследования функциональных зон организации, наиболее главными из которых являются:

·        маркетинг;

·        финансы;

·        производство;

·        трудовые ресурсы;

·        организационная культура;

·        имидж организации. [8]

Анализ факторов внешней среды предприятия "WAKE UP" представлен в таблице 3.

Таблица 3 - Анализ факторов внутренней среды

Группы факторов внутренней среды

Сильные стороны

Слабые стороны

Маркетинг

1. Наиболее эффективная реклама. 2. Большой ассортимент продукции.

1. Довольно высокие цены.

Производство

1. Наличие современных технологий. 2. Низкие издержки производства.

.1. Слабые производственные мощности.

Кадры

1. Высококвалифицированный персонал. 2. Хорошие условия для карьерного роста.

1. Небольшой стаж работы. 2. Отсутствие коллективизма.

Финансы

1. Высокая прибыль. 2. Хороший начальный капитал.

1. Высокие затраты на продукцию. 2. Отсутствие помощи со стороны государства.

Организация

1. Четкое разграничение обязанностей персонала. 2. Гибкая структура управления.

1. Нет четко выраженной стратегии управления.


Для анализа угроз и возможностей, которые могут возникнуть во внешней среде по отношению к организации, а также ее сильных и слабых сторон применяют метод SWOT-анализа (аббревиатура составлена из английских слов: сила, слабость, возможности и угрозы). Применение этого метода позволяет установить линии связи между силой и слабостью организации, а также внешними угрозами и возможностями, которые в дальнейшем могут быть использованы для формулирования стратегии организации. [10]-анализ организации "WAKEUP" представлен в таблице 4.

Таблица 4 - SWOT-анализ

Возможности

Угрозы

Для работников необязательно наличие высшего образования.

Большая конкуренция.


В случае инфляции спрос снизится.

При смене правительства возможны новые законы, благоприятно влияющие на деятельность предприятия.

По законам РФ на найм рабочих для ИП ограничен.

Возможность участвовать в конкурсах на получение гранта в поддержку малого и среднего бизнеса.

Трудность получения кредита.

Кофе всегда являлось популярным продуктом, а значит на него будет спрос.

Многие считает кофе вредным для здоровья.

Наличие современных кофе машин обеспечит высокое качество продукции.

Отсутствие автоматизации производства.

Сильные стороны

Слабые стороны

Наиболее эффективная реклама.

Довольно высокие цены.

Большой ассортимент продукции.

Слабые производственные мощности.

Наличие современных технологий.

Небольшой стаж работы.

Низкие издержки производства.

Отсутствие коллективизма.

Высококвалифицированный персонал.

Высокие затраты на продукцию.

Хорошие условия для карьерного роста.

Отсутствие помощи со стороны государства.

Высокая прибыль.

Нет четко выраженной стратегии управления.

Хороший начальный капитал.


Четкое разграничение обязанностей персонала.


Гибкая структура управления.



3. Разработка системы управления организации


Под организацией понимается организационно-правовая форма, созданная и объединенная группой лиц, взаимодействующих друг с другом на основе принятой системы и структуры, методов и функций управления, во имя достижения корпоративных целей и решения социальных потребностей общества, путем поиска и реализации организацией новых экономических возможностей.

Основными признаками организации являются: наличие цели, правовой статус, обособленность, саморегулирование, организационная культура и др.

Преуспевающая организация организует свою деятельность и вырабатывает цели, направленные на поиск новых экономических возможностей - именно это делает ее отличной от конкурентов. [3]

Разрабатываемая организация действительно является организацией, так как обладает всеми вышеуказанными признаками.

. Наличие цели. Главной целью организации является желание занять лидирующую позицию в области продаж.

. Правовой статус. Организационно-правовой формой данной организации является ИП, что подтверждает у нее наличие правового статуса.

. Обособленность. Этот признак подтверждает наличие у предприятия собственного помещения и свода правил

. Саморегулирование. Доказательством этого признака, является наличие внутриорганизационной структуры предприятия, координирующей его деятельность.

. Организационная культура. Данный признак подтверждает наличие у предприятия эмблемы, названия, особой формы одежды и т.д.

Вся деятельность организации подвержена законам организации.

Закон синергии

Любая организация характеризуется такими элементами, как производительность, заинтересованность, научный потенциал, отношение к внешней среде, микроклимат в коллективе, кадровый и технический потенциал, перспективы развития, имидж и др. Все они определяют общий уровень потенциала организации, т.е. ее способность к эффективной деятельности. Процесс существенного усиления или ослабления потенциала материальной системы называется синергией. Закон синергии можно сформулировать в следующей трактовке: для любой организации существует такой набор элементов, при котором ее потенциал всегда будет либо существенно больше простой суммы потенциалов входящих в нее элементов, либо существенно меньше. [14]

Для применения закона синергии на предприятии, необходимо выстроить систему отношений, при которой эффективность данного предприятия повысилась

Закон самосохранения

Влияние факторов внешней среды организации отличается высокой степенью непредсказуемости, поэтому, когда проявляется отрицательный разрушительный характер влияния внешних факторов, организация, для того чтобы сохранить себя как систему, должна противодействовать, должна осуществлять действия для нейтрализации негативного влияния внешних факторов. Закон самосохранения можно сформулировать в следующей трактовке: каждая материальная система (организация, коллектив, семья) стремится сохранить себя (выжить) и использует для этого весь свой потенциал (ресурс). [5]

Для применения закона самосохранения на предприятии, нужно следить за тем, чтобы избыток изменений и модернизаций не привели к разрушению.

Закон онтогенеза

Онтогенез - это необратимое, направленное и закономерное изменение материи и сознания. Закон онтогенеза можно сформулировать в следующей трактовке: каждая материальная система (организация) стремится достичь наибольшего суммарного потенциала при прохождении всех этапов жизненного цикла. [5]

Так как предприятие находится на стадии развития, закон онтогенеза в нем еще не действует в полной мере, однако в дальнейшем необходимо таким образом планировать деятельность предприятия, чтобы внедрять какие-либо новшества в процесс роста

Закон информированности-упорядоченности

Объектом воздействия данного закона является информация. Информация выполняет весьма важную роль в функционировании любой организации, поскольку все коммуникации в организации основаны на получении, обработке, передаче и хранении информации. Таким образом, закон информированности-упорядоченности можно сформулировать в следующей трактовке: чем большей достоверной и ценной информацией располагает организация о своей внутренней и внешней среде, тем она имеет большую вероятность устойчивого функционирования (самосохранения). [5]

Применение данного закона означает знание необходимой информации о работниках внутри предприятия, о каких либо процессах в нем, а также знание информации о конкурентных предприятия.

Закон единства анализа и синтеза

Анализ и синтез в человеческом мышлении сильно переплетаются и не могут существовать друг без друга, поэтому, говоря о единстве анализа и синтеза, подразумевают их неразрывность и взаимодействие в процессе любой мыслительной деятельности. В теории организации закон единства анализа и синтеза можно сформулировать в следующем виде: каждая организация стремится настроиться на наиболее рациональный, экономный режим функционирования в результате постоянного преобразования своей структуры или функций, при этом скорость и результат преобразования зависят от скорости и характера изменения ее внешней и внутренней среды. [11]

Для применения закона единства синтеза и анализа, предприятию необходимо своевременно внедрять новые технологии, использовать наиболее экономичные ресурсы для повышения эффективности его работы.

Закон композиции и пропорциональности

Закон композиции и пропорциональности в организации отражает необходимость согласования целей элементов системы с ее главной целью, а также необходимость определенного соотношения между частями целого - их соответствие, соразмерность или зависимость. Достижение необходимых пропорций, соразмерности и соответствия в границах организации равнозначно повышению жизнеспособности, повышению уровня самосохранения системы.

Несоответствие между частями, элементами системы называется диспропорцией. Диспропорции снижают эффективность организации и способствуют ее разрушению. [11]

Использование закона композиции и пропорциональности на практике помогает решать проблемы планирования, производства, распределения, учета, стимулирования и пр. Руководитель организации с помощью рассматриваемого закона стремится создать команду единомышленников и гармоничное предприятие.

Закон композиции и пропорциональности в организации отражает необходимость учета целей всех субъектов целеполагания в организации, с одной стороны, а с другой - потребность в формировании целей структурных подразделений исходя из стратегической цели развития организации.

Относительно любой системы (и организации не исключение) очень важным параметром является ее структура, которая отражается в определенном количестве составных элементов системы и в соотношении между этими элементами или пропорциями. Таким образом, в теории организации закон композиции и пропорциональности можно сформулировать следующим образом: каждая организация стремится иметь и сохранить в своей структуре все необходимые элементы (композицию), находящиеся в заданной соотносительности или в заданном подчинении (пропорции). [7]

Важным признаком организации является также имидж организации (фирмы), который подразумевает образ, складывающийся у клиентов, партнеров и общественности. Его основу составляют стиль отношений и официальная атрибутика (название, эмблема, товарный знак). Выбор названия фирмы - дело вкуса ее владельца, но теория и практика управления выработали в данной области следующие принципы:

с содержательной точки зрения название фирмы может быть именным, предметным или комбинированным;

название, по возможности, должно быть кратким, красивым, оригинальным и не содержать чрезмерных претензий;

перестановка букв не должна приводить к негативному толкованию;

название требует осторожного отношения к сокращениям, аббревиатуре, языковым толкованиям.

Символика фирмы, включающая эмблему и цветовую гамму, должна разрабатываться со вкусом и чувством меры, быть современной и отражать, хотя бы в общих чертах, то, чем занимается фирма. [5]

Как известно, кофе является наиболее популярным бодрящим напитком. Люди пьют его по утрам, чтобы поскорее проснуться или в течение рабочего дня, чтобы оставаться бодрым. Именно поэтому для кофейни было выбрано название "WAKEUP", что в переводе с английского языка означает "Проснись". В месте с таким названием, любой будет чувствовать себя бодрым и отдохнувшим.

Эмблема кофейни, представляет собой кофейную чашку с названием предприятия (рисунок 2).

Рисунок 2 - Эмблема ИП "WAKEUP"

Предпринимательская деятельность осуществляется в рамках определенной организационно-правовой формы хозяйствования. Выбор формы определяется самим предпринимателем в зависимости от его менталитета и объективных условий (сферы деятельности, наличия денежных средств, налоговой политики и др.). [1]

Для данного предприятия организационно-правовой формой предприятия было выбрано "ИП" так как:

. Эта форма мобильна, а значит, предприятие можно будет изменять с учетом изменения спроса.

. "ИП" имеет упрощенный порядок ведения учета результатов деятельности.

. Имеет простую систему налогообложения, которая может сочетаться с льготными налогообложениями.

. "ИП" обладает правовым положением физического лица, что дает право на защиту не только деловой репутации, но и на защиту своей чести и достоинства, а также на компенсацию за моральный вред.

Организационная структура предприятия - это совокупность звеньев (структурных подразделений) и связей между ними.

Выбор организационной структуры зависит от таких факторов, как:

·        организационно-правовая форма предприятия;

·        сфера деятельности (тип выпускаемой продукции, ее номенклатура и ассортимент);

·        масштабы предприятия (объем производства, численность персонала);

·        рынки, на которые выходит предприятие в процессе хозяйственной деятельности;

·        используемые технологии;

·        информационные потоки внутри и вне фирмы;

·        степень относительной обеспеченности ресурсами и др.

Под термином "департаментализация" понимается обычно структурирование организации в соответствии с основными направлениями ее деятельности, формирование структурных подразделений, задачей которых является решение определенного круга проблем, имеющих самостоятельное значение и играющих важную роль в деятельности организации. [3]

Процесс департаментализации организации представлен в таблице 5.

Таблица 5 - Департаментализация организации

Департамент

Выполняемые функции

Административный отдел

Подбор персонала Контроль за соблюдением обязанностей Мотивация персонала Создание системы переквалификации Реализация товара Реклама Заключение договоров с поставщиками

Бухгалтерия

Выплата зарплаты Учет затрат предприятия Управление финансовыми ресурсами

Производственный отдел

Изготовления продукции


Ответственность в рамках организационной иерархии зачастую неэффективна при выполнении сквозных бизнес-процессов. В этом случае лучше использовать матрицу распределения ответственности. Матрица распределения ответственности представляет собой таблицу, где по строкам указаны сквозные бизнес-процессы, а по столбцам подразделения. На пересечении строк и столбцов стоят условные обозначения: О - ответственный (владелец процесса), И - исполнитель процесса. Как правило, владельцем процесса является подразделение выдающее конечный результат, например, сборочный цех.

Матрица распределения ответственности не исключает, а дополняет штатных управленцев, например, начальника производства и производственно диспетчерский отдел (ПДО). [12]

Матрица распределения ответственности представлена в таблице 6.

Таблица 6 - Матрица распределения ответственности

Основные функции

Ответственный за реализацию функции


Руководитель

Админ. отдел

Бухгалтерия

Произ-ый отдел

1. Стратегическое развитие

О/К

У

У

-

2. Производство продукции

К

У

-

О

3. Организация персонала

К

О

У

-

4. Управление финансовыми ресурсами

К

У

О

-

5. Организация сбыта продукции

К

О

-

У

6. Управление качеством услуг

К

-

-

О


Рассматривая организационную структуру управления предприятием, также учитывают уровни взаимодействия:

·        организации с внешней средой;

·        подразделений организации;

·        организации с людьми.

Важную роль здесь играет структура организации, посредством которой и через которую это взаимодействие осуществляется. Структура фирмы - это состав и соотношение ее внутренних звеньев, отделов.

Структуры управления организацией

Для различных организаций характерны различные виды структур управления. Однако обычно выделяют несколько универсальных видов организационных структур управления, таких, как линейная, линейно-штабная, функциональная, линейно-функциональная, матричная. Иногда внутри единой компании (как правило, это крупный бизнес) происходит выделение обособленных подразделений, так называемая департаментизация. Тогда создаваемая структура будет дивизиональной. При этом необходимо помнить, что выбор структуры управления зависит от стратегических планов организации.

Организационная структура регулирует:

·        разделение задач по отделениям и подразделениям;

·        их компетентность в решении определенных проблем;

·        общее взаимодействие этих элементов.

Тем самым фирма создается как иерархическая структура.

Основные законы рациональной организации:

·        упорядочение задач в соответствии с важнейшими точками процесса;

·        приведение управленческих задач в соответствие с принципами компетентности и ответственности, согласование "поля решения" и доступной информации, способность компетентных функциональных единиц принять к решению новые задачи);

·        обязательное распределение ответственности (не за сферу, а за "процесс");

·        короткие пути управления;

·        баланс стабильности и гибкости;

·        способность к целеориентированной самоорганизации и активности. [15]

Структура предприятия представлена на рисунке 3.

Рисунок 3 - Структура предприятия

Организации различаются по характеру своей деятельности. Они могут быть большими и малыми, иметь одну или много сфер деятельности, действовать в одном регионе или в разных странах и т.д.

Естественно, что в зависимости от характера деятельности организаций, масштаба, региональных и национальных особенностей формируется и их структура.

Структура управления - совокупность звеньев управления, находящихся во взаимосвязи и соподчиненности и обеспечивающих функционирование и развитие организации как единого целого.

Для достижения поставленных целей и выполнения соответствующих задач менеджер должен создать организационную структуру (организационную систему управления) предприятия. В самом общем смысле этого слова структура системы - это совокупность связей и отношений между ее элементами. В свою очередь, организационная система управления представляет собой совокупность подразделений и должностей, связанных отношениями и подчинением. При создании структуры управления менеджер должен в максимально возможной степени учесть специфику деятельности предприятия и особенности его взаимодействия с внешней средой. Процесс создания организационной структуры управления обычно включает три основных этапа:

. определение типа организационной структуры (прямого подчинения, функциональная, матричная и др.);

. выделение структурных подразделений (аппарат управления, самостоятельные подразделения, целевые программы и др.);

. делегирование и передача на нижестоящие уровни полномочий и ответственности (отношения руководства-подчинения, отношения централизации-децентрализации, организационные механизмы координации и контроля, регламентация деятельности подразделений, разработка положений о структурных подразделениях и должностях).

Организацию и управление работой предприятия осуществляет аппарат управления. Структура аппарата управления предприятием определяет состав и взаимосвязь его подразделений, а также характер возложенных на них функций. Поскольку разработка такой структуры связана с установлением перечня соответствующих подразделений и штата их работников, менеджер определяет взаимоотношения между ними, содержание и объем выполняемых ими работ, права и обязанности каждого работника.

С точки зрения качества и эффективности управления выделяют следующие основные типы структур управления предприятием:

иерархический тип, к которому относятся линейная организационная структура, функциональная структура, линейно-функциональная структура управления, штабная структура, линейно-штабная организационная структура, дивизиональная структура управления;

органический тип, включающий бригадную, или кросс-функциональную, структуру управления; проектную структуру управления; матричную структуру управления. [12]

Структура управления ИП "WAKEUP" представлена на рисунке 4.

Рисунок 4 - Структура управления

Должностная инструкция - документ длительного пользования и применяется до замены новой должностной инструкцией. Она - главный организационно-правовой документ, регламентирующий деятельность сотрудника. Что в должностной инструкции записано, то и спросится с сотрудника. Какие права в ней даны, те он и имеет. Относится должностная инструкция к документам, имеющим унифицированную форму и установленную структуру текста: Общие положения Функции Должностные обязанности Права Ответственность Взаимоотношения (Связи по должности)

"Общие положения" содержат: обобщённые сведения о должности, подчинённость и кем руководит, требования к образованию (высшее или среднее) и практическому опыту (стажу работы по специальности), порядок назначения и освобождения от должности, замещения во время отсутствия. Последний пункт этого раздела должностной инструкции содержит перечень (или выдержки) основных законодательно-нормативных, нормативно-методических, организационных, распорядительных документов которыми работник руководствуется в своей деятельности. Завершает пункт указание на организационные и распорядительные документы вышестоящей и своей организации (фирмы): устав, положение о структурном подразделении, приказы и распоряжения, инструкция по делопроизводству, данная должностная инструкция.

Раздел "функции" содержит основные направления деятельности, а в разделе "Должностные обязанности" уже перечисляют конкретные виды работ, которые обеспечивают выполнение этих функций. Часто эти разделы объединяют в один - "Функции и должностные обязанности" (или "Основные задачи и обязанности"). Раздел этот следует расписать как можно детальнее. При составлении этого раздела многие формулировки можно взять из тарифно-квалификационных характеристик по общеотраслевым должностям служащих. Чем детальнее в разделе "Функции и должностные обязанности" будет указано не только что, но и как выполняет те или иные операции работник в соответствии с принятой в организации технологией работы с документами, тем ценнее будет должностная инструкция. Здесь же указывается и взаимозаменяемость. Раздел "Права" очень важен для работника. В нём закреплены его полномочия для самостоятельного решения вопросов, относящихся к его компетенции. Раздел "Ответственность" может быть написан обобщённо типа "работник несёт ответственность за невыполнение обязанностей и неиспользование прав, предусмотренных правовыми актами и данной инструкцией", или расписан более детально исходя из пунктов обязанностей. Ответственность может быть административная, дисциплинарная, материальная и даже уголовная. Устанавливается ответственность в строгом соответствии с законодательством. Так, в соответствии со ст.15 Кодекса об административных правонарушениях "Должностные лица подлежат административной ответственности за административные правонарушения, связанные с несоблюдением установленных правил в сфере охраны порядка управления, государственного и общественного порядка. и других правил, обеспечение выполнения которых входит в их служебные обязанности". За нарушения трудовой дисциплины применяются дисциплинарные взыскания (ст.135 КЗОТ). В случае материальной ответственности за ущерб, причинённый организации, в соответствии со ст.121 КЗОТ работник несёт материальную ответственность, т.е. возмещает стоимость. Раздел "Взаимоотношения" (связи по должности), в нём записывают, что работник в своей деятельности взаимодействует со всеми сотрудниками или структурными подразделениями по сбору, обработке и передаче информации и документов.

Этот раздел целесообразно представить в табличной форме, в которой наглядно указывается, от кого работник получает, с кем согласовывает, кому передаёт документы, в какие сроки. Во многих должностных инструкциях есть раздел Оценка работы. Основные критерии: своевременность выполнения работы и её качество. Заканчивается инструкция обычно пунктом о порядке её пересмотра. Он может быть записан так: "До замены новой" или "Инструкция подлежит пересмотру в случае изменения функций работника". Возможно указание заранее установленного срока замены, например, раз в 5 лет. Но лучше более детально перечислить условия пересмотра должностной инструкции: изменение структуры организации, изменение штатного расписания и перераспределение обязанностей, внедрение новых технологий, меняющих характер работы и т.д. Должностная инструкция оформляется на общем бланке и подписывается руководителем структурного подразделения, которое его разрабатывала. Инструкция утверждается специальным распорядительным актом или непосредственно руководителем организации, о чем свидетельствует соответствующий по форме гриф утверждения. [13]

Должностные обязанности сотрудников организации представлены в таблице 7.

Таблица 7 - Должностные обязанности сотрудников организации

Должность

Должностные обязанности

Директор

Координация деятельности предприятия Контроль над всеми департаментами организации Несет ответственность за предприятие Обеспечивает выполнение всех обязательств предприятия

Главный бухгалтер

Контролирует поступление денежных средств и уровень продаж Контролирует выплату заработной платы персоналу Контролирует расходы предприятия

Администратор

Осуществляет прием и увольнение персонала на работу Проводит инструктажи Организует проведение тренингов с персоналом Организует переаттестацию персонала Составляет графики работы по сменам и отпусков Поддерживает дисциплину сотрудников Проводит собрания Накладывает административные и материальные взыскания

Технолог

Осуществляет оперативное руководство: Производством Обслуживанием Техническим обслуживанием Санитарным состоянием Качеством продукции

Повар-кондитер

Осуществляет приготовление продукции Составляет меню

Барист-кассир

Осуществляет приготовление кофе Осуществляет платежные операции

Официанты

Принимают заказы клиентов

Уборщица

Осуществляет уборку помещения

Водитель

Осуществляет доставку продуктов

4. Координация деятельности организации


Координация представляет собой процесс распределения деятельности во времени, обеспечения взаимодействия различных частей организации в интересах выполнения стоящих перед ней задач. Координация обеспечивает целостность, устойчивость организаций. Чем выше степень разделения труда и теснее взаимозависимость подразделений, тем больше необходимость в координации. Если работу выполняют два человека в одном подразделении, то координации практически не требуется. В малых организациях, где все работники знают друг друга, обеспечить координацию их работы не представляет сложности. В крупных организациях с высокой степенью специализации и распределения обязанностей достижение необходимого уровня координации требует от высшего руководства определенных усилий. Очевидно, что если деятельность предприятия распределена между десятками подразделений с тысячами сотрудников, то потребность в координации неизмеримо возрастает.

Различают следующие виды взаимозависимости подразделений предприятия:

) номинальная взаимозависимость. Подразделения, объединяемые этой взаимозависимостью, вносят вклад в общее дело, но непосредственно между собой не связаны;

) последовательная взаимозависимость. При таком типе связи работа подразделений, занятых на последующих этапах работы, зависит от работы на предыдущих этапах;

) обоюдная взаимозависимость. При таком отношении вводимые факторы производства одного подразделения становятся в результате работы другого, и наоборот. При осуществлении номинальной взаимозависимости предприятия используют стандартную координацию, не затрагивающую людей непосредственно.

По своему характеру координационная деятельность бывает: превентивная, т.е. направленная на предвидение проблем и трудностей; устраняющая, т.е. предназначенная для устранения перебоев, возникающих в системе; регулирующая, т.е. направленная на сохранение существующей схемы работы; стимулирующая, т.е. направленная на улучшение деятельности системы или существующей организации даже при отсутствии конкретных проблем.

Наряду с согласованием деятельности подразделений предприятия координация так же повышает надежность взаимодействия с внешней средой. Проблемы обеспечения эффективной координации деятельности всех подразделений организации имеют непосредственное отношение к уровню развития связи, необходимости поддержания постоянного информационного обмена. Когда руководитель производств передает указания или иную информацию через средства связи, он должен быть уверен, что его сообщение будет правильно понято и своевременно получено. [10]

Коммуникации (лат. communicatio - сообщение, передача) - информационный обмен, процесс передачи и восприятия информации как в межличностном, так и в массовом общении. Это общение людей, отношения между ними в процессе их совместной деятельности, обмен идеями, мыслями, чувствами, информацией по разным каналам при помощи различных вербальных и невербальных коммуникативных средств. Существует два аспекта коммуникаций - информационный и личностный. Первый характеризует процессы движения информации, второй - взаимодействия личностей. Эти аспекта теснейшим образом связаны друг с другом. Взаимодействие личностей в значительной степени осуществляется благодаря движению информации, но полностью к информационным процессам не сводятся, потому что коммуникации строятся не только по факту передачи и получения информации, но и по личностным ее оценкам и индивидуальным интерпретациям. Понятие "Коммуникация" соединяет в себе три аспекта совместной деятельности людей: движение информации, процесс управления и отношение индивидуума к цели управления и управленческим решениям. Для того чтобы достигнуть целей, поставленных руководством организации, необходим эффективный обмен информацией. Предприятие не сможет функционировать, если его работники не будут обмениваться информацией. Коммуникация - это связующий процесс, необходимый для реализации управленческих функций. Своевременность их реализации зависит от способности руководителя осуществить сбор, анализ, интерпретацию и передачу информации в подходящий момент; решить, какая информация ему нужна и когда. Кроме этого, хороший руководитель должен еще уметь прогнозировать потребность в информации, уметь правильно определять те ее виды, которые помогут в решении проблемы, степень ее надежности, достоверности и потенциальную ценность различных видов информации. Ценность информации определяется теми действиями, которые предпринимаются менеджментом в результате использования этой информации. Поэтому необходимо знать задачи и функции менеджмента, чтобы отбирать именно нужную и полезную информацию.

Функции менеджмента следующие: планирование, принятие решения, организация и координирование, управление, мотивирование и контроль. Функции, интересующие разных менеджеров - разные, в зависимости от уровня, который менеджер занимает в организации. Поэтому и информация для каждого уровня различна.

Коммуникации между организацией и ее средой.

Внутриорганизационные коммуникации:

коммуникации между уровнями и подразделениями:

нисходящий уровень вертикальных коммуникаций;

восходящий уровень вертикальных коммуникаций;

коммуникации между подразделениями (коммуникации по горизонтали);

коммуникации между руководителем и подчиненным;

коммуникации между работниками (формальные и неформальные) или межличностные коммуникации.

Коммуникации между организацией и ее средой позволяют удовлетворять собственные информационные потребности, обеспечивать связи с партнерами, формировать и поддерживать имидж организации, решать определенные маркетинговые задачи. Внутриорганизационные коммуникации - это коммуникационные процессы, которые должны удовлетворять потребности разных уровней менеджмента в информации. Внешние коммуникации - это коммуникации между организацией и внешней средой. Задача внешних коммуникаций - удовлетворить информационные потребности организации, наладить связи с государственными органами, общественностью, поставщиками, клиентами. С помощью внешних коммуникаций формируется и поддерживается имидж компании. Коммуникации одинаково важны и для организаций, и для отдельных людей. [9]

Система коммуникаций организации представлена на рисунке 5.

Рисунок 5 - Система коммуникаций организации

В современных условиях никто не в состоянии единолично руководить организацией и решать все возникающие проблемы, даже те, которые непосредственно входят в круг служебных обязанностей. Поэтому, сохраняя за собой выработку стратегии, контроль и общее управление, руководитель делегирует решение других проблем, а также необходимые для этого права и ответственность подчиненным, обладающим знаниями, опытом, заинтересованностью в управлении. Таким образом, происходит расщепление и рациональное перераспределение прав, обязанностей и ответственности между субъектами управления и наделения их соответствующими полномочиями.

Полномочия - это совокупность официально представленных прав и обязанностей самостоятельно принимать решения и отдавать распоряжения в интересах предприятия. В структуре управления полномочия подразделяются на линейные и штабные.

Линейные полномочия передаются непосредственно от начальника к подчиненному и далее к другим подчиненным. Именно линейные полномочия представляют руководителю узаконенную власть и право принимать определенные решения без согласования с другими руководителями. Делегирование линейных полномочий создает иерархию уровней управления организации.

Штабные полномочия делегируются аппаратно-штабной деятельности, которая нацелена на обслуживание (разгрузку) руководителей и помощь в выполнении ими функций.

Каждый элемент управленческой структуры является носителем управленческих полномочий, которые бывают следующих видов: распорядительные, рекомендательные, координационные, согласительные, контрольно-отчетные. [6]

В ИП "WAKEUP" имеют место определенные виды полномочий, представленные в таблице 8.

Таблица 8 - Виды должностей и полномочия сотрудников организации

Должность

Полномочия

Руководитель организации

Распорядительные, координационные Осуществляет координацию деятельности предприятия, издает приказов и распоряжений, обязательных для исполнения, контролирует деятельность всех работников, совершает сделки

Главный бухгалтер

Согласительные Обладает правом на сдачу всей финансовой отчетности предприятия

Администратор

Распорядительные, координационные Принимает решения, касающиеся сбыта продукции, осуществляет непосредственное руководство над сотрудниками, принимает решения относительно маркетинга, несет ответственность за подготовку персонала

Технолог

Согласительные, распорядительные Принимает решения и несет ответственность за изготовление продукции


5. Организационный контроль


Контроль представляет собой одну из важных функций в менеджменте. Как неотъемлемая часть деятельности организации контроль является непрерывным процессом, который строится на трех основных этапах:

выработки стандартов деятельности организации, подлежащих контролю;

измерения и анализа ее результатов, полученных в результате контроля;

корректировки хозяйственных, технологических, организационных и других процессов деятельности организации в соответствии со сделанными выводами контроля

Контроль делается не ради выявления проблем, а для успешного решения и достижения конкретных результатов, выявления отклонений от научно обоснованных стандартов. Если контроль не дает "пищу" для размышления, то он запланирован напрасно. [9]

Главная цель контроля - не исправление, а предотвращение ошибок, что обходится гораздо дешевле. Поэтому контроль представляет собой неотъемлемую часть стратегического планирования.

Эффективный контроль увязывается не только с процессом планирования, но и со всеми изменениями, происходящими в структуре и системе управления, т.е. контроль должен быть гибким.

Система контроля должна быть экономичной, чтобы выгоды, приносимые контролем, превышали затраты на его проведение.

В этой связи необходимо широко использовать эффективные средства контроля.

Эффективный контроль требует индивидуализированности, нацеленной на конкретные процессы, результаты, людей с учетом их личных качеств, должностного положения. Ориентированность на человеческий фактор требует от контроля не только объективности, но и доброжелательности, создающей нормальный морально-психологический климат. Чрезмерный контроль над людьми, тем более из недоверия, следует избегать. Иногда нужно, как говорят, "отпустить поводья", максимально расширить полномочия людей в процессе выполнения своих обязанностей и проверять лишь самое важное - результаты.

С другой стороны, продолжительное отсутствие контроля также является неблагоприятным признаком, свидетельствующим о безразличном отношении руководства к людям, делам организации или подразделения, что неминуемо вызывает обратную реакцию.

Возложение на конкретное лицо или группы лиц функций контроля требует от них не только формального положения в служебной иерархии, но и личных качеств, склонностей, отношения к ним коллег и подчиненных. [1]

В практике используют три вида управленческого контроля:

предварительный;

текущий;

итоговый.

Предварительный контроль заключается в виде системы определенных правил и процедур, которые важно соблюсти перед началом работы. Текущий, осуществляется непосредственно во время работы и является одним из самых важных этапов контроля. Итоговый контроль проводится по окончании работы.

Контроль делится на внешний и внутренний. Внешний контроль осуществляется руководством или специальными сотрудниками. В рамках внутреннего контроля исполнители сами следят за своей работой и ее результатами и по мере необходимости вносят корректировки в свою деятельность. Внутренний и внешний контроль применяются в определенной пропорции, которая зависит от ряда обстоятельств:

стиля управления организации (при авторитарном преобладает внешний, при демократическом - самоконтроль);

возможности получения надежной оценки результатов деятельности работников (при наличии такой возможности - внешний контроль, при отсутствии - внутренний);

характера подчиненных (для недобросовестных - внешний, для добросовестных - внутренний);

микроклимата в коллективе (при благоприятном - внутренний, при неблагоприятном - внешний);

принятой системы вознаграждения за результаты деятельности (при индивидуальных - внешний контроль, при коллективных - внутренний). [3]

Внешний контроль в организации осуществляется:

. Налоговой службой.

. Службой пожарной безопасности.

. СЭС.

Внутренний контроль осуществляется:

. Директором.

. Администратором.

. Технологом.

Внутренний контроль организации представлен в таблице 9.

Таблица 9 - Система внутреннего контроля

Субъект

Объект

Директор

Администратор, главный бухгалтер, технолог

Администратор

Официанты, баррист-кассир, уборщица, водитель

Технолог

Повар-кондитер


6. Управление персоналом и мотивация


Персонал - все работники организации (все люди, занятые на предприятии), исключая собственника, если он непосредственно не выполняет производственных функций.

Свойства персонала:

. Персонал - это рабочая сила - производитель товаров и услуг, главный фактор производства.

. Персонал - это мотивированная сила, движимая собственными интересами, мотивами.

. Персонал - это человек, обладающий свободой воли и принимающий самостоятельные решения.

. Персонал (работник) - это член группы или организации, а не изолированный работник.

. Персонал - это источник денежных и других расходов организации.

. Персонал (сотрудник) - это работник по найму, включённый в юридически оформленные трудовые отношения, это люди, защищённые трудовым законодательством.

Структура персонала. Персонал делится на три группы в соответствии с основными секторами народного хозяйства:

. Коммерческий сектор.

. Государственный сектор.

. Общественно-правовой сектор.

Персонал коммерческих организаций состоит из следующих элементов:

. Производственный персонал - рабочие, служащие:

а) Основной персонал - профильные рабочие: рабочие, участвующие в создании основной продукции предприятия.

б) Вспомогательный персонал - служащие, обслуживающие производственный процесс.

. Управленческий персонал:

а) Руководители - работники, принимающие решения относительно других людей и имеющие подчинённых: линейные руководители - отвечают и принимают решения за всё подразделение; функциональные руководители - отвечают и принимают решения за выполнение определённых функций.

б) Служащие - люди, обеспечивающие управленческий процесс, т.е. добывающие, обрабатывающие, передающие информацию, готовящие управленческие решения и обслуживающие руководящий персонал.

Функциональные служащие.

Инженеры - люди, непосредственно связанные с работой с техникой и технологией.

Технические служащие (лифтёры, уборщики и т.д.). [2]

Одним из направлений работы службы управления персоналом является наем новых работников. Его основной задачей является удовлетворение потребности фирмы в персонале.

Наем осуществляется:

при создании фирмы;

при расширении фирмы;

при замене работников, уволившихся из фирмы.

Любой найм персонала - это процесс довольно трудоемкий и сложный, где перед кадровой службой неизбежно встают 2 вопроса: как же осуществлять поиск кандидатов и каким образом их оповестить об имеющихся в компании рабочих местах?

Можно выделить 2 основных источника набора: внутренний (из служащих в компании людей) и внешний (среди людей, никак до этого не связанных с фирмой).

Внутренние источники

Преимущества:

·        Реальный шанс для карьерного роста конкретного сотрудника, что только способствует повышению уровня доверия и привязанности к предприятию.

·        Небольшие денежные затраты на привлечение новых кадров.

·        Претенденты на вакантную должность хорошо знакомы руководству.

·        Освобождение той или иной должности для карьерного роста молодых сотрудников.

·        Абсолютная прозрачность осуществляемой кадровой политики.

·        Отличная возможность уйти от ненужной текучки кадров.

·        Рост производительности.

Недостатки:

·        Ограничение возможностей при подборе кадров.

·        Напряженность и соперничество в коллективе.

·        Возможное проявление панибратства в деловых отношениях, поскольку совсем недавно новый руководитель был наравне с коллегами.

·        Количество переводов на вакантную должность не удовлетворяет потребности в кадрах.

Внешние источники

Преимущества:

·        При найме персонала открываются куда более широкие возможности выбора.

·        Развитие компании, так как вновь нанятый человек может иметь принципиально новые подходы к решению тех или иных задач.

·        Полное удовлетворение потребностей в новых кадрах.

·        Отсутствие угроз возникновения интриг внутри фирмы.

Недостатки:

·        Денежные затраты на привлечение кадров значительно выше.

·        Возможен рост текучки кадров.

·        Возможно некоторое ухудшение социально-психологического климата внутри организации среди тех, кто уже довольно давно здесь трудятся.

·        Вероятность того, что кандидат пройдет испытательный срок, довольно низкая.

·        Длительный период адаптации нового сотрудника.

Методы найма сотрудников:

Некоторые исследования российского рынка труда показывают, что в сложившихся экономических условиях наиболее распространены лишь некоторые из большого спектра существующих ныне методов найма работников.

Реклама в специализированных СМИ и интернет-площадках

Данный метод особенно хорош тем, что позволяет найти настоящих профессионалов своего дела. Простые обыватели вряд ли читают журналы узкой направленности. Факт того, что соискатель на вакантную должность узнал о ней из специализированного издания или с сайта компании, несомненно, говорит о его серьезном подходе к делу.

Образовательные учреждения

Практика показывает, что найм и отбор персонала становятся куда более эффективными при обращении в ВУЗы. Во многих университетах и организациях по проведению курсов повышения квалификации имеются собственные службы по трудоустройству выпускников. Если таковой службы в нужном образовательном учреждении не имеется, многие руководители компаний в поисках квалифицированных кадров обращаются напрямую к преподавателям, чтобы те порекомендовали кого-либо из своих успешных учеников.

Государственные службы занятости

Тесное сотрудничество с подобными организациями порой помогает найти свободного на сегодня специалиста. Многие службы, ко всему прочему, имеют общую базу данных, которая по количеству соискателей превосходит банк кандидатов любого коммерческого агентства.

Кадровые агентства

Данный метод хорош тем, что многие агентства на современном рынке дополнительно проводят еще и некоторую предварительную работу с соискателями, чтобы отсеять негодных кандидатов. Нередко руководителю, прибегшего к услугам консалтинговых агентств, даются определенные рекомендации, касательно окончательного выбора сотрудника.

Случайные кандидаты

Нередко наем персонала осуществляется из числа тех, кто самостоятельно обращается в компанию по поводу вакантных мест. Таких людей в отделе персонала часто регистрируют на предмет дальнейшего сотрудничества, поскольку у соискателей, в данном случае, присутствует определенное чувство лояльности к фирме. Но здесь нет большой вероятности того, что случайные кандидаты могут стать источником именно высококвалифицированных кадров.

Бывшие сотрудники

Нередко руководство в поисках опытных кадров обращается к прежним работникам, которые когда-то ушли по собственному желанию. Они бывают полезны еще и тем, что могут порекомендовать кого-нибудь их знакомых опытных специалистов. [7]

Для найма рабочих в организацию "WAKE UP" были использованы внешние источники, а именно найм рабочих с помощью кадровых агентств, так как с возможными кандидатами обычно проводят предварительную работу и отсеивают невыгодных кандидатов, что значительно облегчает поиск сотрудников. Так же организация допускает на работу студентов.

Найти сотрудников для выполнения той или иной работы в компании можно двумя способами: обратиться к уже имеющимся в компании человеческим ресурсам или нанять на работу нового специалиста. И тот и другой методы подбора и отбора персонала эффективен.

Однако и приемом на работу новых сотрудников пренебрегать не стоит. Ведь новые люди - это свежие идеи, взгляды и мысли, которые могут быть весьма полезны компании.

Какие же методы отбора персонала для работы в организации зачастую применяются к новым соискателям?

·        Собеседование.

Наиболее распространенный из всех современных методов отбора персонала. За время короткого разговора работодатель может получить ответы на все интересующие его вопросы. Узнать о личных качествах человека, круге его интересов, стрессоустойчивости, профессионализме и т.д. Собеседование хорошо тем, что с его помощью можно получить еще и невербальную информацию о человеке - оценить его жесты, позы, интонацию - и сделать более точные выводы, нежели на основании других методов отбора персонала.

·        Анкетирование.

Применяется для получения точных данных человека: ФИО, адреса, сведений об образовании, профессиональных навыках и т.д.

·        Тестирование.

Один из наиболее эффективных методов набора и отбора персонала, на основании которого выявляется общий уровень свойств человека, необходимых для данной работы.

·        Центры оценки.

Это метод отбора персонала в условиях игры, имитирующей реальную рабочую обстановку. Человека по ходу игры или тренинга могут попросить выступить с речью перед аудиторией, проанализировать какой-то факт, обосновать мнение и т.д.

·        Резюме.

Краткая информация о кандидате, которую он сам захочет сообщить работодателю.

Это традиционные методы подбора и отбора персонала, проверенные и испытанные на соискателях огромного количества компаний. Выбор того или иного способа зависит от характера должности, на которую планирует попасть человек, стратегии компании, ее традиций и т.д. [10]

В данной организации с возможными сотрудниками проводится тестирование и собеседование. На основе первого способа отбора оцениваются теоретические знания потенциального сотрудника о работе и общий уровень, необходимых для этой работы свойств, а на основе второго, при непосредственном общении, можно получить невербальную информацию о работнике и выяснить подходит он вашей организации и сможет ли он влиться в коллектив.

Адаптация персонала есть не что иное, как один из этапов в управлении персоналом. Она не только включает в себя адаптацию новичков в коллективе, но и распространяется на сотрудников, которых повысили. Даже после очередного отпуска вновь вышедшие на работу сотрудники переживают некоторое время адаптационный период. Сам процесс происходит на профессиональном и психолого-социальном уровне, сюда входит также общение с коллегами в нерабочее время.

Адаптация персонала есть не что иное, как один из этапов в управлении персоналом

Существует два пути: сотрудник старается влиться в коллектив, принимает и перенимает все условия труда, или же полностью разочаровывается и не находит общего языка с коллегами, что приводит к отрицанию и впоследствии - к увольнению. Благодаря взвешенному подходу администрации процесс приспособления к условиям работы можно значительно ускорить и улучшить качественно.

Целенаправленная адаптация

Адаптация персонала - это порядок действий в любой компании, который приводит к ознакомлению нового сотрудника или переходящего на другую должность с условиями и организацией трудового процесса. От того, насколько налажен будет сам процесс, зависит комфорт работников, руководства и "новеньких". Как только отрегулируется весь порядок действий, становится возможным минимизировать период преодоления новичками неуверенности в себе, знакомство с коллегами будет проходить в дружественной форме, не будет текучки кадров.

Адаптация содержит в себе:

ознакомительный тренинг;

материал для прочтения новым сотрудником истории компании (ее цели, задачи, а также организационные моменты и условия трудовой деятельности, правила техники безопасности);

программу обучения (если в компании это предусмотрено);

озвучивание времени испытательного срока, если он предусмотрен, и следующие действия при принятии на работу на постоянной основе.

Для того, что все эти этапы выполнялись, необходимо назначить ответственного человека и поручить ему установить срок на каждый пункт.

Виды адаптации

Виды адаптации персонала в организации в профессиональной литературе выделяют следующие:

организационная адаптация - ознакомление и введение на предприятие;

социально-психологическая адаптация, которая включает в себя знакомство и последующее взаимодействие с коллективом;

профессиональная адаптация - внедрение в сам трудовой процесс, введение в профессию;

психофизиологическая адаптация - реакция на смену обстановки и рабочего времени. [4]

После принятие сотрудников на работу, организация проводит для них программу обучения, и предоставляет время на адаптацию, включающую в себя

осознание структуры всего процесса деятельности данного предприятия

общение и социальное взаимодействие с окружающими людьми

приобретение новых знаний, навыков и умений

Мотивация - это процесс побуждения человека к деятельности для достижения целей. Мотивы - это то, что вызывает определенные действия человека. Стимул - это побуждение к действию или причина поведения. Отличие мотивации от стимулирования в том, что стимулирование - одно из средств, с помощью которого осуществляется процесс мотивации.

Различают первоначальные, содержательные и процессуальные теории мотивации.

Первоначальные теории мотивации складывались, исходя из анализа исторического опыта поведения людей и применения простых стимулов побуждения ("кнут и пряник" и теории "Х", "У", "Z"). Теории "Х", "У","Z" исходят из наличия разных типов работников и предусматривают различные стимулы к труду: принуждение, самоутверждение, материальное и моральное поощрение.

Этапы процесса мотивации:

. Возникновение потребностей.

. Поиск путей устранения потребностей

. Определение целей, направлений, действий

. Осуществление действий

. Получение вознаграждения

. Устранение потребностей.

Выделяют основные Формы стимулов:

Принуждение (физическое: материальное - лишение имущества, моральное - лишение почетных званий) и административное (замечание, выговор, перевод на другую должность, увольнение)

Материальное поощрение (стимулы, в материально-вещественной форме: ЗП, тарифные ставки, вознаграждение за результат, премии из дохода или прибыли, компенсации, путевки, кредиты, ссуды).

Моральное поощрение (стимулы, направленные на удовлетворение духовных и нравственных потребностей человека: благодарности, почетные грамоты, доски почета, почетные звания, ученые степени, дипломы, награды).

Самоутверждение - это внутренние движущие силы чел-ка, побуждающие его к достижению поставленных целей без прямого внешнего поощрения (написание диссертации, авторской работы).

Экономическое стимулирование, система мер, использующая материальные средства с целью побуждения участников производства трудиться для создания общественного продукта: з/п, премии, бонусы, соучастие в прибыли, соучастие в собственности, доплаты, единовременные поощрения.

Неэкономическое стимулирование - система мер, направленная на удовлетворение моральных, духовных, социальных потребностей работника: соревнование, почетные звания, дипломы, знаки почета, подарки, награды, доски почета, стимулирование рабочим временем, дополнительные отпуска, выходные, участие в управлении. [13]

Для поощрения сотрудников "WAKE UP" используется как экономическое, так и неэкономическое стимулирование. В качестве экономического поощрения, как правило, выступает прибавка к заработной плате или премия. А в качестве неэкономического моральные поощрения: благодарственные письма, грамоты или доски почета.

Руководитель на всех уровнях системы управления организацией выступает как ведущее лицо, поскольку именно он определяет целенаправленность работы коллектива, подбор кадров, психологический климат и другие аспекты деятельности предприятия.

Руководство - способность оказывать влияние на отдельных лиц и группы, побуждая их работать на достижение целей организации.

Одной из важнейших характеристик деятельности руководителя является стиль руководства.

Стиль руководства - манера поведения руководителя по отношению к подчиненным, чтобы оказать на них влияние и побудить к достижению целей организации.

Одной из наиболее распространенных теорий лидерства является теория лидерства К. Левина (1938 г.).

Она выделяет три стиля лидерства:

.        авторитарный стиль лидерства - характеризуется жесткостью, требовательностью, единоначалием, превалированием властных функций, строгим контролем и дисциплиной, ориентацией на результат, игнорированием социально-психологических факторов;

2.      демократический стиль лидерства - опирается на коллегиальность, доверие, информирование подчиненных, инициативу, творчество, самодисциплину, сознательность, ответственность, поощрение, гласность, ориентацию не только на результаты, но и на способы их достижения;

.        либеральный стиль лидерства - отличается низкой требовательностью, попустительством, отсутствием дисциплины и требовательности, пассивностью руководителя и потерей контроля над подчиненными, предоставлением им полной свободы действий.

Исследование К. Левина дало основу для поисков стиля управления, который может привести к высокой производительности труда и удовлетворенности исполнителей.

Согласно теории Лайкерта, различают четыре стиля руководства:

Эксплуататорско-авторитарный:

Патерналистски-авторитарный:

Консультативный:

Демократический стиль

Р. Лайкерт назвал модель 1 ориентированной на задачу с жестко структурированной системой управления, а модель 4 - ориентированной на взаимоотношения, в основе которых лежат бригадная организация труда, коллегиальное управление, делегирование полномочий и общий контроль. По мнению Р. Лайкерта, последний подход является самым эффективным. [2]

В организации должна быть спокойная и дружелюбная атмосфера. Поэтому, для данной организации был выбран демократический стиль управления, который подразумевает доверие между руководителем и подчиненными, проявление инициативы сотрудников.

Заключение


Современное управление предприятия, независимо от формы собственности и масштаба производственной деятельности, должно оптимально сочетать действия, методы и средства, обеспечивающие, с одной стороны, изготовление продукции, удовлетворяющей текущие запросы и потребности рынка, а с другой - разработку новой продукции, способной удовлетворять будущие потребности и будущие запросы рынка.

В первом разделе курсовой работы "Целеполагание организации" была описана деятельность ИП "WAKE UP", определены причины, по которой была выбрана данная деятельность, и сформировано общее представление о ней.

При "Планировании деятельности организации" была разработана миссия предприятия, а исходя из SWOT-анализа, определены основные стратегические цели предприятия и стратегии для их достижения.

Результатом исследования третьего раздела курсовой работы "Разработка системы управления организации" стало организационное проектирование по следующим этапам:

·        деление организации на блоки, соответствующие направлениям деятельности предприятия и стоящим перед ней задачам;

·        матричное распределение функций;

·        определение должностных обязанностей;

·        графическое отображение структуры организации.

В разделе "Координация деятельности организации" было выяснено как именно будет осуществляться координационная деятельность в ИП "WAKEUP", а также координационные полномочия. При этом было выяснено, что в организации преобладают распорядительные, согласительные и координационные полномочия.

При исследовании пятого раздела работы "Организационный контроль" было выяснено, что контроль над процессами производства является одной из самых важных функций управления организации. Также было обозначены основные элементы внутреннего и внешнего контроля, а также была составлена система внутреннего контроля в организации.

В заключительной главе курсовой работы "Управление персоналом и мотивация" были рассмотрены системы подбора найма персонала, способы его отбора и адаптации. Было установлено, что в организации "WAKEUP" в качестве системы найма используется внешние источники, а именно найм рабочих с помощью кадровых агентств, а в качестве отбора собеседование и тестирование. Также в этой главе была разработана система мотивации персонала, основанная как на материальных, так и на нематериальных методах стимулирования. Кроме этого был выбран стиль управления организации, а именно демократический.

Таким образом, при работе над проектом были закреплены все теоретические навыки. Курсовая работа была построена как описание основных элементов менеджмента. Это позволило создать представление об организации и управление ей, что будущем помогло бы приблизиться к ее созданию на практике.

Список использованных источников


1.       Александрова, Т.Г. Управление персоналом/ Т.Г. Александрова. - Оренбург: ГОУ ОГУ, 2004. - 63 с.

2.      Большаков, А.С. Менеджмент: учеб. пособие / А.С. Большаков. - 2-е изд., испр. и доп. СПб: Питер, 2002. - 411 с.

.        Виханский, О.С. Менеджмент / О.С. Виханский, А.И. Наумов / 4-е изд., перераб. И доп. - М.: Экономистъ, 2012. - 670 с.

.        Герчикова, И.Н. Менеджмент: учеб. / И.Н. Герчикова. - М.: ЮНИТИ-ДАНА, 2010. - 512 с.

.        Дорофеев, В.Д. Менеджмент: учеб. пособие / В.Д. Дорофеев, А.Н. Шмелева, Н.Ю. Шестопал. - М.: ИНФРА-М, 2008. - 440 с.

.        Друкер, П. Практика менеджмента: пер. с англ., / П. Друкер. - М.: Вильямс, 2000. - 398с.

.        Егорошин, А.П. Основы менеджмента: учеб. Для вузов. - 2-е изд., доп. и переаб. /А.П. Егорошин. - М.: НИМБ, 2010. - 320 с.

.        Ильенкова, С.Д. Менеджмент: учеб. пособие/ С.Д. Ильенкова, В.И. Кузнецов. - М.: ММИЭИФП, 2003. - 70с.

.        Кабушкин Н.И. Основы менеджмента: учеб. пособие, 11-е изд. / Н.И. Кабушкин, - М.: Новое знание, 2009. - 336с.

.        Макаров, В. Менеджмент: учеб. Пособие / В. Макаров, Г. Попова. - М.: Теория и практика, 2011. - 256 с.

.        Мескон, М. Основы менеджмента: учеб. / М. Мескон, Мю Альберт, Ф. Хедоури. - М.: Вильямс, 2011. - 672 с.

.        Переверзев, М.Р. Менеджмент: учеб. / М.Р. Переверзев, Н.А. Шайденко, Л.Е. Басовский. - М.: ИНФРА-М, 2008. - 330с.

.        Семенов, А.К., Набоков В.И. Основы менеджмента: учеб. / А.К. Семенов, В.И. Набоков, - М.: Дашков и К°, 2008. - 556с.

14.    Смолкин А.М. Менеджмент: основы организации: учеб. / А.М. Смолкин. - М.: ИНФРА-М, 2001. - 369 с.

.        Соломанидина Т.О. Управление мотивацией персонала: учебно-практ. / Т.О. Соломанидина, В.Г. Соломанидин. - М.: Журнал 2005. - 128с.