Материал: Ответы №2

Внимание! Если размещение файла нарушает Ваши авторские права, то обязательно сообщите нам
  1. Влияние условий твердения бетона на его свойства. Нормальные условия твердения.

На набор прочности бетона влияют множество факторов, среди них можно выделить следующие:

      • тип цемента, используемого при производстве бетонной смеси;

      • температура, при которой происходит твердение бетона;

      • водоцементное отношение;

      • степень уплотнения бетонной смеси.

Понижение температуры способствует росту концентрации напряжений в структуре бетона из-за неодинаковых коэффициентов линейного температурного расширения его компонентов. При повышенной влажности процессы разрушения бетона увеличиваются вследствие адсорбционного эффекта. Отрицательное влияние воды на прочность бетона усиливается при заполнении крупных пор, пустот, полостей.

При благоприятных условиях твердения прочность бетона непрерывно повышается. Для нормального твердения бетона необходима положительная температура 20 ± 2°С с относительной влажностью окружающего воздуха не менее 90%, создаваемой в специальной камере или при засыпке бетона постоянно увлажнённым песком либо опилками.

При нормальных условиях твердения бетон (на портландцементе) через 7—14 дней после приготовления набирает 60—70% своей 28-дневной прочности.

  1. Зависимости прочности бетона от водоцементного и цементно-водного отношений.

Чем больше в бетоне будет свободной воды, тем больше впоследствии будет пор в цементном камне и соответственно ниже станет его прочность.

Формула Н. М. Беляева:

A1 – коэффициент, учитывающий вид крупного заполнителя.

Rц – марка цемента.

Л евая ветвь — недоуплотнённые бетонные смеси, слишком жёсткие для данного способа укладки. Правая ветвь — вода лишь частично связывается вяжущим (18…20%) от его массы, излишки образуют поры.

Зависимость R = (Ц/В) представляет довольно сложную кривую, имеющую точку перегиба. На практике эту кривую заменяют двумя прямыми, границей между которыми служит точка Ц/В = 2,5 (В/Ц = 0,4).

Эти прямые описываются основным законом прочности бетона - Rб = А2Rц(Ц/В ± b) (формула Боломея-Скрамтаева).

А2 — коэффициент, зависящий от качества заполнителей.

Rц – прочность цемента.

Для обычных бетонов (ниже М500) формула Боломея-Скрамтаева имеет вид Rб = А2Rц(Ц/В – 0,5) (Ц/В = 1,4...2,5).

А для высокопрочных бетонов Rб = А2Rц(Ц/В + 0,5) (Ц/В = 2,5...3,3).

Эта зависимость справедлива лишь при условии обеспечения плотной укладки бетонной смеси.

О сновной закон прочности является общим для материалов с конгломератной структурой, он распространяется на лёгкие, мелкозернистые бетоны, строительные растворы и т.д.

  1. Задачи подбора состава бетона. Исходные данные для подбора состава бетона.

Подобрать состав бетона - это значит на заданных материалах (цементе, песке, щебне и воде) обеспечить необходимые прочность бетона, подвижность и другие требования (морозостойкость, водонепроницаемость) при минимальном расходе цемента.

  1. Подбор состава бетона экспериментальным методом.

  1. Устанавливается зависимость ОК=f(В/Ц) для различных составов, заданных по объёму 1:n0. Принимается 4 состава с разными отношениями: 1:3, 1:4, 1:5, 1:6. Для каждого состава производится расчёт материалов на замес.

  2. Определяются a и b: a + b = n0; a = вVощ К;

Vощ - пустотность щебня; К - коэффициент раздвижки зёрен крупного заполнителя.

  1. Определяется Ц, П, Щ, В на замес.

  2. Затворение бетонной смеси. Для первого замеса берут такое количество воды, при котором можно ожидать малую осадку конуса (1…2 см). Затем осадку конуса доводят до требуемого значения. По полученным данным (3…5 точек) строят графики зависимости ОК от В/Ц.

  3. Изготовление образцов. Из полученной бетонной смеси приготавливают 3 образца-куба. Уплотнение производят штыкованием в 2 слоя по спирали, от периферии к центру. Излишки смеси срезают, заглаживают края. Форму взвешивают, определяют плотность свежеуложенной бетонной смеси. Образцы помещают во влажную камеру.

  4. Проводят испытания образцов. По полученным данным строят графики.

  5. Производят расчёт Ц, П, Щ, В для каждого состава по плотности свежеуложенной бетонной смеси.

  6. В ыбирают по графику необходимое В/Ц и состав бетона. Для выбранного состава бетона производится контрольный замес с целью проверки получения требуемых подвижности бетонной смеси и прочности бетона. При необходимости производится корректировка.

  1. Подбор состава бетона методом Скрамтаева.

  1. Определяют В/Ц отношение для требуемой прочности (класса, марки) бетона по формуле Боломея-Скрамтаева (или по формуле Беляева).

  1. Р ассчитывают количество материалов на замес. Ц — по СНиПу.

Vп = Vщо К, П = Vп ρоп.

  1. Принимается 4 состава с различными к: к=1,1; 1,2; 1,3; 1,4.

  2. Произвести пробные замесы. Для всех четырёх составов изготавливается бетонная смесь и добиваются одинаковой требуемой осадки конуса путём добавления воды и цемента, сохранив В/Ц отношение.

  3. Из равноподвижных бетонных смесей изготавливаются кубы 15х15х15 см для определения прочности в 28-и дневном возрасте. Одновременно определяется плотность свежеуложенной бетонной смеси для расчёта материалов на 1 м3 бетона. Если испытания проводят в возрасте n суток, то переход к Rб28 можно сделать по существующей логарифмической зависимости прочности бетона от его возраста

  4. Для каждого состава, строится график зависимости расхода цемента от коэффициента раздвижки зёрен крупного заполнителя.

  5. Выбираем наиболее экономичный состав.

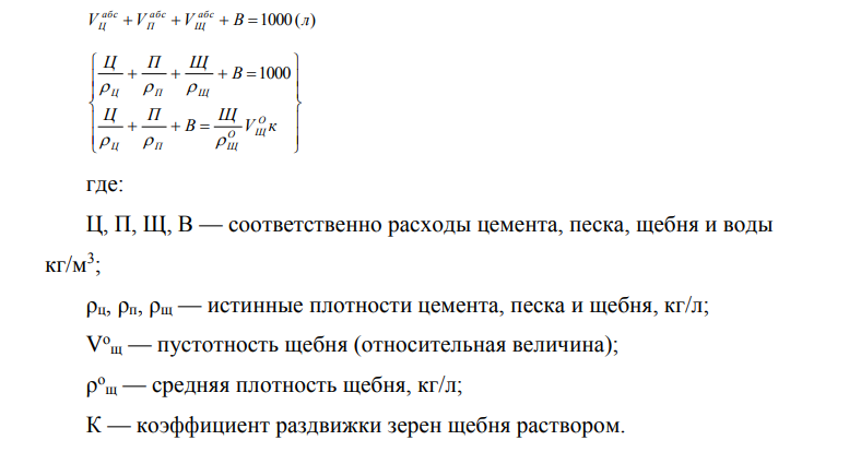
  1. Подбор состава бетона методом абсолютных объемов.

Практически метод Скрамтаева, но расходы песка и щебня определяются методом абсолютных объёмов. Рекомендуется для жёстких смесей.

  1. Определяется В/Ц отношение по формуле Скрамтаева.

Р асход воды на 1 м3 бетона определяется из опытных данных по графикам. (водопотребность). Ц=В/(В/Ц).

Задача подбора состава бетона сводится:

  • К назначению требований к техническим свойствам бетона для конкретного сооружения или конструкции и технологическим свойствам бетонной смеси;

  • Выбору материалов (цемента, мелкого и крупного заполнителей) для бетона;

  • Собственно, подбору состава бетона.

Исходными данными для подбора состава бетона являются: требуемая марка бетона, требуемая удобоукладываемость смеси, характеристика исходных материалов.

М етодом абсолютных объёмов определяется расходы песка и щебня на 1 м3 бетона.

П ервое уравнение составлено из условия, что сумма абсолютных объёмов компонентов бетона равна 1 м3 (при отсутствии в бетоне вовлечённого воздуха). Второе — из условия, что цементно-песчаный раствор должен заполнить все пустоты между щебнем с некоторой раздвижкой его зёрен.

На этом составе делают пробный замес. Если при изготовлении бетонной смеси не получается сразу требуемая подвижность, то необходимо добавлять в замес цемент и воду, не меняя В/Ц отношения или, наоборот, песок и щебень, не меняя отношения П/Щ. Добавки не должны превышать 10% от первоначального состава. Необходимо произвести перерасчёт материалов на 1 м3.

  1. Номинальный и производственный составы бетона.

Номинальный состав — состав, полученный на сухих материалах.

Производственный состав — состав, полученный на влажных материалах.

Н оминальный состав является исходным для производственного.

  1. Методы зимнего бетонирования.

Нормальные условия твердения могут обеспечиваться двумя способами:

  • Использование внутреннего тепла бетона, выделяющегося при его твердении, в результате экзотермических реакций. Конструкцию покрывают теплоизоляционным материалом.

  • С дополнительной подачей к бетону тепла извне.

В первый способ входят:

  1. Покрытие бетона слоем теплоизоляционного материала (шлак, древесные опилки и др.). «Способ термоса». Эффект получается при относительно малых поверхностях охлаждения конструкций (массивных) при модуле поверхности S/V ≤ 6, где S – охлаждающаяся поверхность, V – объём бетона. Используется при не низких отрицательных температурах.

  2. Уменьшение В/Ц, применение высокопрочного и быстротвердеющего ПЦ, ввод пластифицирующих добавок.

  3. Подача подогретых воды и заполнителей: воды — до 80…90 ºС, заполнителей (П, Щ) — до 40 ºС. Однако, чтобы температура бетонной смеси к моменту укладки не была выше 40…50 ºС, при меньшей температуры она быстро густеет. Минимальная температура бетонной смеси при укладке должна быть не ниже 5 ºС, а в тонкостенные конструкции — не ниже 20 ºС. Дальше — способ «термоса».

  4. Электроподогрев. Через бетонную смесь, в специальном бункере, непосредственно перед укладкой в конструкцию пропускают электрический ток и разогревают её до 50…70 ºС. Разогретую смесь необходимо сразу же укладывать и уплотнять, так как она быстро густеет. Дальше — способ «термоса».

  5. Введение в бетонную смесь противоморозных добавок: CaCl2; NaCl; NaNO3; поташ K2CO3. Так как плохая удобоукладываемость с поташем добавляют СДБ, снижают температуру замерзания воды в бетоне.

Во второй способ входят:

  1. Обогрев бетона паром. Пар пропускается между двойной опалубкой, или по трубам, находящимся внутри бетона или установленным в опалубке. Обычная температура пара 50…80. Бетон твердеет быстро (за 2 суток, как за 7 суток при нормальном твердении).

  2. Электропрогрев. Осуществляется, пропуская через бетон переменный электрический ток. В начале подогрева обычно подаётся ток низкого напряжения (50…60 В), по мере затвердевания бетона напряжение повышают. Нагревать бетон следует медленно, чтобы избежать высушивания и появления в нём трещин. Для избежания высушивания и появления трещин температура бетона повышается не более чем на 5 ºС в час. Температура доводится до 60 ºС. Бетон приобретает семисуточную прочность за 36…48 часов.

  3. Обогрев воздуха, окружающего бетон. Устраивают тепляк (фанера, брезент, дорнит), в котором устанавливают временные печи, газовые горелки, калориферы (воздушное отопление), электрические печи. В тепляках ставят сосуды с водой, или поливают бетон. Этот способ дороже предыдущего и применяется при очень низких температурах, малых объёмах бетонирования, при отделочных работах.