Материал: отчет л.р. 2

Внимание! Если размещение файла нарушает Ваши авторские права, то обязательно сообщите нам

Лабораторная работа № 2

ИССЛЕДОВАНИЕ ЭЛЕКТРИЧЕСКОЙ ЦЕПИ ПЕРЕМЕННОГО ТОКА С ПОСЛЕДОВАТЕЛЬНЫМ СОЕДИНЕНИЕМ КАТУШКИ ИНДУКТИВНОСТИ, РЕЗИСТОРА И КОНДЕНСАТОРА

Выполнил студент группы МС-21 Максимчик К.В.

Цель работы: определение параметров схемы замещения электромагнитного устройства постоянного тока; изучение резонанса напряжений при последовательном соединении r, L, C; изучение методов построения векторных диаграмм напряжений и токов.

Некоторые формулы: Параметры замещения электромагнитного устройства -

Емкость конденсатора -

Полная мощность электромагнитного устройства переменного тока -

Коэффициент мощности -

Емкостное сопротивление -

Напряжение на конденсаторе -

Напряжение на резисторе -

Напряжение в катушке индуктивности -

Индуктивное сопротивление -

Угловая частота - , где f-частота, которая равна 50Гц. (1)

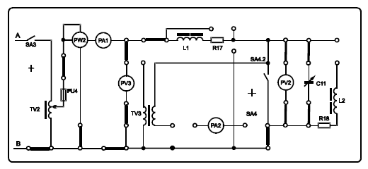
Схема для определения параметров электромагнитного устройства

Таблица 1 – Определение параметров электромагнитного устройства

Измерено

Рассчитано

I, A

U, B

P, Bт

z, Ом

r, Ом

хL, Ом

L, Гн

Срез, мкФ

0.8

80

30

100

46.88

88.33

0.2812

36,04

Расчёт параметров схемы замещения электромагнитного устройства: L1 и R16:

При резонансе хL,= хС, поэтому:

Далее работаем со схемой, приведенной ниже:

Схема исследования резонанса напряжений

Таблица 2 – Исследование режима резонанса напряжений

С, мкФ

Измерено

Рассчитано

N

U, B

I, A

P, Вт

S, BA

cosφ

хC, Ом

UC, B

Ur, B

UL, B

18

130

0.8

30

104

0.29

176.84

141.47

36.7

124.47

1

26

135

1.2

60

162

0.37

122.43

146.91

50

125.4

2

36

120

1.4

85

168

0.51

88.42

123.41

60.71

103.51

3

50

90

1.2

80

108

0.74

63.66

76.39

66.67

60.46

4

64

70

1,1

70

77

0.91

49.74

54,78

63.12

21.21

5

Расчет значения полной мощности S и коэффициента мощности cosφ:

Полная мощность -

Коэффициент мощности -

Расчет значения: А) Ёмкостного сопротивления; Б) Напряжений на конденсаторе В) Напряжений на резисторе; Г) Напряжений на катушке индуктивности:

А) Расчет значений емкостного сопротивления: {Значение ω было найдено в (1)}

Б) Расчет значений напряжения на конденсаторе:

В) Расчет значений напряжения на резисторе:

Г) Расчет значений напряжения на катушке индуктивности: {Значения r были найдены в п. В)}

Построение графиков зависимости коэффициента мощности и силы тока от емкости конденсатора:

График зависимости коэффициента мощности от емкости конденсатора

График зависимости силы тока от емкости конденсатора

Построение векторной диаграммы токов напряжений для первой, средней и последней строчки таблицы 2:

Для значения С = 18 мкФ (первая строчка):

UL

Ur

U φ I

UC

Для значения С = 36 мкФ (средняя строчка):

UL

Ur

U φ

UC

Для значения С = 64 мкФ (последняя строчка):

Ur UL

φ

U UC

Вывод: В данной лабораторной работе мы определили параметры схемы замещения электромагнитного устройства постоянного тока; изучили резонанс напряжений при последовательном соединении r, L, C; изучили методы построения векторных диаграмм напряжений. Узнал, что частота тока в розетке 50 Гц.