Виробничі втрати при виробництві
страви (виробу) визначають за формулою:
Вв =
,
(3.1)
В в - відносні виробничі втрати, %;
М
-
маса набору інгредієнтів, кг (г);
М
-
маса напівфабрикату, кг (г).
Відносні втрати при тепловому оброблянні в процесі виготовлення страви (виробу), розраховували у відсотках до маси напівфабрикату за формулою:
(3.2)
Вт - відносні виробничі втрати маси при тепловому оброблянні, %;
Мн/ф - маса напівфабрикату, кг (г);
Мг - маса готової страви (виробу) після теплового обробляння, кг (г).
Відносні втрати при остиганні страви
(виробу) визначали за формулою:
(3.3)
Вост - відносні виробничі втрати маси при тепловому оброблянні, %;
Мг - маса готової страви (виробу) після теплового обробляння, кг (г);
Мго - маса готової страви (виробу) після остигання, кг (г).
Відносні сумарні втрати при
виготовленні кулінарної продукції розраховували за формулою:
(3.4)
ВΣв - відносні сумарні втрати маси при виготовленні, %;
Мн.і. - маса набору інгредієнтів, кг (г);
Мго - маса готової страви (виробу)
після остигання, кг (г).
.2 Визначення органолептичних
показників страв
У готових стравах визначали
органолептичні показники. Проводили дегустацію страв з урахуванням коефіцієнту
важливості. Результати наведені в таблиці 3.5.
Таблиця 3.5 Результати дегустаційної оцінки страв.
|
Назва страв, виробів |
Смак і запах |
Зовнішній вигляд і консистенція |
Колір |
Середній бал урахуванням коефіцієнта важливо сті . |
|||
|
|
Без коеф. важливості |
урахуванням коеф. важливо-2 |
Без коеф. важливості |
урахуванням коеф. важливо-2 |
Без коеф. важливості |
урахуванням коеф. важливо-2 |
|
|
"Різзото по італійському" |
5 |
10 |
5 |
10 |
4 |
28 |
|
|
"Риба тушкована з овочами |
4 |
8 |
4 |
8 |
5 |
10 |
26 |
|
"Осетрина по італійському" |
4 |
8 |
4 |
8 |
5 |
10 |
26 |
|
"Відбивна із телятини по міланському" |
5 |
10 |
4 |
8 |
5 |
10 |
28 |
|
"Макарони по міланському" |
5 |
10 |
5 |
10 |
4 |
8 |
28 |
З таблиці 3.5 видно, що розроблені
страви мають високий середній бал, що підтверджує доцільність розроблення нових
видів італійських страв. На запропоновані італійські страви розроблено
технологічну документацію - технологічні картки наведені в додатку А.
.3 Розробка та обґрунтування
технологічної схеми виробництва
.3.1 Схема приготування
"Різзото по італійському"
Рисунок 3.1 Технологічна схема
приготування "Різотто по італійському"
Фірмова технологічна карта №1 на цю
страву представлена в додатку А.
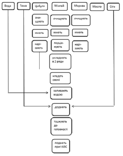
3.3.2 Схема приготування "Риба
тушкована з овочами"
Рисунок 3.2. Технологічна схема
приготування "Риба тушкована з овочами"
Фірмова технологічна карта №2 на цю
страву представлена в додатку А.
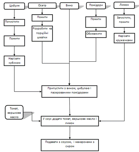
3.3.3 Схема приготування осетрини по
італійському
Рисунок 3.3. Технологічна схема
приготування осетрини по італійському
Технологічна карта на цю страву
представлена під №3 в додатку А.
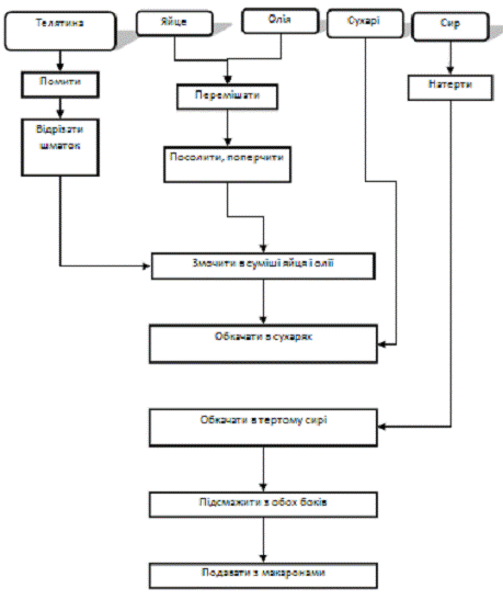
3.3.4 Схема приготування відбивної
із телятини по міланському
Рисунок 3.4. Технологічна схема
приготування відбивної із телятини по міланському. Технологічна карта на цю
страву представлена під №4 в додатку А.
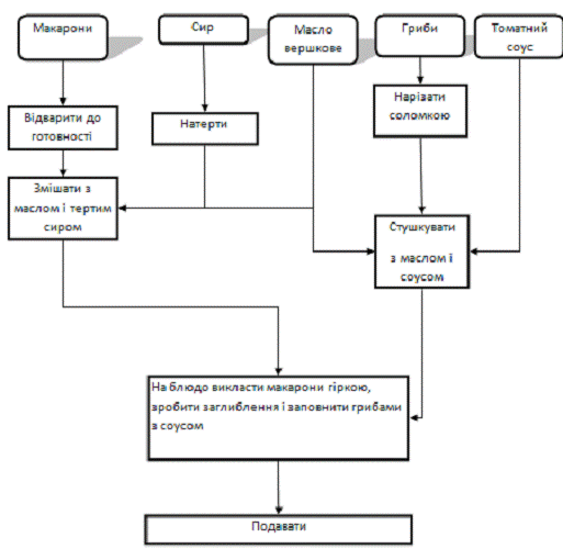
3.3.5 Схема приготування макаронів
по міланському
Рисунок 3.5. Технологічна схема
приготування макаронів по міланському.
Технологічна карта цієї страви
приведена під №5 в додатку А.
Висновки
Споживачів завжди цікавить щось нове, а особливо якщо це іноземна кухня і є можливість скуштувати ці страви. Страви італійської кухні є простими в приготуванні. Їх використання для виробництва страв і кулінарних виробів дозволить поліпшити структуру харчування споживачів, розширить послуги підприємств ресторанного господарства, які заключаються в наступному:
- підвищенні конкурентоспроможності кулінарної продукції на основі підвищення її попиту і якості;
- збільшення обсягів реалізації на споживчому ринку кулінарної продукції за рахунок розширення її асортименту;
зниження витрат виробництва
кулінарної продукції внаслідок впровадження удосконалених технологій.
Список використаної літератури
1.
Італійська кухня [Електронний ресурс] - режим доступу:
#"800741.files/image012.gif">
Технологія приготування:
Цибулю очищають, миють і дрібно шаткують, потім злегка пасерують на вершковому маслі. Після чого вливають частинами бульйон, додають мелений чорний перець, сіль і перемішують і варять при відкритій кришці. Рис повинен бути трохи розвареним. Перед відпуском вводять тертий сир і вершкове масло.
Характеристика готової страви або виробу
Зовнішній вигляд: гірка;
Консистенція: мазка;
Колір поверхні: світло-жовтий;
Запах та смак: властиві вареному рису з вершково-молочним ароматом ,злегка пряний. Запах виражений - сирний.
Мікробіологічні показники для даного виду страви (виробу), які нормуються
МАФАМ КОЕ/г не більше - 1*103, БГКП (колі форми) - 1, S. aureus - 1,0, патогенні, в тому числі сальмонели - 25.
Карту склав: ____________ ______________ _____________
(посада) (підпис) (П. І. П)
Додаток Б
|
Погоджено Головний державний санітарний лікар ____________________________ (назва адміністративної території) _________ (підпис, ім'я та по батькові) (підпис) "___"__________________ 200__ р. М.П. |
Затверджено Керівник ______________________________ (найменування суб’єкту господарювання у громадському харчуванні) ______________________________________ (прізвище, ім'я та по батькові керівника) "____"_________________ 200__ р. М.П.__________________________________ (підпис) |
Технологічна карта №2 фірмової страви або кулінарного виробу "Риба запечена з овочами"
|
Назва продукту |
Маса г. |
Техн. вимоги до якості |
|
|
|
Брутто |
Нетто |
|
|
мінтай |
128 |
98 |
відповідно ДСТУ |
|
вода |
27 |
27 |
відповідно ДСТУ |
|
цибуля |
20 |
16 |
відповідно ДСТУ |
|
морква |
37 |
29 |
Відповідно ДСТУ |
|
томати |
7 |
7 |
Відповідно ДСТУ |
|
масло верш. |
7 |
7 |
Відповідно ДСТУ |
|
маса готового виробу |
|
150 |
|
Технологія приготування:
Порціонні шматки риби нарізають з філе з шкірою без кісток, укладають в посуд в два ряди , чергуючи із нашинкованими овочами заливають водою, додають масло, томатне пюре, солять, закривають кришкою і тушкують до готовності 45 - 60 хв. При відпустці рибу поливають соусом з овочами, в якому вона тушкувалася. Температура подачі 65 С.
Характеристика готової страви або виробу
Зовнішній вигляд: риба і овочі зберегли свою форму;
Консистенція : риби и овочів м’яка, соковита, не розварившися;
Запах та смак : риби та овочів в міру солений;
Мікробіологічні показники для даного виду страви (виробу), які нормуються
МАФАМ КОЕ/г не більше - 1*103, БГКП (колі форми) - 1, S. aureus - 1,0, патогенні, в тому числі сальмонели - 25.
Автор фірмової страви або виробу___________________ (П.І.П)
Карту склав ____________ ______________ _____________
(посада) (підпис) (П. І. П)
Додаток В
|
Погоджено Головний державний санітарний лікар ____________________________ (назва адміністративної території) _________ (підпис, ім'я та по батькові) (підпис) "___"__________________ 200__ р. М.П. |
Затверджено Керівник ______________________________ (найменування суб’єкту господарювання у громадському харчуванні) ______________________________________ (прізвище, ім'я та по батькові керівника) "____"_________________ 200__ р. М.П.__________________________________ (підпис) |
Технологічна карта №3 фірмової страви або кулінарного виробу "Осетрина по італійському"
|
№ з/п |
Найменування продукту |
Маса, г |
Технологічні вимоги до якості сировини |
|
|
|
|
Брутто |
Нетто |
|
|
1 |
Осетрина |
350 |
158 |
Відповідно ДСТУ |
|
2 |
Макарони |
50 |
Відповідно ДСТУ |
|
|
3 |
Цибуля ріпчаста |
10 |
8 |
Відповідно ДСТУ |
|
4 |
Вино біле |
30 |
30 |
Відповідно ДСТУ |
|
5 |
Лимон |
30 |
30 |
Відповідно ДСТУ |
|
6 |
Помідори |
35 |
33 |
Відповідно ДСТУ |
|
7 |
Масло вершкове |
30 |
30 |
Відповідно ДСТУ |
|
8 |
Сир |
16 |
15 |
Відповідно ДСТУ |
|
9 |
Соус томатний гострий |
5 |
5 |
Відповідно ДСТУ |
|
10 |
Сіль |
2 |
2 |
Відповідно ДСТУ |
|
|
Маса готової продукції або кулінарного виробу |
125/50/150 |
|
|
Технологія приготування
Філе осетрини без шкіри та кісток нарізати порційними шматками і припустити в вині з дрібно порізаною цибулею, дрібно нарізаними і злегка обсмаженими помідорами. Макарони відварити, припустити в маслі та посипати твердим сиром. В соус, в якому вона тушкувалась риба додають сік лимона, вершкове масло та гострий томатний соус. Подають шматок риби з соусом та макаронами.
Характеристика готової страви або виробу
Зовнішній вигляд: шматок риби овальної форми, поряд соус та гірка макаронів;
Консистенція: м’яса пружна, соковита, ніжна, овочів та макаронів - м’яка;
Колір: поверхні м’яса - світло-сірий, макаронів - світло-жовтого;
Запах та смак: властиві відвареній рибі та макаронам;
Мікробіологічні показники для даного виду страви (виробу), які нормуються
МАФАМ КОЕ/г не більше - 1*103, БГКП (колі форми) - 1, S. aureus - 1,0, патогенні, в тому числі сальмонели - 25.
Автор фірмової страви або виробу __________________________ (П.І.П)
Карту склав: ____________ ______________ _____________
(посада) (підпис) (П. І. П)
Додаток Г
|
Погоджено Головний державний санітарний лікар ____________________________ (назва адміністративної території) _________ (підпис, ім'я та по батькові) (підпис) "___"__________________ 200__ р. М.П. |
Затверджено Керівник ______________________________ (найменування суб’єкту господарювання у громадському харчуванні) ______________________________________ (прізвище, ім'я та по батькові керівника) "____"_________________ 200__ р. М.П.__________________________________ (підпис) |
Технологічна карта №4 фірмової страви або кулінарного виробу "Відбивна із телятина по міланському"
|
№ з/п |
Найменування продукту |
Маса, г |
Технологічні вимоги до якості сировини |
|||||
|
|
|
Брутто |
Нетто |
|
||||
|
1 |
Телятина (лопатка) |
241 |
160 |
Відповідно ДСТУ |
Яйце |
1/2шт |
20 |
Відповідно ДСТУ |
|
3 |
Сухарі |
5 |
5 |
Відповідно ДСТУ |
||||
|
4 |
Сир твердий |
5 |
5 |
Відповідно ДСТУ |
||||
|
5 |
Олія |
14 |
14 |
Відповідно ДСТУ |
||||
|
6 |
Масло вершкове |
10 |
10 |
Відповідно ДСТУ |
||||
|
7 |
Сіль |
1,5 |
1,5 |
Відповідно ДСТУ |
||||
|
8 |
Перець чорний |
0,02 |
0,02 |
Відповідно ДСТУ |
||||
|
|
Маса готової продукції або кулінарного виробу |
100 |
|
|||||
Технологія приготування
Яйце збити, змішати з олією, посолити, поперчити. Підготовлений відбитий шматок телятини змочити в суміші. Потім обкачати в сухарях та твердому сирі. Підсмажити у рівних частинах олії та вершкового масла.