|
Название
организации
|
Сокращенное
название
|
Дата основания
|
|
Брюссельская
конвенция об унификации некоторых правил о коносаменте
|
Брюссельская
конвенция 1924 г.
|
25 августа 1924
г.
|
|
Брюссельский
протокол
|
Брюссельский
протокол 1968 г.
|
23 февраля 1968
г., внесший изменения в Брюссельскую конвенцию 1924 г.
|
|
Конвенция ООН о
морской перевозке грузов
|
Гамбургские
правила
|
30 марта 1978
г.
|
4. Воздушный транспорт. Общие правила осуществления
международных воздушных сообщений определены Чикагской конвенцией о
международной гражданской авиации (1944 года). Основной транспортной
конвенцией, которая регулирует условия воздушных перевозок пассажиров и грузов,
является Варшавская конвенция (1929 года). Договор международной воздушной
перевозки груза, его условия и принятие перевозчиком груза удостоверяются
грузовой авиационной накладной. При этом отправитель передает все необходимые
документы для таможенного оформления вместе с грузовой авиационной накладной.
Отправитель отвечает перед перевозчиком за убытки, произошедшие из-за
некорректности / отсутствия этих документов, за исключением случаев вины со
стороны перевозчика. Варшавская конвенция гласит о том, что отправителю
предоставлено право распоряжаться грузом в пути. Он может задержать груз,
потребовать его выдачи новому получателю. Отправитель груза обязан возместить
авиаперевозчику все понесенные в связи с этим расходы. Имущественная
ответственность авиаперевозчика согласно Варшавской конвенции возникает из-за
несохранности багажа и груза и просрочке в доставке груза.
Подводя итоги, заметим, что применение существующих конвенций
международных грузоперевозок не зависит ни от государственной принадлежности
заключающих договор сторон, ни от фактического их места жительства. В целом же
Конвенции определяют такие аспекты и особенности в отношении грузоперевозок,
как:
– порядок заключения и изменения договора перевозки
– требования, предъявляемые к накладной,
– порядок приемки и передачи грузов,
– ответственность
перевозчика
– предъявление
претензий и исков
– правила перевозки
несколькими перевозчиками.
Глава
2. Методологические основы управления рисками в мультимодальных перевозках
2.1 Основы
формирования методики управления рисками в мультимодальных перевозках
Логистические риски в перевозочном процессе - это риски
выполнения логистических операций подготовки груза, транспортировки,
погрузки/разгрузки, перевалке, складирования, а также риски логистического
менеджмента всех уровней, в том числе риски управленческого характера. Анализ
логистических рисков является частью логистических процессов. Цель анализа
рисков в мультимодальных перевозках состоит в подготовке информации для
принятия управленческих решений, способствующих уменьшению негативного влияния
различных факторов на перевозочный процесс. Процесс достижения цели
предполагает оценку диагностику и прогнозирование перевозочного процесса. Оценка
риска представляет собой аналитическую процедуру, связанную с выявление размера
риска, частоты возникновения и его последствий. Иными словами, оценка риска
позволяет обнаружить критический уровень величин, которые представляют угрозу
предоставляемого перевозчиком логистического сервиса, а также экономическим
показателям функционирования предприятия (контрагентов) в целом.
Как уже отмечалось ранее, процесс мультимодальной перевозки
сопровождается различного рода рисками, связанными с утратой/повреждением груза
и/или транспортного средства, нанесения вреда персоналу и т.п. Безусловно, это
может стать причиной финансовых потерь или неполучения ожидаемой прибыли, в
связи с чем, возникает потребность в комплексной оценке факторов риска и
формирования методики управления ими. Методы управления рисками представляют
собой набор информации о рисках и средств воздействия на них для нивелирования
вероятности их возникновения. В рамках мультимодальных перевозок концепцию
управления рисками можно определить как набор элементов управления,
направленных не только на минимизацию рисков в определенный момент времени, но
и на долгосрочное успешное развитие организации.
"Управление риском появилось как следствие необходимости
рискозащищенности" [48, с.104]. Очевидно, что организация в условиях риска
желает зарабатывать больше, теряя при этом меньше. Управлению рисками в
литературе посвящены труды таких авторов как: Балабанов И.Т. Буянов В.П.,
Бартон Т., Шенкир У., Уокер П. Хохлов Н.В. Чернова Г.В., Кудрявцев А.А. и др.
Так, к примеру, в работе И.Т. Балабанова "Риск-менеджмент" управление
рисками - это процесс принятия таких управленческих решений, которые
минимизируют неблагоприятное влияние событий на функционирование организации.
Отметим, что именно минимизация, а не полное устранение рисков является целью
риск-менеджмента, поскольку любая предпринимательская деятельность, так или
иначе, сопровождается риском.
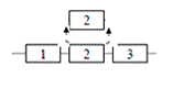
Процесс управления рисками, то есть реакция на его
возникновение может быть разнообразной. На рисунке 4 представлены способы
воздействия на риск, которые в рамках риск-менеджмента носят название методы
управления рисками.
Рисунок 4 - Реакция на возникающие риски
Рассмотрим более подробно методы управления рисками с точки
зрения применения в логистике. Уклонением риска может быть отказ от одного вида
транспорта для выполнения грузоперевозки пользу другого. Причиной может
послужить наличие значительных потерь от риска и большая вероятность
наступления риска.
Принятие риска на себя предполагает создание специальных
резервных фондов, способных покрыть нерегулярные, но значительные по своему
объему потери.
К примеру, компенсация стоимости груза владельцу при полной
потере груза по вине транспортной компании.
Методом сокращения возможных потерь может служить разделение
заказов по нескольким поставщикам - создание запасов на разных уровнях цепи
поставок.
Передача риска предполагает, к примеру, передачу рисков
повреждения груза во время доставки транспортному предприятию. Другими
примерами передачи рисков являются контракты на хранение товаров, снабжение,
послепродажный сервис и т.д. Страхование риска - дособытийное финансирование,
поскольку снижение риска осуществляется страховой компанией на возмездной
основе. Как правило, транспортные средства страхуют от повреждения и угонов,
грузы от частичного повреждения, полной утраты, потери товарного вида,
потребительских свойств, кражи.
Система управления рисками в мультимодальных перевозках
направлена, прежде всего, на снижение уровня неопределенности в процессе
организации перевозочного процесса. В современной литературе представлено
многообразие методов прогнозирования и оценки рисков (рисунок 5). В зависимости
от специфики применения выделяют количественные и качественные методы.
Количественные методы являются наиболее часто используемыми в
связи с тем, что на выходе дают более точные результаты. Однако далеко не
всегда удается дать количественную оценку тому или иному показателю
перевозочного процесса.
В связи с чем применение качественных методов в анализе
рисков перевозки восполняет недостаток данных, хотя, зачастую, носит
субъективный характер. Качественные методы необходимы для определения
вероятности возможных угроз. Выделяют также комбинированные методы анализа,
позволяющие получить наиболее точную и достоверную информацию.
Рисунок 5 - методы оценки риска [48, с.30]
Суть процесса управления рисками состоит в
мониторинге, идентификации риска, анализе и оценке последствий риска,
прогнозировании возможных потерь и принятия решений по минимизации/принятию
риска. При этом стоит отметить, что принятие или отказ от риска зависит от
целей, которые ставит перед собой компания, а также альтернатив, которыми она
готова пренебречь. В этом случае правильный подход к процессу управления
рисками может стать источником получения прибыли. Однако оператору
мультимодальной перевозки не следует забывать о критических рисках, последствия
которых могут не только превысить ожидаемую прибыль, но и привнести опасность
неустранимых потерь в колоссальных размерах ведущих к банкротству предприятия.
Особенность методики управления рисками можно представить в виде схемы (рисунок
6).
Рисунок 6 - Методика управления рисками
Процесс управления рисками представляет собой сложный
процесс, состоящий из множества этапов. На рисунке 7 представлен алгоритм, иллюстрирующий
место анализа рисков в принятии управленческих решений в области логистики.
Рисунок 7 - место анализа рисков в
принятии управленческих решений [48, с.31]
Проиллюстрированный алгоритм на рисунке 7
можно разделить на несколько этапов.
. Этап сбора и подготовки данных
для определения основных рисков, характерных для специфики конкретного
транспортировочного процесса. Идентификация рисков, определение вероятностей
возникновения рисков на заданном маршруте, а также сбор данных, отражающих
возникновение этих рисков.
2. Оценка и обработка собранной
информации. Измерение рисков - количественная оценка, прежде всего сточки
зрения вероятности их осуществления и размера ущерба в денежном или натуральном
выражении. Определение методов, с помощью которых можно оценить степень ущерба,
а также возможность принятия или нивелирования риска. Проверка уровня риска на
соответствие допустимым критериям.
3. Принятие мер по снижению риска.
Анализ эффективности разработанных решений. В связи с тем, что процесс
мультимодальной перевозки представляет собой сложный и динамичный процесс, на
каждом ее этапе могут возникнуть непредвиденные факторы риска. Поэтому
необходим непрерывный анализ и корректировка выбранных методов в рамках стратегии
предприятия.
Как было отмечено ранее, к настоящему моменту еще не
сформировано системы управления рисками в мультимодальных перевозках с четкими
критериями их оценки, учитывающими специфику функционирования предприятий.
Исходя из этого, немаловажной становится разработка подхода управлению рисками
в процессе мультимодальной перевозки.
Процесс принятия управленческих решений в условиях риска и
неопределенности можно разделить на несколько основных этапов (рисунок 8).
Рисунок 8 - Основные этапы принятия управленческих решений в
условиях риска в мультимодальной перевозке
Результатом оценки риска могут выступать количественные и
качественные показатели, отражающие состояние того или иного фактора риска -
денежный эквивалент (прибыль, убыток), степень вероятности наступления события
и т.д.
В целом система управления рисков в мультимодальных
перевозках должна быть основана на ряде принципов:
– измеримость входных
параметров риска;
– достоверность основных данных, используемых для
требуемых расчетов;
– поэтапность и управления
рисками;
– согласованность действий всех структурных
подразделений и партнеров при управлении рисками;
– разработка и внедрение программных продуктов,
учитывающих специфику предприятия;
– разработка и использование показателей, присущих
предприятию, для определения внутренних и внешних рисков.
Данная система управления рисками
непрерывно связана с процессом управления перевозкой и ее интегрированность в
процесс управления мультимодальной перевозкой способствует упрощению принятия
решений в рамках риск-менеджмента. Несомненно, реализация модели управления
рисками невозможна без вложения большого количества временных и финансовых
ресурсов, подбора персонала и владения навыками управления рисками в сфере
мультимодальных перевозок, а также собственных уникальных программных
продуктов, упрощающих оценку рисков.
По результатам анализа практики
грузоперевозок, а также научных работ отечественных и зарубежных
исследователей, основным недостатком системы управления мультимодальными
грузоперевозками признана недостаточная разработка вопроса прогнозирования и
оценки риска. Для принятия управленческих решений, направленных на минимизацию
риска в мультимодальных перевозках, немаловажным является то, к каким
результатам это может привести и какие последствия иметь. Именно поэтому
прогнозирование результатов при принятии управленческих решении по борьбе с
риском является неотъемлемым элементом управления, поскольку позволяет понять,
каким образом последствия риска отрезаться на финансовом состоянии перевозчика
и его контрагентах. Результатом прогнозирования выступает представление о
развитии объекта исследования. Следовательно, он должен быть аргументирован и
подкреплен математическим аппаратом и мнениями экспертов. Объектом прогноза в
мультимодальной перевозке могут стать как внешние факторы - экономические,
технические, социальные процессы, так и внутренние - партеры, кадры,
представляющие потенциальные факторы риска, влияющие на процесс перевозки. К
примеру, прибыль предприятия, время перевозки, сохранность груза и др.
Здесь, однако, стоит понимать, что прогноз не всегда в полной
мере совершенен. Иными словами, его результаты могут быть неточными или не
всегда соответствовать реальности ввиду недостоверной информации, на которой
основан прогноз, или непредвиденных обстоятельств, повлекших за собой искажение
результатов. В рамках мультимодальных перевозок для достоверного прогноза
рисков, оператор перевозки должен владеть информацией о специфике груза,
требованиях безопасности его перевозки, способе транспортировки, маршруте
следования, сопроводительных документах, особенностями законодательства
транзитных стран (в случае осуществления международной мультимодальной
перевозки).
2.2 Организация
мультимодальных перевозок с учетом управления рисками
Рассматривая понятие управления риском, следует сказать о
необходимости разработке комплекса мер и программ, которые способствуют
эффективному принятию решения в области обеспечения перевозочного процесса. С
другой стороны управление риском можно расценивать как деятельность, основанную
на оценке уровня риска. При этом, в обоих случаях размер затрат, необходимых
для достижения показателей безопасности перевозок, влияет на эффективность
управления перевозками.
На транспорте методика управления рисками направлена на
снижение уровня риска на всех видах транспорта в процессе грузоперевозок.
Учитывая разнообразие используемых видов транспорта, а также особенности и
условия их использования, необходимо провести анализ риска и его оценку.
Аварийность при мультимодальных перевозках зависит от
большого количества факторов, возникающих в ходе перевозки. Прогнозирование
этих факторов способствует определению вероятности возникновения рисковых
ситуаций на том или ином этапе перевозки с целью дальнейшей численной оценки
возможных последствий. Однако необходимо акцентировать внимание на
специфических рисках, существующих на каждом этапе перевозки, связанные, прежде
всего, с особенностью используемого транспорта. Обратимся для начала к
особенностям различных видов транспорта с точки зрения логистики.
Автомобильный транспорт традиционно используется для
перевозки на коротких расстояниях. Его основным преимуществом является высокая
маневренность, а также способностью доставки груза "от двери до
двери". Однако на этапе перевозки автомобильным транспортом существует
немало рисков к числу которых относят: возможность ДТП, поломки автомобиля;
тяжелыми гидрометеорологические условия или стихийные бедствия, не позволяющие
продолжить перевозку, хищение груза, порча груза.
Железнодорожный транспорт обладает хорошей способностью к
перевозке различных грузов при любых условиях и на большие расстояния.
Железнодорожный этап перевозки признан наиболее надежным, тем не менее, на нем
присутствуют риски крушения составов, сход части вагонов с рельсов, пожара и
взрывов, утрата груза вследствие повреждения вагонов или контейнеров.
Морской транспорт является наиболее крупным перевозчиком в
формате международных перевозок. Высокая провозная способность является
основным преимуществом морских грузоперевозок. Помимо требований к созданию
сложной инфраструктуры, морские перевозки сопровождаются различного рода
отказами технических средств, посадками на мель и другими авариями,
затоплением, навигационными ошибками экипажа судна и т.д.
Таким образом, удалось понять, что на каждом отдельном этапе
мультимодальной перевозки встречаются специфические риски. Таким образом, из
многообразия рисков можно выделить 3 основные группы:
1) риски разрушения транспортного
средства и потери груза;
2) риски аварий, не
явившихся следствием потери груза;
3) риски отказа транспортных
средств, обеспечивающих задержку в пути, но доставку и сохранность грузов.
Тем не менее, на любом этапе перевозки "естественным
является желание оператора уменьшить всевозможные потери, связанные с
реализацией риска" [12, с.81]. На сегодняшний день недостаточная
разработанность вопросов оценки и управления рисками существенно ограничивает
возможности оценки проектируемых логистических систем.
Для начала в рамках управления мультимодальными перевозками
необходима обоснованная и структурированная последовательность действий,
которая охватывает все ключевые этапы перевозочного процесса, связанные с
возникновением риска.
– Входными параметрами для составления подобного
алгоритма являются: информация о характере груза, пунктах отправления и
назначения, данные о заказчике, перевозчиках и иных субподрядчиках.
– Далее необходимо выбрать такой вариант управляющих
воздействий на систему (виды транспорта, перевалочные пункты, экспедиторские
компании), чтобы доставка груза осуществлялась с наилучшими значениями
качественных показателей при заданных ограничениях и начальных условиях.
– В разрезе ограничений могут быть: технологические
особенности перевозки конкретного груза (условия хранения и особенности
перевозки по территории определенной страны, принятые конвенции); климатические
условия; технические характеристики транспортных средств. Кроме того,
ограничениями в рамках отдельного маршрута могут выступать определенные
условия, задаваемые клиентом, к примеру, требования по оформлению документации,
к срокам перевозки, к использованию конкретного вида транспорта.
Исходя из перечисленных параметров, которые заданы при
организации процесса мультимодальной предлагается следующий Алгоритм
проектирования транспортно-логистической системы мультимодальных перевозки с
учетом управления рисками (рисунок 9).
Таким образом, разработка алгоритма управления рисками
позволяет повысить безопасность мультимодальных грузоперевозок в целом, а в
частности для каждого отдельно взятого перевозочного процесса:
– способствует интеграции и структуризации всех
основных этапов перевозочного процесса;
– позволяет всем сторонам, вовлеченным в мультимодальную
грузоперевозку, принимать эффективные и рациональные решения в условиях
неопределенности;
– помогает контролировать перевозочный процесс на всех
уровнях перевозки;
– облегчает планирование перевозки в различных
направлениях с учетом рисков;
– дает возможность оценить последствия применяемых в
перевозочном процессе мероприятий по снижению уровня рисков.
В дальнейшем в работе уделим внимание
исследованию процесса управления рисками, а именно, методам, способствующим
снижению риска при организации мультимодальных перевозок с целью их оптимизации
и усовершенствования работы мультимодального оператора. Кроме того,
немаловажным является рассмотрение методов управления рисками, удовлетворяющих
специфики каждой отдельной организации, вовлеченной в процесс мультимодальной
перевозки.
2.3
Применение экономико-матетатических методов для оценки риска в мультимодальных
перевозках
2.3.1 Теория
игр в логистике: игровые модели и методы поддержки принятия решений, как способ
управления рисками
Анализ организации мультимодальных перевозок показывает, что
вопросы оценки управления рисками рассматриваются по большей части на
качественном уровне, основываясь на опыте и интуиции перевозчиков. Зачастую
оценка риска основывается на определении средневзвешенных оценок каждого вида
аварии, что приводит к усреднению данных и потери "узких мест"
источника риска. Ввиду особенности мультимодальных перевозок, состоящей в
вовлечении в процесс перевозки различных видов транспорта, обеспечение
безопасности и эффективности таких перевозок требует наиболее комплексного
подхода с учетом различных аспектов.
Формирование системы управления рисками строится на основе
обоснование подходов, методов и инструментария диагностики и идентификации
рисков в сфере мультимодальных перевозок. Учитывая, что риск носит ярко
выраженный случайный характер, для его оценки целесообразно использовать методы
теории вероятности, в частичности, теории игр. Теория игр служит для разработки
рекомендаций по принятию решений в условиях неопределенности и связанного с ней
риска.
Зачастую факторы, влияющие на принятие решения, а,
следовательно, и результаты принимаемых решений являются неопределенными. В
связи с чем, существует риск принятия неудачного решения и, как следствие,
потерь. В отличие от методов экспертных оценок вероятностные методы позволяют
не только определить степень риска, но и дать довольно точный, подкрепленный
математическим аппаратом, прогноз.
В теории игр мы имеем дело с объективными обстоятельствами
"состояниями природы". При этом полагается, что заранее известны
вероятности выбора стратегий и результаты реализации всех возможных сценариев
игры известны. В терминах мультимодальных перевозок под "состояниями
природы" могут подразумеваться: погодные условия, влияющие на надежность и
время транспорта в пути; транспортная ситуация; стихийные бедствия;
политическая ситуация в стране и др. То есть в играх данного типа риск связан с
информационной неопределенностью относительно "природы", выражаемой
через вероятности выбора стратегий Pij. Однако вычисление
вероятностей выбора стратегий не является столь прозрачным. Для принятия
решений в условиях неопределенности используется ряд критериев.
. Критерий Лапласа. Согласно этому критерию все
"состояния природы" являются равновероятными. В соответствии с этим каждому
состоянию Bi, i = 1,…n (при известных
стратегиях Ai i = 1,…m) присваивается
вероятность pi, определяемая по формуле (1):

(1)
При этом исходную задачу можно рассматривать, как задачу принятия
логистического решения в условиях риска, когда выбирается действие Rj, дающее наибольший ожидаемый выигрыш.
Среднее арифметическое выигрыша (2):
Mj (R) = 
(2)
где: Mj (R) - среднее арифметическое выигрыша
В случае, если матрица результатов представлена матрицей рисков,
то выбирается минимальное значение, которое будет соответствовать оптимальной
стратегии Rj.
2. Критерий Вальда. Применение данного критерия не
требует знания вероятностей состояний Bi, а опирается на принцип
наибольшей осторожности, поскольку основывается на выборе наилучшей из худших
стратегий Rj. Если в исходной матрице результат Vij представляет издержки, то
при выборе оптимальной стратегии используется минимальный критерий. Для
определения оптимальной стратегии необходимо в каждой строке матрица найти max{Vij}, затем выбирается
действие Rj, которому соответствует наименьшее из выбранных max{Vij}. То есть
результирующий показатель: W = min max{Vij}.
Выбор критерия приятия решения в условиях неопределенности
является сложным и ответственным этапом при построении логистических систем.
Выбор критерия должен производиться с учетом специфики решаемой задачи в
соответствии с целями, а также опираясь на опыт. К примеру, решение задачи
выбора в условиях риска и неопределенности в рамках мультимодальных перевозок с
помощью теории игр может иметь следующий вид.
) Логистический оператор, проектируя мультимодальную
перевозку, выбирает один из трех способов доставки груза из порта в КНР до
склада в РФ - доставка самолетом, автомобилем или железнодорожным транспортом.
При этом прибыль, получаемая перевозчиком, во всех трех случаях различная и
составляет: A1…Ai (i=3).
2) При этом известно, что во время перевозки возможны 3
состояния транспортной ситуации, связанные с природным условиями и определяющие
результативность контракта: B1…Bj (j=3).
) Таким образом, возможно 9 вариантов развития событий
(сценариев) по доставке товара потребителю, для которых составляется матрица
выигрышей {aij} и задана матрица вероятностей возникновения той или иной
транспортной ситуации в ходе исполнения заказа {pij} причем:

= 1 (3)
4) Математическое ожидание выигрыша для каждой стратегии
Аi (4):

(4)
5) Оптимальной стратегией считается стратегия,
обеспечивающая максимальный средний "выигрыш" (5) [22, с.38]:
M* = max 
(5)
В случае, если логистическая компания производит выбор
транспортировки не исходя из прибыли, а ориентируясь на суммарные издержки от
перевозки, то в качестве Аij будет
выступать статьи затрат, то в данном случае оптимальной стратегией будет та,
обеспечивающая минимальные издержки.
Таким образом, использование теории игр при выборе оптимальной
стратегии поведения перевозчика целесообразно в случае, когда прозрачны и
известны возможные варианты стратегий поведения и вероятности их выбора. В рамках
мультимодальных перевозок использование метода матричной игры позволяет выбрать
наиболее оптимальный среди имеющихся вариантов выбор маршрута, транспортного
средства, перевозчика и т.д., тем самым снизив риски перевозочного процесса и
оценив возможные альтернативы.
2.3.2
Принятие решений в условиях неопределенности оценок. Применение метода
относительных предпочтений для анализа рисков
Проблема выбора в условиях неопределенности является одной из
наиболее важных и трудоемких в стратегическом управлении. Любое принимаемое
управленческое решение нуждается в обосновании. Сложность обоснования состоит в
неопределенности ситуаций, в невозможности прямого измерения последствий
принимаемых решений. Неопределенность обусловлена многообразием факторов, влияющих
на выбор. Сложность, как правило, состоит и в том, что эти факторы не всегда
можно рассчитать. Например, выбор способа транспортировки и типа транспортного
средства, выбор посредников, выбор маршрута перевозки и др. Одним из достаточно
простых и эффективных способов решения подобных задач является метод
относительных предпочтений (МОП). В основе МОП лежат операции с матрицами,
полученными в результате попарного сравнения факторов возможных вариантов
решений. При этом, данный метод интегрирует как расчетные значения факторов,
так и балловые по результатам экспертиз. Далее присваивается значимость
факторов на основе экспертных оценок или предпочтений выбирающего.
Окончательное решение в виде вектора весовых коэффициентов вариантов решений
находится из матричного уравнения. Наибольший весовой коэффициент соответствует
наилучшему варианту решения.
В рамках применения данного метода в управлении рисками в
мультимодальных перевозках рассмотрим следующую ситуацию. Пусть у
логистического провайдера имеется m = 4 возможных маршрутов,
по которым он может доставить груз заказчику и n факторов, влияющих на
выбор (факторы предпочтения). В качестве факторов могут быть выбраны любые
показатели, которые являются существенными в рамках конкретного договора
перевозки. К примеру, этими факторами являются: стоимость перевозки, время
перевозки, а также коэффициент надежности на конкретном маршруте. Однако, ввиду
специфики договора, заключенного между заказчиком и логистическим провайдером,
значимости каждого этих факторов могут различаться. Ввиду этого, использование
МОП позволяет сравнить факторы, учитывая удельный вес (значимость) каждого из
них.
Итак, факторы (xij) сравниваются попарно между собой путем деления
значения одного на значение другого (6).

(6)
Результаты называются отношениями предпочтения и записываются
построчно в виде матрицы.
Матрица (A = {aij}nn) формируется с использованием значений значимости факторов и
результат сравнения вводится построчно справа от диагональных элементов (7):
A = {
}
(7)
Диагональные элементы равны 1 (aji = 1), а другие элементы, оставшиеся
свободными слева от диагонали, подчиняются соотношению (8):
(8)
Таким образом, в нашем случае при n=3 и m=4 имеем
(9):
A = {
}
(9)
Для определения вектора весовых коэффициентов предпочтения
факторов (10):
(10)
Решается матричное уравнение относительно G (11) при условии
:
(11)
Значения вектора G можно
определить разными способами. Например, по формуле (12):
. (12)
Формируем диагональную матрицу В1 размером mxm для определения весового вектора G1 (вектор предпочтений вариантов по первому фактору). Сравнивая
попарно варианты решений по каждому из факторов и записывая эти сравнения в
виде отношений предпочтения (1-2), получим n матриц (B1, B2,…Bn) размером mxm (по количеству факторов).
B 1 = 
(13)
Решаем матричные уравнения (14):

(14)
Используя формулы (10-14), получим n весовых векторов (G1, G2,…Gk,…Gn). В нашем случае:
G 1 = 
(15)
из которых формируется агрегированная весовая матрица вариантов
решений (16):
U= (G1,G2, …Gn). (16)
При n=3 и m=4 имеем (17):
U = 
(17)
Конечное решение задачи выбора маршрута представляет собой вектор
весов вариантов V, определяемый произведением матриц (18):
. (18)
Наибольшее значение
соответствует наилучшему маршруту в рамках рассматриваемой
мультимодальной перевозки (в смысле предпочтений в условиях неопределенности).
Таким образом, применение методов иерархии и предпочтений, к числу
которых относят метод относительных предпочтений, целесообразно в случае, когда
критериями выбора в ситуации неопределенности имеют различные приоритеты. В
части мультимодальных перевозок данный метод позволяет не только учесть ряд
факторов, являющихся существенными в рамках перевозочного процесса, но и
сделать акцент на наиболее важных из них. Иными словами, логистическому
провайдеру представляется возможным сравнить все факторы, влияющие на
перевозочный процесс, учитывая значимость (для заказчика, следовательно, и для
логистического провайдера) каждого из них, нивелируя тем самым риски принятия
неверного решения.
2.3.3
Структурная (схемная) надежность цепей поставок, в рамках управления рисками
Оценка надежности ЦП осуществляется на основе схемной
надежности [22, с.139] (параллельное, последовательное или смешанное
соединение). Все оценки базируются на вероятности безотказной работы элементов
цепи. Схемная надежность учитывает расположение элементов, а значит их влияние
на выходные характеристики.
Надежность сложных систем, состоящих из нескольких,
соединенных между собой элементов зависит от способа соединения (вида связи). В
результате анализа строения системы получают ее структурную схему.
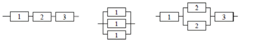
В большинстве случаев логистические сети можно представить в
виде последовательно-параллельных структур, в которых имеются 2 вида
соединений: последовательное и параллельное (рисунок 10). Если все элементы
цепи соединены последовательно, то достаточно отказа хотя бы одного элемента,
чтобы отказала вся система. Если же элементы соединены параллельно, то система
откажет только тогда, кода откажут все элементы.
Рисунок 10 - Последовательно-параллельные структуры
С точки зрения надежности цепи поставок добавление
последовательного элемента в цепи поставок снижает ее надежность, а добавление
параллельного элемента повышает ее надежность. Резервирование представляет
собой определенный вид запаса. Оно повышает надежность системы, но требует
дополнительных расходов.
Вероятность безотказной работы системы из n последовательно
соединенных элементов (19):

(19)
где: Pi (L) - вероятность безотказной работы i-го элемента
Вероятность безотказной работы системы из n параллельно соединенных элементов (20):
(20)
Если вся система состоит из равнонадежных элементов, то:
P0 = Pn, (21)
Можно определить потребный уровень надежности (требования
надежности) каждого из элементов цепи поставок Pэ,
необходимый для обеспечения надежности всей цепи при заданной надежности
системы (22):

(22)
При равнонадежных элементах (23):
P0 = 1 -
(1-P) n (23)
1. Логистический провайдер организовывает сеть поставок
в виде последовательной системы. Однако бывает проблематичным определить
количество элементов (транспортных средств), необходимых для бесперебойного и
эффективного (безубыточного) функционирования системы перевозок. При этом, вся
система состоит из равнонадежных элементов. Следовательно, вычислив надежность
цепи по формуле (21), находим такое n, при котором соотношение
"затраты - результат" является оптимальным для компании.
Рисунок 11 - Последовательная схема поставки
. Ввиду важности груза предприятие-производитель
принимает решение зарезервировать звено цепи поставок, а именно, выбрать
резервного перевозчика во избежание срыва поставки. В этом случае будем иметь
дело с системой резервирования, именуемой нагруженным резервом. Параллельное
подключение элемента повысит надежность цепи поставок, но потребует
дополнительных расходов.
Рисунок 12 - Параллельно-последовательная схема поставки
. Имея большой опыт и хорошую репутацию на рынке,
предприятие-производитель применяет систему резервирования в виде
ненагруженного резерва. Для снижения риска неполучения груза заказчиком ввиду
определенных причин, предприятие организует собственный склад, храня в нем
страховой запас. Таким образом, в случае возникновения непредвиденной ситуаций,
влекущей за собой утрату груза, срыва поставки не произойдет и предприятие,
пользуясь страховым запасом, восполнит возникшие потери. Следует отметить, что
в случае, если предприятие имеет несколько производств, то страховой запас
выгоднее держать не на одном из этих предприятий, а в перевалочном пункте для
расширения функциональности применения страхового запаса. К примеру, везя груз
из Санкт-Петербурга в Казань целесообразно держать страховой запас на складе в
Москве. Однако в ситуации наличия страхового запаса предприятие также понесет
дополнительные расходы на содержание склада и восполнение запасов. Отметим
здесь, что в отличие от резервного перевозчика, рассмотренного в случае 2 (см.
выше), фактически груз отправляться не будет, он будет храниться на складе в
перевалочном пункте до востребования.
Рисунок 13 - Резервирование поставки
. В случае использования ненагруженного резерва для
логистической компании представляется и иной вариант резервирования. А именно,
в случае срыва поставки по вине заказчика (отмена поставки), предприятие
вынуждено нести определенного рода затраты, в связи с этим, целесообразно найти
"запасного клиента", который имеет возможность, при прочих равных,
перекупить груз, тем самым максимально снизив риски потерь для предприятия.
Однако, стоит заметить, что проблема поиска резервного покупателя - это задача
отдела продаж, а не логистического отдела.
Рисунок 14 - Резервирование поставки
Подводя итог, отметим, что использование подобного
аналитического инструментария в мультимодальных перевозках, учитывая расположение
элементов, позволяет определить вероятность безотказной работы системы из n соединенных элементов.
При этом, схемы надежности позволяют не только при разных вариациях рассчитать
надежность многоуровневой сети поставок, но и обратно, зная надежность цепи
поставок определить требуемую надежность для каждого элемента цепи. Кроме того,
функциональная схема поставки позволяет выявить возможные разрывы в цепи, а
также найти варианты резервирования поставки, чтобы удовлетворить требования
конечного потребителя.
Глава 3.
Методы принятий решений в условиях риска и неопределенности при управлении
мультимодальными перевозками
3.1 Общая
характеристика компании ООО "Автекс"
Общество с ограниченной ответственностью "Автекс" -
это транспортно-экспедиторская компания полного цикла, оказывающая
транспортно-логистические, таможенные, складские и сопутствующие услуги по
доставке грузов по России и по всему миру.
Основная деятельность компании - это международные
мультимодальные грузоперевозки из любой страны мира (Япония, Китай, Германия,
Испания, Франция, Испания, США, ОАЭ и т.д.) в любой регион России. Широкий
спектр маршрутов, по которым логистический оператор осуществляет доставку
грузов в Россию и СНГ (через страны Прибалтики, Российские порты) - это сильная
сторона компании, имеющей представительства, надежных и проверенных партнеров
по большей части в каждом из указанных регионов.
Компания вышла на рынок в 2006 году, и уже на протяжении 10
лет совершенствует и развивает свои услуги, предлагая надежный и качественный
сервис. За годы своего функционирования компания зарекомендовала себя, как
крупнейших логистических операторов импортных грузов через порты Дальнего
Востока (порт Восточный). Развитие отношений с Китаем поспособствовали
увеличению торговых операций между этими двумя странами. Данный факт, а также
географическая близость России и Китая поспособствовали упрощению контроля
этапов транспортировки груза без привлечения посредников, полностью отвечая за
сохранность груза, сроки и стоимость оказываемых услуг. Специалисты компании
прогнозируют всевозможные риски реализации логистического проекта вплоть до его
фактической реализации, что позволяет минимизировать издержки.
Несомненное преимущество логистического провайдера состоит в
том, что практикуется активное использованием систем информирования о
местонахождении груза, прибытии его на территорию России, электронного
декларирования, а также поиск логистических посредников (каналов) для принятия
эффективных решений в рамках любых проектов. Клиентоориентированность
логистического провайдера выражается в создании уникальных предложений с целью
помочь клиентам повысить эффективность своего бизнеса.
Спектр услуг компании включает транспортировку наливных
грузов (пищевые и химические) в танк-контейнерах и флексии-танках, грузы в
стандартных контейнерах. Характер перевозимых грузов представляет тобой любые
грузы, в том числе и опасные, допустимые к перевозке определенным видом
транспорта.
Успешная реализация услуг, оказываемых транспортной компанией
ООО "Автекс", подкреплена рядом активов:
– наличие собственного парка контейнеров для
минимизации затрат клиента на грузоперевозку;
– наличие как собственного, так и арендованного парка
контейнеров (порядка 3000 единиц 40 и 20 - футовых контейнеров,
танк-контейнеров и флексии-танков);
– страхование грузоперевозок;
– наличие сертификата таможенного брокера;
– специально обученный и подготовленный персонал для
приемки-передачи груза.
Региональная сеть ООО "Автекс"
дает возможность применять на практике принципы доставки "точно
вовремя" и "от двери до двери". К настоящему моменту ООО
"Автекс" является членом:
– Ассоциации
российских экспедиторов;
– Международной федерации экспедиторских
ассоциаций;
– входит в состав 25 компаний России, сертифицированных
в соответствии со стандартами Системы добровольной сертификации Ассоциации
российских экспедиторов;
– имеет свидетельство о включении в
Реестр таможенных брокеров.
Компания сотрудничает с крупнейшими
международными судоходными компаниями, терминалами и операторами: A. P. Moller-Maersk Group (MAERSK), Транспортная группа FESCO, CMA-CGM, Hyundai Merchant Marine Company Ltd, а также участвует в
реализации крупных проектов федерального масштаба.
Организационно-правовая структура
предприятия представляет собой линейно-функциональную структуру управления, где
в подчинении генерального и исполнительно директоров находятся основные
подразделения компании также руководящие несколькими отделами (рисунок 15).
Рисунок 15 - Организационно-правовая структура ООО
"Автекс"
Функционалы основных подразделений.
1) Отдел продаж выполняет следующий ряд функций:
обеспечение оптимального протекания коммерческой деятельности предприятия, в
том числе реализация услуг посредством поиска новых клиентов, а также
взаимодействие с уже существующими клиентами; поддержка клиентской базы;
изучение рынка.
2) В функционал финансового отдела входит: осуществление
единой политики компании в области финансов; разработка финансовой стратегии и
базы для финансовой устойчивости предприятия; разработка прогнозов ожидаемой
прибыли, расчет налога на прибыль, составление планов распределения прибыли на
год и по кварталам; контроль дебиторской и кредиторской задолженности; анализ
финансово-экономического состояния предприятия. обеспечение своевременности
налоговых платежей. Ведение учета движения финансовых средств и составление
отчетности о результатах финансовой деятельности в соответствии со стандартами
МСФО; контроль за правильностью составления и оформления отчетной документации;
обеспечение достоверности финансовой информации; поиск вариантов
инвестирования; переговоры с банком.
) Отдел логистики: основные логистическое операции,
выполняемые отделом - управление транспортом, таможенное оформление, разработка
новых маршрутов.
) Юридический отдел ответственен за соблюдение
законности в деятельности компании, защита ее правовых интересов,
информирование обо всех изменениях в законодательстве; юридическая поддержку
деятельности компании - согласование контрактов, подготовка документа для
участия в тендерах. Проверка соответствия закону представляемых на подпись
руководителю проектов приказов, инструкций, положений и других документов
правового характера; решение споров и разногласий с контрагентами; консультация
работников фирмы по правовым вопросам.
5) Отдел кадров осуществляет:
выработку стратегий управление кадрами - оформление приема, перевода и
увольнения работников в соответствии с трудовым законодательством; учет личного
состава, выдача справок о настоящей и прошлой трудовой деятельности работников;
регистрация, хранение, заполнение трудовых книжек; ведение установленной
документации по кадрам; составление графика отпусков и контроль за его
исполнением; оформление и регистрация больничных листов; подготовка документов
по оформлению пенсий работникам;
6) Отдел обслуживания клиентов:
активная работа с действующими клиентами; передача отгрузочных документации,
товарных накладных; формирование о прибытии/убытии транспортного средства;
решение оперативных вопросов, и пр.
Логистическая деятельность компании осуществляется логистическим
отделом, посредством выполнения ряда функций. При выполнении логистических
операций происходят взаимодействия с другими отделами компании. Опишем эти
взаимодействия более подробно.
– Взаимодействие отдела логистики и отдела продаж.
Посредством данного взаимодействия осуществляется разработка маршрута,
планирование сроков, надежности, согласование товаросопровождающих документов.
Отдел логистики информирует отдел продаж о возможности доставить груз по тому
или иному маршруту, возможных рисках при грузоперевозке.
– Взаимодействие отдела логистики и финансового отдела.
Благодаря данному взаимодействию осуществляется планирование логистических
затрат, оформление товаросопровождающих документов, подготовка документации.
– Взаимодействие отдела логистики и юридического
отдела. Данное взаимодействие включает в себя совместное согласование договоров
с новыми клиентами и новыми перевозчиками (условия доставки, возможность
обеспечения необходимых условий).
Таблица 7 - SWOT анализ ООО "Автекс"
|
Сильные стороны
|
Слабые стороны
|
|
Высокая
репутация работы на рынке благодаря многолетнему опыту работы и наличию
многочисленных партнеров и представительств
|
Отсутствие
собственного автотранспорта
|
|
Гибкая
финансовая политика (отсрочка платежа и аккредитив за счет финансовой
стабильности, устойчивости компании - возможность)
|
Отсутствие
большого опыта в перевозке опасных грузов
|
|
Консолидация
объемов потребляемых логистических услуг
|
|
|
Возможности
|
Угрозы (риски)
|
|
Выгодные
долгосрочные партнерства с контрагентами и клиентами
|
Установление
эмбарго странами, через которые проходит груз
|
|
Поиск новых
клиентов
|
Увеличение
конкуренции на рынке логистических провайдеров, потеря
("переманивание") старых клиентов
|
|
Автоматизированные
сервисы, упрощающие взаимодействие между провайдером и заказником
|
|
В настоящее время ООО "Автекс" осуществляет
логистическую стратегию минимизации общих логистических издержек. Как известно,
на одна организация не может полностью избежать логистических издержек. В этой
связи наилучший вариант - сделать их как можно более низкими. Цель бизнеса
вполне обоснованно можно сформулировать следующим образом: минимизировать общие
логистические издержки, гарантируя при этом приемлемый уровень обслуживания
потребителей. Кроме того, клиенты не всегда готовы переплачивать за высокий
уровень логистического сервиса (высоких логистических затрат как следствие),
из-за чего логистический провайдер может не получить важные для нее заказы.
Таким образом, реализация данной стратегии представляется наиболее оптимальной.
Качество логистического сервиса в компании оценивается с
помощью следующих параметров:
– соблюдение графика доставки;
– обеспечение сохранности груза в пути;
– точность оформления товарно-транспортных документов,
сопровождающих груз;
– количество претензий со стороны заказчика, связанных
с выполнением логистической деятельностью.
3.2
Применение метода построения "дерева решений" для анализа принятия
логистических решений в условиях риска в ООО "Автекс"
Нередко на формирование системы управления рисками в
компании, занимающейся мультимодальными перевозками, влияет ее логистическая
стратегия. Кроме этого, немаловажным аспектом является и то, каких методов
управления рисками придерживается логистический оператор, а также каковы
требования к перевозке выдвигает заказчик. На данном этапе именно логистическая
стратегия и методы управления рисками являются ключевыми критериями в рамках
рассмотрении деятельности ООО "Автекс".
На практике логистическим провайдерам достаточно часто
приходится принимать логистические решения в условиях риска. "Здесь
принимается вероятностный подход, предполагающий прогнозирование возможных
исходов с присвоением им вероятностей" [38, с.115]. Для наиболее сложных
ситуаций используют так называемое "дерево решений". "Дерево
решений позволяет наглядно представить логическую структуру принятия
решений" [48, с.88].
Прежде чем начать построение дерева решений для ООО
"Автекс" опишем ситуацию, с которой столкнулась логистическая
компания. Отдел продаж заключил сделку с постоянным клиентом на перевозку хрупкого
груза из КНР (г. Нанкин) в РФ (г. Казань). В связи с чем, перед логистическим
отделом встала задача разработать оптимальный маршрут мультимодальной
грузоперевозки, обеспечив при этом максимальную надежность перевозки и сведя к
минимуму вероятность любого повреждения/утраты груза. Кроме того, правильное
осуществление грузоперевозки предполагает наличие определенного набора
оформленных документов. В связи с этим заказчиком был сделан акцент на
правильности оформления всей документации, как в пути следования, так и по
пришествии груза в пункт назначения. При этом, ввиду того, чтобы компания
подписала долгосрочной контракт, позволяющей ей заранее производить отгрузку
продукции, требования к срокам доставки отходят на второй план.
Собрав информацию, логистический отдел компании ""
произвел необходимые расчеты в рамках реализации проекта грузоперевозки,
предложив 5 возможных вариантов маршрута перемещения груза по данному заказу.
При выборе маршрута логистический провайдер традиционно рассматривает следующие
параметры маршруты: стоимость маршрута, надежность маршрута, время перевозки.
Как описывалась выше в данном случае компания ""
может игнорировать параметр "время маршрута", сфокусировавшись на
двух оставшихся. Для того, чтобы принять правильное решение отдел логистики
получил дополнительную информацию от отдела продаж касательно особенной
сотрудничества с клиентам. Согласно заключенному контракту оговорены 3
варианты развития событий.
1. Компания "" получает полную премиальную
сумму за доставку груза в размере 6000 долларов США в случае, если груз был
доставлен клиенту в сохранности и с правильно оформленной документацией.
2. Если груз прибыл с незначительным повреждением,
небольшими неточностями в документации, компания получает премиальную сумму за
доставку груза в размере, однако в размере 4 000 долларов США.
. В случае, если же повреждения груза и неточности в
оформлении документов принимают для заказчика критичный характер (условия
оценки повреждения груза и неточности отгрузочной документации отражены в
условиях контракта), то компания выплачивает клиенту штраф в размере 14 000
долларов США. При этом компания "Автекс" во избежание рисков порчи
груза и неверного оформления документов страхует каждую поставку. Страховая
премия позволяет покрыть 93% стоимости штрафов, выплачиваемых клиенту, таким
образом, после выплаты штрафов размер убытков составит 1000 $, не включая
сумму, потраченную на перевозку.
Разработанные маршруты подлежали изучению и оценке. На основе
статистических данных была рассчитана стоимость перевозки с учетом не только
расстояния и расхода топлива, но и особенностей каждого вида транспорта и
потребностей в обслуживании. В рассматриваемом примере мультимодальной
перевозки "Нанкин - Казань" присутствуют две составляющих маршрута -
морская и сухопутная (наземная), при этом задействованы три вида транспорта:
железнодорожный, автомобильный и морской.
Разработаны следующие варианты транспортировки (таблица 8).
Таблица 8 - варианты маршрута для доставки груза из КНР (г.
Нанкин) в РФ (г. Казань)
|
№
|
Маршрут
перевозки
|
Стоимость
перевозки, долл. США
|
|
1
|
автомобиль ж/д
|
$ 4 100
|
|
2
|
ж/д мореавто
|
$ 3 900
|
|
3
|
ж/д море ж/д
|
$ 3 400
|
|
4
|
ж/д море ж/д
|
$ 5 500
|
|
5
|
автомобиль ж/д
|
$ 4 200
|
|
6
|
ж/д
|
$ 4 750
|
1. Из г. Нанкин (КНР) доставляем груз автомобильным транспортом
в г. Пекин, далее перегружаем из фуры в вагоны и по железной дороге отправляем
в пункт назначения Казань.
2. Из г. Нанкин везем груза по железной дороге в порт
Шанхай, оттуда морскими путями доставляем в порт Санкт-Петербург 1. В порту
выгружаем груз в автомобильный транспорт и перевозим в пункт назначения Казань.
. Из г. Нанкин доставляем груз по железной дороге в
порт Шанхай, погружаем его на судно и отвозим в порт Восточный (г. Находка),
далее с помощью железнодорожного транспорта транспортируем груз в Казань
. Из г. Нанкин по железной дороге направляем груз в
Шанхай, там погружаем в морское судно и морскими путями везем в порт Германии
(в устье Эльбы). Далее железнодорожными путями в Казань.
5. Из г. Нанкин направляем груз автомобильным транспортом
в г. Достык (граница между КНР и Казахстаном), далее по железнодорожному
полотну отвозим в Казань.
Также для сравнения рассмотрим и 6-й альтернативный
немультимодальный маршрут для отражения эффективности использования
мультимодальной технологии: Нанкин - Казань напрямую железнодорожным
транспортом.
Утверждение маршрута обычно производится заказчиком
транспортировки (собственником груза), но в данном случае собственник груза,
имея большой опыт работы с логистическим провайдером "Автекс"
возлагает утверждение маршрута на него. На первый взгляд казалось бы очевидным,
что в экономическом смысле самым выгодным является третий вариант (через порт
Восточный). Однако отнюдь не всегда логистическая компания выберет именно этот
маршрут. Целью логистической компании является не только максимизация прибыли в
краткосрочной перспективе, но и поддержание репутации в глазах заказчика. В
связи с этим, перед перевозчиком стоит задача сбалансированности выбора
оптимального маршрута с точки зрения сохранности груза, а также со стороны
максимизации собственной прибыли в долгосрочной перспективе. Выбор, с нашей
точки зрения, будет зависть и от того, какой логистической стратегии
придерживается компания. В рамках нашего примера ООО "Автекс"
осуществляет стратегию минимизации общих логистических издержек, гарантируя при
этом приемлемый уровень обслуживания клиентов.
Рассмотрев основные аспекты заключенной сделки, возвращаемся
к построению "дерева решений" для логистической компании
"Автекс". Последовательность действий аналитика при применении
данного метода такова, что:
– прогнозируются возможные исходы Ik, k=1,…n,. В качестве Ik возьмем финансовый
результат по данному маршруту (прибыль/убыток), который компания получит в
разрезе 3х сценариев (исходов). В нашем случае n = 3, рассматриваются 3
исхода:
1) прибытие груза в сохранности при правильно
оформленной документации;
2) прибытие груза с незначительным повреждением,
небольшими неточностями в документации;
) прибытие груза с критическими для заказчика
повреждениями и ошибками в документации.
– Каждому сценарию присваивается соответствующая
вероятность наступления k-го варианта Pk, при этом (24):

(24)
Расчет вероятностей производим с использованием распределения
Пуассона, при котором вероятность наступления события в каждом испытании
достаточно мала, а число независимых испытаний достаточно велико. В
рассматриваемом примере аварии транспортных средств и связанные с этим случаи
потери/порчи груза и документации относятся к числу редких событий, которые
распределяются по закону Пуассона. Вероятность аварии отдельного транспортного
средства в течение сравнительно небольшого интервала времени, например 1
месяца, мала, но так как число транспортных средств велико, то в среднем в этом
интервале времени может произойти некоторое количество аварий. Если считать,
что авария одного транспортного средства (неисправность груза и документации)
не исключает вероятность аварии другого транспортного средства, то можно
утверждать, что аварийность следует распределению Пуассона (25).

(25)
В связи с особенность перевозочного процесса, рассмотрим 4
основных факторов риска, которые могут стать причиной срыва поставки из-за
невыполнения логистическим провайдерами условий контракта: транспортный риск,
не влекущий за собой порчу груза (авария, ДТП, неисправность); административный
риск (конвенции в транзитных странах, правовой и политический режимы); риск
порчи груза; природно-климатические риски. Определив основные факторы риска,
характерные для перевозочного процесса и непосредственно влияющие на
эффективность выполнения маршрута, с помощью стационарного пуассоновского
потока рассчитаем вероятность наступления рисков, связанных с каждым из
перечисленных факторов риска с учетов вида транспорта, используемых на
маршруте. Интегральная вероятность возникновения риска на маршруте может быть
рассчитана путем сложения вероятностей, определенных для по каждому элементу
для каждого звена транспортно-логистической цепи. Иными словами, маршрут
делится на этапы по количеству используемых в нем транспортных средств, на этих
этапах определяется вероятность возникновения риска (основные факторы риска
определены выше), после чего рассчитывается оценка совокупного риска.
Результаты расчетов приведены в таблице 9.
Таблица 9 - Вероятность наступления рисков на маршрутах
|
Маршрут
|
Сохранность
|
Наличие ошибок
|
Несохранность
|
|
Нанкин-Пекин-Казань
|
0,85
|
0,1
|
0,05
|
|
Нанкин-Шанхай-СПб-Казань
|
0,7
|
0,2
|
0,1
|
|
Нанкин-Шанхай-Находка
(порт Восточный) - Казань
|
0,7
|
0,2
|
0,1
|
|
Нанкин-Шанхай-Гамбург-Казань
|
0,75
|
0,17
|
0,08
|
|
Нанкин-Достык-Казань
|
0,85
|
0,1
|
0,05
|
|
Нанкин-Казань
|
0,95
|
0,3
|
0,2
|
Далее возвращаемся к построению "дерева решений".
– Основным критерием принятия решений в условиях риска
является математическое ожидание, для расчета которого требуются возможные
исходы и вероятности появления этих исходов. Выбираем критерий максимизации
математического ожидания E (Ik), поскольку деятельность логистического провайдера
направлена на максимизацию прибыли. Максимизируя математическое ожидание,
компания выбираем маршрут, при котором размер убытков в общей сумме исхода в
случае возникновения неблагоприятных исходов минимальная, а размер прибыли в
случае благоприятного исхода максимальный (26).

→ max (26)
Необходимо принять решение о выборе варианта доставки груза по
одному из шести предложенных маршрутов, поэтому блок принятия решений всего
один. Используя данные, собранные отделом логистики, каждому из возможных
финансовых результатов с учетом специфики маршрута перевозки (Ik) были присвоены вероятности их
наступления (Pk). Размер финансового результата может
принимать 3 значения, поэтому рассматриваем 3 варианта развития событий
(сохранность груза и документации, частичная сохранность, критическая
несохранность). Нанесем на дерево известные вероятности, а затем приступим к
определению финансового результата, получаемого в каждом из маршрутов.
Произведем расчет математического ожидания.
Для примера, произведем расчет математического ожидания по
маршруту Нанкин - Пекин - Казань.
(I1,1) = [ (6 000 $ - 4 100 $) * 0.85] = 1 615 $
(I1,2) = [ (4 000 $ - 4 100 $) * 0.1] = - 10 $ E (I1) = 
= 1 350 $
(I1,3) = [ (-1 000 $ - 4 100 $) * 0.05] = - 255 $
Аналогично произведем расчеты для остальных маршрутов. Результаты
представлены на рисунке 16
Рисунок 16 - Дерево решений для выбора маршрута перевозки
В результате получаем, что наибольшая средняя прибыль ожидается на
маршруте № 3 "Нанкин - Шанхай - Находка (порт Восточный) - Казань". В
нашем случае компания "Автекс", следуя логистической стратегии
минимизации издержек, выберет именно этот вариант доставки груза. Однако,
учитывая специфику груза (хрупкий груз), обратим внимание, что риск
несохранности на данном маршруте наибольший из представленных по всем
маршрутам. Ввиду специфики маршрута, груз подлежит перевалке 3 раза с одного
вида транспорта на другой, в результате чего увеличивается риск его
повреждения. Риск повреждения груза на маршруте составляет 30%. Таким образом,
даже если груз будет критически поврежден (а также неверно оформлены документы)
и перевозчик будет вынужден заплатить заказчику штраф в размере 14 000$ США, то
страховая компания возместит логистическому провайдеру 93% стоимости груза. В
результате, логистический провайдер потеряет 1000 $ и сумму стоимости
перевозки. Однако средняя прибыль по данному маршруту (в случае возникновения
одного из 3х исходов) составит наибольшую из прибыли по всем остальным
маршрутам, вероятность риска повреждения груза и неверной документации на
которых менее 30%. В данной ситуации логистический провайдер в качестве метода
управления рисками принимает решение в пользу частичного страхования риска, а
также принятия риска на себя. Иными словами, уплатив штраф, в конечном счете,
компания все равно останется в выигрыше.
Метод построения "дерева решений" позволяет понять, что
иногда лучше и выгоднее рискнуть, получив при этом большую прибыль - премию за
риск. Отметим еще
ряд закономерностей:
– С увеличением премиальной суммы по договору перевозки
при полной сохранности груза и правильной документации, прибыль будет расти
быстрее по тому маршруту, надежность которого выше (Нанкин-Казань напрямую).
– С ростом суммы штрафов в случае несохранности груза и
неверной документации убыток будет увеличиваться быстрее на самом дорогом
маршруте (Нанкин-Шанхай-Гамбург-Казань).
3.2 Повышение
требований к транспортным средствам ООО "Автекс", как способ
управления рисками в процессе мультимодальных перевозках
В перевозочном процессе все элементы цепи неотъемлемы и
важны. В частности, процесс мультимодальной перевозки - это системный процесс,
состоящий из нескольких подсистем (видов транспорта) и то, насколько эффективно
работает эта система, зависит от каждого вида транспорта.
Выбор вида транспорта, оптимального для конкретной перевозки
определяется информацией о характерных особенностях транспорта с точки зрения
логистики. В рамках данного исследования рассмотрим применение автомобильного
транспорта в перевозочном процессе. Его основным преимуществом является
способность к обеспечению регулярной поставки, высокая маневренность, а также
доставка груза "от двери до двери".
Автомобильный транспорт, как правило, является неотъемлемой
частью мультимодальных перевозок. Однако в цепи поставок именно автомобили
особенно часто подлежат обслуживанию и ремонту. Как отмечало в Главе 1 высокая
степень физического и морального износа подвижного состава является серьезной
причиной поломки транспортных средств в пути, приводящие к срывам поставок В
связи с этим, особенно важным представляется управление рисками в части
бесперебойной работы автотранспорта.
В среднем с несущественной поломкой/неисправностью автомобиля
можно справиться в течение суток. Но, несмотря на довольно непродолжительный
срок приведения автотранспорта в рабочее состояние, его простой в процессе
мультимодальной перевозки может привести к отклонению от договорных сроков
поставки, выплатам штрафов за опоздание груза (в случае если параметр
"время маршрута" является существенным для заказчика). В совокупности
данная ситуация может существенно отразиться на репутации логистического
провайдера.
Степень надежности автомобильного транспорта определяется его
своевременным прибытием в пункт назначения. Критерием надежности служит
вероятность прибытия вовремя. Для определения данной вероятности воспользуемся
Моделью вероятности безотказной работы, которая базируется на простейшем потоке
отказов. Поток считается простейшим, если он обладает тремя свойствами.
– Ординарность - два отказа не могут произойти
одновременно.
– Стационарность - отсутствие сезонности, а также
отсутствие равномерности данных.
– Отсутствие последствия - устранение отказа не влияет
на появление остальных отказов (ремонт не затягивает остальные отказы).
Модель вероятности безотказной работы базируется на
простейшем потоке отказов и определяется по формуле (27):
(27)
где: R - вероятность безотказной работы системы,
λ - интенсивность потока
отказов,
t - продолжительность работы оборудования до отказа.
При этом вероятность работы до отказа (28):

(28)
где: P - вероятность наступления отказа (работа
до отказа).
На наиболее важных маршрутах, где время прибытия имеет значение
для заказчика, руководство маркетинга компании "Автекс" поставило
задачу обеспечить уровень безотказности перевозок автомобильным транспортом
равный 70%. В связи с этим, отдел логистики принял решение разработать
требования к автомобилям, осуществляющим перевозку. Таким образом, в качестве
основного требования стал показатель вероятности поломки автотранспорта исходя
из его новизны, а именно, исходя из пробега автомобиля.
В терминах рассматриваемой модели, вероятность безотказной работы,
которые устанавливает логистическая компания R = 70%. Целью является определение пробега транспортного средства
(t), при ряде известных параметров.
Совместно с компанией перевозчиком проводился анализ новых автомобилей,
выходящих на маршруты. Велось наблюдение за 30-ю автомобилями до первого
отказа. По каждому из автомобилей на момент возникновения поломки/неисправности,
выявлялась причина, а также пробег, на котором фиксировалась поломка. Причем во
внимание брались такие поломки/неисправности, устранение которых нельзя было
предупредить заранее. Иными словами, к примеру, не учитывались мероприятия
технического обслуживания, рекомендуемые к исполнению с определенной
периодичностью (замена масла и масляного фильтра в двигателе и т.д.). В
формируемой базе фиксировались поломки, связанные с двигателем, ходовой частью,
тормозной системой, электрооборудованием автомобиля и т.д. (Приложение А).
Обозначив основные параметры, необходимые для построения модели,
произведем распределение отказов по интервалам. Для этого рассчитаем количество
интервалов по правилу Стерджесса (29):

= 1 + 3,322 lg N (29)
где: K - количество интервалов;
N - общее число
наблюдений.
При этом размер интервала частот составляет (30):

(30)
где: 
- наибольшее значение наблюдения;

- наименьшее значение наблюдения.
Если в результате деления получается дробное число, то возникает
необходимость округлить его в большую сторону. По результата расчетов в нашем
случае:
K = 
6 интервалов;

= 
≈ 30.
Согласно рассчитанным показателям построим таблицу распределение
отказов по интервалам (таблица 10).
Таблица 10 - Распределение отказов по интервалам
|
Количество
отказов
|
Распределение
отказов по интервалам
|
|
9
|
|
|
|
|
|
180
|
|
8
|
|
|
|
|
143
|
157
|
|
7
|
|
|
|
|
122
|
169
|
|
6
|
|
|
|
|
137
|
171
|
|
5
|
|
|
67
|
|
135
|
166
|
|
4
|
|
55
|
89
|
|
140
|
163
|
|
3
|
|
49
|
71
|
|
131
|
160
|
|
2
|
30
|
58
|
78
|
110
|
147
|
155
|
|
1
|
27
|
37
|
62
|
95
|
125
|
155
|
|
Пробег, тыс. км
|
до 30
|
31-60
|
61-90
|
91-120
|
121-150
|
от 151
|
|
Середина интервала,
тыс. км
|
15
|
45
|
75
|
105
|
135
|
165
|
|
Количество
отказов на интервале
|
2
|
4
|
5
|
6
|
8
|
9
|
Средняя наработка до первого отказа:
T = 
= 112 тыс. км
Тогда интенсивность наработки до первого отказа:
λ = 
= 0,009 единиц отказов / тыс. км
Средняя наработка на отказ 30 тыс. км. Найдем пробег транспортного
средства при вероятности безотказной перевозки равной 70% (таблица 11).
Таблица 11 - Пробег транспортного средства при требуемой
вероятности безотказной перевозки
|
Пробег в тыс.
км
|
t*λ
|
Вероятность безотказной
работы (R)
|
Вероятность
отказа (P)
|
|
10
|
-0,09
|
0,9
|
0,09
|
|
20
|
-0,18
|
0,8
|
0,16
|
|
30
|
-0,27
|
0,8
|
0,23
|
|
40
|
-0,36
|
0,7
|
0,30
|
|
50
|
-0,45
|
0,6
|
0,36
|
|
60
|
-0,54
|
0,6
|
0,41
|
|
70
|
-0,63
|
0,5
|
0,46
|
|
80
|
-0,71
|
0,5
|
0,51
|
|
90
|
-0,80
|
0,4
|
0,55
|
Распределение вероятности безотказной работы представляет
собой график плотности показательного распределения.
Рисунок 17 - График плотности экспоненциального распределения
безотказной работы
Таким образом, для того, чтобы удовлетворить требованиям логистической
компании "Автекс" в рамках обслуживания наиболее важных заказчиков,
необходимо предоставить ей автотранспортное средство, пробег которого не
превышает 40 тыс. км. (pисунок 17).
Заключение
Современные тенденции мировой экономики имеют ярко выраженный
характер глобализма. Сеть развитых международных отношений связывает самые
южные материки и страны с самими северными, самые восточные - с западными. И,
конечно, невозможно представить развитие таких отношений без развитой сети
мультимодальных перевозок.
В настоящее время в бизнес кругах бытует мнение, что прошли
времена, когда предприятия соревнуются в технологии или самом продукте ведь все
новшевства могут быть скопированы конкурентами. По мнению бизнес аналитиков
конкуренция между предприятиями переходит в конкуренцию между цепями поставок
предприятий. От того насколько качественно будет происходить процесс управления
материальными потоками, в том числе и в мультимодальных перевозках, зависит
достижение предприятием конкурентных преимуществ. Организация мультимодальных
систем - это сложный процесс, требующий внимательного отношения к его
проектированию, оформлению и реализации, особенно в международном сообщении во
избежание возможных значительных рисков при транспортировке.
Анализируя научно-практическую литературу, удалось понять,
что к настоящему моменту еще не сформировано единой методики по управлению
рисками в мультимодальных перевозках с четкими критериями их оценки,
учитывающими специфику функционирования предприятий. Исходя из этого, немаловажным
аспектом явилась разработка подхода к управлению рисками в процессе
мультимодальной перевозки.
Диссертационное исследование посвящено изучению аспектов
управления рисками в мультимодальных перевозках. Во-первых, в ходе изучения
литературы был произведен анализ рисков, возникающих в процессе организации
мультимодальных перевозок. При этом, были выделены специфические риски,
возникающие при выполнении основных логистических операций перевозочного
процесса. Данный аспект позволит расширить и детализировать существующую
классификацию рисков для обоснования управленческих решений с учетом
особенностей мультимодальных перевозок. Во-вторых, в работе изучены методы
управления рисками, направленных не только на минимизацию рисков в определенный
момент времени, но и на долгосрочное успешное развитие организации. Процесс
принятия управленческих решений в процессе мультимодальной перевозки
представлен в виде последовательности действий в рамках идентификации и
минимизации риска. В-третьих, основываясь на заданных параметрах при
организации перевозочного процесса, разработан алгоритм проектирования
транспортно логистической системы мультимодальных перевозки с учетом управления
рисками.
Далее в работе продемонстрировано практические применение
экономико-матетатических методов для оценки риска в мультимодальных перевозках
как для предприятий-производителей, так и логистичских провайдеров. Исследованы
игровые модели и методы поддержки принятия решений, как способ управления
рисками; продемонстрировано применение метода относительных предпочтений для
анализа рисков, а также даны оценки надежности цепей поставок с использованием
схемной надежности. На основе каждого из этих методов даны методические
указания по рационализации принятия решений процессе организации мультимодальной
перевозки.
К одним из основных достижений и научной новизне
диссертационного исследования можно отнести новаторские предложения по
управлению рисками компании - мультимодального перевозчика ООО
"Автекс". Во-первых, для анализа принятия управленческих решений в
мультимодальных перевозках в условиях риска компании "Автекс" был
применен метод построения "дерева решений". Не секрет, что риск
является одним из основных свойств, присущих бизнесу. Порой, максимальную
прибыль приносят самые рискованные проекты. Метод "дерева решений"
при принятии управленческого решения в мультимодальных перевозках помогает
оценить ожидания по получении прибыли и убытка и принять лучшее
сбалансированное решение. Иным новшеством исследования стало применение методики
расчета надежности автотранспорта, как важного элемента мультимодальной
перевозки. На основании обработанных статистических данных была уставлена
зависимость между пробегом автомобиля и поломкой его ключевых узлов. При этом
для обеспечения более высокого уровня надежности автомобильных перевозок ООО
"Автекс" были разработаны требования к максимальному пробегу
автомобилей, которые компания задействует в ходе мультимодальной перевозки.
Применение этого поможет предприятию сформировать качественные конкурентные
требования к автотранспорту, повысив тем самым надежность перевозок.
С точки зрения практической значимости исследования, стоит
отметить, что предлагаемые в ходе исследования рекомендации, а также полученные
результаты и по управлению рисками в мультимодальных перевозках, могут быть
внедрены в операционную деятельность и использованы при принятии решений
операторами мультимодальных перевозок.
Безусловно, наука об управлении рисками, является достаточно
многогранной, включая в себя множество неисследованных областей. В связи с
этим, в рамках выбранной тематики диссертационного исследования перспективными
могут быть научные разработки по повышению уровня надежности мультимодальных
перевозок, их гибкости и самоадаптивности в непрерывно изменяющейся бизнес
среде.
Список
использованных источников
1. Балабанов,
И.Т. Риск-менеджмент / И.Т. Балабанов. М.: Финансы и Статистика, 1996. - 192 с.
2. Балдин,
К.В. Риск - менеджмент: Учебное пособие / К.В. Балдин, С.Н. Воробьев. - М.:
Гардарики, 2005. - 285 с.
. Балдин,
К.В. Управление рисками / К.В. Балдин, С.Н. Воробьев. - М.: Юнити-Дана, 2012. -
511 с.
. Балдин,
К.В. Управленческие решения: теория и технологии принятия / К.В. Балдин, С.Н.
Воробьев. М.: Проект, 2004. - 304 с.
. Баурсокс
Дональд Дж., Логистика: интегрированная цепь поставок / Д.Д. Баурсокс, Д.Д.
Клосс. - М.: Олимп-Бизнее, 2001. - 640 с.
. Белов,
Л.Б. Управление операционной логистической деятельностью в цепях поставок: курс
лекций / Л.Б. Белов. - СПб. - 2014. - С.150-212.
. Бочкарев,
А.А. Теория и методология процессного подхода к моделированию и
интегрированному планированию цепи поставок: дис. д-ра экон. наук / А.А.
Бочкарев. - СПб.: СПбГИЭУ, 2009. - 291 с.
. Бочкарев,
А.А. Оптимизация планирования поставок в многоуровневых сетевых структурах с
учетом надежности / А.А. Бочкарев, Е.И. Зайцев // Логистика и управление цепями
поставок. - 2010. - № 2 (37). - C.38-48.
. Бродецкий,
Г.Л. Методы принятия решений в условиях риска и неопределенности для цепей
поставок / Г.Л. Бродецкий // Логистика сегодня, 2004. №4. С.32-42.
. Бродецкий,
Г.Л. Системный анализ в логистике. Выбор в условиях неопределенности / Г.Л.
Бродецкий. Спб.: Академия, 2010. - 314 с
. Будрина,
Е.В. Проблема выявления, идентификации и оценки логистических рисков //
Материалы международной конференции "Логистика в современном
бизнесе". М.: НИУ ВШЭ, Международный центр логистики, 2001. С.98-104.
. Василенок,
В.Л. Организация интермодальных перевозок: международный и российский опыт / В.Л.
Василенок // Экономика и экологический менеджмент. - 2015. - № 4 (357). -
С.77-88.
. Вентцель,
Е.С. Исследование операций: задачи, принципы, методология. - М.: Наука, 1980. -
208 с.
. Вентцель,
Е.С. Теория вероятностей / Е.С. Вентцель. М.: Наука, 1969. - 576
. Григорьев,
М.Н. Логистика. Продвинутый курс: учеб. для магистров / М.Н. Григорьев, А.П.
Долгов., С.А. Уваров - М.: ЮРАЙТ, 2011. - 734 с.
. Гаврюшков,
Е.Н. Обоснование выбора варианта при организации мультимодальных перевозок
груза / Е.Н. Гаврюшков, А.В. Степанец // Транспортное дело России. - 2006. № 4.
- c.125 - 160.
. Гаджинский,
А.М. Логистика / А.М. Гаджинский. - М.: Дашков и К, 2009. - 484 с.
. Гмурман,
В.Е. Руководство к решению задач по теории вероятностей и математической
статистике / В.Е. Гмурман. - М.: Высшая школа, 2004. - 404 с.
. Гурков,
И.М. Страхование грузов, ответственности перевозчиков и экспедиторов / И.М.
Гурков, И.В. Исаев. - СПб.: Информационный центр "Выбор", 2005. -
418с.
. Елин,
Е.А. Управление рисками в логистике / Е.А. Елин, Д.А. Гусев. - М.: Академия,
2010. - 192 с.
. Зайцев
Е.И. Прогнозирование надёжности автомобилей / Е.И. Зайцев, В.С. Лукинский. -
Л.: Политехника, 1991. - 224 с.
. Зайцев,
Е.И. Экономико-математические методы и модели в логистике. Иллюстрации и
информационные материалы / Е.И. Зайцев. - М: НИУ-ВШЭ, 2009. - 245 с.
. Истомин,
Е.П. Методы теории вероятности и математической статистики в моделировании
транспортных процессов / Е.П. Истомин, Т.П. Кныш, А.П. Нырков. - СПб.: СПГУВК,
1999.С. 190-251.
. Караваев,
В.И. Задача управления мультимодальной перевозкой. / В.И. Караваев, Е.Д.
Караваева // Речной транспорт. XXI века. - 2010. № 2 - 44. - С.77-79.
. Караваев,
В.И. Математическое моделирование процесса мультимодальных перевозок. / В.И.
Караваев, Е.Д. Караваева // Технические науки. - 2010. - № 4.
. Караваев,
В.И. Управление рисками при организации мультимодальных перевозок: учеб.
пособие / В.И. Караваев. - СПб.: СПГУВК, 2012. - 80 с.
. Клепиков,
В.В. Организация мультимодальных перевозок грузов на основе логистических
методов: дис. канд. техн. наук / В.В. Клепиков. - М., 2006. - 120 с.
28. Конвенция о
международных смешанных перевозках грузов
<http://www.logists.by/library/view/konvencia-o-mezhdynarodnyx-smeshanyx-perevozkax-gruzov>
// Законодательство <http://www.logists.by/library/category/legislation>
[Электронный ресурс]. URL: http://www.logists.
by/library/view/konvencia-o-mezhdynarodnyx-smeshanyx-perevozkax-gruzov
<http://www.logists.by/library/view/konvencia-o-mezhdynarodnyx-smeshanyx-perevozkax-gruzov>.
- (Дата обращении: 26.01.16).
. Конвенция о
международных железнодорожных перевозках (КОТИФ) от 9 мая 1980 г. //
Межправительственная Организация по международным железнодорожным перевозкам
[Электронный ресурс]. URL:
<http://uristu.com/library/konventsii/konvenciy_508/>. - (Дата обращении:
25.01.16).
30. Корпоративная логистика.300
ответов на вопросы профессионалов: учебник / В.И. Сергеев; под. ред. Сергеев
В.И. - М.: ИНФРА - М, 2005. - 976 с.
31. Современные подходы к
определению уровня конкурентности мультимодального оператора] / Основы
определения уровня конкурентоспособности мультимодального оператора
[Электронный ресурс. URL: http://www.webkursovik.ru/kartzad. asp? id=2222. -
(Дата обращения 9.02.2016)
. Левкин, Г.Г.
Организация интермодальных перевозок: конспект лекций / Г.Г. Левкин. - М. -
Берлин: Директ-Медиа, 2014. - 178 стр.
. Логистика:
итреграция и оптимиация логистических бизнес-процессов в цепях поставок:
учебник / В.И. Сергеев [и др.]; под. ред. Сергеев В.И. - М.: Эксмо, 2011.
. Лимонов, Э.Л.
Внешнеторговые операции морского транспорта и мультимодальные перевозки. -
СПб.: Выбор, 2006. - 600 с.
. Логистика. Полный
курс MBA: учебник / В В. Дыбская [и др.]; под. ред.В. В. Дыбская. - М.:
Эксмо, 2013. - 944 с.
36. Логистические риски в
цепях поставок: классификация, методы оценки и управления / Логистика и
управление цепями поставок [Электронный ресурс]. URL:
http://studme.org/41429/logistika/logisticheskie_riski_tsepyah_postavok_klassifikatsiya_metody_otsenki_upravleniya.
- (Дата обращения 30.01.2016)
37. Лукинский, В.С. Проблемы оценки надежности цепей поставок / В.С. Лукинский,
Р.Л. Чурилов // Логистика и управление цепями поставок. - 2012. - № 2 (49).
- С.16-25.
. Лукинский, В.С.
Логистика в примерах и задачах: учеб. пособие / В.С. Лукинский, В.И. Бережной,
Е.В. Бережная. - М.: Финансы и статистика, 2009. - 288 с.
39. Лукинский, В.С. Оценка надежности цепей поставок / В.С. Лукинский,
Р.Л. Чурилов // Управление цепями поставок. - 2013. - № 4. - С.36-39.
. Международные
перевозки // Конвенции и соглашения [Электронный ресурс]. URL:
http://zos.ru/inttransport.org.ru/www/3.html. - (Дата обращения: 02.02.16).
. Международные
транспортные соглашения // Международное право [Электронный ресурс]. URL:
http://www.bibliotekar.ru/mezhdunarodnoe-pravo-3/162. html. - (Дата обращении:
02.02.16).
. Милославская, С.В.
Мультимодальные и интермодальные перевозки / С.В. Милославская, К.И. Плужников.
- М.: РосКонсульт, 2001. - 368 с.
. Мультимодальные
системы транспортировки и интермодальные технологии: учеб. пособие для студ.
высш. учеб. заведений / Н.А. Троицкая, А.Б. Чубуков, М.В. Шилимов. - М.:
Академия, 2009. - 336 с.
. Мультимодальные и
интермодальные перевозки / Управление транспортными системами. Транспортное
обеспечение логистики [Электронный ресурс]. URL:
<http://studme.org/1728081023471/logistika/multimodalnye_intermodalnye_perevozki>.
- (Дата обращения 19.02.2016)
. Никифоров, В.С.
Мультимодальные перевозки и транспортная логистика / В.С. Никифоров. - М.:
ТрансЛит, 2007. - 272 с.
. О транспортной
безопасности: Федеральный закон Российской Федерации от 09.02.2007 г. № 16-ФЗ
// Рос. Газета. - 2007. - 14 февраля. - № 31.; Собр. законодательства. - 2007.
- 12 февраля. - № 7. - Ст.837.
. Плетнева, Н.Г.
Управление рисками в логистике: учебное пособие / Н.Г. Плетнева. - СПб.: Изд-во
СПбГЭУ, 2014. - 124 с.
. Плужников, К.И.
Транспортные условия внешнеторговых контрактов / К.И. Плужников, Ю.А.
Чунтомова. - М.: РосКонсульт, 2002. - 288 с.
. Правдина, Н.В.
Транспортное обеспечение коммерческий деятельности: учебное пособие / Н.В.
Правдина - Ульяновск, - 2010. - С.28-79.
. Троицкая, Н.А.
Мультимодальные системы транспортировки и интермодальные технологии / Н.А.
Троицкая, А.Б. Чубуков, М.В. Шилимов. - М.: Академия, 2009. - 336 с.
. Фаустова, О.Г.
Методы оптимизации планирования мультимодальных перевозок в
транспортно-логистических системах // Инновации в науке и образовании: Труды V
международной научной конференции (23-25 октября 2007 г.). - Калининград: КГТУ,
2007. - С.211-214.
. Фаустова О.Г.
Разработка методики интегральной оценки и управления риском возникновения
чрезвычайных ситуаций для повышения безопасности морских и мультимодальных
грузоперевозок: дис. канд. тех. наук / О.Г. Фаустова. - К., 2015. - 141 с.
. Холопов, К.
Мультимодальный транспортный коносамент (ФИАТА) с комментариями и толкованиями
/ К. Холопов // Закон. - М.: Известия. - 2000. - № 6. - С.87-92.
. Чернова, Г.В.
Управление рисками: уч. пособие. / Г.В. Чернова, А.А. Кудрявцев. - М.:
Проспект, 2008. - 160 с.
. Черноруцкий, И.Г.
Методы оптимизации и принятия решений: учеб. Пособие / И.Г. Черноруцкий. -
СПб.: Лань, 2001. - 384 с.
57. Чурилов, Р.Л. Современная методология анализа надежности цепей
поставок / Р.Л. Чурилов // Вестник ЛГУ им.А.С. Пушкина. Экономика. -
2011. - №4. - С.134-148.
58. Чурилов Р.Л. Определение термина "отказ" в цепях поставок
/ Р.Л. Чурилов // Экономический анализ: теория и практика. - 2012. - №
14 (269). - С.30-36.
. Bergland H. Catch
regulation and accident risk: the moral hazard of fisheries' management. Mar
Resour Econ 12/H. Bergland, P. A. Pedersen. - 1997. - P.281-292.
. Donald Waters.
Supply chain management. Vulnerability and Resilience in Logistics. - London
and Philadelpia. - Kogan Page Limited, 2007. - 264 p.
. European Union.
Multimodal transport // Communicating transport research and innovation. -
2014.42 p.
. Jin R. Human Factors
in Safety - Critical Systems. Butter - worth - Heinemann / R. Jin, F. Rednill.
- Rutledz, 1997. - 368 p. Kristiansen Svein. Maritime Transportation: Safety
Management and Risk Analysis, 2005. - 528 p.
. Lukinskiy, V. S.
Evaluation of supply chains effectiveness and reliability based on modelling
logistics operations / V. S. Lukinskiy, V. V. Lukinskiy Y. Merkuryev // The
17th International Conference on harbor, maritime & multimodal logistics
modelling and simulation. - 2015. - № 17. - 34 p.
. Lukinskiy, V. S.
Problems of the supply chain reliability evaluation / V. S. Lukinskiy, V. V.
Lukinskiy, R. L. Churilov // Transport and Telecommunication. - 2014. - Vol.15,
№.2. P.120-129.
. McNeil A., Frey R.,
Embrechts P. Quantitative Risk Management: Concepts, Techniques, and Tools,
Princton University Pres, 2005. - 256 p.
. Rowe W. D. An
anatomy of risk. 1977, N. - J.: John Wiley and Sons. Inc. - 488 pp.
. Skjong R., Ronold K.
O. Societal Indicators and Risk Acceptance. Proceedings of 17-th International
Conference on Offshore Mechanics and Arctic Engineering, 1998. - 268 p.
. Spann J. Using
System Simulation to Model the Impact of Human Error in a Maritime Risk
assessment / J. Spann, J. R. Harrald // The Institute for Crisis, Disaster and
Risk Management. The George Washington University, 1998. - P.235-247.
. Tallack R.commercial
Management for Shipmaster. A Practical Guide/ - NJ, London, 2001. - 285 p.
Приложения
Приложение А
Причины отказов автомобильного транспорта
|
№ автомобиля
|
Причина отказа
|
|
2
|
Фильтр тонкой
отчистки
|
|
7
|
Герметичность
коробки передач
|
|
18
|
Свечи зажигания
|
|
13
|
Датчик
концентрации кислорода
|
|
20
|
Воздушный
фильтр
|
|
19
|
Топливный
фильтр
|
|
21
|
Выход из строя
амортизаторов
|
|
4
|
Замена ремня
ГРМ
|
|
9
|
Выход из строя
ступичных подшивок
|
|
10
|
Герметичность
рабочих тормозных цилиндров
|
|
17
|
Приемная труба
системы выпуска газов
|
|
27
|
Коллектор
стартера
|
|
15
|
Шланги и
соединения системы охлаждения и обогрева
|
|
14
|
Масляный фильтр
|
|
12
|
Ремни привода
навесных агрегатов
|
|
23
|
Рабочая
жидкость АКПП
|
|
24
|
Фильтры рабочей
жидкости АКПП
|
|
25
|
Рабочая
жидкость в дифференциале АКПП
|
|
26
|
Ремень привода
генератора
|
|
30
|
Регулятор
давления тормозных сил задних колес
|
|
1
|
Замена датчика
концентрации кислорода
|
|
3
|
Детали привода
стартера
|
|
16
|
Замена
уплотнений двигателя (прокладка головки блока)
|
|
22
|
Совпадение
меток на автоматическом натяжителе
|
|
11
|
Состояние
задних тормозных колодок
|
|
8
|
Работоспособность
узлов электрооборудования
|
|
29
|
Контакты
разъемов элементов системы управления двигателем
|
|
5
|
Электромеханический
усилитель рулевого управления
|
|
6
|
Углы укрепления
двигателя
|
|
28
|
Фильтрующий
элемент воздушного фильтра
<http://mypriora.com/zamena-vozduchnogo-filtra>
|