Материал: Оптимизация динамики САР для объектов без самовыравнивания

Внимание! Если размещение файла нарушает Ваши авторские права, то обязательно сообщите нам

Оптимизация динамики САР для объектов без самовыравнивания

Министерство образования Республики Беларусь

Белорусский Национальный Технический Университет

ЭНЕРГЕТИЧЕСКИЙ ФАКУЛЬТЕТ

Кафедра “Тепловые электрические станции”








Курсовой проект

по дисциплине “ АР и защита ЭС ”

“Оптимизация динамики САР для объектов без самовыравнивания”




Выполнила:студентка гр.106621, Маркова А.А.

Руководитель: д.т.н., проф. Кулаков Г.Т.



Минск 2015

1.      ВВЕДЕНИЕ. ЦЕЛЬ И ЗАДАЧИ ИССЛЕДОВАНИЙ. ИСХОДНЫЕ ДАННЫЕ

регулятор автоматический трехимпульсный

Проблема анализа и синтеза оптимальных систем автоматического регулирования (САР) является одной из центральных в теории автоматического управления. Решение этой проблемы позволяет существенно повысить экономичность, надежность, долговечность работы технологического оборудования и улучшить условия охраны окружающей среды. Теория оптимального управления позволяет установить структуры систем управления и регулирования, рассчитать оптимальные параметры их динамической настройки, которые обеспечивают предельно высокие показатели качества при учете реальных ограничений, накладываемых на переменные. В этом случае показатели качества выражаются в виде функционалов от указанных переменных, в число которых иногда входит управляющее воздействие. Оптимальная структура и параметры динамической настройки системы регулирования определяются в результате отыскивания экстремумов этих функционалов методами вариационного исчисления. Критерии оптимальности при этом могут быть весьма разнообразны. Выбор их зависит от конкретно решаемой задачи. Такими критериями служат обычно показатели динамических свойств всей системы в целом, экономичность режимов управления объектов и др. Например, в области автоматизации теплоэнергетических процессов обычно используется квадратичный интегральный критерий оптимальности при ограничении степени затухания переходного процесса или частотного показателя колебательности. Однако, определив структуру и оптимальные параметры динамической настройки системы, мы не можем знать прямые показатели качества замкнутой системы автоматического регулирования без непосредственного расчета оптимальных переходных процессов САР при основных возмущениях.

. ИСХОДНЫЕ ДАННЫЕ К ПРОЕКТУ

. Динамика объекта регулирования задана в виде передаточной функции реального интегрирующего звена:

 (1.1)

Где

. Передаточная функция крайнего внешнего возмущения нагрузкой с явлением набухания уровня при возмущении расходом пара:

            (1.2)

. Передаточная функция крайнего внешнего возмущения нагрузкой:

                   (1.3)

. Передаточная функция опережающего участка:

 (1.4)

. Основной регулятор:

 (1.5)

. Дифференциатор:

 (1.6)

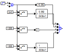
. ОПИСАНИЕ ТИПОВОЙ ТРЕХИМПУЛЬСНОЙ САР


.1 Трехимпульсный регулятор питания

 

 РПК

Рис. 2.1

Собираем схему регулирования типовой трехимпульсной САР с ПИ-регулятором, параметры динамической настройки которого определяются с учетом того, что типовой ПИ-регулятор охвачен ООС. Настройка ПИ-регулятора определяется по динамике внутреннего быстродействующего контура, динамика которого определяется последовательным соединением запаздывания в импульсных трубах датчика расхода питательной воды, динамикой расхода питательной воды при возмущением РПК, собственно датчиком расхода питательной воды, демпфером из-за пульсаций расхода питательной воды и пара. Суммарная постоянная времени быстродействующего контура

,

поэтому Ти=5 с, а Кр типового регулятора:


Численное значение г будем выбирать по правилу золотого сечения.

.2 Расчет настройки регулятора питания

                                             (2.1)

                                                                                     (2.2)

Где  выбираем по правилу «Золотого сечения»

Таблица 2.1

г

1

5

0,618

3,09

0,44

0,382


.3 Моделирование переходных процессов

Схема моделирования

Рис.2.2

.3.1 Отработка скачка задания

Рис.2.3

.3.2 Отработка внутреннего возмущения

Рис.2.4

.3.3 Отработка внешнего возмущения и величина регулирующего воздействия

Рис.2.5

2.3.4 Отработка внешнего возмущения с явлением набухания и величина регулирующего воздействия

Рис.2.6

Анализ ППК:

Таблица 2.2 Наилучшие показатели при г =0,44.

г

хзд

f1

f2

f2*

xp


tp, c

у, %

ш

m

Д

ДД






1

239

3

1

0

1,17

1,2

412

0,96

0,3

0,52

0,87

0,618

256

4

1

0

1,10

1,15

418

0,96

0,29

0,53

0,9

0,44

260

5

1

0

1,07

1,12

422

0,95

0,27

0,54

0,91

0,382

262

5

1

0

1,06

1,11

424

0,95

0,23

0,54

0,92

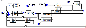
3.      ОПИСАНИЕ КСАР НА БАЗЕ ОПТИМАЛЬНОГО РЕГУЛЯТОРА С УЧЕТОМ ВНУТРЕННЕГО КОНТУРА


.1 Регулятор питания на базе КСАР

 РПК

Рис. 3.1

КСАР на базе оптимального регулятора с учетом внутреннего контура настраиваем следующим образом.

.2 Расчет настройки регулятора питания

Стабилизирующий регулятор:

 (3.1)

где            (3.2)

Таблица 3.1 Корректирующий регулятор с учетом динамики внутреннего контура.

ПЗС (г)

Tзд1

1

5

0,618

3,09

0,44

2,2

0,382

1,91


 (3.3)

Таблица 3.2

ПЗС (г)

Tзд2

1

5

0,618

3,09

0,44

2,2

0,382

1,91


.3 Моделирование переходных процессов

Схема моделирования

Рис.3.2

.3.1Отработка скачка задания

Рис.3.3

.3.2 Отработка внутреннего возмущения

Рис.3.4

.3.3 Отработка внешнего возмущения и величина регулирующего воздействия

Рис.3.5

Рис.3.6

.3.4 Отработка внешнего возмущения с явлением набухания и величина регулирующего воздействия

 

Рис.3.7

Анализ ППК:

Таблица 3.3 Наилучшие показатели при г =0,618.

г

хзд

f1

f2

f2*

xp


tp, c

у, %

ш

m

tp, c

tp, cД






1

34

0

0

0

286

0,02

141

0,45

0,09

0,15

8,2

0,618

30

0

0

0

276

0,007

125

0,28

0,05

0,09

24,2

0,44

26

0

0

0

269

0,004

113

0,2

0,04

0,07

58,6

0,382

24

0

0

0

263

0,003

100

0,17

0,03

0,06

86,2

 

 

. ОПИСАНИЕ САР С ДИФФЕРЕНЦИРОВАНИЕМ РАЗНОСТИ ДВУХ РАСХОДОВ «ПАРА-ПИТАТЕЬНОЙ ВОДЫ»


4.1 САР с дифференцированием разности двух расходов «пара - питательной воды»

Рис. 4.1

4.2 Расчет настройки регулятора питания

Динамика объекта задана:

                                                                (4.1)

                                                   (4.2)

Проведем СПО САР с одним параметром оптимальной динамической настройки.

                                          (4.3)

                                     (4.4)

                                                                                   (4.5)

Где  выбираем по правилу «Золотого сечения» от с. В результате получаем:

Таблица 4.1

1  = 5

0,618  = 3,05

0,44  = 2,2

0,382  = 1,91


Дифференциатор настраиваем следующим образом:

 (4.6)

.3 Моделирование переходных процессов

Схема моделирования

Рис.4.2

.3.1Отработка скачка задания

Рис.4.3

.3.2 Отработка внутреннего возмущения

Рис.4.4

.3.3 Отработка внешнего возмущения и величина регулирующего воздействия

Рис.4.5

4.3.4 Отработка внешнего возмущения с явлением набухания и величина регулирующего воздействия

Рис.4.6

Анализ ППК:

Таблица 4.2 Наилучшие показатели при г =1.

г

хзд

f1

f2

f2*

xp


tp, c

у, %

ш

m

tp, c

tp, ctp, c






1

1125

72

0,59

6

1211

0,68

1463

0,91

1169

0,72

1,57

0,618

1126

72

0,59

6

1211

0,68

1463

0,91

1169

0,72

1,57

0,44

1127

71

0,59

6

1211

0,68

1463

0,91

1169

0,72

1,57

0,382

1128

71

0,59

6

1211

0,68

1463

0,91

0,72

1,57

 

. ОПИСАНИЕ ТИПОВОЙ ОДНОИМПУЛЬСНОЙ САР


.1 Одноимпульсный регулятор питания

 РПК

Рис. 5.1

Применяем расчет симметричного оптимума.

5.2 Расчет настройки регулятора питания

с (5.1)

 (5.2)

 (5.3)

5.3 Моделирование переходных процессов

Схема моделирования

Рис.5.2

5.3.1Отработка скачка задания

Рис.5.3

.3.2 Отработка внутреннего возмущения

Рис.5.4

.3.3 Отработка внешнего возмущения и величина регулирующего воздействия

Рис.5.5

5.3.4 Отработка внешнего возмущения с явлением набухания и величина регулирующего воздействия

Рис.5.6

Анализ ППК:

Таблица 5.1

хзд

f1

f2

f2*

xp

tp, c

у, %

ш

m

tp, c

tp, ctp, c






636

43

1

2

646

1.15

698

1.04

680

0.2

0.94


 

. СРАВНЕНИЕ ТИПОВЫХ РЕГУЛЯТОРОВ ПИТАНИЯ


.1Отработка скачка задания

Рис.6.1

.2 Отработка внутреннего возмущения

Рис.6.2

6.3 Отработка внешнего возмущения и величина регулирующего воздействия

Рис.6.3

Рис.6.4

.4 Отработка внешнего возмущения с явлением набухания и величина регулирующего воздействия

Рис.6.5

Рис.6.6

Таблица ППК:

Таблица 6.1

Схема

хзд

f1

f2

f2*

xp


tp, c

у, %

ш

m

tp, c

ДД






Т 3-ая САР

260

0,44

5

1

Д=1,32

1,07

1,12

422

0,95

0,27

0,54

КСАР

30

0

0

0

276

0,007

125

0,28

0,05

0,09

24,2

САР с ДФ

1125

72

0,6

6

1211

0,68

1463

0,91

1169

0,72

1,57

Однок. САР

636

43

1

2

646

1.15

698

1.04

680

0.2

0.94


По результатам анализа предельных показателей качества наиболее оптимальным вариантом является КСАР с учетом динамики внутреннего контура. Однако величина регулирующего воздействия в 10 раз больше, чем в случае использования одноимпульсного регулятора и типовой трехимпульсной САР. Устраним этот недостаток используя ограничитель регулирующего воздействие Хр.

6.5 Моделирование переходных процессов

Схема моделирования

Рис.6.7

6.5.1Отработка скачка задания

Рис.6.8

.5.2 Отработка внутреннего возмущения не изменяется при добавлении ограничителя по Хр

Рис.6.9

Рис.6.10

Анализ ППК:

Таблица 6.2


хзд

f1

f2

f2*

xp


tp, c

у, %

ш

m

tp, c

tp, cД






КСАР

30

0

0

0

276

0,007

125

0,28

0,05

0,09

24,2

КСАР с огр. Хр

184

0

0

0

276

0,007

211

0,68

 0,05

 0,09

3,24


Очевидно, ввод в схему ограничителя по Хр значительно уменьшает величину Хр, при этом не сильно ухудшаются остальные ППК.

Таким образом, наилучшим методом настройки регулятора среди типовых является КСАР с учетом влияния внутреннего контура с применением ограничителя по величине регулирующего воздействия.

 

. ИНВАРИАНТНАЯ САР РЕГУЛЯТОРА ПИТАНИЯ БЕЗ ИЗМЕРЕНИЯ ВНЕШНЕГО ВОЗМУЩЕНИЯ НА БАЗЕ ТИПОВОЙ ТРЕХИМПУЛЬСНОЙ САР


.1 Расчет регулятора питания

 (7.1)

где            (7.2)

Таблица 7.1 Расчет устройства коррекции

ПЗС (г)

Tзд1

1

5

0,618

3,09

0,44

2,2

0,382

1,91


 (7.3)

 (7.4)

.2 Моделирование переходных процессов

Схема моделирования

Рис.7.1

.2.1Отработка скачка задания

Рис.7.2

.2.2 Отработка внутреннего возмущения

Рис.7.3

7.2.3 Отработка внешнего возмущения и величина регулирующего воздействия

Рис.7.4

Рис.7.5

.2.4 Отработка внешнего возмущения с явлением набухания

Рис.7.6

Анализ ППК:

Таблица 7.2 Наилучшие показатели при г =0,382.

г

хзд

f1

f2

f2*

xp


tp, c

у, %

ш

m

tp, c

tp, ctp, c






1

271

13

1

0

340

0,05

380

0,44

460

0,124

8

0,618

271

12

1

0

325

0,03

360

0,31

430

0,82

18

0,44

271

11

1

0

310

0,02

355

0,24

410

0,7

34

0,382

271

10

1

0

300

0,02

350

0,21

400

0,62

44


 

ИНВАРИАНТНАЯ САР РЕГУЛЯТОРА ПИТАНИЯ БЕЗ ИЗМЕРЕНИЯ ВНЕШНЕГО ВОЗМУЩЕНИЯ НА БАЗЕ КСАР


.1 Расчет регулятора питания

Стабилизирующий регулятор:

 (8.1)

где            (8.2)

Таблица 8.1 Корректирующий регулятор с учетом динамики внутреннего контура.

ПЗС (г)

Tзд1

1

5

0,618

3,09

0,44

2,2

0,382

1,91


 (8.3)

Таблица 8.2

ПЗС (г)

Tзд2

1

5

0,618

3,09

0,44

2,2

0,382

1,91


Расчет устройства коррекции

 (8.4)

Пренебрегаем третьей производной в знаменателе и второй производной в числителе. Получаем реальный дифференциатор:

 (8.5)

Таблица 8.3

ПЗС (г)

Tзд

1

5

0,618

3,09

0,44

2,2

0,382

1,91


.2 Моделирование переходных процессов

Схема моделирования

Рис.8.1

.2.1Отработка скачка задания

Рис.8.2

.2.2 Отработка внутреннего возмущения

Рис.8.3

.2.3 Отработка внешнего возмущения и величина регулирующего воздействия

Рис.8.4

Рис.8.5

.2.4 Отработка внешнего возмущения с явлением набухания

Рис.8.6

Анализ ППК:

Таблица 8.4 Наилучшие показатели при г =0,618.

г

хзд

f1

f2

f2*

xp


tp, c

у, %

ш

m

tp, c

tp, cД






1

35

0

0

0

113

0,27

96

2,1

0,27

0,08

23

0,618

30

0

0

0

65

0,15

54

1,2

0,17

0,05

75

0,44

26

0

0

0

26

0,09

20

0,8

0,12

0,03

186

0,382

24

0

0

0

19

0,08

14

0,6

0,10

0,025

276


 

. САР РЕГУЛЯТОРА ПИТАНИЯ С АБСОЛЮТНОЙ ИНВАРИАНТНОСТЬЮ


9.1 Расчет регулятора питания

 (9.1)

где            (9.2)

Таблица 9.1 Расчет устройства коррекции по сигналу f2*

ПЗС (г)

Tзд1

1

5

0,618

3,09

0,44

2,2

0,382

1,91


 (9.3)

 (9.4)

Расчет устройства коррекции по сигналу f1

 (9.5)

 (9.6)

.2 Моделирование переходных процессов

Схема моделирования

Рис.9.1

9.2.1Отработка скачка задания

Рис.9.2

9.2.2 Отработка внутреннего возмущения

Рис.9.3

.2.3 Отработка внешнего возмущения и величина регулирующего воздействия

Рис.9.4

Рис.9.5

.2.4 Отработка внешнего возмущения с явлением набухания

Рис.9.6

Анализ ППК:

Таблица 9.2 Наилучшие показатели при г =0,382.

г

хзд

f1

f2

f2*

xp


tp, c

у, %

ш

m

Д

tp, ctp, c






1

271

13

1

0

0,18

0,03

380

0,44

460

0,124

8

0,618

271

12

1

0

0,11

0,02

360

0,31

430

0,82

18

0,44

271

11

1

0

0,08

0,015

355

0,24

410

0,7

34

0,382

271

10

1

0

0,06

0,012

350

0,21

400

0,62

44

 

. СРАВНЕНИЕ ПРЕДЛАГАЕМЫХ МОДЕРНИЗИРОВАННЫХ РЕГУЛЯТОРОВ ПИТАНИЯ


.1Отработка скачка задания

Рис.10.1

.2 Отработка внутреннего возмущения

Рис 10.2

.3 Отработка внешнего возмущения и величина регулирующего воздействия

Рис.10.3

Рис.10.4

.4 Отработка внешнего возмущения с явлением набухания и величина регулирующего воздействия

Рис.10.5

Рис.10.6

Таблица ППК:

Таблица 10.1

Схема

хзд

f1

f2

f2*

xp


tp, c

у, %

ш

m

tp, c

tp, ctp, c






Инвар. без измер. f2

271

10

1

0

300

0,02

350

0,21

400

0,62

44

Инвар. КСАР

30

0

0

0

65

0,15

54

1,2

Д =0,17

0,05

75

Абсол. инвар.

271

10

1

0

Д =0,06

0,012

350

0,21

400

0,62

44


По результатам анализа предельных показателей качества наиболее оптимальным вариантом является инвариантная КСАР с учетом динамики внутреннего контура. Однако величина регулирующего воздействия в 1,5 раза больше, чем в случае использования одноимпульсного регулятора и типовой трехимпульсной САР.

 

 

. МОДЕЛИРОВАНИЕ ПЕРЕХОДНЫХ ПРОЦЕССОВ РЕГУЛЯТОРА ПИТАНИЯ ПРИ ПЛАНОВОМ ИЗМЕНЕНИИ НАГРУЗКИ


Схемы моделирования:


.1Отработка скачка задания

Рис.11.2

.2 Отработка внутреннего возмущения

Рис 11.3

.3 Отработка внешнего возмущения и величина регулирующего воздействия

Рис.11.4

Рис.1.5

.4 Отработка внешнего возмущения с явлением набухания и величина регулирующего воздействия

Рис.11.6

Таблица ППК:

Таблица 11.1

Схема

хзд

f1

f2

f2*

xp


tp, c

у, %

ш

m

tp, c

tp, ctp, c






Инвар. САР при ПИН

268

11

1

0

314

0,02

187

0,21

318

0,8

44

Инвар. КСАР при ПИН

30

0

0

0

119

0,007

61

0,15

Д =0,16

1

78


По результатам анализа предельных показателей качества при плановом изменении нагрузки наиболее оптимальным вариантом является инвариантная КСАР с учетом динамики внутреннего контура. Однако величина регулирующего воздействия в 1,5 раза больше, чем в случае использования типовой инвариантной САР.

 

 

. МОДЕЛИРОВАНИЕ ПЕРЕХОДНЫХ ПРОЦЕССОВ РЕГУЛЯТОРА ПИТАНИЯ НА ПОЛНЫЙ СБРОС ПАРОВОЙ НАГРУЗКИ


Схема моделирования блока паровой нагрузки:

Рис.12.1

График переходного процесса:

Рис.12.2

Будем сравнивать оптимальный типовой регулятор (3-х импульсный) и оптимальный предлагаемую в курсовом проекте инвариантную КСАР.

Собираем САР с блоком паровой нагрузки:

Рис.12.3

Отработка крайнего внешнего возмущения:

Рис.12.4

Анализ ППК:

Таблица 12.1


f2

xp


tp, c

A1+, %


Типовая 3-ая САР

-

0.35

-1,0

Инвар. КСАР

-

0.16

-0,45


Вывод: По результатам анализа предельных показателей качества лучше отрабатывает сброс паровой нагрузки предложенная инвариантная КСАР.

 ЗАКЛЮЧЕНИЕ


Целью курсового проекта было модернизировать типовой регулятор питания, чтобы устранить недостатки типовой САР. В ходе моделирования и сравнения предельных показателей качества типовых регуляторов наиболее оптимальным вариантом оказалась КСАР с учетом динамики внутреннего контура. Единственный ее недостаток - величина регулирующего воздействия, которая в 1,5 раза больше, чем в случае использования одноимпульсного регулятора. Этот недостаток был устранен добавлением в схему ограничителя по величине регулирующего воздействия. Для САР с дифференцированием разности 2-х расходов «пар-питательная вода» при отработке скачка задания и внутреннего возмущения график переходных процессов выходит за пределы зоны нечувствительности, а величина регулирующего воздействия составляет -9,5. В ходе моделирования и сравнения предельных показателей качества предлагаемых САР лучшим вариантом оказалась КСАР с учетом динамики внутреннего контура. В данном случае полное время регулирования при отработке скачка задания в 10 раз меньше, чем у типовой трехимпульсной САР. При отработке внутреннего возмущения график не выходит за пределы зоны нечувствительности, а максимальная амплитуда в 2 раза меньше, чем в остальных предложенных вариантах. Так же в курсовой работе проводилось моделирование инвариантных САР. Среди сравниваемых схем, типовой инвариантной САР без измерения внешнего возмущения, инвариантной САР на базе КСАР и САР с абсолютной инвариантностью, оптимальной была выбрана инвариантная КСАР. Инвариантная КСАР была проверена на плановое изменение и на сброс нагрузки, где также показала отличные ППК.


ЛИТЕРАТУРА


1.      Кулаков Г.Т. «Инженерные экспресс-методы расчета промышленных систем регулирования», Минск, 1984, «Вышэйшая школа»

2.      Кулаков Г.Т. «Анализ и синтез систем автоматического регулирования», Минск, 2003, «Технопринт»

.        Кузмицкий И.Ф., Кулаков Г .Т. «Теория автоматического управления», Минск, 2006, «Издательство БГТУ»