Материал: Определение целей и формирование маркетинговых стратегий в ресторане

Внимание! Если размещение файла нарушает Ваши авторские права, то обязательно сообщите нам

Говоря о внутреннем маркетинге, подразумеваются внутренние акции и праздники (event-маркетинг), комплименты и подарки, программы лояльности и дисконтные программы. Одним словом те маркетинговые ходы, которые позволяют предвосхитить ожидания гостей и послужить той мотивацией, которая приведет посетителей обратно в ресторан в следующий раз.

Социальный маркетинг в ресторане это помощь детям, пенсионерам, ветеранам, совместные социальные акции с муниципалитетом, конкурсы, смотры, соревнования, меценатство. Этот вид маркетинга формирует позитивный имидж вашего заведения. Он заставляет посетителей ресторана относится к заведению с еще большим доверием и уважением, а значит быть более лояльными [27, с. 101].

.2 Виды маркетинговых стратегий в ресторанном бизнесе

 

Стратегия маркетинга - формирование целей, достижение их и решение задач предприятия-производителя по каждому отдельному товару, по каждому отдельному рынку на определенный период [27, с. 111]. Стратегия формируется в целях осуществления производственно-коммерческой деятельности в полном соответствии с рыночной ситуацией и возможностями предприятия.

Стратегия предприятия разрабатывается на основе исследований и прогнозирования конъюнктуры товарного рынка, изучения покупателей, изучения товаров, конкурентов и других элементов рыночного хозяйства.

Основная функция маркетинговых исследований, в том числе в ресторанном бизнесе, - способствовать оценке ситуации, выработке оптимальной стратегии, снижению риска принятия неправильных решений.

Необходимость проведения маркетинговых исследований обычно возникает при открытии нового заведения, при неэффективном функционировании действующего ресторана или при тиражировании успешной концепции.

Маркетинг для предприятий общественного питания имеет свою специфику, с которой хорошо знакомы маркетологи.

Маркетинг в ресторанном бизнесе делится на объекты, которыми могут выступать практически все составляющие ресторанной деятельности. Процесс разработки стратегии маркетинга изобразим на рисунке 2.

Рис. 2. Процесс разработки стратегии маркетинга

Маркетинг в ресторанном бизнесе подразумевает исследования, основными предметами которого являются [36, с. 73].

анализ места размещения ресторана - направлен на исследование основных вопросов: стоит ли открывать в этом месте ресторан, и какого типа. Исследуется район, в котором будет располагаться заведение - его престижность, доступность, а также наличие потенциальных конкурентов и клиентов. Изучается и само помещение на предмет его пригодности под размещение ресторана и его оптимального функционирования, в том числе оцениваются его технические характеристики и юридические аспекты;

структура отрасли - проводится анализ существующих ресторанных форматов и доля каждого в общем объеме. Важно знать насыщенность рынка предполагаемым форматом, его привлекательность, тенденции развития.

Характеристика целевого рынка - позволяет получить данные о конъюнктуре, спросе, уровне цен, о перспективах развития рынка. Главная задача:

выявить имеющийся неудовлетворенный спрос;

изучение потребителей позволяет получить сведения о существующих целевых группах, мотивах посещения ресторана, выбора блюд. Эти сведения позволят определить для ресторана сегмент наиболее интересных из потенциальных потребителей, степень их удовлетворенности и платежеспособности, и других параметров [36, с. 83].

Важно использовать эту информацию при разработке общей стратегии:

конкурентная ситуация - необходимо для получения данных о практике деятельности конкурентов на рынке, их сильных и слабых сторонах, особенностях их работы, исследования ценовой политики тесно связано с платежеспособностью целевой аудитории, помогает определить величину допустимого «среднего чека» в ресторане;

исследования маркетинговой и рекламной деятельности необходимо для выбора оптимальной стратегии продвижения ресторана и его услуг, работающих инструментов маркетинга, оценки эффективности принятой в ресторане системы маркетинга. Результаты маркетингового исследования служат основой для формулировки идеи ресторана, разработки детальной концепции и бизнес-плана для будущего заведения.

На основе анализа места размещения ресторана, разрабатывается стратегия маркетинга, которая представляет собой программу, где отражены цели и задачи маркетинга, а также конкретные действия по их выполнению с учетом необходимых для этого ресурсов; разработан алгоритм достижения целей.

Основным результатом определения стратегии маркетинга является получение ясных ответов при принятии решений по следующим параметрам бизнеса:

- вид предлагаемых услуг - концепция заведения

ценообразование

организация сбыта

реклама и продвижение продукции

поставщики оборудования и продукции

план сбыта

Стратегии маркетинга представляют собой набор приоритетов фирмы стратегического характера, используемых для достижения ее главных целей рыночной деятельности. Таким образом, к выбору стратегии надо подходить обдуманно, так как в будущем она будет даже ограничивать деятельность руководства [2, с. 28].

Стратегии маркетинга классифицируются по различным признакам:

- в зависимости от состояния рынка (новый, существующий) и товара (новый, существующий);

по отношению к конкурентам;

в зависимости от положения компании на рынке.

Стратегии, определяющие маркетинговую деятельность в зависимости от состояния рынка и товара, являются наиболее обобщающими.

Рынок делится на 2 части - существующий, то есть который уже привлек достаточное число пользователей и развит на данной территории, и новый, то есть либо на данной территории его нет, либо о нем пока никто не знает. Аналогично делится и товар / услуга - существующий товар / услуга, - о котором знают потребители, новый - которого нет или о нем не знают [8, с. 45].

В таблице 1 изображена Матрица Ансоффа - матрица, позволяющая наглядно представить стратегии развития компании в терминах «товар» и «рынок», а также оценить вероятности успеха и затрат.

Таблица 1. Вид Матрицы Ансоффа


Старый рынок

Новый рынок

Старый товар

1. Глубокое проникновение на рынок (Старый товар на старом рынке)

2. Развитие рынка (Старый товар на новом рынке)

Новый товар

3. Развитие товара (Новый товар на старом рынке)

4. Диверсификация (Новый товар на новом рынке)


1. Проникновение на рынок: здесь не требуется особых инноваций, так как рынок уже достаточно развит и товар всем хорошо известен, компании могут выбрать стратегию последователей. Такую стратегию используют новые компании либо фирмы, расширяющие поле своей деятельности.

2. Стратегия развития рынка нацелена на привлечение новых пользователей. Это может быть достигнуто путем расширения территории внедрения товара (стратегия географической экспансии) или привлечения новых групп потребителей в пределах уже освоенной территории (стратегия создания новых рынков). Еще один вариант этой стратегии - нахождение новых способов применения продукта или убеждение потребителя в покупке данного товара в больших объемах [2, с. 57].

3. Развитие малоизвестного товара или разработка нового товара рискованная стратегия, но в случае успеха принесет огромную прибыль, так как ваш товар будет уникальным на данном рынке. Так же немаловажно, чтобы ваш товар был принципиально нов и в нем нуждались потребители.

4. Стратегии диверсификации стоит уделить немного больше внимания. Она связана с расширением деятельности фирмы, притом самая распространенная стратегия - когда организация производит новый товар, принципиально отличающийся от её прежней продукции, и, следовательно, выпускаемый на новый для неё рынок. Стратегия диверсификации может иметь так же вид: входа в новый бизнес, родственной диверсификации, неродственной диверсификации, исключения и ликвидации, перестройки или сокращения корпорации, а так же многонациональной диверсификации. Такие стратегии являются не менее выигрышными, чем внедрение нового товара, но и не менее рискованными [8, с. 77]. Классификацию конкурентной стратегии маркетинга изобразим на рисунке 3.

Рис. 3. Классификация конкурентной стратегии маркетинга

По отношению к конкурентам выделяют оборонительные и наступательные стратегии. Основная цель оборонительной стратегии - отстоять свои позиции и «не уступить врагу» [2, с. 67].

Различают несколько типов такой обороны:

позиционная оборона: в этом случае компания возводит определенные труднопреодолимые барьеры вокруг своей продукции, чтобы как можно дольше оставаться лидером в своей нише. Но использование только этой стратеги не всегда приводит к успеху, некоторые маркетологи называют её «военной близорукостью».

фланговая оборона: все силы брошены на защиту наиболее уязвимых мест в позиции компании на рынке, куда в первую очередь могут направить свои атаки конкуренты. Эта стратегия хороша тем, что из неё можно без проблем «перейти наступление».

упреждающая оборона: подразумевает предвосхищающие действия, делающие потенциальную атаку конкурентов невозможной или существенно ослабляющие ее. Такая стратегия часто носит чисто психологический характер - «припугнуть» одно конкурента, «опередить» второго, «дать ложную информацию» третьему, чтобы даже не предпринимали попыток занять чужое место.

контратака: используется фирмой-лидером, если упреждающая и фланговая оборонительные стратегии потерпели фиаско. В этом случае лидер сам атакует слабые места конкурентов, отвечает атакой на атаку, применяет «экономическую блокаду» или лоббирование проведение акций конкурентом.

мобильная защита: предполагает, что лидер расширяет своё производство, открывает новые «оборонительные плацдармы». В этом случае необходимо четко определить свои задачи и цели в будущем, но не забывать учитывать слабые места конкурентов, иначе такая стратегия превратится в «маркетинговую дальнозоркость», то есть сосредоточение только на долгосрочных планах.

вынужденное сокращение (сжимающаяся оборона): представляет собой своеобразное «отступление». В этой ситуации компания оставляет конкуренту наиболее ослабленные рынки и вкладывает все инвестиции в наиболее перспективные ниши своего бизнеса [8, с. 105].

Итак, при выборе наиболее оптимального подхода необходимо следовать четко поставленной цели, достигаемой с помощью различных стратегий [2, с. 74].

1.3 Маркетинг и корпоративная стратегия

 

Корпоративная стратегия - это способ, которым компания стремится создавать стоимость, очерчивая круг своих действий на многочисленных рынках и координируя их [4, с. 104].

Эффективная корпоративная стратегия не сводится только к приобретению ценных корпоративных ресурсов, конкуренции в привлекательных бизнесах или эффективным системам управления.

Качество корпоративных стратегий зависит не только от качества их отдельных элементов; не менее важно и то, как эти элементы взаимодействуют, образуя единое целое. Эффективную корпоративную стратегию можно лучше всего представить себе как интегрированную систему, в которой все основные элементы согласуются друг с другом. Только тогда вся система в целом будет создавать стоимость, ее не будут раздирать внутренние противоречия.

Треугольник корпоративной стратегии учитывает эту логику. Его пять элементов - видение, цели и задачи, ресурсы, бизнесы и организация - формируют основу корпоративной стратегии [4, с. 111].

Для достижения максимального эффекта каждый из элементов должен зависеть и поддерживать все другие элементы, работая согласованно. Когда это происходит, стратегия, как считается, является внутренне последовательной. Согласованность возникает вместе с видением, которое описывает, как система создаст стоимость. Из него вытекают не только качество отдельных элементов и достижение более близких целей, но и те связи, которые необходимо будет наладить между отдельными элементами. Имеются три ситуации, достижение согласованности в которых особенно важно, но очень сложно: установление соответствия между ресурсами фирмы и ее бизнесами, между бизнесами и структурой организации, ее системами и процессами, а также между организацией и ресурсами фирмы (см. рис. 4).


Рис. 4. Критические связи в Треугольнике корпоративной стратегии

В любой фирме, которая считает себя «маркетинго-ориентированной», маркетинг - отправная точка процесса стратегического планирования. Конкретная маркетинговая стратегия и маркетинговый план органически включаются в стратегический менеджмент фирмы. Систему прогнозов и планов фирмы изобразим на рисунке 5 [9, с. 55].

Рис. 5. Система прогнозов и планов фирмы

В упрощенной форме процесс стратегического планирования может быть представлен в виде схемы на рисунке 6.


Рис. 6. Схема стратегического менеджмента фирмы

Естественной организационной структурой для маркетинго-ориентированной фирмы является матричная и продуктово-ориентированная дивизиональная структура. Роль менеджера по продукту включает управление маркетинговыми исследованиями, продвижением, сбытом товара, при этом главные стратегические решения принимаются на более высоком уровне [9, с. 67].

Основные потоки информации для такого менеджера отражены на рисунке 7.

Рис. 7. Основные потоки информации для менеджера по продукту фирмы

Ориентирование в маркетинге на целевого потребителя должно сочетаться с особенностями внутренней среды фирмы и, в частности, с ее ресурсными ограничениями.

Роль маркетинга в менеджменте организации включает:

определение того, какими ресурсами располагает организация;

разработку «фильтра» маркетинговых данных (т.е. способности выделять и не пропускать важные для организации данные и одновременно не допускать информационной перегрузки);

использование этого фильтра в поиске потребителей;

обработка данных и их анализ;

управление ресурсами фирмы в целях достижения целей маркетинга [9, с. 85].

Организация должна определить точное поле своей маркетинговой деятельности. Это удобно делать с помощью так называемых «ящиков письменного стола» [9, с. 97], (см. рис. 8).

Рис. 8. Основные решения организации по маркетингу

Как правило, фирма может применять несколько стратегий по продукту. При конкретном выборе следует учитывать преимущества, необходимые рыночные условия, требования к организации производства и управления, дестабилизирующие факторы. Сравнение различных стратегий по этим факторам приведено в таблице 2.


Таблица 2. Сравнение различных стратегий продукт / маркетинг / производство

Стратегия

Преимущество

Рыночные условия

Организация производства и управления

Дестабилизирующие факторы

Снижение себестоимости продукции

Рост объема продаж, увеличение прибыли, рост барьеров входа, резервы при повышении цен в снабжении

Большая доля на рынке, эластичный по цене спрос на продукцию, ценовая конкуренция, продукция в отрасли стандартизирована

Оптимальный размер производства, высокий уровень технологической подготовки, жесткий контроль себестоимости продукции

Технологические нововведения, имитация со стороны конкурентов, изменение в спросе, новые продукты

Дифференциация продукции

Рост объема продаж, увеличение прибыли, рост барьеров входа, резервы при повышении цен в снабжении

Отличительные характеристики товара понятны и ценятся потребителями, конкуренция преимущественно неценовая, стратегия дифференциации применяется в отрасли немногими фирмами

Наличие гибкого производства, высокий уровень конструкторской подготовки, развитие НИОКР и опытного производства, мощная маркетинговая служба

Высокие издержки на создание имиджа товара, повышение цен, имитация со стороны конкурентов

Сегментирование рынка

Рост объема продаж, получение дополнительной прибыли, комплексное обслуживание конкретного сегмента

Четко определенные группы потребителей, конкуренты не используют специализацию на сегментах

Гибкое производство, мелкосерийный тип производства

Уменьшение цен на аналогичные товары, конкуренты применяют стратегию фокусирования на части сегментов

Немедленное реагирование на потребности рынка

Увеличение прибыли, создание имиджа предприятия, учитывающего нужды клиентов

Спрос на продукцию неэластичен, низкие барьеры входа и выхода, небольшое число конкурентов, нестабильность рынка

Гибкое производство, мелкосерийный тип производства. Маркетинговая служба, ориентированная на высокорентабельные недолговечные проекты

Высокие удельные издержки, нестабильность внешней среды, высокий риск банкротства

Внедрение новшеств

Получение сверхприбыли за счет монопольных цен, блокирование входа в отрасль, создание имиджа новатора

Отсутствие аналогов продукции, наличие спроса на новшества

Высокая научно-техническая квалификация персонала, матричная структура управления, венчурная организация бизнеса

Большие объемы финансирования, высокий риск банкротства, имитация нововведений конкурентами


При многономенклатурном производстве следует оптимизировать весь продуктовый портфель. Модель такого процесса представлена на рисунке 9.

Рис. 9. Процесс оптимизации всего продуктового портфеля

2. Анализ маркетинговых стратегий ресторана «Амарена»

.1 Характеристика ресторанного комплекса «Амарена»


Общество с ограниченной ответственность «Вельт», он же ресторанный комплекс «Амарена» начал свою работу 15 июня 2010 года. Итальянский ресторан открылся в большом здании бизнес-центра «Ресо» по адресу ул. Гаккелевская, 21. Здание построено в виде большой башни, где множество офисов сдаются в аренду. К бизнес-центру прилагается охраняемая парковка.

За этот небольшой промежуток времени ресторан принимал участие в различных мероприятиях города, в том числе: «Выставка Выпускной бал 2011», «Международный день учителя», «Международный чемпионат по кулинарии и сервису Золотая Кулина 2010» за что получил множество наград и благодарственных писем.

В ресторанном комплексе существует три зоны: кафе, итальянский ресторан и караоке-бар. Кафе, предусмотрено для тех, кто желает быстро и недорого перекусить, а также для сотрудников бизнес-центра.

Ресторан, выполненный в итальянском стиле, прекрасно подходит для празднования дней рождений, свадеб и иных торжеств, а также в нем можно просто отлично провести время в кругу родных и близких людей. В меню ресторана представлена итальянская, европейская и японская кухни. Также есть специальное банкетное меню.

Караоке-бар оформлен в цвете спелой вишни (Amarena - в переводе с итал. вишня). Мягкие диваны и плазменные панели - все это делает отдых гостей не только приятным, но и невероятно комфортным. Посетители смогут найти свою любимую песню в постоянно обновляемой базе отечественных и зарубежных композиций. Также, в караоке - баре «Амарена» каждый день проводятся тематические шоу - программы, ведет вечера профессиональная арт-группа.

По необходимости для торжества с большим количеством гостей все три зала можно объединить. Также имеется открытая терраса, что очень актуально для летнего времени.

Ресторанный комплекс может одновременно принять до 1500 человек, при условии, что это будет мероприятие-фуршет и до 300 человек, если это будет банкет.

С каждым гостем индивидуально обговариваются все нюансы планируемого мероприятия: дата, меню, оформление зала, звук, свет, предоставление ведущих, няни и т.п.

Визитной карточкой ресторана является шеф-повар из Италии, он же бренд-шеф.

В ресторане имеется детская комната, где каждый ребенок сможет найти себе занятие по душе: порисовать, собрать пазлы или посмотреть мультфильмы. Так же по предварительному запросу можно пригласить няню. В ресторане «Амарена» проводятся детские праздники с участием профессиональных аниматоров, клоунов и фокусников.

Ресторан так же оказывает следующие виды дополнительных услуг:

изготовление праздничных тортов на заказ в собственной кондитерской;

изготовление караваев;

осуществление доставки блюд на дом и в офисы, что очень удобно для деловых людей, у которых нет времени на обед.

В ресторане развиты такие партнерские программы, как:

Мир Лимузинов. Свадебный кортеж: ретро «Экскалибуры», классические «Линкольны» или оригинальные «Хаммеры» со скидкой 10%;

Альфа-банк, Ситибанк. Владельцы карт указанных банков при оплате мероприятия, проведенного в ресторане или караоке-баре имеют право на получение скидки в размере от 10 до 20%;

Фитнес - центры «Галактика». Посещение любого из фитнес - центров «Галактика» со скидкой 10%;

Свадебный салон «Грезы». Коллекция свадебных платьев со скидкой 10%;

Салон красоты «Эго». Расслабляющий массаж, освежающая маска и роскошный маникюр со скидкой 7%;

Салоны красоты OLA. В салонах OLA можно получить квалифицированную консультацию по уходу за кожей, подобрать прическу и праздничный макияж со скидкой 15%;

Характеристика материально-технической базы и основных процессов

Общая площадь ресторанного комплекса «Амарена» - 1.744 кв. м.

Количество мест в кафе - 160

Количество мест в ресторане - 90

Количество мест в караоке-баре - 60

Количество мест на летней террасе - 70

Количество мест на автостоянке - 120

Персонал и структура управления

Под структурой управления рестораном понимается совокупность способов, посредством которых процесс труда сначала разделяется на отдельные рабочие задачи, а затем достигается координация действий по их решению. По сути дела, организационная структура управления персоналом определяет распределение ответственности и полномочий внутри коллектива.

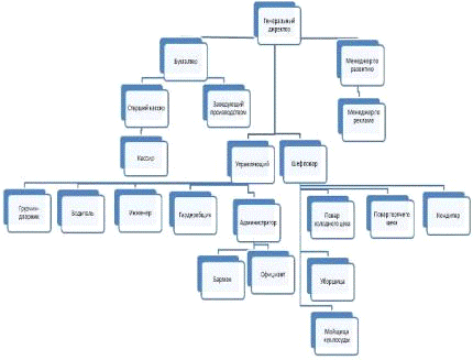
В ресторане - линейно-функциональная структура управления (см. рис. 10). В каждом звене сосредоточены все функции, полномочия и ответственность за управления конкретным производственным подразделением, то есть данный тип характеризуется разделением зон ответственности и единоначалия. Сотрудники разных служб выполняют распоряжения только своего начальника. Связи только вертикальные.

Преимуществами данного типа являются: четкая система взаимных связей; быстрота реакции в ответ на прямые приказания; согласованность действий исполнителей; оперативность в принятии решения; ярко выраженная ответственность руководителя за принятые решения.

Рис. 10. Линейно-функциональная структура управления ресторана «Амарена»

Недостатки данного типа организационной структуры: подчиненные замыкаются на одного руководителя; руководитель перегружен информацией и контактами с подчиненными; подчиненные лишены условий проявления творческого потенциала.

Общая численность персонала - 65 человек.

Основные службы в ресторане

1. Служба общественного питания

- кухня

секция уборки внутренних помещений и мойки посуды

2. Административная служба

- генеральный директор

управляющий

администратор

3. Коммерческая служба

- бухгалтерия

старший кассир

кассир

заведующий производством

4. Инженерная (техническая) служба

- главный инженер

5. Служба РR и рекламы

- менеджер по рекламе

менеджер по развитию ресторана

Штатное расписание ресторана «Амарена» приведено в таблице 3.

Таблица 3. Штатное расписание ресторана «Амарена»

Должность

Количество

Оклад, руб.

1

Генеральный директор

1

50 000,00

2

Управляющий

1

35 000,00

3

Администратор

3

28 000,00

4

Менеджер по рекламе

1

30 000,00

5

Менеджер по развитию

1

30 000,00

6

Бухгалтер

1

35 000,00

7

Старший кассир

1

25 000,00

8

Кассир

3

20 000,00

9

Заведующий производством

1

30 000,00

10

Бармен

3

20 000,00

11

Официант

10

15 000,00

12

Шеф повар

1

35 000,00

13

Повар горячего цеха

3

20 000,00

14

Повар холодного цеха

3

20 000,00

15

Кондитер

1

20 000,00

Мойщица кух. посуды

1

12 000,00

17

Гардеробщик

1

12 000,00

18

Инженер

1

18 000,00

19

Водитель

2

20 000,00

20

Грузчик-дворник

1

15 000,00

21

Уборщица

1

12 000,00


Несмотря на то, что данный ресторан совсем новый, с каждым днем его посещает все большее количество гостей, что непосредственно влияет на прибыль ресторана. В летнее время загрузка ресторана нередко достигала практически 100%.

Ценовая политика меню, а также других услуг ресторана меняется раз в 3-4 месяца. Специалистами подбираются наиболее подходящие цены в зависимости от популярности ресторана среди гостей.

В зависимости от прибыли, ресторан совершенствуется, постоянно обновляется интерьер, а также вносятся необходимые поправки.

Главная система, установленная на всех компьютерах ресторана - OPERA. Этой программой пользуются практически все службы ресторанного комплекса.

Организационная структура управления ресторанного комплекса «Амарена» линейно-функциональная. Основу ее составляет функциональный принцип построения и специализация управленческого процесса по функциональным подсистемам организации. Результаты работы каждой службы управления организацией оцениваются показателями, характеризующими выполнение ими своих целей и задач.

Характерной чертой данной организационной структуры является утрата гибкости во взаимоотношениях работников аппарата из-за применения формальных правил и процедур. В результате затрудняется и замедляется передача информации, что не может сказываться на скорости принятия управленческих решений. Необходимость согласования действий разных функциональных служб резко увеличивает объем работы руководителя организации и его заместителей, то есть высшего эшелона управления.

Недостатки линейно-функциональной структуры управления усугубляются за счет того, что превышают нормы управляемости, особенно у директоров и их заместителей; формируются нерациональные информационные потоки; допускается несоответствие между ответственностью, полномочиями и реально выполняемой работой.

Преимуществами данного типа являются: четкая система взаимных связей; быстрота реакции в ответ на прямые приказания; согласованность действий исполнителей; оперативность в принятии решения; ярко выраженная ответственность руководителя за принятые решения.

Штатное расписание предприятия составлялось согласно производственной программе на момент запуска. Оно не является постоянным и меняется в зависимости от сезонности. Персонал набирается специализировано, с выполнением узкого профиля работ.

В каждой службе ресторана есть свои смены. Так как ресторан, в частности бар, работает круглосуточно, гостей необходимо встречать и провожать в ночное время тоже, ведь именно об этом складывается первое впечатление гостя о ресторане.

Дневная смена длится с 10:00 до 20:00, а ночная смена начинается в 22:00 и заканчивается в 06:00, из этого следует, что в период с 20:00 до 22:00 ресторан находится без менеджера, что отрицательно сказывается на его работе. В целом работа ресторана налажена и стремится к тому, чтобы радовать своих гостей и удовлетворять все их желания.

.2 Анализ финансово-хозяйственной деятельности ресторана «Амарена»

Для результативного управления финансами предприятия нужно регулярно проводить финансовый анализ. Финансовый анализ организации представляет собой изучение основных коэффициентов и параметров, которые могут дать независимую оценку финансового состояния компании: изменений в структуре активов и пассивов, прибыли и убытков, ликвидности, расчетов с дебиторами и кредиторами, устойчивости и т.д.

Об устойчивом финансовом положении предприятия могут свидетельствовать следующие показатели: способность компании сохранять баланс своих активов и пассивов при условии постоянно меняющейся внутренней и внешней среды, эффективно работать и развиваться, сохранять свою платежеспособность.

Задачами финансового анализа являются:

определять факторы, которые влияют на финансовое состояние организации, устанавливать ее «слабые места» и выявлять причины их образования;

находить изменения показателей финансового состояния и определять причины достигнутого состояния;

давать оценку качественным и количественным искажениям финансового состояния;

позволять оценить финансовое положение предприятия на конкретный момент времени;

определять статистику изменения финансового состояния фирмы;

обеспечивать оправданность принимаемых управленческих решений в области финансов и предвидение возможных финансовых результатов;

выявлять резервы улучшения финансового состояния фирмы, а также пути повышения эффективности деятельности организации.

Анализ финансового состояния организации практически отражает конечные итоги его деятельности, которые интересуют не только его партнеров, государственные и налоговые органы, но и собственников компании.

Субъектами анализа могут выступать как непосредственно, так и опосредованно заинтересованные в деятельности предприятия пользователи информации.

К первой категории пользователей относятся:

потенциальные и существующие собственники предприятия;

инвесторы и кредиторы, которые используют результаты финансового анализа для оценки эффективности вложения средств и целесообразности предоставления кредита;

потребители и поставщики, которые определяют надежность деловых связей с данным клиентом;

государство, прежде всего в лице налоговых органов, которые оценивают вероятность банкротства организации;

начальство предприятия, так как показатели финансового состояния предназначаются для оценки результативности их работы.

Ко второй категории субъектов финансового анализа относятся те, кто использует финансовый анализ для того, чтобы обезопасить интересы первой категории пользователей. К этой группе относятся:

аудиторские компании;

консультанты по финансовым вопросам, которые на основе результатов анализа финансового состояния дают рекомендации клиентам относительно помещения их капиталов в ту или иную организацию;

юристы, которые нуждаются в информации для оценки выполнения условий контрактов;

информационные агентства, использующие результаты анализа финансового состояния фирмы для подготовки обзоров, оценки тенденций развития и анализа деятельности отдельных предприятий и отраслей в целом.

Основной целью анализа финансового состояния является получение максимального числа ключевых, т.е. наиболее информативных, показателей, которые могут дать объективную картину финансового состояния предприятия, изменений в структуре активов и пассивов, его прибылей и убытков, в расчетах с дебиторами и кредиторами. При анализе финансового состояния предприятия необходимо учитывать не только текущее состояние, но и прогнозирование на ближайшую и более отдаленную перспективу.

На основе бухгалтерского баланса за 2010, 2011, 2012 года и отчета о прибылях и убытках рассмотрим основные финансовые показатели ресторана «Амарена».

На основе построенных таблиц проведем анализ состава и структуры актива и пассива бухгалтерского баланса ресторана «Амарена» за 2010, 2011, 2012 года. По таблицам видно, что динамика движения валюты баланса имеет положительные тенденции. При этом темпы роста валюты баланса в 2012 году составили 26% (для сравнения в 2011 году 9%). Данные тенденции свидетельствуют о положительном имущественном положении ресторана за анализируемый период. На активный рост валюты баланса в 2012 году наибольшее влияние оказал рост оборотных активов. Анализ состава и структуры актива бухгалтерского баланса Ресторана «Амарена», за 2010, 2011, 2012 года, отражен в таблице 4.

Таблица 4. Анализ состава и структуры актива бухгалтерского баланса Ресторана «Амарена», за 2010, 2011, 2012 года, руб.

Показатели

Года

Изменение, (+,-)

Темп роста, %

Структура, %

Изменение, (+,-)


2010

2011

2012

2011/2010

2012/2011

2011/2010

2012/2011

2010

2011

2012

2011/2010

2012/2011

I. Внеоборотные активы













Основные средства

2441172

3178118

3822000

736946

643882

130

120

61

73

70

12

-3

Итого по разделу I

2441172

3178118

3822000

736946

643882

130

120

61

73

70

12

-3

II. Оборотные активы




0

0






0

0

Запасы

958709

440950

463000

517759

22050

46

105

24

10

8

-14

-2

НДС

37412

44318

47000

6906

2682

118

106

0,94

1,02

0,86

0

0

Дебиторская задолженность (до 12 месяцев)

271161

289655

392000

18494

102345

107

135

6,8

6,7

7,2

0

0

Денежные средства

281789

385206

736000

103417

350794

137

191

7,1

8,9

13,5

2

5

Итого по разделу II

1549071

1160129

1638000

-388942

477871

75

141

38,8

26,7

29,9

-12

3

Баланс

3990243

4338247

5472000

348004

1133753

109

126

100,0

100,0

100,0

0

0


Таблица 5. Анализ состава и структуры пассива бухгалтерского баланса ООО «Вельт», за 2010, 2011, 2012 года, руб.

Показатели

Года

Изменение, (+,-)

Темп роста, %

Структура, %

Изменение, (+,-)


2010

2011

2012

2011/2010

2012/2011

2011/2010

2012/2011

2010

2011

2012

2011/2010

2012/2011

III. Капитал и резервы













Уставный капитал

3194

3194

3000

0

-194

100

93,9

0,08

0,07

0,05

0,0

0,0

Добавочный капитал

2024860

2024860

202500

0

1822360

100

10,0

50,7

46,7

3,7

-4,1

-43,0

Нераспределенная прибыль

-

549865

2406000

549865

1856135


437,6

0,0

12,7

44,0

12,7

31,3

Итого по разделу III

3385051

3734099

4434000

349048

699901

110,3

118,7

84,8

86,1

81,0

1,2

-5,0

IV. Долгосрочные обязательства













Отложенные налоговые обязательства

-

-

46

0

46



0,0

0,0

0,0008

0,0

0,0

Итого по разделу IV

-

-

46

0

46



0,0

0,0

0,0008

0,0

0,0

V. Краткосрочные обязательства













Кредиторская задолженность

605192

604148

971000

-1044

366852

99,8

160,7

15,2

13,9

17,7

-1,2

3,8

Итого по разделу V

605192

604148

992000

-1044

387852

99,8

164,2

15,2

13,9

18,1

-1,2

4,2

Баланс

3990243

4338247

5472000

348004

1133753

108,7

126,1

100,0

100,0

100,0

0,0

0,0


При этом на рост оборотных активов наибольшее значение оказала статья «Денежные средства». В сравнении с 2011 годом, в котором данная статья показала 37% рост, в 2012 рост статьи составил 91%. Так же в 2012 году на изменение раздела оборотных активов оказало влияние рост статьи «Дебиторская задолженность (до 12 месяцев)», который составил 35%.

При анализе бухгалтерского баланса так же наблюдается рост по разделу «Внеоборотные активы» за счет статьи «Основные средства». При этом рост наблюдался преимущественно по абсолютным значениям, однако, темпы роста в 2012 году замедлились на 10%, а удельный вес данной статьи на протяжении трех лет имело тенденции роста. Данная динамика отражает направленность руководства ресторана на регулярное обновление и поддержание интерьера ресторана, озвученное в параграфе 2.1. При этом темпы роста раздела «Оборотные активы» в 2012 году превышали темпы роста раздела «Внеоборотные активы» на 21%, что так же является благоприятным моментов в хозяйственной деятельности предприятия, свидетельствующим о наращивании рестораном мобильной части активов, которая непосредственно оказывает влияние на его платежеспособность.

Анализ коэффициентов платежеспособности

Анализ ликвидности бухгалтерского баланса определяется следующим идеальным соотношением:

А1 ≥ П1, А2 ≥ П2, А3 ≥ П3, А4 ≤ П4 (1)

Где А1 - наиболее ликвидные активы (денежные средства и краткосрочные финансовые активы);

А2 - быстро реализуемые активы (краткосрочная дебиторская задолженность);

А3 - медленно реализуемые активы (запасы, долгосрочная дебиторская задолженность, НДС, прочие оборотные активы);

А4 - труднореализуемые активы (внеоборотные активы).

П1 - наиболее срочные обязательства (до 3-х месяцев);

П2 - Краткосрочные пассивы (3-6 месяцев);

П3 - Долгосрочные пассивы (от 6 до 1 года);

П4 - капитал и резервы.

На основании данных показателей была составлена аналитическая Таблица 6.

Результаты расчетов по данным анализируемого предприятия (Табл. 6) показывают, что сопоставление итогов по активу и пассиву имеют следующий вид:

А1> П1; А2 > П2; А3 > П3; А4 < П4

Исходя из этого, можно охарактеризовать ликвидность бухгалтерского баланса как абсолютную. Первое неравенство говорит о том, что в ближайший к рассматриваемому периоду времени промежуток ресторан не утратит свою платежеспособность. Потому как у него достаточно наиболее ликвидной части активов по отношению к наиболее срочной части обязательств. Однако наблюдается динамика снижения данной пропорции. Третье неравенство, характеризующее перспективную ликвидность, говорит о наличии у предприятия платежного излишка. Однако данный анализ достаточно условно описывает характер платежеспособности ресторана «Амарена». Более детальным является анализ платежеспособности при помощи финансовых коэффициентов.

Таблица 6. Анализ общей ликвидности баланса ресторана «Амарена» за 2010-2012 гг., руб.

АКТИВ

Года

ПАССИВ

Года

Платежный излишек или недостаток


2010

2011

2012

2011

2012

2010

2011

2012

Наиболее ликвидные активы (А1)

281789

385206

736000

Наиболее срочные обязательства (П1)

605192

604148

971000

323403

218942

235000

Быстрореализуемые активы (А2)

271161

289655

392000

Краткосрочные пассивы (П2)

-

-

-

271161

289655

392000

Медленно реализуемые активы (А3)

996121

485268

510000

Долгосрочные пассивы (П3)

-

-

21046

996121

485268

488954

Труднореализуемые активы (А4)

2441172

3178118

3834000

Постоянные пассивы (П4)

3385051

3734099

4434000

943879

555981

600000

БАЛАНС

3990243

4338247

5472000

БАЛАНС

3990243

4338247

5472000

-

-

-



Дадим комплексную оценку платежеспособности предприятия за 2010, 2011, 2012 года (Формула 2.1).

1 = (А1+0,5А2+0,3А3) / (П1+0,5П2+0,3П3)                                     (2.1)

2010 = (281789+0,5*271161+0,3*996121) / (605192) = 1,182011 = (385206+0,5*289655+0,3*485268) / (604148) = 1,122012 = (736000+0,5*392000+0,3*510000) / (971000 + 0,3*21046) = 1,11

Полученные результаты являются зеркальным отражением выводов, сделанных ранее, об отсутствии у предприятия проблем с выплатой обязательств. Рассчитанный показатель на протяжении всего анализируемого периода оставался выше нормы (L1≥1). Однако мы так же наблюдаем тенденцию снижения этого показателя.

Далее более подробно проанализируем структуру оборотных активов предприятия и сделаем вывод о их качественной структуре и возможности каждой группы (А1, А2, А3) оплачивать текущие обязательства (Формулы 2.2, 2.3, 2.4).

 

К а.л. = Денежные средства / Текущие обязательства              (2.2)

Ка.л.2010 = 281789/605192 = 0,47

Ка.л.2011 = 385206/604148 = 0,64

Ка.л.2012 = 736000/992000 = 0,74

 

К к.л. = (Оборотные активы - Запасы) / Текущие обязательства    (2.3)

Кк.л.2010 = (1549071-958709)/605192 = 0,98

Кк.л.2011 = (1160129-440950)/604148 = 1,19

Кк.л.2012 = (1638000-463000)/992000 = 1,18

К т.л. = Оборотные активы / Текущие обязательства             (2.4)

Кт.л.2010 = 1549071/605192 = 2,56

Кт.л.2011 = 1160129/604148 = 1,92

Кт.л.2012 = 1638000/992000 = 1,65

Значения полученных показателей ликвидности находились выше нормы на протяжении трех лет с некоторой динамикой снижения. Уровень показателей абсолютной ликвидности на протяжении трех лет был выше нормы (0,2-0,3), что с одной стороны свидетельствует о платежеспособности предприятия, а с другой характеризует наличие не задействованных абсолютно ликвидных активов в структуре оборотных средств предприятия, т.е. наличии упущенной выгоды. При этом данная часть имеет тенденции к росту. Показатель критической ликвидности так же демонстрирует наличие излишка активов в общей структуре. На протяжении всего рассматриваемого периода (кроме 2010 года) данный коэффициент находился выше нормы (0,7-0,8) и в 2011 составлял 1,19, в 2012 - 1,18. Это говорит о том, что в 2010 году предприятие могло за счет наиболее ликвидной части активов погасить 98% своих срочных обязательств (3-6 мес.), а в 2011 и 2012 годах покрыть их полностью. Однако здесь мы наблюдаем снижение данного излишка.

Коэффициент текущей ликвидности, позволяет установить, в какой кратности текущие активы покрывают краткосрочные обязательства. Это один из важнейших показателей платежеспособности. Нормальным считается величина этого показателя от 1,5 до 3,5. В нашем случае данный показатель находился в рамках нормы. Однако после 2010 года по данному показателю наблюдается отрицательная динамика, но к концу 2012 года она все же находится на достаточном уровне (1,65), что свидетельствует о достаточной платежеспособности ресторана.

Далее проанализируем коэффициент маневренности функционирующего капитала, который свидетельствует о наличии обездвиженной части оборотных активов в запасах или долгосрочной дебиторской задолженности (Формула 2.5).

 

Км.ф.к = Медленно реализуемые активы / (Оборотные активы) -

(Текущие обязательства)                                                           (2.5)

Км.ф.к 2010 = 996121/(1549071-605192) = 1,06

Км.ф.к 2011 = 485268/(1160129-604148) = 0,87

Км.ф.к 2012 = 510000/(1638000-992000) = 0,79

Полученные расчеты показали наличие обездвиженной части функционирующего капитала, что повлияло на показатели ликвидности просчитанные выше, но однако можно наблюдать снижение этой части в течении анализируемого периода.

Доля оборотных средств в активе ресторана (Формула 2.6) находится ниже нормы 0,5.

 

К д.о.с. = Оборотные активы / Валюта баланса                        (2.6)

К д.о.с. 2010 = 1549071/3990243 = 0,39

К д.о.с. 2011 = 1160129/4338247 = 0,27

К д.о.с. 2012 = 1638000/5472000 = 0,3

 

К о.с.с. = (Собственный капитал) - (Внеоборотные активы) /

/ Оборотные активы                                                                 (2.7)

исследуемого периода.

К о.с.с. 2010 = (3385051 -2441172) / 1549071 = 0,61

К о.с.с. 2011 = (3734099 - 3178118) / 1160129 = 0,48

К о.с.с. 2012 = (4434000 - 3834000) / 1638000 = 0,37

Коэффициент обеспеченности собственными оборотными средствами (> 0,1) (Формула 2.7) имеет благоприятное значение. Это характеризует, что в 2010 году 61% оборотных средств ресторана было сформировано за счет собственного капитала, в 2011 г. - 48%, в 2012 г. - 37%.

Анализ показателей финансовой устойчивости

Далее необходимо оценить степень независимости ресторана «Амарена» от заемных источников финансирования. Для этого необходимо рассчитать ряд показателей (Формулы 2.8, 2.9, 2.10, 2.11).

Коэффициент капитализации

 

Кк. = Заемный капитал / Собственный капитал                       (2.8)

Кк.2010 = 605192 / 3385051 = 0,18

Кк.2011 = 604148 / 3734099 = 0,16

Кк.2012 = 992046 / 4434000 = 0,22

Коэффициент финансовой независимости (автономии)

 

К ф.н. = Собственный капитал / Валюта баланса                 (2.9)

К ф.н. 2010 = 3385051 / 3990243 = 0,85

К ф.н. 2011 = 3734099 / 4338247 = 0,86

К ф.н. 2012 = 4434000 / 5472000 = 0,81

Коэффициент финансирования

 

Кф. = Собственный капитал / Заемный капитал                   (2.10)

Кф.2010 = 3385051 / 605192 = 5,59

Кф.2011 = 3734099 / 604148 = 6,18

Кф.2012 = 4434000 / 992046 = 4,47

Коэффициент финансовой устойчивости

Кф.у. = Собственный капитал + Долгосрочные обязательства/

/ Валюта баланса                                                                        (2.11)

К ф.у. 2010 = 3385051 / 3990243 = 0,85

К ф.у. 2011 = 3734099 / 4338247 = 0,86

К ф.у. 2012 = (4434000 + 46) / 5472000 = 0,81

Представим все полученные показатели в таблицу 8.

Таблица 8. Значение коэффициентов, характеризующих финансовую устойчивость ресторана «Амарена» за 2010-2011 гг., (в долях единицы)

Наименование показателя

2010

2011

2012

Норма

Изменение, (+,-)

Коэффициент капитализации

0,18

0,16

0,22

Не выше 1,5

- 0,02

0,06

Коэффициент финансовой независимости (автономии)

0,85

0,86

0,81

≥ 0,5-0,6

0,01

- 0,05

Коэффициент финансирования

5,59

6,18

4,47

≥ 0,7

0,59

- 1,71

Коэффициент финансовой устойчивости

0,85

0,86

0,81

≥ 0,6

0,01

- 0,05


Коэффициент капитализации на протяжении анализируемого периода не превышал нормы, что говорит о благоприятной тенденции, которая свидетельствуют о желании владельцев предприятия вести свой бизнес за счет собственных средств. Данное желание собственников ресторана подтверждает следующие коэффициенты автономии и финансирования, имеющие высокий уровень и характеризующие независимость предприятия от внешних источников финансирования. Данный процесс непосредственным образом отразился на уровне коэффициента финансовой устойчивости, который в 2010 и 2011 году вырос на 0,01, в 2012 немного снизился, но, не смотря на это, на протяжении трех лет оставался на достаточно высоком уровне.

Таким образом, в процессе анализа финансово-хозяйственной деятельности ресторана «Амарена» сделан вывод о достаточно высоком финансовом положении данного предприятия, определяемое высокой долей собственного капитала в общей структуре бухгалтерского баланса, высокими показателями платежеспособности и положительной динамикой роста показателей, характеризующих эффективность использования предприятием своих ресурсов.

.3 Изучение конкурентной среды ресторанного комплекса «Амарена»

Как и в других сферах услуг, в ресторанной индустрии есть своя конкуренция. Более высокая в одних сегментах и немногим ниже в других.

Необходимо сразу понять, с каким рестораном конкурировать не стоит, так как он относится к другому сегменту, а кто является прямым конкурентом.

Сегодня каждый ресторатор желает сделать свой ресторан не похожим на остальные. Из-за чего последнее время помимо основных общепонятных сегментов, появилось довольно большое количество более мелких сегментов. Это осложняет объединение ресторанов в однотипные группы, для того чтобы конкретней определиться с истинными конкурентами.

Поэтому чаще всего, именно своих конкурентов, определяют по существенным для бизнеса параметрам. А именно:

ценовая политика ресторана;

рекламная политика ресторана;

специализация кухни;

количество блюд предлагаемых в меню;

качество предлагаемых блюд.

Опираясь на эти показатели можно выяснить целый ряд вопросов, относительно конкурентов.

Для начала необходимо определить круг потенциальных конкурентов. Затем выяснить какой стратегии они придерживаются, как организована их структура и построен менеджмент. Дальше следует обратить внимание на их финансовое состояние и те услуги, которые они предлагают потребителям. Следует не забыть проанализировать их рекламную и маркетинговую стратегию, а также, какова их стратегия конкурентной борьбы.

Сбор всех данных, необходимых для анализа конкурентов, на практике почти всегда невозможен. Поэтому часто используется схема исследований, предложенная американским ученым М. Портером. Эта схема состоит из четырех основных элементов, характеризующих конкурентов: цели на будущее, текущие стратегии, представления о себе и возможности. Проведение анализа деятельности конкурентов связано с систематическим накоплением соответствующей информации. Всю информацию можно подразделить на две группы:

-       качественная информация;

-       количественная, или формальная, информация.

Качественная информация представляет собой область субъективных оценок, поскольку включает многие неформализуемые параметры. Она может быть дополнена отзывами клиентов, специалистов, экспертов.

Комплексную оценку деятельности конкурентов можно получить, используя специальные таблицы, в которых содержатся данные об основных конкурентах. Анализ материалов этих таблиц позволяет правильно и своевременно реагировать:

на смену основных конкурентов;

специфические особенности стратегий конкурентов. Результаты анализа показывают:

где сильные места у конкурентов и где они слабее;

чему конкуренты отдают предпочтение;

как быстро можно ожидать реакции конкурентов;

какие существуют барьеры для выхода на рынок;

каковы перспективы выстоять в конкурентной борьбе.

Количественная информация является объективной, отражает фактические данные о деятельности конкурентов и включает такие аспекты, как:

организационно-правовая форма;

численность персонала;

доступ к другим источникам средств;

объемы продаж;

рентабельность;

руководители фирмы;

наличие и размеры филиальной сети;

перечень основных видов услуг;

другие количественные данные.

Так как услуги воспринимаются очень индивидуально и зависят оттого, кто их оказывает, в сфере туризма велико значение качественных характеристик конкурентов:

репутация конкурентов;

известность, престиж;

опыт руководства и сотрудников;

приоритеты на рынке;

гибкость маркетинговой стратегии;

работа в области внедрения на рынок новых продуктов;

ценовая стратегия;

сбытовая стратегия;

коммуникационная стратегия;

контроль маркетинга;

уровень обслуживания клиентов.

Таким образом, проведя основательный анализ конкурентов, можно будет вырабатывать свою конкурентоспособную стратегию, которая позволит вывести свой бизнес в лидеры.

Анализируя конкурентную среду ресторана «Амарена», были рассмотрены несколько предприятий общественного питания, находящиеся в одном районе с исследуемым рестораном. Были найдены следующие рестораны-конкуренты:

Ресторан «Бричмула»;

Ресторан «Приморский»;

Ресторан «Бали»;

Ресторан - пивоварня «Бирштайн».

Ресторан «Бричмула» расположен по адресу Комендантский пр., 13. Это яркий пример восточной культуры, в интерьерах ресторана с деревянной резьбой, национальной росписью, узорчатыми коврами и шитыми диванными подушками представлены лучшие вкусы.

Меню ресторана включает в себя наваристые супы с тающими пирожками, легкие творожные закуски, овощное и фруктовое изобилие. Мангал, тандыр, казан - открытая кухня позволяет наблюдать за вдохновенным творчеством лучших ошпазов - поваров национальной кухни.

В интерьерах с уникальной деревянной резьбой и национальной росписью представлены избранные вкусы лучших восточных блюд в их классическом исполнении. Каждое блюдо разработано в нескольких вариантах. Гостей ресторана порадуют высококвалифицированные официанты. Также, имеется круглогодичная терраса.

В ресторане работает детская комната, опытные няни помогут скоротать время детям за просмотром мультфильмов и разнообразных игр.

Ресторан «Приморский» расположен по адресу Богатырский пр., 15. По духу и атмосфере ресторан напоминает уютное пляжное заведение с просторными светлыми залами, обилием дерева, уютными верандами, комфортной мебелью, ароматными летними блюдами и живой музыкой. Это уникальное место в Санкт-Петербурге, где гости могут провести время как вдвоем, так и большим банкетом. Главный акцент в ресторане сделан на качественную кухню и интересную развлекательную программу.

В основное меню ресторана вошли блюда украинской кухни, которая включает в себя тысячи оригинальных вкусных рецептов, способных порадовать самых искушенных гурманов, а также хиты кавказской и восточной кухни. Гостей ждет интересная развлекательная программа: живая музыка, тематические вечеринки и торжества, оригинальная программа развлечений и шоу, выступление групп, мастер-классы по приготовлению блюд из меню для взрослых и детей. К детям здесь особое отношение: есть специальное детское меню и организована площадка с мольбертом, игрушками и раскрасками.

Ресторан «Бали» расположен по адресу ул. Савушкина, 98, напротив Елагина острова. Ресторан имеет несколько оригинальных залов:

Сиреневый зал - зал, исполненный в изысканной цветовой гамме, с необычной круговой планировкой, удобными диванами и креслами, встроенными аквариумами, подсвеченной барной стойкой, украшенной цветочным узором. Здесь с комфортом можно расположиться и парой, и большой компанией. В зале есть зона для некурящих с прекрасным панорамным видом. В центре зала светится сакура, рядом с которой расположена витая стеклянная лестница, ведущая наверх, в японский зал.

Японский зал. Зал находится на втором этаже, куда ведет воздушная стеклянная лестница. Гости оказываются в светлом помещении, расположенном в куполе здания. Это уголок восходящего солнца с традиционным минимализмом, о котором, кажется, все уже знают, однако и здесь не обходится без удивления: в полу имеется круглая водная ниша - экзотические рыбы плавают в буквальном смысле у вас под ногами, а также взгляд завораживает водопад, расположенный в глубине зала. Создать свою собственную камерную атмосферу вам позволят аквариумы, расположенные у каждого столика и дверцы, которыми при желании вы можете отделиться от остального мира. Японский зал открывает выход на летнюю террасу.

Летняя терраса. Ресторан располагает просторной террасой, утопающей в зелени, отделанной деревом, оформленной открытыми беседками. Перед гостями открывается потрясающий панорамный вид Елагина острова. В такой атмосфере приятно, укутавшись в мягкий плед, с бокалом вина встречать летние закаты, опускающиеся над Большой Невкой. Летняя терраса - это идеальное место для проведения церемонии бракосочетания, а также возможно проведение небольшого торжества на подиуме в центре террасы.

Банкетный зал - это зал, оборудованный всем, что необходимо для организации запоминающегося события: отдельный бар, выдвижная сцена с аудио и световым оборудованием, уникальным акустическим потолком, благодаря чему звук здесь исключительно чистый, а концерты всегда удачные. Зал специально приспособлен под организацию любого торжества.

Детская комната. Во время посещения детской комнаты ребенок будет окружен заботой и вниманием, он не заметит отсутствия родителей, игрушки, любимые книжки, развивающие игры, рисование, веселые конкурсы - все то, что заинтересует и увлечет ребенка и позволит взрослым приятно провести время в ресторане, предварительно оговорив услугу няни.

Ресторан-пивоварня «Бирштайн» расположен по адресу ул. Гаккелевская, 21. Это двухэтажный ресторан-пивоварня, где пиво варится прямо на глазах у гостей, особенно полюбился живущим в Приморском районе города, где хороших мест - попить настоящего пива, вкусно поесть и хорошо отдохнуть - довольно мало. Пиво в ресторане варится строго по чешской технологии, с особым уважением и любовью. Четыре сорта свежего пива:

Темное нефильтрованное - сварено из пяти видов ячменного солода, с более богатой вкусовой гаммой, легкий аромат ржаного хлеба с привкусом карамели.

Светлое нефильтрованное - сварено из двух видов ячменного солода с легким вкусом и тонким хмелевым ароматом

Пшеничное нефильтрованное - сварено из двух видов ячменного солода с неповторимым насыщенным вкусом.

Красное нефильтрованное - сварено из трех видов ячменного солода с тонкой горчинкой, чуть резковатое.

Первый этаж пивоварни оформлен более современно, с танцполом и большой сценой. По вечерам играет живая музыка. Второй этаж выполнен в ресторанном варианте, с большой открытой кухней и множеством столиков.

Шеф-повар ресторана-пивоварни «Бирштайн», член коллегии шеф-поваров, подобрал к пиву идеальные закуски: фирменные колбаски «Made in Beerstein», приготовленные из различных сортов мяса и с различными гарнирами, фирменная бастурма, стайки и многое другое.

Все блюда приготовлены безупречно, будь-то гренки с чесноком или дорогой стейк. Также представлено детское меню, выпечка и десерты собственного приготовления.

За совершенно умеренную цену восхитительное пиво, каждый подберет для себя именно свое.

В Бирштайне отлично можно отпраздновать любой банкет: будь-то день рождения или корпоратив. Имеется различная вариация посадки: от отдельного зала до любой зоны по желанию гостей.

Анализ прямых конкурентов ресторанного комплекса «Амарена» поместим в таблицу 9.

Таблица 9. Анализ прямых конкурентов ресторанного комплекса «Амарена»

Услуги ресторана

Ресторан Амарена

Пивоварня Бирштайн

Ресторан Бали

Ресторан Приморский

Ресторан Бричмула

Кол-во посадочных мест

1000

265

415

75

300

Услуга Wi-Fi

+

+

+

+

+

Детская комната

+

+

+

+

+

Детское меню

+

+

+

+

+

Живая музыка

+

+

+

+

_

Бар-караоке

+

_

_

_

+

Кальян

+

+

+

_

+

Спортивные трансляции

+

+

+

_

+

Выездное обслуживание

+

_

_

_

_

Проведение банкетов

+

+

+

+

+

Доставка еды

+

_

_

+

+

Парковка

+

+

+

+

+

Проведение мастер-классов

+

_

+

+

+

VIP зал

+

+

_

_

_

Зона для курящих / некурящих

+

+

+

_

+

Бизнес - ланч

+

+

+

+

_

Меню на иностранном языке

_

+

+

_

Шоу-программа

+

+

+

+

+

Способ оплаты кредитной картой

+

+

+

+

+

Летняя терраса

+

_

_

+

+

Система скидок

+

_

_

+

+


Таблица 10. Сравнительная характеристика прямых конкурентов ресторана «Амарена»

Название ресторана

Ресторана «Амарена»

Ресторан-пивоварня «Бирштайн»

Ресторан «Бали»

Ресторан «Приморский

Ресторан «Бричмула»

Месторасположение

Удобная транспортная развязка, но неприметно с дороги.

Удобная транспортная развязка, но неприметно с дороги.

Удобная транспортная развязка

Удобная транспортная развязка

Удобная транспортная развязка

Цена

Средний чек 1000-1200 руб.

Средний чек 500-1000 руб.

Средний чек 1000-2000 руб.

Средний чек 1000 руб.

Средний чек - 1100 руб.

Ассортимент

Японская, Итальянская, Европейская кухни

Европейская, японская кухни

Японская, Европейская, Итальянская

Украинская, восточная кухни

Узбекская

Качество услуг

Быстрое обслуживание, вежливый персонал, тематическое оформление зала соответствующее названию

Медленное обслуживание, вежливый персонал, нет концептуальности в интерьере

Быстрое обслуживание, вежливый персонал, тематическое оформление интерьера и экстерьера

Быстрое обслуживание, вежливый персонал

Быстрое обслуживание, вежливый персонал, тематическое оформление интерьера

Особенности

Живая музыка, удобная парковка, детская комната, кейтеринг, кальян

Кальян, проведение банкетов

Изысканные свадебные банкеты, кейтеринг

Живая музыка, проведение банкетов

Детская комната, проведение банкетов, детское меню


Из вышеприведенной таблицы видно, что наиболее развитым рестораном является ресторан «Амарена», у него только один недостаток, отсутствие меню на иностранном языке, что обусловлено редким посещением иностранных гостей ресторана.

Также, в таблице показано, что в данном ресторане самое большое количество посадочных мест, что позволяет организовывать крупные банкеты. Преимущества, по отношению к прямым конкурентам, ресторана «Амарена»:

вместительность ресторана, возможность принимать банкеты;

наличие детского меню;

система скидок для постоянных посетителей;

бар-караоке

выездное обслуживание

спортивные трансляции

доставка еды

проведение мастер-классов

VIP зал

система скидок

летняя терраса

зона для курящих / некурящих.

Таким образом, проанализировав прямых конкурентов исследуемого ресторана, можно составить SWOT-анализ ресторана «Амарена». SWOT-анализ - метод стратегического планирования, заключающийся в выявлении факторов внутренней и внешней среды организации и разделении их на четыре категории: Strengths (сильные стороны), Weaknesses (слабые стороны), Opportunities (возможности) и Threats (угрозы).

Сильные (S) и слабые (W) стороны являются факторами внутренней среды объекта анализа, (то есть тем, на что сам объект способен повлиять); возможности (O) и угрозы (T) являются факторами внешней среды (то есть тем, что может повлиять на объект извне и при этом не контролируется объектом). Например, предприятие управляет собственным торговым ассортиментом - это фактор внутренней среды, но законы о торговле не подконтрольны предприятию - это фактор внешней среды.

Объектом SWOT-анализа может быть не только организация, но и другие социально-экономические объекты: отрасли экономики, города, государственно-общественные институты, научная сфера, политические партии, некоммерческие организации (НКО), отдельные специалисты, персоны.

Таблица 11. SWOT-анализ ресторана «Амарена»

Сильные стороны

Слабые стороны

Высокая квалификация персонала; Высокий уровень обслуживания; Уютная обстановка (красивый интерьер); Приемлемое соотношение цены и качества; Современное оборудование; Превосходство конкурентов по разнообразию меню и качеству еды.

Слабая организация маркетинговой информационной системы на предприятии; Невыгодное расположение (плохо видно заведение); Высокая текучесть кадров; Нехватка специалистов узкого профиля; Рост аренды помещения; Изменение вкусов потребителей; Ресторан пока не обладает стабильной популярностью. Отсутствие рекламы;

Возможности

Угрозы

Усиление конкурентных позиций; Снижение себестоимости (за счет поиска новых поставщиков); Развитие бизнеса (открытие новых ресторанов); Рядом идет крупное жилое строительство.

Усиление конкуренции; Уменьшение посещения ресторана в связи с экономической ситуацией в стране; Резкий рост цен на алкоголь; Рост постоянных расходов.


Руководствуясь SWOT-анализом можно сделать выводы об уже проведённой работе и внутренней среде предприятия, а также проанализировать и предпринять меры по укреплению фирмы в своей нише, устранению слабостей и предотвращению потенциальных угроз.


3. Разработка рекомендаций по совершенствованию маркетинговой стратегии ресторана «Амарена»

 

.1 Мероприятия по продвижению услуг


На основании анализа хозяйственной деятельности ресторана «Амарена» можно сделать вывод, что данное предприятие уделяет достаточное внимание качеству продукции и услуг, однако не в полной мере учитывает важность совершенствования своей деятельности на основании формирования маркетинговых стратегий.

Ресторан «Амарена» не уделяет должного внимания методам продвижения услуг, а именно: отсутствуют мероприятия по стимулированию сбыта, не налажена связь с общественностью, недостаточно развита реклама, что в значительной степени снижает интерес к предприятию.

По нашему мнению, целесообразно предложить следующий план мероприятий по продвижению услуг ресторана «Амарена»:

1. Организация рекламной кампании.

2. Разработка мероприятий по стимулированию сбыта.

. Разработка мероприятий в области PR.

Разработанный проект мероприятий представлен в таблице 12.

Таблица 12. Мероприятия по продвижению услуг ресторана «Амарена»

№ п/п

Наименование мероприятий

Ответственный

1

Организация рекламной кампании: • размещение рекламы в интернете; • печать полиграфической продукции; • организация рекламы в СМИ.

Управляющий

2

Разработка мероприятий по стимулированию сбыта: • разработка гибкой системы скидок; • разработка и реализация дисконтных карт; • разработка и распространение купонов; • организация агитации в зале.

Управляющий, администратор

3

Организация мероприятий в области PR: • публикации в печатных изданиях материалов, освещающих деятельность организации. • распространение рекламно-информационных материалов: брошюр, промоматериалов (календари, постеры, наклейки); • разработка анкет для посетителей с целью установления обратной связи.

Управляющий


Таким образом, осуществлять проект мероприятий по совершенствованию маркетинговой деятельности ресторана будем по трем направлениям маркетинга: реклама, связь с общественностью, стимулирование сбыта.

Как показал анализ конкурентных преимуществ ресторану «Амарена» не хватает рекламы. Имеется хорошая яркая вывеска, но ее не видно с главной магистрали города. Следовательно, для привлечения посетителей, необходимо провести ряд рекламных мероприятий. Такими видами рекламы и способом продвижения ресторана «Амарена» станут:

1. Разработка наружной рекламы.

Исходя из данных социологических исследований, наиболее эффективная реклама та, которая будет заметной, будет обращать на себя внимание, но при этом не станет вызывать негативных эмоций потребителя.

Наружная реклама - для продвижения услуг ресторана «Амарена»,

а также для ознакомления с нововведениями ресторана целесообразно разместить на щитовых конструкциях.

Магистральный щит (билборд) - это отдельно стоящий двухсторонний щит на собственной опоре, размещаемый вдоль автомобильных трасс и используемый для проведения масштабных рекламных кампаний (акций). Плакаты для этих щитов печатаются на баннерной ткани единым полотном или на специальной бумаге высокой плотности с клеевой пропиткой; в этом случае изображение состоит из 8-10 частей. Площадь щитовой конструкции составит 3х6 м. Планируется арендовать две щитовые конструкции с одной стороны.

Затраты на наружную рекламу - изготовление баннера, монтаж баннера, аренда щита. Планируется изготовить два баннера стоимостью 7 тыс. руб. за один баннер, монтаж одного баннера стоит 1,5 тыс. руб. Аренда одной стороны щитовой конструкции составит 6 тыс. руб. в месяц. Затраты на наружную рекламу составят 89 тыс. руб.

2. Разработка сувенирной рекламы.

Сувенирная реклама - это верный способ завоевать симпатии, показать свое дружеское расположение и порадовать ни к чему не обязывающим, приятным подарком. Предлагается использовать следующую сувенирную продукцию - ручки, зажигалки, пепельницы, брелки, значки, календари, тару для упаковки продукции.

3. Изготовление сувенирной продукции - зажигалки, календари, ручки, блокноты. Планируется изготовить по 500 шт. каждого вида сувенирной продукции. Стоимость изготовления зажигалки составит 15 руб., календаря - 5 руб., ручки - 30 руб., блокнота - 50 руб. Затраты на изготовление зажигалок составит - 7,5 тыс. руб., календарей - 2,5 тыс. руб., ручек - 15 тыс. руб., блокнотов - 25 тыс. руб.

4. Печать полиграфической продукции - листовок, визиток, буклетов с информацией о проходящих в ресторане акциях, мероприятиях, событиях, и расстановка их в картхолдерах в наиболее часто посещаемых местах центральных районов города ─ магазинах, автозаправочных станциях, автомойках.

Печать полиграфической продукции:

листовки ─ 1000 шт.,

визитки ─ 500 шт.,

буклеты ─ 500 шт.,

плакаты ─ 200 шт.,

календари ─ 1000 шт.

Общие затраты буду равны 11500 руб.

5. Организация рекламы в СМИ - ротация рекламного ролика по телеканалам, размещение объявления в рекламных рубриках городских ежемесячных журналов.

Программы телеканала СТС смотрят более 88% жителей нашей страны. СТС работает в нише развлекательного, молодежного, неполитического телевидения, формируя у зрителей позитивный настрой и оптимистичную жизненную позицию. На СТС представлены все возможные жанры телевизионных развлечений ─ зрелищные игровые программы, реалити-шоу и интеллектуальные ток-шоу, премьеры российских сериалов, хиты мирового кинопроката, документальные фильмы, детская анимация. Целевая аудитория СТС ─ социально активные люди в возрасте от 6 до 54 лет (88%), для которых реклама на телевидении может быть максимально эффективной.