Материал: Общие сведения и виды классификаций чрезвычайных ситуаций

Внимание! Если размещение файла нарушает Ваши авторские права, то обязательно сообщите нам

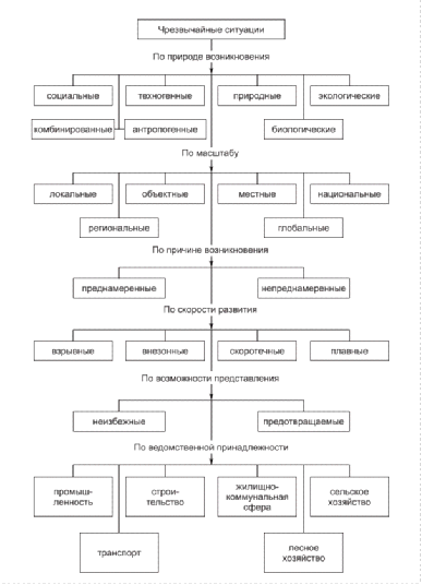
По ведомственной принадлежности ЧС делятся на следующие типы:

) промышленность;

) транспорт;

) строительство;

) жилищно-коммунальная сфера;

) лесное хозяйство;

) сельское хозяйство.

Итак, во второй главе я подробно рассмотрела классификацию чрезвычайных ситуаций. Их существует несколько, каждая из них имеет несколько подтипов.

Заключение


Итак, проделав мою работу я пришла к достигаемой цели - выявление общих характеристик и классификаций ЧС.

Для достижения данной цели я успешно решила ряд задач, то есть:

) выяснила причины возникновения ЧС;

) определила их стадии развития;

) рассмотрела классификации ЧС и дала им краткую характеристику.

Я узнала некоторую новую информацию, касающихся статистических данных по поводу ЧС в Российской Федерации. Остальной материал частично дополнил и расширил мои знания в данной теме.

Характерными для любого рода ЧС являются чрезмерно высокие уровни негативных воздействий на человека и среду его обитания, которые переводят его жизнедеятельность из комфортных или допустимых условий в экстремальные или сверхэкстремальные условия с многократным повышением уровня риска и опасностей.

При этом меняются приоритеты жизнедеятельности человека, когда вместо обеспечения комфорта или высокой эффективности труда возникают задачи сохранения жизни и здоровья людей, снижения материального ущерба от действия негативных факторов, скорейшей ликвидации последствий ЧС и восстановления нормальной жизнедеятельности на пострадавшей территории.

Для этого обеспечения в нашем государстве работают специальные органы, например, МЧС России. По словам пресс-службы МЧС к 2020 году количество чрезвычайных ситуаций техногенного и природного характера, а также пожаров и происшествий на водных объектах должно быть снижено по сравнению с базовым 2010 годом более чем на 17%, что непосредственно показывает нам о положительной динамике и развитии структуры о снижении ЧС и улучшения некоторых параметров, например, повышении качества персонала или обновление оборудования на заводах.

Следует сделать вывод о том, что такой положительный прогноз ведет к уменьшению рисков и затрат на восстановление последствий ЧС. Это сказывается положительно и на экономике нашей страны.

Список использованных источников


1.      Федеральный закон от 21 декабря 1994 г. № 68-ФЗ «О защите населения и территорий от чрезвычайных ситуаций природного и техногенного характера»

.        Безопасность жизнедеятельности: Учебник / В.Н. Коханов, Л.Д. Емельянова, П.А. Некрасов. - М.: НИЦ ИНФРА-М, 2014. - 400 с.

.        Безопасность жизнедеятельности: Учебник / И.С. Масленникова, О.Н. Еронько. - М.: НИЦ ИНФРА-М, 2014. - 304 с.

.        Безопасность жизнедеятельности: Учебное пособие / В.И. Бондин, Ю.Г. Семехин. - М.: ИНФРА-М; Ростов н/Д: Академцентр, 2010. - 349 с.

.        Безопасность жизнедеятельности: Учеб. пособие / Е.О. Мурадова. - М.: ИЦ РИОР: НИЦ Инфра-М, 2013. - 124 с.

.        Безопасность жизнедеятельности: Учебное пособие / Ш.А. Халилов, А.Н. Маликов, В.П. Гневанов; Под ред. Ш.А. Халилова. - М.: ИД ФОРУМ: ИНФРА-М, 2012. - 576 с.

Интернет-ресурсы:

.        Официальный сайт МЧС России - «Сведения о чрезвычайных ситуациях, происшедших на территории Российской Федерации за 1 квартал 2013 года»://www.mchs.gov.ru/Stats/CHrezvichajnie_situacii/2013_god/Svedenija_o_chrezvichajnih_situacijah_pr

Приложения


Приложение 1

Сведения о чрезвычайных ситуациях, происшедших на территории Российской Федерации за 1 квартал 2013 года


Приложение 2

Классификация ЧС