Материал: Носимый радиомаяк

Внимание! Если размещение файла нарушает Ваши авторские права, то обязательно сообщите нам

Носимый радиомаяк

Институт физики и химии

Кафедра радиотехники

Специальность 210302 «Радиотехника»







Курсовой проект

по курсу: Устройства формирования и генерирования сигналов

на тему:

Носимый радиомаяк




Студент: Шишкин И.С.

гр. д/о

Задание на курсовую работу

. Тема: «Носимый радиомаяк»

. Срок представления работы к защите 10.01.2014

. Исходные данные для проектирования

.1 Напряжение питания, В: 9

.2 Излучаемая мощность, мВт: 200

.3 Тип модуляции: амплитудная

3.4 Режим работы: импульсный

.5 Посылки: кодированные, число возможных кодовых комбинаций не менее 32

3.6 Антенна: укороченная штыревая

.7 Рабочая частота: 140 МГц

. Содержание пояснительной записки

.1 Разработка носимого радиомаяка

.2 Разработка конструкторской документации

. Приложение

Дата выдачи задания 15.10.2013

Руководитель работы

Задание принял к исполнению

Содержание

Введение

. Структурная схема и алгоритм работы носимого радиомаяка

. Описание работы отдельных узлов принципиальной схемы носимого радиомаяка

. Расчет оконечного каскада и элементов согласования с антенной

. Принципиальная схема носимого радиомаяка

. Описание работы устройства

. Программа для управляющего микроконтроллера PIC16F84

Заключение

Список литературы

Введение

Радиомаяк - передающая радиостанция, излучающая радиосигналы, используемые для определения координат различных объектов (или направления на них, либо для определения местонахождения самого радиомаяка). Параметры сигнала радиомаяка зависят от направления излучения: например, его интенсивность или момент времени пеленгации, в сигналах радиомаяка может содержаться и дополнительная информация.

Радиомаяки бывают угломерные и дальномерные (чаще комбинированные - угломерно-дальномерные). Угломерные (азимутальные) радиомаяки предназначены только для определения направления, а нахождение координат становится возможным после специальных вычислений на основе информации о направлении не менее, чем на два радиомаяка.

Радиомаяки делят на классы, в соответствии с параметром радиосигнала, меняющимся по направлению, и соответствующим методом радиотехнических измерений:

Амплитудные маяки, направление на которые определяется измерением интенсивности принятого сигнала;

Фазовые маяки - для определения направления измеряется фаза сигнала;

Частотные маяки - для определения направления измеряется частота сигнала;

Временные маяки - для определения направления засекается момент приёма сигнала;

Наиболее распространены амплитудные радиомаяки.

Цель данной работы - разработка структурной и принципиальной схем радиомаяка, создание конструкторской документации и эскиза печатной платы, а также выбор элементной базы и написание программы для автомобильного радиомаяка.

1. Структурная схема и алгоритм работы носимого радиомаяка

Структурная схема носимого радиомаяка представлена на рисунке 1.1.

Рис 1.1 Структурная схема носимого радиомаяка

Структурная схема носимого радиомаяка включает в себя: Микроконтроллер PIC16F84, генератор высокочастотного сигнала, амплитудный модулятор, усилитель ВЧ-сигнала, антенну и источник питания.

Микроконтроллер PIC16F84, в данном случае, источник модулирующего сигнала. Этот сигнал передаётся в виде закодированных пачек в определённом алгоритме согласно коду программы прошитой в микроконтроллере. Также микроконтроллер осуществляет задержку сигнала после подачи 3 пачек.

Амплитудный модулятор используется для занесения модулирующего сигнала с микроконтроллера в высокочастотный сигнал, с частотой 140 МГц, создаваемый генератором высокочастотного сигнала. Далее промодулированный сигнал поступает на усилитель высоких частот, где усиливается до необходимого значения по мощности, а затем поступает на антенну. Источник питания служит для питания всех узлов радиомаяка заданным напряжением.

2. Описание работы отдельных узлов принципиальной схемы носимого радиомаяка

В качестве микроконтроллера управления выбираем микроконтроллер PIC16F84. Выбор обусловлен относительно низкой ценой данного микроконтроллера, высокой надежностью, а так же полным набором функций микроконтроллера, необходимых для выполнения реализуемой задачи. Серия PIC16F84 подходит для широкого спектра приложений от схем высокоскоростного управления автомобильными и электрическими двигателями до экономичных удаленных приемопередатчиков, показывающих приборов и связных процессоров. Наличие ПЗУ позволяет подстраивать параметры в прикладных программах (коды передатчика, скорости двигателя, частоты приемника и т.д.).

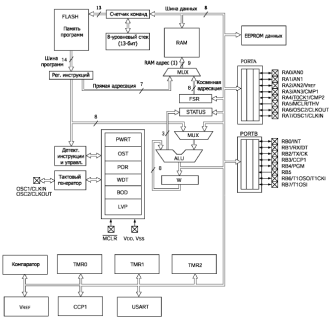
Микроконтроллер PIC16F84 имеет 14 разрядную память программ, а так же 8 разрядную память данных, что позволяет записать в одной ячейке регистра памяти, любое число от 0 до 255 в двоичном коде, что соответствует заданию на носимый радиомаяк (максимальное число адресов - 200). Структурная схема микроконтроллера представлена на рисунке 2.1.

Рис. 2.1 Структурная схема микроконтроллера PIC16F84

Малые размеры корпусов, как для обычного, так и для поверхностного монтажа, делает эту серию микроконтроллеров пригодной для портативных приложений. Микроконтроллер имеет 18 выводов. Схема расположения выводов микроконтроллера представлена на рисунке 2.2.

Рис. 2.2 Схема расположения выводов микроконтроллера PIC16F84

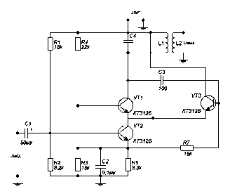
Схема ВЧ генератора с АМ представлена на рис. 2.3. Амплитудная модуляция осуществляется линейным управлением тока транзистора VT2 и соответственно транзисторов VT1 и VT3 генератора. Транзистор VT2 работает как модулятор.

Рис. 2.3 ВЧ-генератор с амплитудной модуляцией

Рассчитаем параметры конденсатора С4 и катушки индуктивности L1 если несущая частота 140 МГц. Индуктивность катушки L1 в этом контуре примем равной 1 мкГн.

Резонансная частота контура рассчитывается по формуле:

 (1)

Выразим из (1) формулу для расчета емкости конденсатора:

 (2)

Отсюда емкость конденсатора:


3. Расчет оконечного каскада и сопряжение с антенной

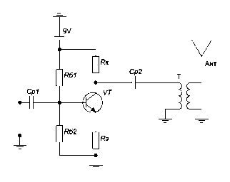
В качестве оконечного каскада используется усилитель мощности, выполненный на биполярном транзисторе, включенным по схеме с общим эмиттером. В общем случае данный каскад представлен на рисунке 3.1.

Рис. 3.1 Усилительный каскад с транзистором, включенным по схеме с ОЭ

Здесь Rб1и Rб2- резисторы, задающие режим работы по постоянному току, конденсатор, Ср - разделительный. В цепи коллектора включен трансформатор, служащий для связи выходного каскада и антенны.

Исходными данными для работы усилителя являются: мощность на выходе Pвых. = 200 мВт, сопротивление нагрузки(антенны) Rа = 50 Ом, рабочая частота f = 140МГц, напряжение питания Uп = 9 В.

Тип транзистора для выходного каскада выбираем по величине максимально допустимой мощности, рассеиваемой на коллекторе выходного транзистора. Для этого определяем мощность, которую должен отдавать в нагрузку транзистор выходного каскада по формуле:

(5)

А затем находим мощность, потребляемую коллекторной цепью от источника питания:

 (6)

По найденному значению Pк выбираем тип транзистора выходного каскада. При этом необходимо выполнить условие: PКmax≥ PК

Исходя из этого условия, выбираем транзистор КТ625А с параметрами:PКmax = 1 Вт, IKmax = 1,3 А,h21э= 20…200,UКЭ = 1,2 В. Так же примем, что RК = 10RЭ и напряжение смещения на базе (для работы транзистора в линейной области) Uсм = 2 В.

Определим максимальную статическую мощность, которая будет рассеиваться на транзисторе в моменты прохождения переменного сигнала:

 (7)

Определим ток коллектора в статическом режиме:

 (8)

Учитывая, что на транзисторе в статическом режиме падает половина напряжения питания, вторая половина напряжения питания будет падать на резисторе RЭ и резистореRK:

 (9)

Тогда выбираем RK = 42 Ом, RЭ = 5 Ом.

Найдем напряжение на коллекторе транзистора без сигнала:

 (10)

Определим ток базы управления транзистором:

 (11)

На резонансном контуре ток можно посчитать по формуле:

 (12)

Отсюда видно, что Iконт≥ Iб, поэтому ток базы управления соответствует требованиям. Полный базовый ток определяется напряжением смещения на базе, которое задается делителем напряжения Rб1,Rб2. Ток резистивного базового делителя должен быть на много больше (в 5-10 раз) тока управления базы Iб, чтобы последний не влиял на напряжение смещения. Выбираем ток делителя в 10 раз большим тока управления базы:

 (13)

Тогда полное сопротивление резисторов:

 (14)

Найдём напряжение на эмиттере в режиме покоя. При расчете транзисторного каскада необходимо учитывать: напряжение база-эмиттер рабочего транзистора не может превысить 4В. Напряжение на эмиттере в режиме покоя равно:

 (15)

Определяем напряжение на базе:

 (16)

Отсюда, через формулу делителя напряжения находим:

 (17)

Выберем резистор Rб1 = 250 Ом, тогда резистор Rб2 = 900-250=650 Ом. Емкость разделительного конденсатора на высокой частоте не играет роли, поэтому выбираем конденсатор C= 1 нФ.

Выходным каскадом выбираем трансформатор, рассчитаем коэффициент трансформации:

 (18)

Rу - выходное сопротивление усилителя.

Rа - сопротивление антенны.

 = 1,0045 (19)

Примем количество витков в 1-ой обмотке равной 2000. То по формуле:

(20)

Найдём количество витков во 2-ой обмотке:


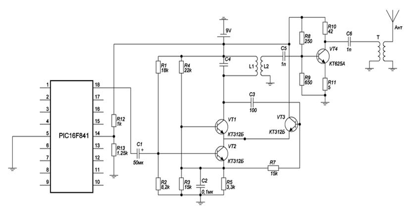
4. Принципиальная схема автомобильного радиомаяка

Принципиальная схема радиомаяка строится согласно приведенным выше расчетам и выкладкам. Устройства включаются в следующем порядке: микроконтроллер - генератор высокой частоты с амплитудной модуляцией - усилитель радиочастот - согласующий трансформатор - антенна. Источник питания - батарейка или аккумулятор, с напряжением 9В. Принципиальная схема автомобильного радиомаяка представлена на рисунке 4.1.

автомобильный радиомаяк программа микроконтроллер

Рис. 4.1 Принципиальная схема автомобильного радиомаяка

5. Описание работы устройства

Описание работы устройства целесообразно начать с рассмотрения работы микроконтроллера. В микроконтроллер записана программа с помощью которой мы получаем на выходе три пачки импульсов с задержкой 20 секунд. Длительность одного импульса 2 мкс. Длительность между пачками 11 мкс. Длительность каждого импульса можно вычислить по формуле:

 (22)

Где fT - тактовая частота микроконтроллера, для PIC16F84 fT = 4 МГц. Таким образом длительность импульса 25 нс. Импульсы такой длительности сложно выделить в простом приемнике, поэтому каждую цифру кода будем записывать в отдельный регистр и выводить на выход 8 раз, что увеличит длительность импульса до 2мкс.

Рис. 5.1 Сигнал с микроконтроллера моделируемый в ПО Multisim

Дальше сигнал с микроконтроллера поступает на ВЧ-генератор с амплитудной модуляцией и является для сигнала ВЧ-генератора, модулирующим.

Рис. 5.2 Сигнал генератора ВЧ

Рис. 5.3 Амплитудная модуляция

Далее промодулированный сигнал поступает на вход усилителя мощности, выполненного на транзисторе VT4, включенного по схеме с общим эмиттером. Эта схема выбрана потому, что умеет большой коэффициент усиления по мощности и малое входное сопротивление.

Для согласования выходного каскада и антенны использован трансформатор. Усиленный сигнал излучается ненаправленной штыревой антенной.

6. Программа для микроконтроллера

Программа для микроконтроллера написана на языке Assembler.

#include "p16f84.inc"

__CONFIG _HS_OSC & _WDT_OFF & _PWRTE_OFFequ 0x21equ 0x220UST04hSTOP1

:STATUS, RP0TRISATRISBb'00000111'OPTION_REGSTATUS,RP0b'10100000'INTCONLoop

:.0Imp

:.0Paus.255PORTB.0PORTB.255PORTB.0PORTB.255PORTB.0PORTB

:Paus,0.90STATUS, ZLoopSTOP

:Paus,1, T0IF

Заключение

Радиомаяки находят широкое применение во многих областях техники. Например, в навигации, для определения направления на радиомаяк либо расстояния до него, в авиации - т.н. приводные радиомаяки, с помощью которых на борт самолета передается информация о расстоянии до взлетно-посадочной полосы. Радиомаяки, используются для определения прохождения радиосигналов в атмосфере. Также радиомаяки служат для передачи сигналов с автономных аппаратов, для передачи, например, информации о погоде.

Радиомаяки могут быть изготовлены на аналоговых или цифровых элементах. Но наиболее разумны схемы с применением аналоговых и цифровых элементов вместе, в одном устройстве. Существуют стационарные и портативные радиомаяки. Основные параметры радиомаяка - это его рабочая частота и излучаемая мощность. От них зависит дальность, на которой может быть принят сигнал от радиомаяка со значением отношения сигнал/шум не ниже порогового, а также точность определения координат. Например, длинноволновые мощные радиомаяки позволяют определить направление на расстоянии до 500 км, но с погрешностью 2-3°, маломощные же коротковолновые радиомаяки позволяют определить координаты лишь в зоне прямой видимости, но с меньшей погрешностью - 0,1-0,25°.