Материал: Настройка, регулировка и испытание цифрового кодового звонка

Внимание! Если размещение файла нарушает Ваши авторские права, то обязательно сообщите нам

Настройка, регулировка и испытание цифрового кодового звонка

КУРСОВОЙ ПРОЕКТ

Тема: Настройка, регулировка и испытание цифрового кодового звонка

Содержание

Введение

. Назначение, основные технические характеристики

. Принцип действия

.1 Структурная схема изделия

.2 Принципиальная схема изделия

. Разработка инструкции по настройке и регулировке

. Характерные неисправности изделия

. Алгоритм поиска неисправностей изделия

. Расчетная часть

6.1 Электрический расчет мультивибраторов

.2 Расчет надежности

Заключение

Литература

Введение

цифровой звонок неисправность мультивибратор

В данной работе рассматривается цифровой кодовый звонок. Основным назначением данного устройства является установка на дверь помещения, куда доступ имеем ограниченный круг лиц.

Доступ к помещениям с ограничим посещением можно ограничить не только обыкновенными кучами но и кодовой комбинацией которую, в отличие от ключа, нельзя потерять, нельзя украсть или сделать копию без ведома носителя.

Кодовый замок актуально применять не только на производстве, где разграничение доступа весьма актуально и востребовано, но и в домашних условиях как замена или дополнение к обычным механическим ключам.

Цели и задачи проекта является изучение рассматриваемого устройства и его основных технических характеристик, составление структурной и принципиальной схемы устройства. Разработка инструкции по настройке и регулировке устройства. Обзор характерных неисправностей и составления алгоритма поиска неисправностей изделия.

1. Назначение, основные технические характеристики


Данное изделие предназначено для использования в промышленности для ограничения доступа производственных помещений и может быть использовано в быту, для замены механических замков или дополнительной защиты от несанкционированного проникновения на защищаемый объект.

ТТХ устройства приведены в таблице 1.

Таблица 1 - основные технические характеристики

Наименование характеристики

Числовое значение

Единица измерения

Примечание

1

Напряжение питания - основное

Внешний источник питания от сети переменного тока 220 В

В

-

2

Напряжение питания - резервное

Аккумуляторная батарея 12 В

В


3

Ток потребления

0,5

А

-

4

Количество кнопок

12

-

-

5

Число кодовых последовательностей

107

-

Определяется программой


2. Принцип действия

2.1 Структурная схема изделия


Структурная схема разрабатывается на начальных стадиях проектирования и предшествует разработке схем других типов. Структурная схема определяет основные функциональные части изделия, их назначение и взаимосвязи между ними. Схема отображает принцип действия изделия в самом общем виде.

Схема электрическая структурная приведена на рисунке 1.

Рисунок 1 - Структурная схема цифрового кодового замка

При проектировании структурной схемы были учтены назначения каждого из блоков входящих в состав цифрового кодового замка. Основное питание устройства осуществляется от внешнего источника питания включенного в сеть переменного тока напряжением 220 В, при отключении силовой сети для питания устройства применена аккумуляторная батарея.

В состав цифрового кодового замка входят:

акк. батарея, к ней подключен внешний блок питания, в штатной ситуации работает в режиме постоянного подзаряда;

стабилизатор, предназначен для получения стабильного напряжения постоянного тока необходимого для питания элементов схемы;

микроконтроллер, является основой устройства, все функции кодового замка определяются микропрограммой «вшитой» в память микроконтроллера;

клавиатурное поле, служит для набора кода открытия замка;

индикатор, показывает состояние замка в разных режимах; открытие, закрытие, набор кода;

усилитель мощности, усиливает сигнал от микроконтроллера до величины необходимой для срабатывания исполнительного механизма;

исполнительный механизм, устройство выполняющее команду на открытие (электромагнит, электродвигатель и т.д.).

2.2 Принципиальная схема изделия


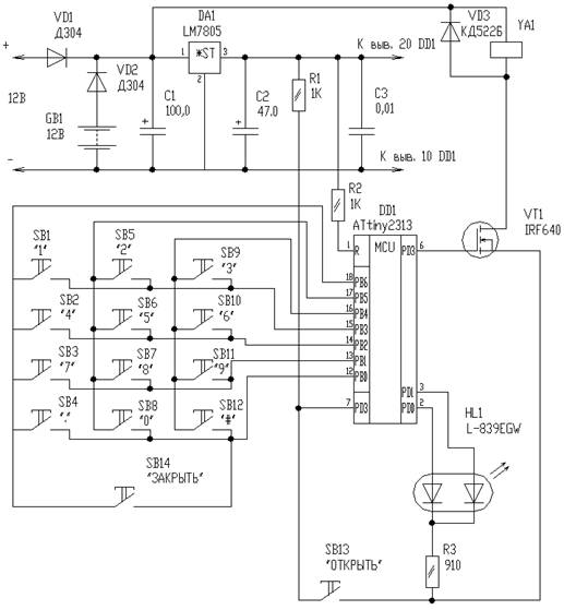
На основе структурной схемы была составлена схема электрическая принципиальная изделия, она приведена на рисунке 2.

Рисунок 2 - Схема электрическая принципиальная изделия

Основным элементом устройства является микроконтроллер ATtiny2313 (DA1), у которого использованы встроенный RC-генератор и внутренние резисторы. Чтобы открыть замок, необходимо знать код. Для его ввода используется клавиатура, расположенная на внешней стороне двери и состоящая из кнопок SB1-SB12. Кнопки SB13 и SB14 расположены на внутренней стороне двери, первая из них предназначена для ее открывания, а вторая - для закрывания. При использовании электромеханического привода замка двери кнопка SB14 не нужна. Двухцветный светодиод HL1 индицирует состояние замка: если горит светодиод красного цвета свечения - дверь закрыта, зеленый - открыта. Резистор R3 служит для ограничения тока через светодиод.

Питание устройства осуществляется от сетевого стабилизированного блока питания напряжением 12 В с выходным током, достаточным для срабатывания исполнительного механизма. Напряжение питания микроконтроллера стабилизировано интегральным стабилизатором DA1. Аккумуляторная батарея GB1 используется как резервный источник при отсутствии сетевого напряжения. Диоды VD1, VD2 обеспечивают развязку блока питания и аккумуляторной батареи.

3. Разработка инструкции по настройке и регулировке


Соблюдение инструкции по настройке и регулировке позволяет правильно включить цифровой кодовый замок, ее соблюдение позволяет избежать преждевременной поломки устройства и возникновение внештатных ситуаций.

Цифровой кодовый замок приводится в подключением его к внешнему источнику питания напряжением 12 В постоянного тока. Входящая в состав устройства аккумуляторная батарея начинает заряжаться, одновременно устройство готово к работе.

Чтобы открыть замок, необходимо ввести цифры кода в заданной последовательности. Для индикации нажатия на кнопку (при закрытом замке) светодиод красного цвета свечения гаснет примерно на 0,3 с, при этом светодиод зеленого цвета свечения не горит, после чего опять загорается красный светодиод. После ввода последней цифры открывается транзистор VT1 и загорается светодиод зеленого цвета свечения, индицируя, что замок открыт. Чтобы закрыть замок, необходимо нажать на кнопку SB4 или кнопку SB14 "Закрыть".

Для изменения кода при открытом замке нажимают на кнопку SB12 "#", вводят новый код (минимум одна цифра, максимум - сто двадцать семь), после чего опять нажимают на кнопку SB 12 Если при вводе кода была допущена ошибка, нажимают на кнопку SB4 вводят правильный код и только затем нажимают на кнопку SB12 "#". При записи нового кода индикация нажатия на кнопки осуществляется так. Светодиод зеленого цвета свечения гаснет на 0,5 с, при этом загорается светодиод красного цвета свечения, а затем снова постоянно светит светодиод зеленого цвета.

К выполнению ремонтно-восстановительных и монтажных работ допускаются лица не моложе 18 лет, прошедшие производственное обучение по профессии, инструктаж по безопасным методам и правилам выполнения работ на рабочем месте и имеющие третью форму допуска по электро-безопасности (до 1000В).

Правила безопасности при проведении сборочно-монтажных и контрольно-измерительных работ

)        Проверяемая аппаратура, особенно имеющая импульсные источники питания, должна подключатся к сети только через разделительный трансформатор;

)        Радиоэлектронную аппаратуру под напряжением можно проверять только в тех случаях, когда выполнение работ в отключенном от сети аппарате невозможна (например: настройка, регулировка, измерение режимов, нахождение плохих контактов и т.д.), при этом необходимо соблюдать осторожность во избежание попадания под напряжение;

)        При проведении внешнего осмотра монтажа и радиоэлементов, или замене радиоэлементов необходимо отключить РЭА от электрической сети (выдернуть вилку из цепи) и с помощью специального разрядника снять заряд с конденсаторов фильтров блоков питания и в высоковольтных сетях;

)        Во всех случаях работы с включенным аппаратом необходимо пользоваться только инструментом с не поврежденным изолируемым слоем;

)        Работать следует одной рукой, в одежде с рукавами, защищающими оголенные участки рук, или в нарукавниках. Другой рукой в это время нельзя прикасаться к корпусу аппаратуры и к другим заземленным предметам;

)        Измерительные приборы должны подключаться к схеме аппарата только после отключения его от сети и снятия остаточных зарядов с элементов схемы;

)        Провода приборов должны оканчиваться щупами и иметь неповрежденную изоляцию;

)        Запрещается ремонтировать радиоэлектронную аппаратуру, включенную в электрическую сеть, если помещение, в котором она находится, сырое, либо имеет цементный или иной токопроводящий пол;

)        Следует остерегаться разбрызгивания канифоли в момент погружения в нее паяльника. Вытаскивать отпаиваемый провод из платы радиоэлектронной аппаратуры следует осторожно, чтобы при этом брызги расплавленного припоя не попали в лицо и на руки;

)        Во избежание травмы из-за попадания на открытые участки тела, или на лицо брызг жидкого флюса и расплавленного припоя рекомендуется наносить флюс тонким слоем, не брать на паяльник много флюса, лишний припой не встряхивать, а удалять специально предназначенной для этих целей салфеткой;

)        К выполнению ремонтно-восстановительных и монтажных работ допускаются лица не моложе 18 лет, прошедшие производственное обучение по профессии, инструктаж по безопасным методам и правилам выполнения работ на рабочем месте;

)        Выполняется только та работа, которая поручена мастером;

)        Работа производится на исправном оборудование, пользуясь исправным инструментом, приспособлениями и приборами;

)        Хранить легковоспламеняющиеся жидкости в специально закрывающейся технологической таре;

)        По окончании работы нужно отключить электроинструмент, приборы от сети, привести рабочее место в надлежащий вид.

4. Характерные неисправности изделия


Неисправность - состояние технического устройства, при котором хотя бы один из его основных или дополнительных параметров не соответствует требованиям, обусловленным технической документацией. В неисправное состояние устройство переходит в следствии отказа или повреждения. Отказ приводит устройство в неработоспособное состояние, так как при этом, как минимум, один из основных параметров не соответствует техническим требованиям, предъявляемым к устройству. Повреждение может и не приводить к потере работоспособности, если вследствие повреждения устройство перестаёт соответствовать техническим требованиям только по дополнительным параметрам.

Характерные неисправности звукового сигнализатора отключения сетевого напряжения указаны в таблице 2

Таблица 2 - Характерные неисправности цифрового кодового замка

№ п.п.

Внешнее проявление

Неисправность

Причина возникновения

Способ устранения

КИА и ЗИП

1

2

3

4

5

6

1

Прибор не работает

Нет питания на элементах схемы

Неисправен внешний блок питания, Обрыв элементов  VD1, VD2. Неисправность GB1

Замена блока питания, VD1, VD2, GB1

Блок питания БП12-1, Элементы Д304, аккумулятор  12 В. Паяльник, припой. флюс, Прибор Ц4315

2

При вводе кода замок не работает

Не срабатывает соленоид YA1.

Обрыв соленоида  YA1, неисправность транзистора VT1, неисправность или сбой прошивки DD1

Замена YA1, VT1, DD1

Соленоид 12В, IRF540, Attiny2313 Паяльник, Прибор Ц4315 Программатор PonyPro

3

Замок открыт независимо от ввода кода

Соленоид YA1 включен постоянно

Пробой VT1, неисправность или сбой прошивки DD1

Замена VT1, DD1

IRF540, Attiny2313 Паяльник, Прибор Ц4315, Программатор PonyPro

5

Светодиод не горит

Сгорел HL1

Вышла из строя микросхема DD1, элемент HL1

Проверка HL1, DD1

Светодиод  L-839EGW Микросхема ATtiny2313. Паяльник, припой, флюс. Прибор Ц4315. Программатор PonyPro .

5

При нажатии кнопок светодиод не изменяет цвет свечения

Поломка блока кнопок, неисправность микроконтроллера

Физический износ кнопок кнопочного поля, неисправность или сбой прошивки DD1

Проверка срабатывания кнопок SB1-SB14, DD1

Кнопки SPS101B Микросхема ATtiny2313. Паяльник, припой, флюс. Прибор Ц4315, Программатор PonyPro

6

Входящее напряжение 12 В присутствует прибор не работает

Неисправность DA1

Замена DA1

LM7805. Паяльник, припой, флюс. Прибор Ц4315.


5. Алгоритм поиска неисправностей изделия


Все неисправности делятся на две группы:

Механические

Электрические

К механическим относят: обрывы контактных соединений, трещины печатных плат. К электрическим неисправностям относят: необратимый пробой радиоэлемента, выгорание резисторов, вздутие и пробой конденсаторов, электрический пробой микросхем, необратимые ошибки прошивки микросхем.

К электрическим неисправностям относят: необратимый пробой радиоэлемента, выгорание резисторов, обугливание моточных изделий, необратимые ошибки микросхем.

В связи с такой классификацией все методы поиска неисправностей делятся на 5 основных групп и 3 дополнительных.

Основные группы:

Внешний осмотр, позволяет обнаружить механические и некоторые типы электрических неисправностей.

Последовательных измерений. Суть заключается в последовательной проверке входных и выходных параметров блоков изделий от входа к выходу и их сравнение с паспортными данными

Метод замещения, заключается в последовательной замене блоков изделия на заведомо исправные.

Метод исключения, с целью сокращения времени на отыскание неисправности и только в совокупности с каким-то другим методом.

Метод сравнения используется при отсутствии требуемой нормативно-технической документации и аналогичен методу последовательных измерений для ремонтируемого изделия и заведомо исправного.

Дополнительные методы:

Метод теплового воздействия.

Метод внешних воздействий.

Метод электропрогона.

Алгоритм поиска неисправностей цифрового кодового замка приведен на рисунке 3


Рисунок 3 - Алгоритм поиска неисправностей цофрового кодового замка

6. Расчетная часть

6.1 Электрический расчет балластного резистора светодиода


Расчёт резистора для светодиода производится по следующей формуле:

R = (VS - VL) / I =(5 - 2,2) / 0,003 = 933 Ом,

где VS=5 В - наивысшее напряжение источника питания,L=2,2 В - напряжение питания светодиода,=3 мА - ток светодиода.

Примем сопротивление резистора R3 равным 910 Ом.

Определим мощность рассевания резистора R3

РR3 = R3 ∙ I2 = 910 ∙ 0,0032 = 0.0082 Вт.

Применим резистор МЛТ мощностью сопротивлениям 910 Ом.

.2 Расчет надежности


Надежность-это свойство аппаратуры выполнять все заданные ей функции в определенных условиях эксплуатации в течении заданного времени при сохранении основных параметров пределов установленных техническими условиями.

Целью расчета является определение времени наработки на отказ изделия и вероятности его безотказной работы. Исходными данными для расчета является: схема электрическая принципиальная, описание режимов работы элементов.