Материал: Налог на доходы физических лиц

Внимание! Если размещение файла нарушает Ваши авторские права, то обязательно сообщите нам

Налог на доходы физических лиц

Содержание

Введение

1.      Налог на доходы физических лиц - как составная часть системы налогообложения в РФ

.1      НДФЛ - теоретические аспекты и основы применения

.2      Место НДФЛ в бюджетной системе РФ , и его роль в формировании бюджета

.        Контрольные мероприятия за исчислением и уплатой НДФЛ в бюджет, проблемы и пути решения

.1      Контроль налоговых органов за правильностью исчисления и уплатой НДФЛ в бюджет РФ

.2      Проблемы в системе контроля и пути их решения

Заключение

Список используемой литературы

Введение

Для воздействия на рыночную экономику страны, государство применяет различные методы и способы. В системе экономических рычагов, важное место занимают налоги. В условиях рыночных отношений, и особенно в переходный к рынку период, налоговая система является одним из важнейших экономических регуляторов, основой финансово-кредитного механизма государственного регулирования экономики. Государство достаточно широко использует налоговую политику в качестве определенного регулятора воздействия на негативные явления рынка, и для поддержания экономики в целом. Налоги, как и вся налоговая система, являются мощным инструментом управления экономикой в условиях рынка.

Для того чтобы, вся налоговая система в государстве исправно работала и приносила свои положительные результаты, необходимо контролировать все процессы и явления, которые косвенно или напрямую связанны с исчислением и уплатой налогов в бюджет РФ. Контроль должен осуществляться на всех стадиях формирования бюджета, в частности исчисления налога, его уплата и поступление в различные уровни бюджетной системы государства. Все установленные налоги в РФ, имеют свое место в бюджетной системе государства, и выполняют определенную функцию и роль для формирования бюджета РФ.

Налог на доходы физических лиц всегда являлся одним из важнейших налогов. Данный налог имеет свои функции и роли для бюджетов всех уровней, установленных законодательством РФ. Исходя из многогодовой практики, можно определенно отметить, что данный вид налога имеет свои положительные характеристики, а также свои недочеты и пробелы в законодательстве.

Несовершенство налоговой базы по подоходному налогу, наличие большого количества льгот, оставшихся в наследие от советского времени, а также слабое администрирование сбора налога, в свою очередь являлись регрессивным фактором полноты сбора налога. Проблемы с данным видом налога в практике встречаются достаточно часто.

Цель данной работы состоит в том, чтобы определить все недочеты и проблемы налога на доходы физических лиц, и проанализировать, как исчисляется и уплачивается налог в бюджеты российской федерации, а так же каким образом осуществляется контроль за уплатой и исчислением данного налога. Практика последних лет показала бесперспективность и неэффективность попыток устранения недостатков налоговой системы путем внесения "точечных" изменений в налоговое законодательство. Проблемы могут быть решены исключительно посредством проведением полномасштабной налоговой реформы направленной, в первую очередь, на достижение баланса интересов государства и налогоплательщиков.

Данный налог является одним из основных источников формирования бюджетов стран, а также эффективным регулятором в социальной сфере. Рассмотрение эволюции подоходного налога с физических лиц в России раскрывает неэффективность применяемых форм налога, и, более того, их отрицательное воздействие на социально-экономическое положение в стране. Например, в 90-е годы отрицательное воздействие применяемых в России форм подоходного налога с физических лиц выразилось резким увеличением "теневых" доходов населения. Таким образом, назрела острая необходимость определения в России оптимальной формы налога на доходы физических лиц в современных условиях с дальнейшим ее развитием, обеспечивая на каждом этапе развития реализацию возникающих возможностей.

Налог на доходы физических лиц является одним из важнейших налогов в стране, поэтому необходимо жестко контролировать все стадии формирования данного налога, знать все нормативные базы на которых основаны действия налога. В данной работе предстоит раскрыть все теоретические аспекты налога и выявить проблемы и недочеты в налоговом законодательстве.

1. Налог на доходы физических лиц - как составная часть системы налогообложения в РФ

.1 НДФЛ - теоретические аспекты и основы применения

Налог на доходы физических лиц является прямым федеральным налогом, поскольку обязанность по его уплате ложится на физических лиц с получаемых ими доходов, регулируется НК РФ и обязателен на всей территории Российской Федерации.

Налогоплательщики налога на доходы физических лиц (НДФЛ) определены главой 23 НК РФ "Налог на доходы физических лиц". Лица, освобожденные от уплаты НДФЛ, приведены в главах 26.1, 26.2 и 26.3 НК РФ.(табл. №1).

Таблица №1

Налогоплательщики НДФЛ

· Физические лица, являющиеся налоговыми резидентами Российской Федерации. · Физические лица, получающие доходы от источников в Российской Федерации, не являющиеся налоговыми резидентами Российской Федерации

Освобождены от уплаты НДФЛ

Индивидуальные предприниматели, применяющие упрощенную систему налогообложения, систему налогообложения для сельскохозяйственных производителей (единый сельскохозяйственный налог), переведенные на систему налогообложения в виде единого налога на вмененный доход для отдельных видов деятельности


Налоговыми резидентами признаются физические лица, фактически находящиеся в Российской Федерации не менее 183 календарных дней в течение 12 следующих подряд месяцев. Период нахождения физического лица в Российской Федерации не прерывается на периоды его выезда за пределы Российской Федерации для краткосрочного (менее шести месяцев) лечения или обучения.

Лицами, не являющимися налоговыми резидентами, являются физические лица, фактически находящиеся в Российской Федерации менее 183 календарных дней в течение 12 следующих подряд месяцев.

Объектом налогообложения признается доход, полученный налогоплательщиками:

Согласно статье 209 НК объектом налогообложения признается доход, полученный налогоплательщиками:

от источников в Российской Федерации и (или) от источников за пределами Российской Федерации - для физических лиц, являющихся налоговыми резидентами Российской Федерации;

от источников в Российской Федерации - для физических лиц, не являющихся налоговыми резидентами Российской Федерации.

В ст.208 НК РФ приведены доходы, которые не относятся к доходам, полученным от источников в Российской Федерации. Это доходы физического лица, полученные им в результате проведения внешнеторговых операций (включая товарообменные), совершаемых исключительно от имени и в интересах этого физического лица и связанных исключительно с закупкой (приобретением) товара (выполнением работ, оказанием услуг) в Российской Федерации, а также с ввозом товара на территорию Российской Федерации.

В случае, если не выполняется хотя бы одно из указанных условий, доходом, полученным от источников в Российской Федерации, в связи с реализацией товара, признается часть полученных доходов, относящаяся к деятельности физического лица в Российской Федерации.

При последующей реализации товара, приобретенного физическим лицом по внешнеторговым операциям к доходам такого физического лица, полученным от источников в Российской Федерации, относятся доходы от любой продажи этого товара, включая его перепродажу или залог, с находящихся на территории Российской Федерации, принадлежащих этому физическому лицу, арендуемых или используемых им складов либо других мест нахождения и хранения такого товара, за исключением его продажи за пределами Российской Федерации с таможенных складов.

В п.5 ст.208 НК РФ указан особый случай, когда полученный физическим лицом доход не признается объектом обложения налога на доходы физических лиц. Это касается доходов от операций, связанных с имущественными и неимущественными отношениями физических лиц, признаваемых членами семьи и (или) близкими родственниками в соответствии с Семейным кодексом РФ.

Особенности определения налоговой базы при получении доходов в натуральной форме предусмотрены ст. 211 НК РФ.

При получении дохода в натуральной форме в виде товаров (работ, услуг) и иного имущества налоговая база определяется как стоимость этих товаров (работ, услуг) или иного имущества, исчисленная исходя из их цен и порядке, аналогичном порядку, предусмотренному ст. 40 НК РФ. При этом в стоимость таких товаров (работ, услуг) включаются суммы налога на добавленную стоимость, акцизов .

Таблица №2

Налоговая ставка

В отношении доходов

9%

3. Налоговая ставка устанавливается в размере 9 процентов в отношении доходов от долевого участия в деятельности 4. организаций, полученных в виде дивидендов физическими лицами, являющимися налоговыми резидентами Российской Федерации. (п. 4 введен Федеральным законом от 06.08.2001 N 110-ФЗ, в ред. Федеральных законов от 29.07.2004 N 95-ФЗ, от 16.05.2007 N 76-ФЗ) 5. Налоговая ставка устанавливается в размере 9 процентов в отношении доходов в виде процентов по облигациям с ипотечным покрытием, эмитированным до 1 января 2007 года, а также по доходам учредителей доверительного управления ипотечным покрытием, полученным на основании приобретения ипотечных сертификатов участия, выданных управляющим ипотечным покрытием до 1 января 2007 года.

15%

доходов, получаемых: в виде дивидендов от долевого участия в деятельности российских организаций, в отношении которых налоговая ставка устанавливается в размере 15 процентов;

30%

в отношении всех доходов, получаемых физическими лицами, не являющимися налоговыми резидентами Российской Федерации, за исключением доходов, получаемых: в виде дивидендов от долевого участия в деятельности российских организаций 5. Налоговая ставка устанавливается в размере 30 процентов в отношении доходов по ценным бумагам, выпущенным российскими организациями, права по которым учитываются на счете депо иностранного номинального держателя, счете депо иностранного уполномоченного держателя и (или) счете депо депозитарных программ, выплачиваемых лицам, информация о которых не была предоставлена налоговому агенту в соответствии с требованиями статьи 214.6 Налогового Кодекса. (п. 6 введен Федеральным законом от 02.11.2013 N 306-ФЗ)

35%

2. Налоговая ставка устанавливается в размере 35 процентов в отношении следующих доходов: -стоимости любых выигрышей и призов, получаемых в проводимых конкурсах, играх и других мероприятиях в целях рекламы товаров, работ и услуг, в части превышения размеров указанных в пункте 28 статьи 217 настоящего Кодекса; процентных доходов по вкладам в банках в части превышения размеров, указанных в статье 214.2 НКРФ) -суммы экономии на процентах при получении налогоплательщиками заемных (кредитных) средств в части превышения размеров, указанных в пункте 2 статьи 21 2 настоящего Кодекса; (в ред. Федеральных законов от 20.08.2004 N 112-ФЗ, от 24.07.2007 N 216-ФЗ) -в виде платы за использование денежных средств членов кредитного потребительского кооператива (пайщиков), а также процентов за использование сельскохозяйственным кредитным потребительским кооперативом средств, привлекаемых в форме займов от членов сельскохозяйственного кредитного потребительского кооператива или ассоциированных членов сельскохозяйственного кредитного потребительского кооператива, в части превышения размеров, указанных в стать е 214.2.1 Налогового Кодекса.

13%

по всем остальным доходам

налог ставка доход физический

Порядок исчисления налога на доходы физических лиц осуществляется в соответствии с НК РФ ст.225 "Порядок исчисления налога". Налог исчисляется как процентная доля налоговой базы, доля ставки зависит от различных факторов и регулируется НК РФ и иными законами РФ.

. Сумма налога при определении налоговой базы в соответствии с пунктом 3 статьи 210 Налогового Кодекса исчисляется как соответствующая налоговой ставке, установленной пунктом 1 статьи 224 НК РФ, процентная доля налоговой базы.

Сумма налога при определении налоговой базы в соответствии с пунктом 4 статьи 210 Налогового Кодекса исчисляется как соответствующая налоговой ставке процентная доля налоговой базы.

. Общая сумма налога представляет собой сумму, полученную в результате сложения сумм налога, исчисленных в соответствии с пунктом 1 статьи 255 НК РФ.

.        Общая сумма налога исчисляется по итогам налогового периода применительно ко всем доходам налогоплательщика, дата получения которых относится к соответствующему налоговому периоду.

Налогоплательщик самостоятельно или через налогового агента, определяет сумму, полученную в налоговом периоде, и исчисляет налог для уплаты в бюджет. Налог с физического лица - это обязательный взнос плательщика в бюджет определенных законом размерах, и в установленные сроки. Он выражает денежные отношения, складывающиеся у государства с физическими лицами в связи с перераспределением национального дохода и мобилизацией финансовых ресурсов в бюджет государства. Взносы осуществляют основные участники производства валового внутреннего продукта, например работники, своим трудом, создающие материальные и нематериальные

блага и получающие определенный доход.

Российские организации, индивидуальные предприниматели, нотариусы, занимающиеся частной практикой, адвокаты, учредившие адвокатские кабинеты, а также обособленные подразделения иностранных организаций в Российской Федерации, от которых или в результате отношений с которыми налогоплательщик получил доходы, указанные в пункте 2 226 статьи НК РФ, обязаны исчислить, удержать у налогоплательщика и уплатить сумму налога, исчисленную в соответствии со статьей 224 Налогового Кодекса с учетом особенностей, предусмотренных настоящей статьей. Налог с доходов адвокатов исчисляется, удерживается и уплачивается коллегиями адвокатов, адвокатскими бюро и юридическими консультациями.

При исчислении налога на доходы физических лиц, НБ можно уменьшить на налоговый вычет, предоставляемый в соответствии с НК РФ и иными НПА РФ.

Налоговые вычеты - это суммы, на которые уменьшается объект налогообложения, выраженный в денежной форме, при определении определении налоговой базы для исчисления налоговым агентом или налогоплательщиком самостоятельно.

В соответствии с НК РФ плательщики налога на доходы физических лиц имеют право на следующие налоговые вычеты:

. Стандартные налоговые вычеты

. Социальные налоговые вычеты

. Имущественные налоговые вычеты

. Профессиональные налоговые вычеты

. Вычеты при переносе на будущие периоды убытков от операций с ценными бумагами и финансовыми инструментами срочных сделок

Если сумма налоговых вычетов в налоговом периоде окажется больше суммы доходов, в отношении которых предусмотрена налоговая ставка 13%, подлежащих налогообложению за этот же налоговый период, то применительно к этому налоговому периоду налоговая база принимается равной нулю. При этом разница между суммой доходов, подлежащих налогообложению, не переносится на следующий налоговый период, которым признается календарный год. Для доходов ,в отношении которых предусмотрены налоговые ставки 30 и 35%, налоговая база определяется как денежное выражение таких доходов, подлежащих налогообложению. При этом никакие налоговые вычеты не применяются.

Главой 23 НК РФ определен особый порядок налогообложения доходов, полученных гражданами от занятия предпринимательской деятельностью.

Объектом налогообложения являются доходы, полученные как в денежной, так и в натуральной формах, или право на распоряжение которыми возникло у налогоплательщика. Если из дохода налогоплательщика по его распоряжению, по решению суда или иных органов производятся какие-либо удержания, такие удержания не уменьшают налоговую базу.

Индивидуальные предприниматели исчисляют налоговую базу на основе данных Книги учета доходов и расходов и хозяйственных операций. Ставка НДФЛ в отношении доходов, полученных от осуществления предпринимательской деятельности без образования юридического лица, установлена в размере 13% независимо от величины этих доходов. В соответствии с п. 8 ст. 227 НК РФ расчет сумм авансовых платежей на текущий налоговый период производится налоговым органом на основании суммы предполагаемого дохода, указанного в налоговой декларации, или суммы фактически полученного дохода от предпринимательской деятельности за предыдущий налоговый период с учетом стандартных и профессиональных налоговых вычетов.

Налоговая декларация представляется не позднее 30 апреля года, следующего за истекшим налоговым периодом, если иное не предусмотрено статьей 227.1 Налогового Кодекса.

НДФЛ является сегодня основным источником доходов для бюджетов муниципальных образований. В ряде муниципальных образований его доля доходит до 76% налоговых доходов [26]. Объем поступлений НДФЛ в бюджет того или иного муниципалитета зависит от количества зарегистрированных налоговых агентов (предприятий), численности занятых и уровня заработной платы. При существующей ныне системе уплаты НДФЛ по месту учета налогового агента в налоговом органе отсутствует взаимосвязь между местом уплаты налога и получением бюджетной услуги.

.2 Место НДФЛ в бюджетной системе РФ , и его роль в формировании бюджета

Налог на доходы физических лиц занимает важное место в российской налоговой системе, поскольку затрагивает широчайший круг физических лиц, являющихся как налоговыми резидентами Российской Федерации, так и нерезидентами, получающими доходы на территории Российской Федерации (см. ст. 207 НК РФ). По сути, бремя данного налога возлагается практически на все экономически активное население страны.

Налог на доходы физических лиц (далее - НДФЛ) - наиболее традиционный налог, взимаемый на протяжении всего исторического развития отечественной экономики ,данный налог является самым доходным. НДФЛ - один из важнейших источников государственных доходов. Так, поступления от налога на доходы физических лиц занимают наибольший удельный вес в структуре доходов федерального бюджета.

Налог на доходы физических лиц - регулирующий налог, являясь федеральным налогом, формирует все три уровня бюджетов РФ. Основная доля налога поступает в территориальные бюджеты, и право перераспределения предоставлено региональным органам власти.

Во-первых, это личный налог, то есть налог, объект которого - доход, действительно полученный плательщиком, а не предполагаемый усредненный доход, который мог бы быть получен в данных экономических условиях (на основе усредненного дохода устанавливают реальные налоги - на землю, на имущество и т.п.), он затрагивает интересы более 80 млн. граждан. Во-вторых, налог на доходы физических лиц позволяет в максимальной степени реализовать основные принципы налогообложения физических лиц - всеобщность и равномерность налогового бремени. Все граждане РФ, иностранные граждане и лица без гражданства (за исключением лиц, не имеющих постоянного местожительства в РФ, о налогообложении которых будет сказано ниже) платят теперь налог на доходы физических лиц по твердо, фиксированным ставкам-13%, 9%, 30% и 35% в зависимости от источников получения дохода. Значимость налога на доходы физических лиц заключается еще и в том, что сегодня это - "живые" деньги, стабильно и возрастающее поступающие в доход государства. Однако, такая ситуация существовала не всегда, и история становления НДФЛ очень нестабильная и разнообразная. Налогообложение доходов граждан в России претерпело ряд изменений.

Налог на доходы с физических лиц является федеральным налогом, который взиматься на всей территории страны по единым ставкам. Данный налог относится к регулирующим налогам, т.е. используется для регулирования доходов нижестоящих бюджетов- в виде процентных отчислений по нормативам, утвержденным в установленном порядке на очередной финансовый год.

Центральное место в системе налогообложения физических лиц принадлежит налогу на доходы физических лиц. Этому налогу всегда отводилось значительное место в формировании доходов бюджетов субъектов федерации. До 2002 года НДФЛ в значительной доле поступал в федеральный бюджет. Доля поступлений составляла 3%, с 2002года , в соответствии с Законами РФ "О федеральном бюджете", НДФЛ поступает в консолидированные бюджеты субъектов РФ.

Одним из важнейших институтов государства является бюджетная система. На протяжении тысячелетий существования государств финансовые ресурсы, мобилизуемые в бюджетную систему, обеспечивают государственным и территориальным органам власти выполнение возложенных на них функций. Бюджетная система позволяет осуществлять регулирование экономических, и социальных процессов в интересах членов общества.

В РФ бюджетная система также играет определенно важную роль при формировании бюджета и выполнении государственных функций государственным органам, возложенным по регулированию экономических и социальных явлений в нашей стране.

Важнейшим определяющим моментом является, прежде всего то, что объектом обложения данным налогом служит именно доход, реально полученный налогоплательщиком.

Преимущество этого налога заключается также в том, что его плательщиками является практически все трудоспособное население страны, вследствие чего его поступления могут без перераспределения зачисляться в любой бюджет: от поселкового до федерального.

К тому же этот налог - достаточно стабильный и устойчивый доходный источник бюджетов, благодаря чему он в основном зачисляется в бюджеты муниципальных образований, из которых финансируются основные расходы, связанные с жизнеобеспечением населения.

НДФЛ, пожалуй, самый перспективный в смысле его продуктивности. При прочих равных условиях он легче других налогов контролируется налоговыми органами, от его уплаты сложнее уклониться недобросовестным налогоплательщикам.

Одновременно с этим, именно в НДФЛ наглядно реализуются такие важнейшие принципы построения налоговой системы, как всеобщность и равномерность налогового бремени.

Указанные особенности НДФЛ накладывают на законодательные и исполнительные органы любой страны огромную экономическую и социальную ответственность за построение шкалы этого налога, установление размера необлагаемого минимума, налоговых льгот и вычетов.

Таким образом, исходя из изложенного, следует признать, что НДФЛ занимает достаточно прочное место в бюджетной системе Российской Федерации и является средством регулирования доходов бюджетов субъектов РФ и достаточно стабильным источником пополнения государственной казны.

При этом, необходимо отметить, что, учитывая характеристику и особенности указанного налога, изложенные в данной главе, он является универсальным инструментом государства в области проведения налоговой политики.

По абсолютному количеству налогоплательщиков НДФЛ не имеет себе равных. В 2012 году объем его поступления составил почти 2,3 триллиона рублей и вырос относительно 2011 года на 13,2 процента. Доля НДФЛ в консолидированном бюджете Российской Федерации в 2012 году составила 20,5 процента, а в консолидированных бюджетах субъектов РФ - почти 39 процентов.

По оценкам ФНС, в 2013 году поступления НДФЛ составят около 2,5 триллиона рублей, или на 11 процентов больше поступлений в 2012 году. В плановом периоде динамика поступлений НДФЛ останется стабильной и в целом будет соответствовать темпам роста фонда заработной платы.

Анализируя такие данные можно с уверенностью сказать, что НДФЛ определенно самый важный налог, который с каждым годом пополняет бюджеты РФ все больше и больше. Значимость данного налога в нашей стране сказывается цифрами и данными о поступлении данного налога в различные бюджеты РФ, и сомнений нет, что НДФЛ-один из основных рычагов государства при регулировании экономики в целом и социальных явлений в РФ.

Значимость НДФЛ для бюджета и для налоговой системы страны весьма велика, Наибольшая доходность, регулярные поступления, стабильные суммы - всё это благоприятным образом сказывается на бюджете РФ. Огромный вклад НДФЛ приносит доход для всех регионов РФ, стабилизируя экономическую ситуацию в нашей стране, улучшая социальное положение субъектов, развивая различные государственные программы финансируемый с НДФЛ.

Налог на доходы физических лиц (далее - НДФЛ) - наиболее традиционный налог, взимаемый на протяжении всего исторического развития отечественной экономики ,данный налог является самым доходным. НДФЛ - один из важнейших источников государственных доходов. Так, поступления от налога на доходы физических лиц занимают наибольший удельный вес в структуре доходов федерального бюджета. Его роль для бюджета очевидна.

2. Контрольные мероприятия за исчислением и уплатой НДФЛ в бюджет, проблемы и пути решения

2.1 Контроль налоговых органов за правильностью исчисления и уплатой НДФЛ в бюджет РФ

Налоговый контроль- разновидность финансового контроля. Его место в общей системе контроля можно определить следующим образом: налоговый контроль- это государственный контроль, осуществляемый специальными контрольными органами.

Под формами финансового контроля понимают отдельные проявления содержания контроля в зависимости от времени совершения контрольных действий. Под методами контроля понимают приемы и способы его осуществления.

Согласно ст. 82 НК РФ к формам налогового контроля относятся:

налоговые проверки;

получение разъяснений налогоплательщиков, налоговых агентов;

проверка данных учета и отчетности;

иные формы налогового контроля, предусмотренные НК РФ.

Налоговый контроль за исчислением и уплатой налогов в бюджет, основная и главная функция налоговой системы РФ. Налоговый контроль разнообразен и специфичен. Эта процедура просто необходима и является очень главной составляющей всей системы налогообложения в РФ.

Налоговый контроль в определенной степени гарантирует своевременную уплату налогов и поступления доходов в бюджет РФ, таким образом роль и сущность его велика, это неотъемлемая часть налоговой и бюджетной системы государства, которая определяет в какой то степени состояние экономики и развития страны в целом.

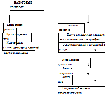
Налоговый контроль можно изобразить в виде схемы:


При налоговых проверках согласно ст.87 НК РФ, количество лет, которые могут быть охвачены проверкой, это три календарных года деятельности налогоплательщика, предшествующие году проведения налоговой проверки.

Как показано в схеме налоговая проверка по налогу на доходы физических лиц подразделяется на два вида проверок, рассмотрим каждый вид проверок отдельно.

Камеральная налоговая проверка (КНП) является наиболее массовым видом проверок и практически всеобъемлющей формой налогового контроля. Камеральная налоговая проверка способна охватить почти 100 % всех налогоплательщиков, этот вид проверок является самым распространенным, и в свою очередь весьма сложным и долгим процессом.

В соответствии со ст. 88 НК РФ камеральная налоговая проверка - это проверка, производимая по месту нахождения налогового органа на основе налоговых деклараций и расчетов, представленных налогоплательщиком, служащих основанием для исчисления и уплаты налогов, а также других документов о деятельности налогоплательщика, имеющихся у налогового органа. Проверка осуществляется в рамках текущей работы соответствующего подразделения налогового органа без специального на то разрешения о проведении КНП.

В рамках КНП осуществляется:

· контроль за соблюдением налогоплательщиками законодательства о налогах и сборах;

· выявление и предотвращение налоговых правонарушений;

· подготовка аналитической информации для отбора объектов проведения выездной налоговой проверки;

· привлечение виновных лиц к налоговой и административной ответственности за совершение налоговых правонарушений.

Объектом КНП являются налоговые декларации, предоставленные налогоплательщиком в налоговую инспекцию. Налоговая декларация представляет собой письменное заявление налогоплательщика о полученных доходах и произведенных расходах, источниках доходов, налоговых льготах и исчисленной сумме налога и (или) другие данные, связанные с исчислением и уплатой налога. Налоговая декларация представляется каждым налогоплательщиком по каждому налогу, подлежащему уплате этим налогоплательщиком, если иное не предусмотрено законодательством о налогах и сборах.

Кроме налоговых деклараций в ходе камеральных налоговых проверок используются формы бухгалтерской отчетности, которые предоставляются в налоговую инспекцию в соответствии с законодательством о бухгалтерском учете и со ст. 23 НК РФ, а также иные документы, предоставленные налогоплательщиком самостоятельно или затребованные у него налоговым органом. Однако все эти документы являются не объектами камеральных проверок, а источниками информации для проверки данных, указанных налогоплательщиком в налоговых декларациях. Кроме этого налоговая инспекция имеет право использовать любую информацию о налогоплательщике, если эта информация получена законным путем. Основными источниками такой информации являются:

· документы налогоплательщика, предоставленные им при государственной регистрации и постановке на налоговый учет;

· налоговые декларации и бухгалтерская отчетность за предыдущие налоговые периоды;

· информация, поступающая в налоговую инспекцию от государственных органов;

· информация, полученная налоговыми органами в ходе контрольной работы.

Объем информации, которую налоговые органы изучают в ходе камеральной проверки, сравнительно небольшой. Но от этого камеральная проверка не теряет своей значимости. Регулярность, сплошной характер и в большинстве случаев автоматизированный режим ее проведения позволяет обнаружить скрытые объекты налогообложения и проверить правильность исчисления налоговой базы.

При проведении камеральной проверки налогоплательщиков НДФЛ, объем работы и количество поданных деклараций огромный. Но только с помощью данного вида контроля можно выявить нарушения налоговой отчетности, ведения бухгалтерской отчётности, что позволяет на ранних стадиях выявить нарушений и предотвратить их, таким образом, обеспечить бесперебойное поступление доходов в бюджет.

Важным и значимым методом контроля за уплатой НДФЛ является выездная налоговая проверка, в практике встречаеться чуть реже чем камеральная, но ее итоги также приносят положительные результаты при выявлении налоговых нарушений в НДФЛ.

Целью проведения выездных налоговых проверок является обеспечение контроля за правильностью, полнотой и своевременностью исчисления и уплаты налогов налогоплательщиком. Проведение выездных налоговых поверок призвано решать несколько задач, наиболее важные из которых:

· выявление и пресечение нарушений законодательства о налогах и сборах;

· предупреждение возможных налоговых правонарушений в будущем.

В ходе выездной налоговой проверки проводится анализ бухгалтерской документации налогоплательщика, а также фактическое состояние объектов налогообложения. Порядок проведения выездной проверки прописан в НК РФ более детально по сравнению с камеральной. Кроме того, в отличие от камеральной проверки выездная налоговая проверка содержит широкий арсенал методов контроля.

Выездная налоговая проверка проводится на территории (в помещении) налогоплательщика на основании решения руководителя (заместителя) налогового органа. В случае, если у налогоплательщика отсутствует возможность предоставить помещение для проведения выездной налоговой проверки, ВНП проводится по месту нахождения налогового органа.

Выездная налоговая проверка состоит из следующих этапов:

. Вынесение решения о назначении проверки

. Проведение проверки непосредственно, в том числе проведение инвентаризации, осмотра и других мероприятий налогового контроля.

. Составление справки о проведенной проверке.

Срок проведения выездной налоговой проверки исчисляется со дня вынесения решения о назначении проверки и до дня составления справки о проведенной проверке. При этом выездная налоговая проверка может быть приостановлена. Руководитель (заместитель руководителя) налогового органа вправе приостановить проведение выездной налоговой проверки для:

· истребования документов(информации) у контрагента или у иных лиц, располагающих документами (информацией), касающимися деятельности проверяемого лица;

· получения информации от иностранных государственных органов;

· проведения экспертиз;

При проверках начисления и уплаты НДФЛ налоговые органы пристальное внимание обращают на вопросы легализации "теневой" заработной платы, на проверки обращений граждан по поводу минимизации официальной заработной платы, выдачи заработной платы "в конвертах", ведения двойных ведомостей на выдачу заработной платы в целях ухода от налогообложения. В последнее время в нашей стране участились случаи выдачи заработной платы в "конвертах", это естественным образом негативно влияет на поступления НДФЛ и пополнения бюджета. Задача налоговых проверок определить такие организации и выявить нарушения еще на стадии подачи деклараций. Только исходя их этих ситуаций можно определенно точно подвести итог и выявить значимость налогового контроля в исчислении и уплаты НДФЛ.

Контрольные мероприятия налоговых органов также направлены на выявление объектов, которые физические лица скрывают от налогообложения. Особое внимание уделяется работе со сведениями, поступающими от регистрирующих органов, - о недвижимом имуществе, расположенном на подведомственной им территории, зарегистрированных у них транспортных средствах и их владельцах.

Для выявления лиц, сдающих внаем жилые нежилые помещения, а также торговые площади, налоговые органы взаимодействуют с паспортно-визовой службой органов внутренних дел, с комитетами администраций по управлению имуществом административно-территориальных образований. С администрациями рынков и торговых комплексов. Очень много направлений в экономики которые подвергаются налоговым проверкам связанных с НДФЛ, это и страховые договоры, это и образовательные услуги, медицинские услуги, рынок жилья и тд. Все эти категории связанны с уплатой НДФЛ и таким образом подлежат вниманию камеральных и выездных налоговых проверок.

Только при помощи налоговых проверок можно определить налоговые нарушения и преступления, совершаемые в области налога на доходы физических лиц. Количество налогоплательщиков уплачивающих данный налог, весьма огромное, каждый гражданин должен уплачивать НДФЛ в бюджет государства. Ведь НДФЛ граждане обязаны уплачивать с заработной платы, с продажи имущества, с сдачи имущества в аренду, авторские права также приносят определенный доход который в частности тоже облагается НДФЛ. При таком огромном количестве налогоплательщиков, естественно очень много граждан которые не особо желают уплачивать законно установленные налоги, при этом нарушая налоговое законодательство нашего государства. Для определения таких ситуаций и существует налоговый контроль, который помогает налоговым органам проследить за своевременной уплатой и правильным исчислением налога на доходы физических лиц.

В налоговой практике за все существование налога на доходы физических лиц, встречалось огромное количество нарушений совершаемых как по не осторожности, так и умышленно, для того чтобы уменьшить налоговую базу по НДФЛ или вообще избежать уплаты данного налога. Налоговые органы в последнее время всё чаще и чаще встречаются с такими нарушениями, такая статистика приводит в ужас, ведь данные действия пагубно влияют на бюджет и экономику страны в целом. Но ни налогоплательщиков ни налоговых агентов это определенно не тревожит и налоговые преступления в области налогообложения физических лиц встречаются достаточно часто и пугают своей численностью. Пока существует данный налог, налоговые органы будут проводить контрольные мероприятия по выявлению недоимок, и своевременной уплатой и правильным исчислением НДФЛ.

Контроль в налоговой деятельности представляет собой метод руководства компетентного органа государственного управления за соблюдением налогоплательщиками требований налогового законодательства.

Как уже отмечалось ранее, субъекты налогообложения обязаны вносить налоговые платежи в установленных размерах и в определенные сроки в бюджет РФ. Но в нашей стране на данном этапе реформирования государственного устройства и налоговой системы в частности исполнение этой обязанности пока оставляет желать лучшего. Причем уклонение от уплаты налогов осуществляется законными и незаконными методами, что свидетельствует о несовершенстве налогового законодательства.Таким образом, сейчас в первую очередь необходимо совершенствовать законодательную базу, регулирующую организацию и осуществление налогового контроля. При этом надо взять самое лучшее и подходящее для наших условий из зарубежного опыта в этой области.

Налоговый контроль в России осуществляется в трех формах: предварительный, текущий и последующий, используются при этом такие методы как наблюдение, обследование, анализ и проверки, которые подразделяются на камеральные и выездные. Последние являются специфическим методом налогового контроля, который сочетает в себе все методы.

Налоговый контроль имеет цель обнаружения нарушений и отклонений от принятых норм, правил и стандартов в сфере налогов и сборов, принятие необходимых корректирующих мер, привлечение виновных к ответственности и возмещение причиненного государству ущерба, а также предотвращение или сокращение совершения таких правонарушений в дальнейшем. Формы и методы налогового контроля существуют в неразрывном единстве. Зачастую в рамках одной правовой формы организации контрольной деятельности могут применяться различные методы и формы контроля. Именно от правильного сочетания форм и методов налогового контроля зависит эффективность налогового контроля. Так же для совершенствования системы эффективного проведения налогового контроля, необходимо осуществления углубленного камерального анализа финансово-хозяйственной деятельности

.2 Проблемы в системе контроля и пути их решения

Совершенствование налогового контроля является важнейшей задачей налоговых органов. В первую очередь, необходимо устранение существующих проблем, возникающих в ходе проведения налогового контроля. В настоящее время в Российской Федерации во многом уже сложилась система налогового контроля за поступлением налога на доходы физических лиц, однако вся система требует преобразований и методов совершенствования. Следует отметить, что существующие в настоящее время в налоговых органах программные продукты позволяют проводить камеральную проверку представленных налоговых деклараций (расчетов) в основном только арифметически, т. к. не содержат элементов углубленного камерального анализа. К сожалению, отсутствуют и объективные критерии отбора налогоплательщиков для включения в план проведения выездных налоговых проверок, в связи с этим необходимо, прежде всего, разработать систему контрольных соотношений, в основу которых должно быть заложено проведение в автоматизированном режиме камеральной проверки: Такую базу данных целесообразно разместить на сервере управлений, а в базах данных территориальных налоговых инспекций хранить лишь сведения о том, что по тому или иному налогоплательщику на сервере управления имеется информация от внешних источников. При проведении камеральных и выездных налоговых проверок или иных мероприятий налогового контроля вся имеющаяся информация в автоматизированном режиме должна будет поступать в территориальную налоговую инспекцию. Помимо безусловного повышения эффективности мероприятий налогового контроля, создание единой государственной информационной интегрированной базы данных будет способствовать также воспитанию законопослушного налогоплательщика, поскольку уверенность в том, что уклонение от налогообложения будет с большей степенью вероятности обнаружено, не позволит последнему совершать нарушения законодательства о налогах и сборах.  Помимо предварительной оценки достоверности показателей представляемой налогоплательщиком бухгалтерской и налоговой отчетности, планирования и проведения предпроверочного камерального анализа с целью формирования программы выездной налоговой проверки создание единой государственной базы данных позволит налоговым органам вести постоянный оперативный мониторинг финансово-хозяйственной деятельности налогоплательщиков налогоплательщиков.  Основными целями мониторинга должны быть: - обеспечение камерального контроля соответствия представленных налогоплательщиком деклараций и расчетов реально созданной налоговой базе; - рациональный отбор налогоплательщиков для проведения выездных налоговых проверок; - проведение оперативных проверочных мероприятий налогового контроля в рамках сложно построенных структур организаций всех форм собственности (к примеру, вертикально-интегрированных компаний).   1. Экспресс-анализ - анализ деятельности организации или группы организаций по ограниченному количеству показателей бухгалтерской и налоговой отчетности, анализ и сопоставление отдельных показателей отчетности с аналогичными показателями предыдущего периода, проверка логической связи между отдельными отчетными и расчетными показателями, необходимыми для исчисления налоговой базы. Экспресс-анализ осуществляется при предварительном мониторинге значительного количества организаций отрасли, а также при сравнительном анализе вертикально-интегрированных компаний.

Заключение

Контроль за исчислением и уплатой налога на доходы физических лиц в бюджет РФ, достаточно сложный и трудный процесс. В нем присутствует своя специфика, пробелы в законодательстве, различные виды нарушений и форм налогового контроля. Все эти составляющие элементы контроля весьма усложняют и нагружают контроль налоговых органов.

НДФЛ - это весьма важный и необходимый налог в системе налогообложения нашего государства. Данный вид налога затрагивает каждого гражданина и каждый вид экономической деятельности в нашей стране, в большей или меньшей степени. Как уже отмечалось НДФЛ является одним из доходных налогов, то есть в бюджет РФ поступает огромная доля НДФЛ, тем самым сохраняя стабильность экономики и социальных функций государства.

В Российской Федерации налог на доходы физических лиц занимает достаточно прочное место в бюджетной системе РФ и является средством регулирования доходов бюджетов субъектов РФ и достаточно стабильным источником пополнения государственной казны.

Что касается непосредственно рассматриваемого налога, то из-за несовершенства налоговой системы в целом, он также далек от совершенства. Так, учет и применение льгот по данному налогу достаточно сложны. В связи с этим, в него постоянно вносятся поправки и изменения, регулирующие порядок его исчисления и взимания.

Однако есть и положительные моменты: налоговой реформой, проводимой в стране, взят курс на снижение налоговой нагрузки на налогоплательщика, значительно расширена система льгот в подоходном налогообложении, впервые введены социальные, имущественные и профессиональные вычеты. Так, например, в последние годы главное внимание уделяется мерам по совершенствованию налогового администрирования, направленных, с одной стороны, на пресечение имеющейся практики уклонения от налогообложения путем использования имеющихся недоработок в законодательстве о налогах и сбора, и, с другой стороны, на безусловное обеспечение законных прав налогоплательщиков, повышение их защищенности от неправомерных требований налоговых органов, а также создание для налогоплательщиков максимально комфортных условий для уплаты налогов и сборов.

Главными задачами контроля за соблюдением налогового законодательства является проверка соблюдения требований по ведению налогового учета доходов физических лиц; полноты и своевременности представления сведений о доходах и об удержанных суммах налога; достоверности отчетов об итоговых суммах доходов и удержанного налога на доходы физических лиц; правильности определения совокупного годового дохода физических лиц; удержания, полноты и своевременности перечисления в бюджет налога на доходы физических лиц.

Список использованной литературы

.        Налоговый Кодекс Российской Федерации (часть первая) от 31 июля 1998 г.№146-ФЗ //Гарант. Версия Гарант-Максимум.

.        Налоговый Кодекс Российской Федерации (часть вторая) от 5августа 2000 г. №117-ФЗ // Гарант. Версия Гарант- Максимум.

.        Налоги и Налогообложение : учебник /под ред. Н.В. Милякова.-6 изд.- ИНФРА -М 2007, 144-158с.

.        Налогообложение юридических и физических лиц: под ред. Т.Е.Косаревой, Л.А. Юриновой.- 4изд.- "Бизнес пресса", 116-122 с.

.        Налог на доходы физических лиц: практикум/ А.В. Брызгалина, "налоги и финансовое право", 76-92 с.

.        Налоги и налогообложение: В.Ф Тарасова , "Москва", 213-418 с.

.        Налоговое администрирование: учебник / под ред. О.А. Мироновой, Ф.Ф. Ханафеева.-3-е изд.- Йошкар-Ола: ООО "Стринг", 81-99

.        Перонко И.А., Красницкий В.А. Налоговое администрирование //Налоговый вестник. 2000№ 10.-22с.

.        Клюкович З.А Налоги и Налогообложение /З.А. Клюкович - Ростов на Дону: Феникс, 2009.-344с.

10.    Электронный ресурс http://www.r38.nalog.ru/