Материал: Муниципальная инвестиционная политика Республики Башкортостан

Внимание! Если размещение файла нарушает Ваши авторские права, то обязательно сообщите нам

Проведенный сравнительный анализ практики управления инвестиционными процессами органами местного самоуправления в крупных и крупнейших городах позволил оценить ее состояние и идентифицировать ее соответствие научным методам и принципам управления, а также определить основные направления совершенствования.

.4 Механизмы совершенствования инвестиционно-финансовой деятельности муниципального образования

Повышение инвестиционной активности - одно из приоритетных направлений деятельности правительства Челябинской области. Среди задач инвестиционной политики региона - привлечение иностранных инвестиций в промышленность, развитие высоких технологий, создание новых предприятий.

Главными причинами популярности Челябинской области у инвесторов являются стабильная политическая ситуация и чёткая работа органов власти в регионе, отсутствие административных барьеров и бюрократической волокиты, а также большой экономический и социальный потенциал. Власти региона как никогда открыты для взаимовыгодного сотрудничества.

В области созданы условия для активизации инвестиционной деятельности, разработана система взаимосвязанных нормативно-правовых актов, направленная на государственную поддержку и предоставление гарантий инвесторам:

расширение хозяйственной деятельности местного самоуправления за счет регулирования внутреннего рынка и финансовых потоков на территории, создание муниципального земельного кадастра, бизнес-паспорта муниципального образования, проведение мониторинга муниципальных предприятий с указанием формы использования - в оперативное управление, хозяйственное ведение, в аренду;

формирование достаточной финансовой базы, в т.ч., за счет выделения выравнивающей субвенции из стабилизационного фонда и дотации на закрепленной основе из регионального бюджета;

использование современных технологий региональных (муниципальных) займов, в том числе у населения и предпринимателей, которые предоставляют возможность сконцентрировать значительные денежные ресурсы для финансирования социально важных инвестиционных проектов в муниципальном образовании и регионе. Привлечение инвестиций у населения может быть экономически обосновано при условии тщательной проработки маркетинговой и инновационной стратегии развития муниципального образования. Средства, заимствованные у населения, в случае их быстрой окупаемости, являются менее неинфляционным источником финансирования инновационных проектов, направленные на перепрофилирование, реконструкцию существующих предприятий.

стимулирование самостоятельного развития муниципальных образований путем создания корпоративных структур, муниципальных маркетинговых и инновационных центров, муниципальных финансово-производственных ассоциаций.

совершенствование взаимоотношений органов местного самоуправления с предприятиями различных форм собственности: кредитование местных проектов под залог муниципального имущества; предоставление права на долгосрочную аренду и застройку земельных участков на конкурсной основе. Это, с одной стороны, обеспечит наиболее рациональное и эффективное использование земли, с другой, способствует повышению престижа местной власти не только у населения, но и субъектов рынка, создавая у них заинтересованность во взаимовыгодном сотрудничестве.

на основе изучения организационно-экономических условий, создаваемых в муниципальных образованиях для инвесторов - освобождение от налогов до полной окупаемости проектов, создание системы гарантий иностранным инвестициям.

Заключение

Инвестиции в устойчивое развитие муниципальное образование - это научно обоснованная целенаправленная деятельность органов местного самоуправления как по созданию условий для привлечения и удержания инвестиций на территории муниципального образования, так и по воздействию на инвестиционную деятельность хозяйствующих субъектов муниципального образования и на инвестиции, осуществляемые органами местного самоуправления за счет средств местного бюджета и иных источников с целью обеспечения комплексного социально-экономического развития муниципального образования.

Существующая практика управления инвестиционными процессами органами муниципального образование не учитывает в достаточной мере особенности управления, а также основополагающие принципы и методы управления. Это отсутствие исполнительно-распорядительного органа, одновременно ответственного как за социально-экономическое развитие муниципального образования, так и за привлечение инвестиционных ресурсов, использование в муниципальных правовых актах по управлению инвестиционными процессами ряда понятий и их трактовок, отличных от формулировок, принятых в нормативных правовых актах федерального и регионального уровня, недостаточное использование органами экономических методов прямого участия, нет нацеленности на появление резонансного эффекта.

В контрольной работе было раскрыто содержание понятий инвестиции, инвестиционная система, инвестиционный процесс, муниципальная инвестиционная политика; дана характеристика инвестиционных проектов и критерии их отбора; проанализированы и изучены особенности, методы, принципы, содержание и проблематика управления инвестиционными процессами.

В практической части курсовой работы были предложены рекомендации по совершенствованию механизма управления инвестиционными процессами органами местного самоуправления и выделены основные методики совершенствования управления инвестиционными процессами в муниципальном образовании:

методика привлечения инвестиций в экономику муниципального образования;

методика оценки уровня управляемости инвестиционными процессами органами местного самоуправления;

методика оценки совершенствования управления инвестиционными процессами.

Таким образом, поставленные цели были достигнуты, задачи выполнены.

инвестиция муниципальный башкортостан самоуправление

Список используемой литературы

Гражданский кодекс РФ часть I от 30.11.1994 № 51-ФЗ (в ред. Федеральных законов от 20.02.1996 N 18-ФЗ, от 12.08.1996 N 111-ФЗ, от 08.07.1999 N 138-ФЗ, от 16.04.2001 N 45-ФЗ, от 15.05.2001 N 54-ФЗ).

Гражданский кодекс РФ часть II от 26.01.1996 № 14-ФЗ (в ред. федеральных законов от 12.08.1996 N 110-ФЗ, от 24.10.1997 N 133-ФЗ, от 17.12.1999 N 213-ФЗ).

Налоговой кодекс РФ часть I от 31.07.1998 № 146-ФЗ (в ред. федеральных законов от 09.07.1999 N 154-ФЗ, от 02.01.2000 N 13-ФЗ, от 05.08.2000 N 118-ФЗ (ред. 24.03.2001)).

Налоговой кодекс РФ часть II от 05.08.2000 № 117-ФЗ (в ред. федеральных законов от 29.12.2000 N 166-ФЗ, от 30.05.2001 N 71-ФЗ, от 07.08.2001 N 118-ФЗ).

Федеральный закон от 25 февраля 1999 г. №39-ФЗ "Об инвестиционной деятельности в Российской Федерации, осуществляемой в форме капитальных вложений" (ред. от 24.07.2007 № 215-ФЗ)

Федеральный закон от 16.09.2003 г. №131-ФЗ "Об общих принципах организации местного самоуправления в РФ".

. Бюджетная система Российской Федерации: учебник / Под ред М.В. 4. Романовского, О.В. Рублевской, - М.: Юрайт-Издат, 2008г.354 с.

. Инвестиции. учебное пособие / под.ред. д.э.н. В.А. Слепова, М., Юрист, 2009 г. 521 с.

. Инвестиционная политика на территории муниципального образования / Под общ. ред. В.И. Шеина. - М.: РИЦ "Муниципальная власть" , 2010 г. с. 142

. Налоговое регулирование рыночной экономики: Учеб. пособие для вузов/ под ред.И.В. Караваева. - М.:Юнити-Дана, 2011 г. 258с.

. Муниципальная собственность и инвестиции. - М.: ФГНУ РНЦГМУ, 2003.

. Зеленская Т.М. Социальная сфера: логистический аспект. - СПб.: Изд-во СП6ГУЭФ, 2008 г. 564 с.

. Власов П.В. Благоторительность и милосердие в России. - М.: Центрополиграф, 2011 г. 421 с.

. Гуськов Н.С., Гуцериев С.С., ЗенякинВ.Е., Крюков В. В., Шершунов В.А.Инвестиции. Формы и методы их привлечения. - М.: Алгоритм, 2010 г. 351с.

. Государственные и муниципальные финансы. Бабич А.М., Павлова Л.Н., М., Юнити, 2007 г. 259 с.

. Стародубровский В.Кривая дорога прямых инвестиций // Вопросы экономики. - 2003 г. - N1. 198 с.

. Слепова В.А. Инвестиции. Учебное пособие. М.: Юрист, 2007 г. 337 с.

. Совершенствование управления инвестиционной деятельностью в целях

социального и экономического развития муниципальных образований. Под ред. Сончаренко Л.П. - М.: Изд-во Рос.экон.акад. им. Г.В. Плеханова, 2007г. 365 с.://www.gov.karelia.ru/gov/power/ministry/development/index.hml#08 - страница Министерства экономического развития РК://www.ivr.ru - сайт "инвестиционные возможности России"://www.gks.ru - Официальный сайт Госкомстата РФ://www.minfin.ru - Официальный сайт Министерства финансов РФ

Приложение 1

 

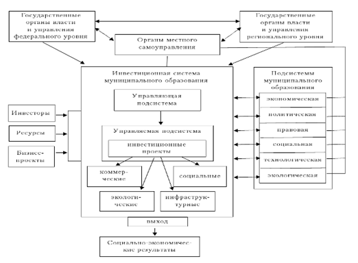
Рис. 1. Структура инвестиционной системы муниципальных образований. Внешняя среда инвестиционной системы.

Приложение 2

Рис. 2. Таксономия оценки уровня управляемости инвестиционными процессами со стороны.