Материал: МУ к лаб работам ч1 СВПБПТ 2010

Внимание! Если размещение файла нарушает Ваши авторские права, то обязательно сообщите нам

D. Снижение качества функционирования или потеря функции, которая не может быть восстановлена оператором из-за повреждения оборудования (компонентов) или программного обеспечения, а также потери данных.

ИТС не должно становиться опасным или ненадёжным в результате проведения испытаний.

Как правило, результаты испытания считаются положительным, если ИТС сохраняет помехоустойчивость с заданным качеством функционирования в течение всего периода воздействия помех, а по окончании испытаний оно соответствует функциональным требованиям, установленным в технической документации.

5.3. Содержание и порядок выполнения работы

Разработайте программу испытаний для указанного преподавателем ИТС, которая должна включать:

условия работы ИТС;

точки, к которым должны быть приложены разряды;

указание о том, какой разряд должен быть приложен (контактный или воздушный) к каждой точке;

степень жёсткости испытаний и критерий качества функционирова-

ния;

количество разрядов, которое должно быть приложено к каждой точке для полного выполнения испытания.

Указания мер безопасности

Запрещается прикасаться к разрядному наконечнику при работе генератора. Сменные наконечники следует заменять только при выключенном из сети блоке питания, предварительно разрядив накопительный конденсатор прикосновением разрядного наконечника к заземлённой поверхности.

Запрещается эксплуатация генератора ИГЭ 15.2 без ленты заземления, подключённой к земляной шине.

Запрещается переключать режимы работы генератора при нажатых кнопках ПУСК или КОНТРОЛЬ.

Испытайте оборудование на воздействие электростатических разрядов. Для этого следует выполнить следующие действия.

1. Включите испытательный генератор. Установите режимы работы ге-

нератора с помощью переключателей, расположенных на левой стороне кор-

72

пуса. Помните, что запрещается переключать полярность выходных импульсов, режим работы и степень жёсткости при нажатых кнопках ПУСК или КОНТРОЛЬ.

2. Установите сменный наконечник, соответствующий выбранному ре-

жиму разряда (при воздушных ЭСР круглый наконечник, при контактных – заострённый).

3. Установите необходимое значение зарядного напряжения переключателем, расположенным на левой стороне рукоятки. Для этого нужно уста-

новить переключатель в положение, когда соответствующая цифра находится напротив риски на рукоятке.

4.Проконтролируйте значение зарядного напряжения при помощи встроенного вольтметра нажатием кнопки КОНТРОЛЬ, расположенной слева под ним на левой стороне корпуса. Генератор при этом следует держать так, чтобы исключить прикосновение к разрядному наконечнику.

5.Проведите испытания в соответствии с методикой, указанной в ГОСТ Р 51317.4.2-99 или в ГОСТ 50607-93, и с разработанной программой испытаний. Для получения одиночных разрядов следует кратковременно нажимать на кнопку ПУСК, расположенную на передней стороне рукоятки. При этом светодиод на левой стороне корпуса вспыхивает красным светом. Если кнопку удерживать в нажатом состоянии, то выходные импульсы выра-

батываются с частотой 1 или 5 Гц, в зависимости от положения соответствующего переключателя. Проследите за изменением в работе ИТС, результаты запишите в протокол.

После окончания испытаний разрядите накопительный конденсатор прикосновением разрядного наконечника к заземлённой поверхности, после чего не нажимайте на кнопки ПУСК или КОНТРОЛЬ.

5.3.Содержание отчёта

Вотчёте должны содержаться следующие данные:

цель работы;

краткое описание испытуемого и испытательного оборудования;

программа испытаний;

протокол и результаты испытаний;

подробные выводы по результатам работы.

73

Лабораторная работа 6

ИСПЫТАНИЯ ПРИБОРНОЙ ТЕХНИКИ НА УСТОЙЧИВОСТЬ К ИЗМЕНЕНИЯМ ПАРАМЕТРОВ ЭЛЕКТРОПИТАНИЯ

Цели работы:

ознакомление с нормативными требованиями по обеспечению электромагнитной совместимости разрабатываемых устройств;

получение навыков испытаний оборудования и приборов на электромагнитную совместимость;

определение уровней восприимчивости реального оборудования к изменению параметров электропитания.

6.1. Общие сведения

Международные и отечественные стандарты на электромагнитную совместимость требуют проведения испытаний электротехнических, электронных и радиоэлектронных изделий и оборудования (далее в тексте – техни-

ческих средств, или ТС), подключаемых к низковольтным распределительным электрическим сетям переменного тока (напряжением не более 1000 В), на устойчивость к изменениям параметров электропитания.

ТС могут подвергаться воздействию провалов напряжения, кратковре-

менным прерываниям и изменениям напряжения электропитания. Провалы и кратковременные прерывания напряжения возникают из-за неисправностей в электрических сетях, вызываемых прежде всего короткими замыканиями, а также из-за внезапного резкого изменения нагрузки. В определенных случаях могут возникать два или более последовательных провала либо прерывания напряжения.

Требования и методику испытаний предлагается изучить непосредственно по нормативным документам, в частности ГОСТ Р 51317.4.11-2007 “Совместимость технических средств электромагнитная. Устойчивость к провалам, кратковременным прерываниям и изменениям напряжения электропитания. Требования и методы испытаний”. Испытания заключаются в проверке работоспособности оборудования в условиях действия помех, соз-

даваемых испытательным генератором и подаваемых в цепи питания. Изменения напряжения между номинальным значением напряжения

электропитания Uт и установленным пониженным значением испытательно74

го напряжения должны быть резкими. Провал и кратковременное прерывание напряжения могут начинаться и заканчиваться при любой фазе напряжения электропитания.

Применяются уровни испытательных напряжений 0, 40, 70 и 80 % Uт.

Рекомендуемые уровни испытательных напряжений и длительности для про-

валов напряжения для различных классов электромагнитной обстановки (ЭМО) указаны в табл. 6.1, а для кратковременных прерываний напряжения – в табл. 6.2.

 

 

 

 

 

 

 

 

 

 

 

 

Таблица 6.1

Класс

 

Уровень испытательных напряжений (% Uт) и длительность провалов напря-

ЭМО

 

 

 

 

 

 

жения (количество периодов Т)

 

1

 

 

 

Устанавливают в каждом конкретной случае в соответствии

 

 

 

 

 

 

с техническими документами на ТС

 

 

 

 

 

 

 

 

 

2

 

 

0 % Uт,

 

0 % Uт,

 

 

70 % Uт в течение 25 Т

3

 

 

0,5 Т

 

 

1 Т

 

40 % Uт,

 

70 % Uт,

 

80 % Uт,

 

 

 

 

 

 

 

10 Т

 

25 Т

 

250 T

 

 

 

 

 

 

 

 

 

 

X

 

 

 

 

Устанавливаются стандартами на ТС конкретного вида

 

 

 

 

 

 

 

 

 

 

 

 

Таблица 6.2

 

 

 

 

 

Класс ЭМО

Уровень испытательных напряжений и длительность кратковремен-

 

 

 

 

ных прерываний напряжения

 

 

 

 

 

 

 

 

 

 

 

 

 

 

 

 

1

 

 

Устанавливают в каждом конкретном случае в соответствии с тех-

 

 

 

 

ническими документами на ТС

 

 

 

 

 

 

 

 

 

2 и 3

 

0 % U в течение 250 периодов

 

 

 

 

 

 

 

 

X

 

Устанавливаются стандартами на ТС конкретного вида

Методы испытаний. ИТС должно быть подвергнуто испытаниям при подаче для каждой выбранной комбинации испытательного напряжения и длительности трёх провалов/прерываний напряжения с интервалами не менее

10 с.

Провалы напряжения электропитания должны происходить при переходе напряжения через ноль за исключением случаев, когда в стандартах на ТС конкретного вида установлен фазовый угол провала напряжения.

Для кратковременных прерываний напряжения должен быть установлен фазовый угол, обеспечивающий наибольшую восприимчивость ТС к воздействию прерывания напряжения. Если данный фазовый угол не установ-

лен, рекомендуется использовать угол 0 .

75

Оценка результатов испытаний. Результаты испытаний должны быть классифицированы, исходя из прекращения выполнения функций или ухудшения качества функционирования ИТС в сравнении с установленным уровнем функционирования, определенным изготовителем ТС или заказчи-

ком испытаний.

При испытаниях на помехоустойчивость рекомендуется следующая классификация критериев качества функционирования ТС:

А. Нормальное функционирование в соответствии с требованиями, ус-

тановленными изготовителем, заказчиком испытаний или пользователем.

В. Временное прекращение выполнения функции или ухудшение качества функционирования, которые исчезают после прекращения помехи и не требуют вмешательства оператора для восстановления работоспособности.

С. Временное прекращение выполнения функции или ухудшения качества функционирования, восстановление которых требует вмешательства оператора.

D. Прекращение выполнения функции или ухудшение качества функ-

ционирования ТС, которые не могут быть восстановлены или из-за повреждения ТС, или программного из-за повреждения обеспечения, или из-за потери данных.

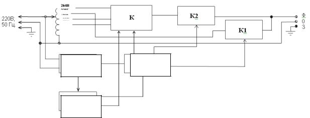
6.2. Описание лабораторной установки

Установка содержит испытательный генератор ИГД 8.1м, структурная схема которого приведена на рис. 6.1, а также испытуемое электронное оборудование.

 

 

 

 

 

 

 

 

 

 

 

 

 

 

 

 

 

 

 

 

 

 

 

К

 

К2

 

 

 

L

 

 

 

 

 

 

 

 

 

 

 

 

220 В

 

 

 

 

 

 

 

 

 

 

 

 

 

 

 

 

 

 

 

 

 

 

 

 

 

 

 

 

 

 

 

 

 

N

 

 

 

 

 

 

 

 

 

 

 

 

 

 

 

 

 

 

 

 

 

 

 

 

 

 

 

 

 

 

 

 

 

 

 

 

 

50 Гц

 

 

 

 

 

 

 

 

 

 

 

К1

 

PE

 

 

 

 

 

 

 

 

 

 

 

 

 

 

 

 

 

 

 

 

 

 

 

 

 

 

 

 

 

 

 

БП УУ

МК

Рис. 6.1

76