Материал: Модели качества ПО

Внимание! Если размещение файла нарушает Ваши авторские права, то обязательно сообщите нам

4590

2.7. Модель качества ISO 9126

Качество программного обеспечения определяется в стандарте ISO 9126-1 [2] как всякая совокупность его характеристик, относящихся к возможности удовлетворять высказанные или подразумеваемые потребности всех заинтересованных лиц.

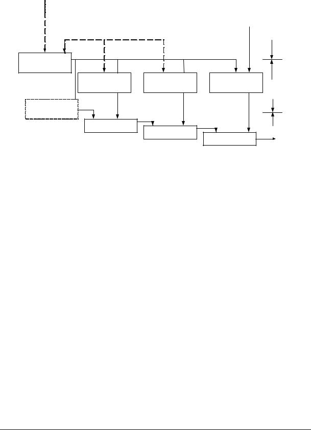
Модель качества ISO 9126-1 различает понятия внутреннего качества, связанного с характеристиками ПО самого по себе, без учета его поведения; внешнего качества, характеризующего ПО с точки зрения его поведения; и качества ПО при использовании в различных контекстах – того качества, которое ощущается пользователями при конкретных сценариях работы ПО. Для всех этих аспектов качества введены метрики, позволяющие оценить их. Кроме того, для создания надежного ПО существенно качество технологических процессов его разработки. Взаимоотношения между этими аспектами качества по схеме, принятой ISO/IEC 9126 (ISO/IEC 9126-1:2001 [2]; ISO/IEC TR 9126- 2:2003 [12], ISO/IEC TR 9126-3:2003 [13], ISO/IEC TR 9126-4:2004 [14]), показано на Рис 3.

Различные контексты использования

Качество

Внутреннее

Внешнее

Качество при

процесса

качество

качество

использовании

Метрики качества

 

Метрики внут-

 

Метрики внешнего

 

Метрики качест-

процесса

 

реннего качества

 

 

качества

 

ва при использо-

ISO/IEC 9126-1

 

ISO/IEC 9126-2

 

 

ISO/IEC 9126-3

 

вании

 

 

 

 

 

 

 

 

ISO/IEC 9126-4

 

 

 

 

 

 

 

 

 

 

 

 

 

 

 

 

 

Рис. 3. Основные аспекты качества программного обеспечения.

 

 

 

Функциональность

 

 

 

Способностьквзаимодействию

 

 

 

Функциональнаяпригодность

 

 

 

Соответствиестандартам

 

 

 

 

Согласованность

 

 

 

 

 

 

 

Защищенность

 

 

 

 

 

Мобильность

 

 

 

Надежность

 

 

 

Адаптируемость

 

 

 

 

 

Простотавнедрения

 

 

 

Стабильность

 

 

Способностьксосуществованию

 

Восстанавливаемость

 

 

Удобство установки

 

 

 

Соответствиестандартам

 

 

 

 

Качество

 

Устойчивостькотказам

 

 

Сопровождаемость

 

ПО

 

Практичность–

 

 

Удобствовнесенияизменений

 

 

 

 

 

 

 

 

удобствоиспользования

 

 

Соответствиестандартам

 

 

 

 

 

 

 

 

Соответствиестандартам

 

 

Анализируемость

 

 

 

 

 

 

 

 

Удобство обучения

 

 

Тестируемость

 

 

 

 

 

 

 

 

Привлекательность

 

 

Устойчивость

 

 

 

 

 

 

 

 

Удобствоработы

 

 

 

 

 

 

 

 

 

 

 

Эффективность

Понятность

 

 

 

Соответствиестандартам

 

Временнаяэффективность Эффективностьиспользования ресурсов

Рис. 4. Факторы и атрибуты внешнего и внутреннего качества программного обеспечения.

XII ВСЕРОССИЙСКОЕ СОВЕЩАНИЕ ПО ПРОБЛЕМАМ УПРАВЛЕНИЯ ВСПУ-2014

Москва 16-19 июня 2014 г.

4591

На рис. 4 представлены факторы и атрибуты внешнего и внутреннего качества программного обеспечения в соответствии с ISO/IEC 9126. На рис. 5 приведена модель оценивания согласно ISO/IEC 9126.

Установленные или

предлагаемые

потребности

 

Административные

 

требования

ИСО 9126 и другая техническая информация

Определение

 

требований

Спецификация

 

требований

 

качества

 

Определение

 

требований качества

 

 

Выбор метрик

Определение уровня

Определение

Подготовка

 

ранжирования

критериев оценки

 

 

 

Продукция или

 

 

 

Разработка

промежуточная

 

 

 

программного

продукция

Измеренные

 

 

 

 

 

обеспечения

 

 

 

 

значения

Установленный

 

 

Измерения

 

уровень

 

 

 

 

Оценивание

 

 

Ранжирование

 

 

 

 

 

 

 

 

Оценка

Результат

 

 

 

 

 

 

 

 

(приемлемый

 

 

 

 

или

 

 

 

 

неприемлемый)

Рис. 5. Факторы и атрибуты внешнего и внутреннего качества программного обеспечения.

2.8. Модель качества QMOOD

Джагдиш Банзия и Карл Дэвис [15] предложили иерархическую модель качества для объектно-ориентированного проектирования (QMOOD), которая расширяет методологию модели качества Дроми и включает в себя четыре уровня:

1)Определение показателей качества проекта: набор атрибутов качества проекта,

которые используются в QMOOD для описания характеристик объектноориентированных систем включат: функциональность, эффективность, понятность, расширяемость, возможность многократного использования и гибкость.

2)Определение объектно-ориентированных свойств проекта: свойства проекта мо-

гут быть определены в процессе исследования внутренней и внешней структуры, функциональности компонент проекта, атрибутов, методов и классов. Структурным и объектно-ориентированным множеством свойств проекта, которые используются в QMOOD, являются: размер проекта, иерархическая структура, инкапсуляция, связанность, состав проекта, наследование, полиморфизм, обмен информацией, сложность.

3)Определение объектно-ориентированных метрик проекта: различные объектно-

ориентированные метрики проекта.

4)Определение объектно-ориентированных свойств проекта: Компоненты проекта были определены для определения архитектуры объектно-ориентированного проекта. Эта модель определяет парадигму, а также вводит ряд новых объектноориентированных метрик.

XII ВСЕРОССИЙСКОЕ СОВЕЩАНИЕ ПО ПРОБЛЕМАМ УПРАВЛЕНИЯ ВСПУ-2014

Москва 16-19 июня 2014 г.

4592

2.8. Другие модели качества

Модель качества, описанная в [16], представила два различных подхода к показателям качества на протяжении всего жизненного цикла программного обеспечения. Характеристики качества могут быть сведены к двум группам:

1)эффективность, безопасность, доступность и функциональность;

2)модифицируемость, мобильность, возможность многократного использования, наследуемость и тестируемость.

Согласно модели качества Хосрави К. и др. [18] процесс оценки качества состоит из двух задач:

1)выбор глобальной характеристики;

2)выбор подхарактеристик, связанных с глобальной характеристикой.

Эта модель качества основана на многократном использовании программного обеспечения в качестве глобальной характеристики и акценте на возможности многократного использования, понятности, гибкости, модульности, надежности, масштабируемости и удобстве использования. Модель качества Хосрави и др. связала показатели качества и подхарактеристики, используя определения IEEE, ISO/IEC и некоторых других моделей качества.

Для оценки качества программного обеспечения на основе теории нечетких множеств и метода анализа иерархий, Чанг и др. [18] были определены руководящие принципы и это подход ими был применен к модели качества ISO 9126-1. Оценки качества программного обеспечения основаны на характеристиках и подхарактеристиках модели

ISO 9126-1.

Шармой А. и др. [19] была предложена компонентно-ориентированная модель качества разработки программного обеспечения, которая включает все характеристики и подхарактеристики модели качества ISO 9126-1, а также предлагает новые подхарактеристики, такие как пригодность к повторному использованию, гибкость, сложность, прослеживаемость, масштабируемость. Метод анализа иерархий в этой модели используется для оценки качества проекта.

3.Многоуровневый подход к моделям качества

Воснове моделей качества лежит многоуровневый подход (количество слоев может быть 2 /модели МакКола и Боэма/ или 3 слоя /включая метрики/). Сравнительный анализ характеристик различных моделей качества программного обеспечения приведен в таблице 1.

Таблица 1. Сравнительный анализ моделей качества программного обеспечения.

Характеристики

МакКол [4-6]

Боэм [7]

FURPS/ FURPS+ [8]

Гецци [9]

Дроми [10]

ISO 9126 [2]

Казман [16]

Хосрави [18]

Шармоа [19]

качества

 

 

 

 

 

 

 

 

 

 

 

Корректность

 

 

 

+

 

 

 

 

 

Надежность

+

+

+

+

+

+

+

 

+

Корректность

+

 

 

 

 

 

 

 

 

Эффективность

+

+

+

+

+

+

+

 

+

Гибкость

+

 

 

+

 

 

+

+

 

Функциональность

 

 

+

 

+

+

+

 

+

Эргономичность

 

+

 

 

 

 

 

 

 

проетирования

 

 

 

 

 

 

 

 

 

 

 

 

 

 

 

 

 

XII ВСЕРОССИЙСКОЕ СОВЕЩАНИЕ ПО ПРОБЛЕМАМ УПРАВЛЕНИЯ ВСПУ-2014

Москва 16-19 июня 2014 г.

4593

Характеристики

МакКол 6]-[4

Боэм[7]

FURPS/ FURPS+ [8]

Гецци[9]

Дроми [10]

9126ISO [2]

Казман [16]

Хосрави [18]

Шармоа [19]

 

 

 

 

 

 

 

 

 

качества

 

 

 

 

 

 

 

 

 

 

 

 

 

 

 

 

 

 

 

Целостность

 

 

 

+

 

 

 

 

 

Функциональная

+

 

 

 

 

 

 

 

 

совместимость

 

 

 

 

 

 

 

 

 

 

 

 

 

 

 

 

 

Сопровождаемость

+

+

+

+

+

+

+

 

+

Модифицируемость

 

+

 

 

 

 

 

 

 

Производительность

 

 

+

 

 

 

 

 

 

Мобильность

+

+

 

+

+

+

 

 

+

Зрелость процесса

 

 

 

 

+

 

 

 

 

Возможность

 

 

 

 

 

 

 

 

 

многократного

+

 

 

+

 

 

 

+

 

использования

 

 

 

 

 

 

 

 

 

Устойчивость

 

 

 

 

 

 

 

+

 

Масштабируемость

 

 

 

 

 

 

 

+

 

Безопасность

 

 

+

 

 

 

+

 

 

Эксплуатационная

 

 

+

 

 

 

 

 

 

пригодность

 

 

 

 

 

 

 

 

 

 

 

 

 

 

 

 

 

Тестируемость

+

+

 

 

 

 

+

 

 

Понятность

 

+

+

 

 

 

 

 

 

Практичность

+

 

+

+

+

+

+

+

+

4.Заключение

Вработе представлены основные модели качества, используемые для оценки программного обеспечения, и дан сравнительный анализ представленных моделей. Приведенный комплексный анализ поможет понять необходимость использования при оценке качества тех или иных характеристик и подхарактеристик качества программного обеспечения. Необходимо подчеркнуть, что для всесторонней оценки качества можно использовать параллельно разные модели.

Список литературы

1.Firesmith D. G. Common concepts underlying safety, security, and survivability engineering, Technical Note CMU/SEI-2003-TN-033, Carnegie Mellon Software Engineering Institute. 2003.

2.ISO/IEC 9126-1:2001. Software engineering – Software product quality – Part 1: Quality model.

3.Fitzpatrick R. Software Quality: Definitions and Strategic Issues, Staffordshire University, School of Computing Report, 1996. 34 p.

4.McCall J. A., Richards P. K., Walters, G. F. Factors in Software Quality: Concept and Definitions of Software Quality. Final Technical Report. Vol. 1. National Technical Information Service, Springfield. 1977.

5.Mc Call J. A., Richards P. K., Walters, G. F. Factors in Software Quality: Metric Data Collection and Validation. Final Technical Report. Vol. 2. National Technical Information Service, Springfield. 1977.

6.Mc Call J. A., Richards P. K., Walters, G. F. Factors in Software Quality: Preliminary Handbook on Software Quality for an Acquisition Manager. Final Technical Report. Vol. 3. National Technical Information Service, Springfield. 1977.

7.Boehm B.W., Brown J.R., Kaspar H., Lipow M., MacLeod G.J., Merritt M.J.. Characteristics of Software Quality, TRW Series of Software Technology, Amsterdam, North Holland, 1978. 166 p.

8.Grady R.B., Caswell D.L. Software Metrics: Establishing a Company-Wide Program. Prentice-Hall, 1987. 275 p.

9.Ghezzi C., Jazayeri M., Mandrioli D. Fundamental of Software Engineering, Prentice–Hall, NJ, USA. 1991.

XII ВСЕРОССИЙСКОЕ СОВЕЩАНИЕ ПО ПРОБЛЕМАМ УПРАВЛЕНИЯ ВСПУ-2014

Москва 16-19 июня 2014 г.

4594

10.Dromey G.R. A model for software product quality // Transactions of Software Engineering. 1995. Vol. 21, No. 2. P. 146-162.

11.Hyatt L.E., Rosenberg L.H. A Software Quality Model and Metrics for Identifying Project Risks and Assessing Software Quality // Proceedings of Product Assurance Symposium and Software Product Assurance Workshop. Noordwijk, 1996. P. 209-212.

12.ISO/IEC TR 9126-2:2003 Software engineering – Product quality – Part 2: External metrics.

13.ISO/IEC TR 9126-3:2003 Software engineering – Product quality – Part 3: Internal metrics.

14.ISO/IEC TR 9126-4:2004 Software engineering – Product quality – Part 4: Quality in use metrics.

15.Bansiya J., Davis C. A Hierarchical Model for Object-Oriented Quality Assessment // IEEE Transactions on Software Engineering. 2002. Vol. 28, No. 1. P. 4-17.

16.Bass L., Clements P., Kazman R. Software Architecture in Practice. 2Ed. Addison Wesley. 2003. 528 p.

17.Khosravi K., Gueheneuc Y. On Issues with Software Quality Models // Proceedings of 9th ECOOP workshop on Quantitative Approaches in Object-Oriented Software Engineering. 2005. P. 70-83.

18.Chang C., Wu C., Lin H. 2008. Integrating Fuzzy Theory and Hierarchy Concepts to Evaluate Software Quality // Software Quality Control. 2008. Vol. 16, No. 2. P. 263-267.

19.Sharma A., Kumar R., Grover P.S. Estimation of Quality for software components: an empirical approach // ACM SIGSOFT Software Engineering Notes. 2008. Vol. 33, No. 6. P. 1-10.

XII ВСЕРОССИЙСКОЕ СОВЕЩАНИЕ ПО ПРОБЛЕМАМ УПРАВЛЕНИЯ ВСПУ-2014

Москва 16-19 июня 2014 г.