Материал: Методы отбора персонала

Внимание! Если размещение файла нарушает Ваши авторские права, то обязательно сообщите нам

Методы отбора персонала

МИНИСТЕРСТВО ОБРАЗОВАНИЯ И НАУКИ РОССИЙСКОЙ ФЕДЕРАЦИИ

негосударственное образовательное учреждение

ВЫСШЕГО ПРОФЕССИОНАЛЬНОГО ОБРАЗОВАНИЯ

«северо-кавказский гуманитарно-технический институт»








КУРСОВАЯ РАБОТА

По дисциплине: Управление персоналом

на тему: Методы отбора персонала









Ставрополь, 2014 г.

Содержание

Введение

. Процесс отбора персонала

.1 Общая характеристика процессов набора и отбора персонала

.2 Факторы, влияющие на процесс набора и отбора персонала

.3 Источники найма персонала

. Организация, этапы и методы отбора персонала

.1 Этапы отбора персонала

.2 Методы отбора персонала

. Критерии отбора персонала

.1 Критерии качества отбора персонала

.2 Критерии отбора, применяемые к различным категориям персонала

.3 Оценка эффективности отбора

Заключение

Список использованных источников

Введение

Актуальность данной работы связана с тем, что в условиях рыночной экономики качество персонала стало главнейшим фактором, определяющим выживание и экономическое положение российских организаций. Тщательность отбора гарантирует качество людских ресурсов, которое во многом определяет возможность и эффективность дальнейшего использования. Работа любой организации неизбежно связана с необходимостью комплектования штата. При этом одной из центральных задач является отбор кадров. Отбор новых работников не только призван обеспечить режим нормального функционирования, но и закладывает фундамент будущего успеха организации.

Целью курсовой работы является подробное изучение технологий, принципов и методов профессионального набора и отбора персонала организации. Для достижения поставленной цели сформулированы следующие задачи:

-       изучить процесс отбора персонала;

-       проанализировать организацию, этапы и особенности профессионального отбора персонала организации;

-       рассмотреть критерии отбора персонала.

Объектом исследования курсовой работы являются технологии отбора персонала, а предметом, непосредственно, персонал организации.

Для того, чтобы построить эффективную систему поиска и отбора персонала, прежде всего, важно понять ее место в общей системе управления человеческими ресурсами организации. Отбор кадров не является изолированной функцией, представляющей самостоятельную ценность; он должен быть увязан со всеми другими функциями управления персоналом, чтобы не превратиться в функцию, которая осуществляется ради себя самой в ущерб другим формам работы с персоналом.

Эффективный отбор начинается с точной характеристики работы, то есть с анализа работы конкретной должности. Далее составляется должностная инструкция, на основании которой формулируются требования к кандидатам. Одним из важных этапов является рекламирование работы, т.е. привлечение кандидата. Собеседование все еще сохраняет свою популярность как один из самых важных элементов процесса отбора персонала. В ходе собеседования можно познакомиться с кандидатом поближе, т.е. узнать его личные качества, манеры поведения. На основании собранных сведений уже происходит принятие решения о выборе потенциального работника, но даже полное наличие элементов отбора не дают точной информации о нанимаемом человеке.

В виду своей актуальности проблематика темы отбора персонала все чаще появляется в заголовках различных периодических и учебных изданий, а так же в ресурсах сети Интернет, несмотря на то, что эта тема исследована достаточно глубоко, появляются новые разработки и дополнения к методике отбора персонала.

1.     
Процесс отбора персонала


.1 Общая характеристика процессов набора и отбора персонала

управление работник вакантный должность

Исходный этап в процессе управления персоналом - набор и отбор кадров. От того, как проведен набор, и какие люди отобраны для работы в организации, зависит вся последующая деятельность в процессе управления человеческими ресурсами. Поэтому, чтобы не создавать дополнительных трудностей, необходимо очень тщательно относиться к набору и отбору персонала. Для того чтобы нанять соответствующих работников, нужно в деталях знать, какие задачи они будут выполнять во время работы и каковы индивидуальные и общественные характеристики этих работ.

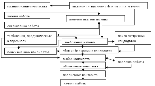
Эти знания получают посредством анализа содержания работы, который является краеугольным камнем управления персоналом. Без него достаточно трудно реализовать все остальные функции управления персоналом. [14, 124] Анализ содержания работы целесообразно представить в виде соответствующего документа, включив туда данные о планировании рабочей силы и потребности организации в контроле деятельности менеджеров при наборе персонала в их рабочие подразделения. На рисунке 1 представлена схема набора и отбора персонала.

Основной целью при найме на работу персонала является удовлетворение спроса на работников в качественном и количественном отношении.

Этапы подбора и отбора персонала в общем виде можно представить следующим образом:

.2 Факторы, влияющие на процесс набора и отбора персонала

Основные факторы, влияющие на процесс набора и отбора персонала:

Специфика деятельности предприятия - размер предприятия (малое, среднее, крупное); коммерческое или государственное предприятие; деятельность предприятия (производство, оказание услуг);

Местоположение предприятия - если крупное предприятие находится в определенном регионе, то большая часть персонала будет из данного региона.

Рис. 1. Процесс набора и отбора кадров

Культура внутри предприятия - на различных предприятиях существуют различные типы культуры, традиции, ценности и нормы на которые ориентируются при найме и отборе персонала.

Важно, чтобы кандидат не только умел выполнять работу, но и влился в коллектив, не нарушил его психологический климат.

Требования к должности - кандидат должен удовлетворять критериям, применяемым к вакантной должности.

Основными факторами, влияющим на процесс набора и отбора персонала, являются специфика организации, традиции и культура организации, характер должности, на которую подбирается кандидат.

Специфика организации один из самых важных факторов. Важными характеристиками предприятия, влияющими на отбор, являются его размер, сложность деятельности и технология работы.

Систематические, надёжные и действенные методы отбора, как уже известно, требуют больших материальных затрат, и лишь относительно большие организации берутся за их использование. Разработка этих методов оправдана в случае большого числа вакантных мест и ещё большего числа кандидатов.

Одним из факторов, влияющих на процесс отбора, является рынок рабочей силы. Если желающих много, то выбирать метод отбора сложнее; если желающих немного, выбор сравнительно прост. Для предприятия важно состояние рынка рабочей силы в области или городе, где оно расположено.

На процесс отбора влияют условия работы, предлагаемые предприятием, сама работа и имидж фирмы.

Работники отделов кадров анализируют эффективность методов отбора, используя так называемый коэффициент отбора:

Коэффициент отбора =Число отобранных желающих /Число желающих, из которого осуществляется выбор.

Для разных профессий величина коэффициентов отбора разная: менеджеры - около 1:2, профессионально-технические работники - 1:1, клерки - около 1:2, квалифицированные рабочие - около 1:1, чернорабочие - почти 1:2. Если коэффициент отбора близок к 1:1, процесс отбора короток и прост. Количество желающих, из которого осуществляется отбор, невелико.

При коэффициенте отбора 1:2 процесс может стать непростым. Меньший коэффициент означает, что организация может быть более разборчивой при отборе.

При коэффициенте 1:2 вероятность того, что организация наймет на работу более соответствующих ее критериям работников, больше, чем когда коэффициент равен 1:1.

Если работники организации целиком или частично принадлежат к какому-либо профсоюзу, то членство в профсоюзе - один из главных факторов, влияющих на решение при отборе. Иногда контакт с профсоюзом является единственным (или одним из главных) критерием отбора. Профсоюз может многими путями, открыто или неявно, влиять на процесс отбора. Многие фирмы, выпускающие электронику, расположили свои предприятия в Силиконовой Долине в Калифорнии и других городах, где был обеспечен постоянный приток желающих работать. Эти регионы страны привлекают большое число работников, имеющих необходимые навыки и подготовку.

Основная цель отбора - набрать работников с высокой культурой работы - может быть осуществлена менеджерами-управляющими или людьми, контролирующими интересы компании. [14, 118]

Администрация предприятия устанавливает такие цели отбора, как, например, привлечение работников с высоким качеством работы: готовых

работать на этой фирме много лет; с низким показателем несчастных случаев; умеющих общаться с коллегами; умеющих общаться с клиентами и т.д.

Отбор направлен на выявление возможностей и взглядов заявителя для определения его соответствия условиям и особенностям работы.

Кто принимает решение при отборе? В малых фирмах, где нет отдела по управлению персоналом, решение по отбору кадров принимает менеджер соответствующего профиля. В больших и среднего размера фирмах к принятию решения при отборе привлечены линейный и функциональный менеджеры. В больших организациях менеджера, ответственного за отбор, называют менеджером по найму.

Чтобы программа отбора была действенной, следует ясно сформулировать качества работника, необходимые для соответствующего вида деятельности. Критерии следует формировать так, чтобы они всесторонне характеризовали работника: образование, опыт, медицинские характеристики и личные характеристики. "Эталонные" уровни требований по каждому критерию разрабатываются исходя из характеристик уже работающих на предприятии работников, хорошо справляющихся со своими обязанностями. Отбор может стать невозможным, если список требований к работнику со стороны организации будет слишком велик.

Большинство нанимателей пытаются отбирать работников, во многом судя о них по полученному ими образованию. При равных показателях работодатели предпочитают большее образование меньшему и высшую степень низшей. Однако эти характеристики должны быть увязаны с успехами на работе, и критерий образованности должен непременно сравниваться с требованиями выполняемой работы.

Работодатель должен изучить продолжительность и тип образования, его соответствие рассматриваемой работе.

Работодатели часто отождествляют опыт с возможностями работника и с его отношением к работе, считая, что человек, занимавшийся подобной деятельностью ранее и желающий выполнять такую же работу, любит ее и будет выполнять ее хорошо.

А поскольку "лояльность" в отношении работы и предприятия ценится высоко, большинство работодателей предпочитают наем работников с опытом.

Одним из способов измерения опыта работы в организации является установление рейтинга трудового стажа, отражающего время, на протяжении которого человек работал в данной организации. На военной службе дата присвоения званий есть эквивалент рейтинга трудового стажа.

Существуют многие виды работ, требующие от исполнителя определенных физических качеств, обычно сводящихся к выносливости и силе, которые легко поддаются тестированию. С этой целью предприятию следует выявлять физические и медицинские характеристики преуспевающих работников в данный момент и использовать эти данные как критерии, но только тогда, когда все или большинство работников этим данным соответствуют.

Одной из важнейших персональных характеристик работника является его социальный статус (положение). Так, некоторые работодатели предпочитают "степенных", женатых работников, считая, что эта характеристика приводит к меньшему числу увольнений и лучшему качеству работы.

Другие же фирмы предпочитают холостых или разведенных работников, которые охотнее соглашаются на другие места работы и на работу в выходные дни.

Второй важной персональной характеристикой претендента является его возраст. Любой конкретный критерий отбора работников, основанный на возрастном делении, должен быть тщательно изучен в отношении преуспевающих работников, занятых на фирме в данное время.

Работодатели могут предпочитать определенные типы личности для выполнения различных работ. Например, предпочитать общительных людей замкнутым. Выдающиеся личные качества могут быть необходимы работникам, общающимся с клиентами для других же мест такие качества не пригодятся.

.3 Источники найма персонала

Когда организации необходимо принять новых работников возникают два вопроса: где искать потенциальных работников (источники) и как известить соискателей об имеющихся вакансиях (методы).

Имеются два возможных источника набора персонала: внешний (из работников предприятия) и внутренний (из людей, не относящихся к предприятию). Положительным моментом внутренних источников найма персонала является то, что сотрудники, занимающиеся отбором персонала, уже знают о качествах работников, их потенциале и квалификации. [9, 78] Недостаток - возможен риск осложнения личных взаимоотношений между сотрудниками.

К внешним источникам набора персонала относится все то неопределенное количество людей, способных работать в организации, но не работающих в ней в настоящий момент.[10, 39-42]

Внешними источниками могут быть:

Прежние сотрудники, ушедшие из организации по собственному желанию. Они могут назвать претендентов на освобождающуюся должность.

Случайные претенденты, обратившиеся в компанию по поводу работы.

Центры занятости и компании по поиску персонала (кадровые агентства). Эти службы могут помочь найти персонал по требованиям, предоставляемым организациям.

Самостоятельный поиск через средства массовой информации. В данном случае необходимо четко представлять к каким средствам массовой информации следует обращаться. Необходимо точно сформулировать информационное объявление, чтобы привлечь наиболее подходящих кандидатов.

Школы, колледжи, институты. Многие учебные заведения имеют службу по трудоустройству выпускников.

Не следует забывать, что источники по набору персонала различны по уровню эффективности и затрат. Естественно, что внутренний набор персонала будет менее затратным для компании.

Для определения эффективности предприятие может вычислить затраты по каждому методу набора и поделить их на тот результат, который ему этот метод приносит (т.е. на число принятых работников). Основным источником поиска персонала на сегодняшний день является Интернет и СМИ. Менеджер по персоналу дает объявление и ждет звонков и резюме от соискателей. Тут могут возникнуть некоторые сложности, которые допускают менеджеры по персоналу, размещающие объявления. Многие объявления о вакансиях отпугивают потенциальных кандидатов завышенными требованиями к навыкам и знаниям. Начинать составление объявлений о вакансии нужно с проведения небольшого анализа тех задач, которые предстоит решать специалисту. Требования к кандидатам полезно разделить на три категории: обязательные, желательные и нежелательные.

Такой элементарный предварительный анализ помогает точнее составить объявление и значительно увеличивает шансы на привлечение нужного кандидата. Иногда облегчить поиск помогает и понимание ситуации на рынке труда. [18, 38]

2. Организация, этапы и методы отбора персонала

.1 Этапы отбора персонала

Формирование трудовых ресурсов начинается с их планирования. Процесс планирования включает в себя три этапа: