Материал: Методика изучения морфемного состава слова в начальной школе

Внимание! Если размещение файла нарушает Ваши авторские права, то обязательно сообщите нам

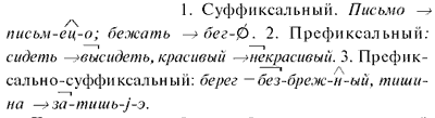
Кроме того, полезно иметь в виду некоторые особенности приставок и суффиксов, которые подсказывают приемы работы с ними. Так, известно, что приставки как бы «приклеиваются» к слову спереди. Отбрасывая приставку, получаем целое, ни в чем не деформированное слово той же части речи: от глагола - глагол (выбросил - бросил), от прилагательного - прилагательное (подводный - водный) и т.п. Конечно, это не относится к словам, образованным префиксально - суффиксальным способом (подснежник).

За то суффиксы часто «переводят» слово из одной части речи в другую: от существительного образуют прилагательное (сон - сонный), от прилагательных - глаголы (белый - белить) и т.п. При чем каждый суффикс сочетается с основой определенного типа. Так, суффикс - тьель- присоединяется к глагольным основам (учить - учитель), а суффикс - щик- к именам существительным (камень-каменщик) и т.п. Подсказывая способы контроля за правильностью выделения приставок и суффиксов, целесообразно обращать внимание детей на эти и другие особенности словообразовательных морфем.

С помощью приставок обычно происходит образование новых слов в пределах одной и той же части речи: автор - со-автор., носить - вы-носить, вне-из-вне и т.д.

Приставки в русском языке чаще всего используются для словопроизводства глаголов, прилагательных, наречий.

Для образования разных форм одного и того же слова пристьавки используются менее активно, чем суффиксы. Тем не менее они могут быть и формообразующими: делать - с-делать, бледность - по-бледнеть, слепнуть - о-слепнуть.

Приставки русского языка могут присоединяться к словам разных частей речи. Приставкам не свойственна закрепленность за определенными частями речи в связи с большой степенью ответственности и универсальности выражаемых ими значений. Так, приставка со- выражающая значение «совместности», возможна в составе существительных со- товарищ, со-участник; глаголов со-существовать, со-переживать; прилагательных со-звучный, со-предельный и др.

Присоединение приставок к основам разных слов не меняет коренным образом их значение. Приставки придают этому значению новые смысловые оттенки. Так, глаголы у-бежать, при-бежать, по существу, обозначают то же действие, что и глагол бежать. Приставки показывают лишь разное направление этого действия. Наречие пре-отлично и прилагательное пре-симпатичный обозначают те же признаки, что и слова отлично и симпатичный, но приставка пре- придает значению данных признаков оттенок высшей степени качества.

В отличие от приставок суффиксы могут иметь не только широкие и отвлеченные значения, но также и конкретные значения. Суффиксы глаголов и прилагательных отличаются большой широтой и отвлеченностью значения. Так, суффиксы -н-, -ов-, -ск- передают лишь отношение к тому, что обозначено базовым существительным: книж-н-ый (книга), берез-ов-ый (береза), мор-ск-ой (море). Глагольный суффикс -е- в глаголах типа бел-е-ть, красн-е-ть, имеет широкое значение «становиться, делаться, каким-либо». Суффиксы имен существительных более конкретны, чем у глаголов и прилагательных. Они используются для наименования лиц по профессии: столяр, маляр, токарь, пекарь, крановщик; по социальному положению: колхозник, школьник; по качественному признаку: мудрец, гордец, храбрец.

Если приставки не имеют закрепленности за определенной частью речи, то суффиксам такая закрепленность свойственна, и они не могут использоваться для образования разных частей речи. С помощью строго определенных суффиксов образуются существительные, прилагательные, глаголы, наречия. Так суффикс -ец- употребляется для образования существительных, суффикс -и- только для образования глаголов (пилить, сулить), суффикс -чив- только для образования прилагательных (разборчивый, настойчивый).

ФРАГМЕНТ УРОКА «Образование слов с помощью суффиксов» (Урок русского языка. 2 класс. Учебник Т.Г. Рамзаевой)

Учитель: Назовите слова, близкие по значению слову «отец».

Ответ детей: Отец - папа, папаня, батя, тятя, батюшка…

Учитель: К какой части речи относятся данные слова?

Ответ детей: К именам существительным.

Учитель: Образуйте слова, отвечающие на вопросы какой? чей?

Ответ детей: Отец - отцовский; папа - папин; папаня - папанин; батя - батянин; тятя - тятин; батюшка - батюшкин.

Учитель: К какой части речи относятся образованные слова?

Ответ детей: К именам прилагательным.

Учитель: С помощью чего были образованы новые слова?

Ответ детей: С помощью суффиксов.

Учитель: Что такое суффикс?

Ответ детей: Суффикс - это морфема (часть слова), расположенная обычно после корня.

Учитель: Составьте предложение с одним из прилагательных.

Ответ детей: На вешалке висит папина куртка.

Учитель: Попробуйте определить задачу нашего урока.

Ответ детей: На уроке будем образовывать новые слова с помощью суффиксов и правильно использовать их в речи.

В некоторых словах суффиксы не получают своего материального выражения. В этом случае принято говорить о наличии в структуре данных слов нулевых суффиксов, например: притвор-а, отглагольных существительных, подобно слову притвор- -а, относящихся к разговорному стилю и содержащих в своей структуре нулевой суффикс, в современном русском языке довольно много: рев-еть - рев-а (рев - -а), и др. нулевые суффиксы используются при образовании имен прилагательных, различных глагольных форм.

Так же как и корневым морфемам, приставкам и суффиксам русского языка свойственны различные чередования звуков в их структуре: вз-бираться - взо-браться (нуль звука //о); друж-ок - друж-к-а (о//нуль звука) и др.

Окончанием или флексией называется изменяемая значимая часть слова, находящаяся после корневой морфемы или суффикса и служащая для связи данного слова с другими в составе словосочетания и предложения.

Окончания присущи словам, обладающим формами словоизменения: склоняемым существительным, спрягаемым формам глаголов, причастиям, прилагательным, местоимениям и числительным, с помощью окончания образуются не новые слова, а только формы одного и того же слова, необходимые для связи данного слова с другими, окончание является обычно показателем сразу нескольких грамматических значений, которыми обладают то или иное слово, например, окончание -у в существительном газету (я получил газету) показывает на принадлежность этого слова к грамматической категории женского рода, указывает на значение винительного падежа и единственного числа.

Флексии, так же как и суффиксы, в русском языке бывают двух типов:

а) материально выраженные: радуг-а, ид-у, красив-ый, так-ой, перв-ый;

б) нулевые, т.е. не имеющие материального, звукового выражения: ветер, ветра, ветру; шел, шла и т.д.

В слове ветер по соотнесению с другими падежными формами прошедшего времени, имеющими материально выраженные окончания, выделяются нулевое окончание, указывающее на именительный падеж единственного числа и на грамматическое значение мужского рода, свойственное данному существительному. В слове шел по соотнесению с другими глагольными формами прошедшего времени, имеющими материально выраженные флексии, выделяется нулевое окончание. Которое содержит указание на мужской род единственного числа этой глагольной формы прошедшего времени.

Не все слова в русском языке имеют окончания. Не обладают окончанием слова, образующие группу несклоняемых существительных; глаголы в неопределенной форме; деепричастия; наречия; прилагательные в форме сравнительной степени; междометия; предлоги; союзы; частицы [8, C. 106].

Главное различие между корнем и окончанием в том, что ко­рень связан с лексическим значением слова, а окончание - с его грамматическими характеристиками: родом, числом, лицом и т. п. Корень имеет стабильный (с учетом фонемных чередований) буквенный состав, а окончание - изменчивый, так как эта морфе­ма отражает постоянно изменяющиеся связи слова с другими сло­вами в предложениях. Окончание - словоизменительный аффикс. Это значит, что взаимозамена этой морфемы не приводит к появле­нию нового слова. Окончание передает отношения между словами, а не их предметные значения: письмо брата - письмо и брату т. п.

Как и всякая другая морфема, окончание обнаруживает себя, когда функционирует: изменяем грамматическое значение - изме­няются средства его выражения (звуковой состав окончания). Первое грамматическое значение, с которого начинается знаком­ство школьников с окончанием как особой частью слова, это значение числа всех трех важнейших частей речи.: [7, С. 52].

Числовое значение из всех грамматических значений самое понятное для младших школьников, за исключением некоторых слов (например, тех, которые, имея форму множественного числа, Называют один предмет: ножницы, сани и т. п.), значение числа выражает реальные различия предметов: один предмет или много предметов. Труднее детям понять, что эти вещественные различия, отражаясь в языке, изменяют связи между словами.

Во 2 классе школьники учат: «Окончание служит для связи слов в предложении». Но в сознании детей в этот период понятие связи слов не выходит за рамки семантических связей, в то время как понятие грамматической связи имеет свое специфическое содержание, которое и должно быть раскрыто при анализе слово­сочетаний.

ФРАГМЕНТ УРОКА «Окончание слова» (Урок русского языка. 2 класс. Учебник Т.Г. Рамзаевой)

Работа с текстом.

Учитель: Вставьте слово, подходящее по смыслу. Прочтите, что получилось.

_________ называют символом России.

Русь моя, люблю твои _______!

_______ воспета в произведениях русских поэтов.

О _________ слагали песни.

На _________ распустились почки.

 Под _______ нашли грибок.

Учитель: Какие слова вы вставили в предложения?

Ответ детей: Березу, березы, о березе.

Учитель: Какая часть слова изменилась?

Ответ детей: Окончание.

Учитель: Что вы знаете об окончании?

Дети высказывают свое мнение.

Учитель: У кого были затруднения? Где ошиблись, почему?

Ответ детей.

Учитель: Кто справился с заданием, расскажите об этой части слова. Почему не можете рассказать?

Ответ детей: Не знаем ничего об этой части слова, знаний не хватает.

Учитель: Какую цель поставим перед собой?

Ответ детей: Узнать все об этой части слова.

Учитель: Как будет называться тема нашего урока?

Ответ детей: Окончание слова.

Учитель: Сделаем вывод: окончание это - изменяемая часть слова. Окончание служит для связи слов в предложении. Обобщим правило. Я начинаю, вы продолжаете.  

Учитель и дети: Окончание - это изменяемая часть слова, которая служит для связи слов в предложении.

Например, в словосочетании читает книгу слово, называющее действие, может изменяться «как хочет»: читал книгу, читаю книгу, читаем книгу и т. п., а второе слово ему «подчиняется», выступая в форме определенного падежа: сказать «читает книгой» или «читаю книга» нельзя. И это можно показать детям. Таким образом, даже на самом начальном этапе знакомства с окончанием без употребления каких бы то ни было терминов можно раскрыть роль этой части слова как средства выражения особых, фор­мальных (грамматических) связей между словами.

По мере накопления знаний о частях речи углубляются знания учащихся об окончании. В то же время конкретизируются пред­ставления о связях между словами и формируется всеобщий способ нахождения в слове этой морфемы:

а) изменяется конкрет­ное грамматическое значение слова;

б) сравниваются исходная и полученная формы слова;

в) находится изменившаяся часть.

Например, изучается род имен прилагательных. Данная тема изучается в курсе начальной школы во 2 классе.

ФРАГМЕНТ УРОКА «Род имен прилагательных» (Урок русского языка. 2 класс. Учебник Т.Г. Рамзаевой)

1. Поставьте прилагательные в нужном роде: ПОГОДА солнечный ясный весенний

2. Поставьте прилагательные в нужном роде: НАСТРОЕНИЕ хороший прекрасный чудесный

3. Поставьте прилагательные в нужном роде: УЧЕНИКИ активный умный способный

4. Поставьте прилагательные в нужном роде: УЧИТЕЛЬ добрый весёлый мудрый

Проверка задания

- Зачитайте, что у вас получилось.

1.      ПОГОДА - солнечная, ясная, весенняя.

.        НАСТРОЕНИЕ - хорошее, прекрасное, чудесное.

.        УЧЕНИКИ - активные, умные, способные.

.        УЧИТЕЛЬ - добрый, веселый, мудрый.

Учитель: В какой группе прилагательные остались в заданной форме?

Ответ детей: В четвертой.

Учитель: В каком роде стоят эти имена прилагательные?

Ответ детей: В мужском роде.

Учитель: Форма мужского рода является начальной для всех самостоятельных частей речи.

Изменяем при­лагательное по роду: добрый (человек), доброе (дело), добрая (девочка). Сравниваем полученные словоформы: добрый - доб­рое - добрая. Отделяем изменяющиеся части: -ый, -ое, -ая. Это и есть окончание, которое говорит, какого рода прилагательное. Даже если не известно, какой признак называет прилагательное, а известно только, какое у него окончание, мы уже можем об этом прилагательном кое-что сказать. Так, если известно, что у данного прилагательного окончание -ое, то можно сказать, что оно связано с существительным среднего рода. И чем больше грамма­тических сведений о данной части речи накопит учащийся, тем больше сведений о слове будет сообщать ему окончание: оконча­ние -ое сообщит не только о роде данного прилагательного, но и о его числе и падеже. В то же время будет конкретизироваться общее представление об окончании как двусторонней языковой единице, в которой неразрывно связано ее значение с определенным фонемным (звуковым) составом.

Например, окончание - ая говорит о том, что это прилагательное женского рода единственного числа именительного падежа. А окончание - ого того же прилагательного отличается от первого не только по звуковому составу, но и по значению: -ого указывает на мужской или средний род, родительный и винительный падеж единственного числа.

Чем содержательнее становится понятие окончания как морфемы, выражающей грамматические значения слова, тем легче учащимся различать слова и словоформы. Появляется формальный признак, опираясь на который можно безошибочно отличать словоформы от разных слов: в слове изменилось только окончание - слово осталось тем же; произошли изменения в той части слова, которая находится перед окончание, - появилось другое слово.

Важно, что признак этот действует и тогда, когда значения двух или нескольких слов практически идентичны. Например, слова рыбочка и рыбонька, стирать и стирка обозначают одно и то же, но поскольку в той части, которая находится перед окончанием, есть различие, значит, это разные слова.

Всеми свойствами обычных окончаний характеризуются и так называемые нулевые окончания. О нулевом окончании говорят, когда грамматическое значение есть, а фонемы, которая бы его выражала, нет. Например, в именительном падеже у существительных 2-го склонения окончание нулевое: стол. А другие падежные окончания выражены звуками: стол-а, стол-у и т.д. на уроках же в начальных классах можно слышать, что стол - слово без окончания. Впоследствии эта «мелочь» оборачивается тем, что ученик средних классов не отличает слова действительно без окончаний, например, наречия, от слов, которые в одной из своих форм имеют нулевое окончание.

Поскольку знакомство с нулевыми окончаниями не предусмотрено действующей программой для начальных классов, учитель должен проявить некоторую изобретательность, чтобы не нарушить принцип научности и не вынуждать детей со временем переучиваться. Можно, например, воспользоваться какой-нибудь описательной, метафорической конструкцией: «В этом падеже у существительного беззвучное, немое окончание, окончание-невидимка» и т.п.[2, c. 207].

Постфиксом называется значимая часть слова, находящаяся после окончания или суффиксов в глагольных формах и служащая для образования новых слов либо разных форм одного и того же слова.

В качестве постфикса в русском языке используется единственная служебная морфема -ся (-сь): катал-ся, катала-сь.

Постфикс -ся (сь) употребляется также при образовании формы страдательного залога глаголов: читать - читается, строить - строится и т.д.

Постфикс -ся употребляется в структуре причастий, а так же в других глагольных формах, где ему предшествует согласный звук. После гласных звуков во всех глагольных формах, кроме причастий, употребляется - сь.

Морфемы в структуре слова следуют друг за другом в строго определенном порядке перемещаться, как правило, не могут [2, c. 301].

Соединительные гласные о/е являются служебными морфемами, которые используются для образования сложных слов путем объединения основ двух слов.

Словообразовательным значением морфем о/е «является соединительное значение, сводящееся к объединению значений, составляющих сложную основу мотивирующих слов в одно целостное сложное значение.»

При образовании сложного слова соединительная гласная, находящаяся между основами двух слов, нейтрализует грамматическое значение первого из них и тем самым создает возможность для соединения в одно слово двух различных в грамматическом отношении слов, например: огн-е-упорн-ый. Общее грамматическое значение сложного слова и, прежде всего его принадлежность к определенной части речи, формируется на основе его второго компонента.

ФРАГМЕНТ УРОКА «Словообразование» (Урок русского языка. 2 класс. Учебник Т.Г. Рамзаевой)

Данный урок является пропедевтическим, т.к. полное изучение соединительных гласных будет проводиться только в 6-м классе.

Учитель: А теперь мы отправимся в путешествие, чтобы собрать коллекцию сложных слов. Вот ваши билеты.

Учитель раздаёт каждому ученику 1-ой группы карточку, на которой записано слово с пропущенной соединительной гласной.

Учитель: Выполните задание в билете и на нужной станции отдайте билет контролёру.

1 станция Аппетитная (пищеварение кофемолка кофеварка картофелечистка мясорубка соковыжималка скороварка овощерезка хлебокомбинат)

2 станция Природоведческая (солнцепёк листопад снегопад ледоход

землетрясение)

З станция Географическая (мореплавание путешествие кораблекрушение)

4 станция Историческая (полководец кораблестроитель)

5 станция Литературная (летописец баснописец Кожемяка лежебока )

Ударение в сложном слове тоже сосредотачивается на его опорном втором компоненте.

С помощью соединительных гласных о/е образуется большинство сложных существительных и прилагательных: лес-о-степь, крупн-о-блочный и т.п. Некоторые сложные существительные и очень немногие прилагательные гласные. Если основа первого слова оканчивается на парный твердый согласный, то после него употребляется служебная морфема -о-, например: сам-о-лет, верт-о-лет. Если же основа первого слова оканчивается на парный мягкий согласный, а также на твердый шипящий и ц, то после них используется служебная морфема -е-, например: стал-е-вар, пеш-е-ход.

В прилагательных труднодоступный, вышеуказанный, и подобных, образованных путем соединения в одно слово наречий с именами прилагательными, -о- и -е- являются суффиксами наречий, но не соединительными гласными.

В отличие от приставок и суффиксов, использующихся как для образования новых слов, так и для образования разных форм одного и того же слова, соединительные гласные употребляются только для образования новых слов.

Интерфиксом называется особый строительный элемент слова, выполняющий роль необходимой звуковой прокладки при соединении словообразующих суффиксов с основой слова.

В прилагательных орловский, ялтинский, перуанский, суффикс -ск- имеет значение «относящийся к тому, что названо производящей основой, а предшествующие ему части слов -ов, -ин, -ан не входят ни в состав корневых морфем, ни в состав данного суффикса. Они необходимы для фонетического взаимоприспособления указанного суффикса с производящими основами упомянутых прилагательных.

С помощью интерфикса -л- соединяется, например, глагольная основа на гласный и суффикс -ищ- в таких существительных, как обита-л-ищ-е, жи-л-ищ-е, а с помощью интерфикса -в- глагольная основа на гласный вступает в контакт с суффиксом -уч- в таких прилагательных, как жи-в-уч-ий, пе-в-уч-ий.

Назначение интерфиксов в структуре слова сугубо строевое. Их функция - содействовать соединению одной морфемы с другой, фонетическому взаимоприспособлению производящей основы с последующим суффиксом в структуре производного слова.

Таким образом, различают морфемы двух типов: корневые морфемы (корни) и служебные морфемы (аффиксы).

Корень - это морфема, являющаяся центральным элементом в составе слова, основным средством выражения его лексического значения; корень представляет собой общую часть родственных по лексическому значению слов, называемых однокоренными словами.

Аффикс - это служебная морфема, которая выражает в слове грамматические или словообразовательные значения.

1.3 Значение морфем

В практике речевого общения широко известен следующий факт: как взрослые, так и школьники смысл неизвестного слова часто стремятся раскрыть на основе членения его на морфемы и установления семантической связи с известным однокоренным словом. «тенденция самостоятельно раскрывать значения неизвестных слов, - пишет А.Н. Гвоздев, - путем расчленения их на морфологические части является очень мощной и постоянно действующей… С ее помощью легко усваиваются многие слова литературного языка во время обучения в школе» [11, с. 110].

Членение слова на морфемы в целях установления его лексического значения имеет свое теоретическое обоснование в самой науке о языке.

Морфем, как установлено многочисленными лингвистическими исследованиями, свойственно семантикословообразовательное и грамматическое значение. Лексическое значение слова «создается» путем взаимодействия и слияний в единое целое значений, присущих отдельным морфемам, составляющим данное слово.

Поскольку слияние морфем представляет собой не механическое соединение, а взаимодействие и, кроме того, многие префиксы, корни, суффиксы многозначны, то только по морфемному составу трудно (а иногда и невозможно) определить лексическое значение слова. Тем не менее, лексическое значение многих мотивированных слов определяется его морфемным составом (например, последователь, разведчик, сотрудник, прибрежный, прилуниться и т.д.). Особая роль принадлежит корню как смысловому ядру, создающему семантическую общность однокоренных слов.

Указанная особенность языка является одной из причин, обусловливающих возможность использования членения слова на морфемы в целях выяснения его смысла.

Этой возможностью учащиеся начинают осознанно пользоваться по мере усвоения морфемного состава слов и их образования. Лексическое значение многих производных слов осознается учащимися, когда им «открываются» тайны той связи, на которой основано семантическое родство слов.

Итак, значение работы над морфемным составом слов состоит, во-первых, в том, что школьники овладевают одним из ведущих способов раскрытия лексического значения слов. Отсюда вытекает задача учителя - создать оптимальные условия для осознания детьми взаимосвязи, существующей в языке между лексическим значением слова и его морфемным составом, целенаправленно руководить на этой основе уточнением словаря учащихся.

ФРАГМЕНТ УРОКА «Лексическое значение слова» (Урок русского языка. 2 класс. Учебник Т.Г. Рамзаевой)

Учитель: Из чего состоят слова?

Ответ детей: Слова состоят из звуков и значения.

Учитель: Какова тема сегодняшнего урока?

Ответ детей: Лексическое значение слова.

Учитель: Какова цель нашего урока?

Ответ детей: Познакомиться со значениями слов.

Учитель: К нам в гости пришел Незнайка. Он грустный, потому что Знайка не берет его в музей. Незнайка хочет узнать, что обозначают слова, которые он принес с собой. Поможем Незнайке?

Ответ детей: Поможем.

Учитель раздает каждому варианту по одному слову - живописец и натюрморт.

Учитель: Подумайте и скажите, что обозначают эти слова.

Дети отвечают так, как понимают сами значения этих слов.

Учитель: Найдите значение этих слов в словаре, прочитайте. Послушайте, как рассказал об этих словах С.И. Ожегов. Придумайте предложение с этими словами.

Ответ детей: Живописец рисует картину. Художник нарисовал натюрморт.

Во-вторых, даже элементарные знания об образовании слов очень важны для понимания учащимися основного источника пополнения нашего языка новыми словами, как представлено в трудах многих известных лингвистов (Л.А. Булаховский, В.В. Виноградов, Е.М. Галкин-Федорук, Е.А. Земская, Н.М. Шанский и др.), новые слова создаются из тех морфем, из того строительного материала, который уже существует в языке, и по тем моделям, которые исторически сложились и закрепились в системе русского словообразования.

ФРАГМЕНТ УРОКА «Образование новых слов с помощью приставок и суффиксов. Закрепление» (Урок русского языка. 3 класс. Учебник Т.Г. Рамзаевой)

Учитель: Мы несколько уроков изучали тему «Состав слова». Какие части слова вы знаете?

Ответ детей: Приставка, корень, суффикс, окончание и основа.

Учитель: Что такое окончание?

Ответ детей: изменяемая часть слова, которая служит для связи слов в предложении, называется окончанием.

Учитель: Что такое основа слова?

Ответ детей: часть слова без окончания называется основой.

Учитель: Какие значимые части слова служат для образования новых слов?

Ответ детей: Приставка, суффикс.

         Учитель: Зачем мы изучаем состав слова?

Ответ детей: Чтобы хорошо видеть и определять орфограммы в слове.

Учитель: Какая значимая часть слова, стоит после корня и служит для образования новых слов?

Ответ детей: Суффикс.

Учитель: Какая значимая часть слова, стоит перед корнем и служит для образования новых слов?

Ответ детей: Приставка.

Учитель: Мы двигаемся по нашему сказочному лесу дальше и попадаем в удивительный мир природы.

Есть ли среди записанных вами слов родственные слова? Запишите эти слова парой, через тире.

Береза - подберезовик

Учитель: Почему этот гриб называется подберезовик?

Ответ детей: Растет под березой.

Учитель: Что общего у этих двух слов?

Ответ детей: Корень.

Учитель: Выделите корень. От какого слова образовано слово подберезовик?

Ответ детей: Береза.

Учитель: С помощью каких частей слова образовалось это новое слово?

Ответ детей: При помощи приставки и суффикса.

Учитель: Какие слова называются однокоренными? Чтобы ответить на этот вопрос давайте решим одну задачу.

Мудрая Сова предлагает вам решить грамматическую задачу. Послушайте рассказ.

Родня ли Гусеница Гусю?

Вы кто такие?

Я Гусь, это Гусыня, это наши гусята.

А ты кто?

А я ваша тетка - Гусеница.

Петя выписал родственные слова: гусь, гусыня, гусята, гусеница. Алеша сказал, что гусеница - не родственное слово.

Петя возразил: “Ведь гусеница сама сказала, что она родственница, значит, родственное слово”.

Кто же прав? Почему?

Дети высказывают свое мнение, учитель их поправляет в случае неправильного ответа.

Учитель: Запишите родственные слова (гусь, гусыня, гусята). Если гусеница не родственница гусям, то какие еще однокоренные слова с корнем гус- можно подобрать?

Дети по очереди дописывают цепочку родственных слов: гусак, гусиный, гуськом, гусятница, гусятина).

Вывод: Какие слова записали? Почему?

Учитель: Ребята, а какие родственные слова будут у слова гусеница? Ответ детей: Гусеничка, гусеничный).

Наблюдения над образованием слов оказывают положительное влияние на формирование у учащихся активного отношения к слову, подводят к пониманию закономерности развития языка.

В-третьих, ознакомление с основами словообразования способствует обогащению знаний школьников об окружающей их действительности. Слова опосредованно (через понятия) соотносятся с предметами, процессами, явлениями. Установление семантико-структурной связи между словами опирается на связь между соотносительными понятиями (например, слова граница и пограничник семантически и структурно связаны, так как они являются наименованиями соотносимых между собой понятий). Фактически познание школьниками семантико-структурной соотносимости слов означает углубление их представлений о связях между предметами, процессами, имеющих место в окружающей жизни.

В-четвертых, осознание роли морфем в слове, а также семантического значения приставок и суффиксов содействует формированию у школьников точности речи. Задача учителя - максимально способствовать не только пониманию учащимися лексического значения слова, но и развитию осознанного употребления в контексте слов с определенными приставками и суффиксами.

В-пятых, изучение морфемного состава слова имеет большое значение для формирования орфографических навыков. Обусловлено это тем, что ведущим принципом русского правописания является морфологический. Формирование навыков правописания корня, приставок, суффиксов и окончаний на теоретической основе (а только такое письмо может быть сознательным) требует целенаправленного применения фонетических, словообразовательных и грамматических знаний. Поэтому одной из важных задач изучения морфемного состава слова является создание основы знаний и умений, необходимых для формирования навыков правописания морфем слова, и, прежде всего, корня.

Наконец, немаловажен и тот факт, что изучение морфемного состава слова заключает в себе большие возможности для развития умственных способностей учащихся, в частности, для формирования у них специфических умственных умений, без которых невозможно сознательное владение словом как языковой единицей, например, умения абстрагировать семантическое значение корня, приставки и суффикса от лексического значения слова, умения вычленять в слове значимые части (морфемы), умения сравнивать слова в целях установления их семантико-структурной общности или различия и т.д. Задача учителя - создать в учебном процессе такие условия, при которых усвоение знаний сочетается с формированием адекватных им умственных действий.

В настоящее время, согласно утвержденным программам для 4-летней начальной школы, морфемный состав слова изучается во 2-м и 3-м классах.

По мнению методистов и учителей, изучение морфемной структуры слов имеет исключительно большое значение в развитии лингвистических способностей детей и их общем развитии.

Невозможно переоценить роль понимания структуры слова в обучении чтению и правописанию. Прежде всего, мы узнаем слова при чтении и воссоздаем при письме по их значимым частям - морфемам. Кроме того, изучение состава слова заключает в себе богатейшие возможности для развития интереса детей к миру языка. С восхищением слушают младшие школьники «слово о словах», они искренне удивляются тому, что кто-то не понял, почему словом «леонить» стали обозначать движения человека в открытом космосе; они хотят знать, что значит и как возникло слово перестройка и т.д. Выяснение того, как сделаны слова в русском языке и как они делаются, способствует возникновению мотивации, необходимой для успешного овладения речевой деятельностью, развивает в детях потребность в повышении своей языковой культуры, стремление наиболее точно выразить мысль в слове [7, с. 506].

В программу младших классов входит знакомство с основными понятиями морфемики и морфемный анализ слов. Цель морфемного анализа - установит, из каких значимых частей состоит слово.

Словообразовательный анализ, то есть определение того, от какой основы образовано данное производное слово, учащиеся начинают выполнять как специальное задание в средних классах. Однако, практически младшие школьники устанавливают словообразовательные связи между словами. Например, выделив суффикс -ист- в слове футболист, третьеклассники сначала объясняют, что с помощью этого суффикса от слова футбол образовалось новое слово, которое обозначает игрока в футбол, а затем наблюдают, что также образовалось слово шахматист от шахматы, баянист от баян и т.д., а это и есть практически словообразовательный анализ, без которого членение слова на морфемы остается формальным.

ФРАГМЕНТ УРОКА «Образование новых слов с помощью приставок и суффиксов. Закрепление» (Урок русского языка. 3 класс. Учебник Т.Г. Рамзаевой)

Учитель: Давайте образуем при помощи суффиксов новые слова.

На доске записаны слова футбол, шахматы.

Дети записывают эти слова в тетрадь, через тире записывают новые слова с суффиксами: футболист, шахматист.

Учитель: Запишите эти слова, выделите в них суффиксы. Ответьте еще раз на вопрос: для чего нужны суффиксы?

Ответ детей: Для образования новых слов.

К словообразовательному разбору учеников готовят упражнения в действующих учебниках для 4-летней начальной школы, которые сопровождаются вопросом: «Почему так назвали?»

Изучение морфемного состава слова в младших классах проходит ряд этапов. Каждый из них имеет свое содержание и требует особой методики работы со словом.

Понимание последовательности и специфики работы с морфемами в том или ином классе необходимо учителю для того, чтобы он мог помочь детям преодолеть трудности, которые у них возникают при разборе слова по составу.

Планирование уроков русского языка в начальных классах строится таким образом, что каждая изученная тема обязательно предусматривает обобщение и закрепление изученного материала. Систематизацию и обобщение полученных знаний, умений и навыков проводят в виде различных видов грамматических разборах, в частности словообразовательном и разборе по составу. Каждый из изучаемых разделов русского языка в начальных классах дает возможность практического овладения устной и письменной речью: накопление необходимого для речевой деятельности запаса слов, усвоение законов их сочетаемости, различных лексических значений.

В начальных классах предусматривается определенный словарный и грамматический минимум, который закрепляется через различные виды разбора, таким образом, у младших школьников формируется аналитическое мышление, умение сравнивать, делать обобщения, выводы.

Курс русского языка, как в начальной школе, так и в более старших классах, построен таким образом, чтобы изучать материал от простого к сложному. Пропедевтические знания ученик начальной школы получает еще в начальном школьном обучении, а в среднем и старшем звене ему нужно будет только вспомнить то, что он (ученик) ранее уже изучал.

ГЛАВА 2. МЕТОДИКА ИЗУЧЕНИЯ МОРФЕМНОГО СОСТАВА СЛОВА В НАЧАЛЬНОЙ ШКОЛЕ

.1 Общие понятия и значение изучения морфемного состава слов в начальной школе

В практике речевого общения широко известен следующий факт: как взрослые, так и школьники смысл неизвестного слова часто над стремятся раскрыть на основе членения его морфемным на морфемы и установления семантической составом связи с известным однокоренным словом. «Тенденция самостоятельно раскрывать значения неизвестных слов,- пишет А. Н. Гвоздев,- путем расчленения их на морфологические части является очень мощной и постоянно действующей... С ее помощью легко усваиваются многие слова литературного языка во время обучения в школе».

Членение слова на морфемы в целях установления его лексического значения имеет свое теоретическое обоснование в самой науке о языке.

Морфемам, как установлено многочисленными лингвистическими исследованиями, свойственно семантико-словообразовательное и грамматическое значения. Лексическое значение слова «создается» путем взаимодействия и слияний в единое целое значений, присущих отдельным морфемам, составляющим данное слово.

Поскольку слияние морфем представляет собой не механическое соединение, а взаимодействие и, кроме того, многие префиксы, корни и суффиксы многозначны, то только по морфемному составу трудно (а иногда и невозможно) определить лексическое значение слова. Тем не менее лексическое значение многих мотивированных слов определяется его морфемным составом (например, последователь, разведчик, сотрудник, прибрежный, прилуниться и т. д.). Особая роль принадлежит корню как смысловому ядру, создающему семантическую общность однокоренных слов.

Указанная особенность языка является одной из причин, обусловливающих возможность использования членения слова на морфемы в целях выяснения его смысла.

Этой возможностью учащиеся начинают осознанно пользоваться по мере усвоения морфемного состава слов и их образования. Лексическое значение многих производных слов осознается учащимися, когда им «открываются» тайны той связи, на которой основано семантическое родство слов.

Итак, значение работы над морфемным составом слов состоит, во-первых, в том, что школьники овладевают одним из ведущих способов раскрытия лексического значения слов. Отсюда вытекает задача учителя - создать оптимальные условия для осознания детьми взаимосвязи, существующей в языке между лексическим значением слова и его морфемным составом, целенаправленно руководить на этой основе уточнением словаря учащихся.

Во-вторых, даже элементарные знания об образовании слов очень важны для понимания учащимися основного источника пополнения нашего языка новыми словами. Как представлено в трудах многих известных лингвистов (Л. А. Булаховский, В. В. Виноградов, Е. М. Галкина-Федорук, Е. А. Земская, Н. М. Шанский и др.), новые слова создаются из тех морфем, из того строительного материала, который уже существует в языке, и по тем моделям, которые исторически сложились и закрепились в системе русского словообразования. Наблюдения над образованием слов оказывают положительное влияние на формирование у учащихся активного отношения к слову, подводят к пониманию закономерностей развития языка.

В-третьих, ознакомление с основами словообразования способствует обогащению знаний школьников об окружающей их действительности. Слова опосредованно (через понятия) соотносятся с предметами, процессами, явлениями. Установление семантико-структурной связи между словами опирается на связь между соотносимыми понятиями (например, слова граница и пограничник семантически и структурно связаны, так как они являются наименованиями соотносимых между собой понятий). Фактически познание школьниками семантико-структурной соотносимости слов означает углубление их представлений о связях между предметами, процессами, имеющими место в окружающей жизни.

В-четвертых, осознание роли морфем в слове, а также семантического значения приставок и суффиксов содействует формированию у школьников точности речи. Задача учителя - максимально способствовать не только пониманию учащимися лексического значения слова, но и развитию у них осознанного употребления в контексте слов с определенными приставками и суффиксами.

В-пятых, изучение морфемного состава слова имеет большое значение для формирования орфографических навыков. Обусловлено это тем, что ведущим принципом русского правописания является морфологический. Формирование навыков правописания корня, приставок, суффиксов и окончаний на теоретической основе (а только такое письмо может быть сознательным) требует целенаправленного применения (фонетических, словообразовательных и грамматических знаний. Поэтому одной из важных задач изучения морфемного состава слова является создание основы знаний и умений, необходимых для формирования навыков правописания морфем слова, и прежде всего корня.

Наконец, немаловажен и тот факт, что изучение морфемного состава слова заключает в себе большие возможности для развития умственных способностей учащихся и, в частности, для формирования у них специфических умственных умений, без которых невозможно сознательное владение словом как языковой единицей, например: умения абстрагировать семантическое значение корня, приставки и суффикса от лексического значения слова, умения анализировать слово на составляющие его значимые части (морфемы) с учетом их взаимодействия в слове, умения сравнивать слова в целях установления их семантико-структурной общности или различия и т. д. Задача учителя - создать в учебном процессе такие условия, при которых усвоение знаний сочетается с формированием адекватных им умственных действий.

В настоящее время, согласно утвержденным программам, морфемный состав изучается в качестве самостоятельной темы во 11 классе. I класс рассматривается как пропедевтический; в III классе предусматривается совершенствование знаний о составе слова в связи с изучением частей речи.

Прежде чем раскрывать конкретное содержание системы, необходимо уточнить, что такое система изучения языкового материала. Под системой изучения языкового материала понимается нами целенаправленный процесс, обеспечивающий усвоение комплекса знаний в определенной, научно обоснованной последовательности и взаимосвязи, а также формирование на их основе практических умений (общеречевых, грамматических, словообразовательных, орфографических). Применительно к рассматриваемым языковым явлениям система определяет: а) место изучения морфемного состава слова в общей системе изучения программного материала по русскому языку; б) последовательность работы над такими понятиями, как «корень», «однокоренные слова», «приставка», «суффикс», «окончание»; в) взаимодействие между изучением морфемного состава слова и образования слов, а также морфемного состава слова и его лексического значения; г) связь работы над формированием навыков правописания морфем с усвоением основ знаний из области словообразования и грамматики.

При построении системы в качестве ведущего выступают следующие положения: все морфемы в слове взаимосвязаны; значение каждой морфемы раскрывается только в составе слова. Исходя из этого, изучение школьниками корня, приставки, суффикса и окончания проводится не изолированно друг от друга, а во взаимодействии: вначале учащиеся знакомятся с сущностью всех морфем в их сопоставлении друг с другом, а затем изучается в отдельности каждая морфема с семантико-словообразовательной и орфографической сторон.

Выделяются четыре этапа системы:

Первый этап - пропедевтические (предварительные подготовительные) словообразовательные наблюдения. На данном этапе (I класс) учитель только упоминает о разделе языкознания «Словообразовании».

Учитель: Подробное изучение раздела науки о языке «Словообразование» вас ждет в среднем звене, а сейчас вы должны знать, что в русском языке встречаются слова, состоящие из двух корней, например: лесопарк, водолаз, паровоз и т.д.

Второй этап - знакомство с особенностями однокоренных слов и сущностью всех морфем в сопоставлении (II класс).

Учитель: Какую тему мы с вами сегодня изучаем?

Ответ детей: Мы изучаем тему «Корень слова, однокоренные слова», будем учиться находить корень слова в группе однокоренных словах, видеть и подбирать самостоятельно однокоренные слова.

Учитель: для чего это нужно?

Дети: чтобы хорошо владеть русским языком и не допускать ошибок при письме.

Учитель: Однажды сказочник пригласил к себе на работу слова: соль, гора и пятно. Слова должны были прийти не одни, а с родственниками. И вот кого привели с собой слова:

Соль Гора Пятно

солист горняк пятнистый

солонка горе пять

Сказочник увидел некоторых родственников и отправил их домой.

Кого отправил Сказочник и почему?

Дети отвечают на поставленный вопрос.

Дети: Сказочник отправил домой слова солист, горе, пять, т.к. эти слова не являются родственными, они не близки по смыслу.

Учитель: Запишите только родственные слова, выделите корень.

Коррекция: в ходе проверки написания учитель вместе с обучающимися анализирует допущенные ошибки с использованием «Толкового словаря» Ожегова С.И. (зачитывает ученик).

Учитель: какие слова называются однокоренными?

Дети рассказывают правило.

Третий этап - изучение специфики и роли в языке корня, приставок, суффиксов; ознакомление с сущностью морфологического принципа правописания; формирование навыка правописания корней и приставок (II класс).

Четвертый этап - углубление знаний о морфемном составе слова и элементах словообразования в связи с изучением имени существительного, имени прилагательного и глагола; формирование навыков правописания падежных окончаний имен существительных и имен прилагательных, личных окончаний глагола (III класс).

На всех этапах предусматривается систематическая работа над лексическим значением слов, точностью их употребления в речи и написанием.

Указанная система изучения морфемного состава слова учитывает не только лингвистические особенности изучаемого материала, возрастные возможности младших школьников, но и такие дидактические принципы, как сознательность, преемственность и перспективность обучения. От ознакомления с особенностями всех морфем учащиеся переходят к изучению каждой морфемы в отдельности, и, наконец, в процессе изучения частей речи создаются условия для некоторого углубления знаний о составе слова, поскольку они (знания) вступают в новые, более сложные связи и отношения.

Рассмотрим содержание и методику работы на каждом из этапов системы.

Пропедевтика изучения словообразования (I класс). Задача пропедевтической работы состоит в подготовке учащихся к пониманию семантической и структурной соотносимости, которая существует в языке между однокоренными словами. Такая задача обусловлена, во-первых, тем, что понимание семантико-структурной соотносимости слов по своей лингвистической сущности является основой усвоения однокоренных слов и образования слов в русском языке. Действительно, производное и производящее слова связаны между собой в смысловом и структурном отношениях (например: море - моряк, пристроить - пристройка и т. п.). Семантико-структурные связи, хотя и несколько иного плана, устанавливаются и между однокоренными словами (например: ходить, походка, выход).

Во-вторых, указанная задача продиктована трудностями, с которыми сталкиваются младшие школьники при изучении однокоренных слов и морфем. Трудность представляет для них понимание семантической общности однокоренных слов, что, в свою очередь, связано с умением абстрагировать смысловое значение корня от лексического значения каждого из слов, составляющих труппу однокоренных. Аналогично и при усвоении функции корня, приставки или суффикса наиболее сложным для учащихся является установление "сходства и различия однокоренных слов как в семантическом плане, так и в структурном [2, c. 266].

2.2 Функции морфем и способы их анализа

Морфемы выполняют следующие функции в языковом механизме:

1.      Номинативная - связана со способностью отображать тот или иной момент действительности.

В слове лыжник морфема лыж- обозначает приспособления в виде полозьев, позволяющих ходить по снегу, а морфема -ник - «лицо», человека. Номинативной функцией обладают многие, но не все русские морфемы.

2.      Экспрессивная - выражает отношение говорящего к слушающему, к предмету сообщения, к условиям коммуникации и т.д.

Какой столик мы купили недавно! Дубовый, удобный, с двумя большими тумбами.

Очевидно здесь суффикс -ик передает не значение уменьшительности, но одобрительное отношение говорящего к предмету речи.

3.      Стилистическая - способность морфемы быть средством образования слов и форм слов, закрепленных за вполне определенными функционально- стилистическими разновидностями русской речи.

Суффикс -к- - от нейтрального общеупотребительного свеча образует слово с тем же номинативным значением свечка, используемое лишь в разговорной речи.

Реляционную функцию выполняют также окончания, связывающие между собой слова в словосочетании и предложении.

Новые книги были куплены нами вчера

Морфемы, не выполняющие номинативную или экспрессивную функцию, выполняют стилистическую либо реляционную, поэтому обладают значимостью (морфема - мин. Значимая единица языка).

2.3 Типичные ошибки учащихся

Вопрос о причинах ошибок, которые допускают дети при разборе слова по составу специально изучали психологи Л.И. Бажович, Д.Н. Богоявленский и др. Они пришли к выводу, что среди младших школьников немало «наивных семантиков» и «стихийных формалистов». Первые, анализируя слово, учитывают только его лексическое, вещественное значение, вторые - только внешние признаки (его буквенный или звуковой состав).

Примером ответа «наивного семантика» на вопрос «являются ли родственными слова сторож и сторожка» может служить такой: «Сторож и сторожка - не родственные слова, так как сторож - это человек, а сторожка - домик». На вопрос, входит ли слово часовщик в число родственных к слову час, «стихийный формалист» ответит: «Часовщик подойдет, потому что во всех словах буква ч». - А чашка? - тоже, потому что в часах буква ч и в чашке».

Сначала было высказано предположение, что описанные ошибки связаны с возрастными особенностями младших школьников. Однако в дальнейшем ученые пришли к однозначному мнению о том, что истоки ошибок следует искать в дефектах методики обучения. Прежде всего эти ошибки возникают тогда, когда форма и значение языковой единицы, формальный и семантический признаки морфемы рассматриваются в отрыве друг от друга: объясняют значение корня (суффикса, приставки, окончания) и не упоминают о его фонемном (звуковом) составе или обращают внимание на буквенный состав суффикса (корня, окончания, приставки), а значение его не раскрывается и т.п.

Следствием неумелой организации работы является и такая распространенная ошибка, как смешение родственных слов и словоформ. Особенно, естественно, это заметно на начальном этапе, когда младшие школьники еще не знают всех изменений основных частей речи.

Большие затруднения испытывают учащиеся при разборе слов по составу, если у них плохая фонематическая подготовка, а также если они не понимают особенностей русской графики. Так, если школьник не осознает, что в словах рука и земля одно и то же окончание [а], которое после твердого и мягкого согласного передается разными буквами, у него так и не возникает представления о существительных одного склонения как ос словах, имеющих один и тот же набор окончаний. И значит, он будет затрудняться при проверке безударных падежных окончаний по ударным. Источником ошибок довольно часто служит «замаскированная» морфема. Мы имеем в виду в первую очередь своеобразие передачи при письме звука [й]. если младший школьник не понимает, что буква ю в глаголе читаю обозначает не только окончание [у], но и звук [й], который не входит в окончание, то позже, в средних классах, ему уже не понять, как образуются глаголы повелительного наклонения и т.д. и т.п.

Разбор слов по составу представляет определенные трудности не только для детей, но и для учителей. На морфемном уровне активнее, чем на других языковых ярусах (например, в морфологии), происходят различные изменения: состав слова упрощается, усложняется и т.п. То, что считалось бесспорным вчера, сегодня подвергается коррекции. Так, например, учителя старшего поколения с трудом склоняются признать, что в слове прекрасный всего две морфемы: корень и окончание (прекрасн-ый), а слова плот и плотник относятся к разнокоренным и т.п.

Без систематического обращения к справочной литературе в работе по составу слова учителю не обойтись.

Чтобы правильно вести работу по морфемике, учителю необходимо постоянно иметь в виду некоторые важные языковые закономерности.

Морфема - это минимальная значимая часть слова, которая, как и всякая языковая единица, имеет две неразрывно связанные между собой стороны: внешнюю (звуковой состав) и внутреннюю (значение). Морфема выделяется в ряду слов, имеющих сходство по указанным двум признакам: общность в значении и фонемном составе. Например, слова волчонок, медвежонок, козленок имеют одинаковую часть - онок (-енок) и обозначают детенышей животных. Если же мы включим в тот же ряд слова кружок, сахарок, басок и т.п. на том основании, что в них исчезнет второй необходимый признак - общее в значении: о последних трех словах никак нельзя сказать, что они обозначают детенышей. Следовательно, часть -онок не делится на более мелкие отрезки и представляет собой один суффикс [10, С. 111].

Умение устанавливать тождество морфем необходимо для определения сильной позиции фонемы в конкретной морфеме, то есть является обязательным условием правильного решения орфографических задач. Однако установить, действительно ли данные слова (два или больше) имеют в своем составе одну и ту же морфему, далеко не всегда просто. Дело в том, что между морфемами существуют такие же многообразные связи, как и между целыми словами: синонимия, омонимия и т.д. Причем это относится не только к корню, но в равной степени и к аффиксам. Например, корни слов погас и потух - синонимы, то же можно сказать о суффиксах в словах, обозначающих, например, самок животных: -иц- (тигрица), -их- (слониха), -к- (голубка) и т.п. Омонимичными являются корни слов нос и носит, суффиксы в словах чайник и печник, окончания существительных первого склонения в именительном падеже и второго склонения в родительном: рука - стола, окончания -и в трех падежах существительных третьего склонения: тени, приставки в словах закричал - завернул и т.п.

Необходимо четко разграничивать один и тот же корень (приставку, суффикс, окончание) и разные корни (приставки, суффиксы, окончания), которые совпали по звуковому (фонемному) составу. Или, напротив, при разном звучании имеют одно только значение. Таким образом, говорить о такой же морфеме можно при совпадении обоих ее признаков.

Постоянное внимание учителя к тому, что в нашем языке возможны морфемы - синонимы, омонимичные значимые части и т.п., создает у учащихся представление о неисчерпаемом багаже языка, его безграничных возможностях для выражения всех оттенков мысли. Однако нельзя забывать, что почти каждая морфема имеет свои разновидности, связанные с небольшими различиями в ее фонетическом составе.

Конкретные варианты, которыми представлена морфема в речи, называют морфами. Морфы каждой морфемы чередуются в зависимости от грамматической позиции: ходить, но хожу; бродить, но брожу и т.п., то есть перед -ить корень кончается на д, а перед окончанием первого лица д заменяется на ж и т.д. «Чередуются морфы по приказанию следующей морфемы, грамматической единицы. Позиционно чередующиеся морфы, грамматической единицы. Позиционно чередующиеся морфы объединяются в одну морфему. Так, например, морфы ход- и хож- представляют одну и ту же морфему, один и тот же корень» [18, С. 178].

Программа младших классов не предусматривает знакомства учащихся с рассмотренными закономерностями. Однако важно постоянно иметь их в виду. И если ученики составили группу однокоренных слов снег, снежок, снеговик, снежный, то учитель, уточняя ответы детей, должен сказать: «Эти слова имеют корень снег- (снеж-)».

Обойти явление чередования фонем в морфемах даже на начальном этапе изучения состава слова невозможно, так как ему подвержено подавляющее число слов в русском языке. А от более сложных процессов, происходящих в морфемной структуре слов, желательно оградить младших школьников. Имеется в виду явление опрощения и связанные корни.

Напомним, что в отличие от свободных корней, которые имеют ясно выраженное лексическое значение, в связанных корнях вещественное значение не поддается объяснению с точки зрения современного языка. Например, что обозначает корень -ня- в словах занять, перенять, отнять и т.п? А корень -ул- в словах улица, переулок, закоулок? Для младших школьников, которые стремятся мыслить конкретно, работа с такими словами затруднительна [11, С. 105].

Опрощение приводит к тому, что слово, ранее членимое на отдельные значимые части, выступает как исходное, целостное образование. Мы уже упоминали слово прекрасный. В современном языке оно утратило связь со словом красный. Его нельзя трактовать как обозначающее что-то очень красное (сравнить: превкусный - очень вкусный, предобрый - очень добрый и т.п.). поэтому приставку пре- в слове прекрасный нет оснований вычленять как отдельную морфему.

Другое дело - этимологический анализ этого и иных подобных слов. В свое время красивый и красный в сознании людей были связаны. Об этом младшие школьники с удовольствием послушают и поймут. Таким образом, мы хотели обратить внимание учителей, на то, что необходимо четко различать при работе со словами два типа разбора: современный и исторический.

Современный анализ структуры слова (синхрония) направлен на выяснение связи между словами, существующих на данном этапе развития языка. Так, например, слово медведь в современном языке связано со словами медвежий, медвежонок, медвежатина, по-медвежьи и некоторыми другими. Если же подойти к тому же слову с позиции истории языка (диахронии), то окажется, что слово медведь имеет связь не только со словом мед, но и со словом еда.

Этимологический анализ часто оказывается существенным подспорьем в работе по орфографии. Например, рассказ о том, что слово карандаш произошло от тюркских слов кара (черный) и даш (камень), то есть черный камень, помогает учащимся запомнить, что в этом слове пишутся три буквы а .

Таким образом, уже в младших классах на уроках могут присутствовать оба вида анализа слов, нужно только, чтобы учитель и ученики при этом отчетливо представляли, о чем идет речь: о слове и его сегодняшних связях или о его происхождении.

Таким образом, как было показано, при разборе слов по составу, как и при звуковом анализе, учитель должен очень внимательно относиться к подбору слов для работы и быть готовым дать правильное объяснение современной структуры слова и его происхождения.

2.4 Морфемный и словообразовательный разборы

Морфемный и словообразовательный разбор слова очень близки по методике проведения и тесно связаны друг с другом. Однако в школьной практике - в большинстве школ, где обучение проводится по стандартным программам, - словообразованию уделяется слишком мало внимания (объясняются только способы словообразования), поэтому ученики остаются в неведении по поводу того, как происходит процесс словообразования и зачем вообще нужно знать, что такое словообразование.

В идеале изучение состава слова, исследование принципов соединения морфем в слово должно служить обучению словотворчеству и в целом творческому овладению языком. В наиболее полном объеме эта задача решается коллективом авторов, создавших учебник по русскому языку под редакцией М.В. Панова. С морфемным анализом слова ученики знакомятся еще в начальной школе: обучаясь грамоте, необходимо знать, какой в данном слове корень, чтобы подобрать однокоренное проверочное слово; нужно уметь выделять окончание, чтобы правильно образовывать слова, и т.д. Все исследование состава слова подчинено «правильнописанию», воспроизведению готовых «деталей» языка. С младших классов учеников обучают обращаться к этимологии слова. Дело в том, что большое количество слов в русском языке пишется по традиционному принципу, т.е. объяснение их правописания лежит глубоко в истории слова. Кроме того, поиск дальних родственников слова, его «семейных» связей не только способствует запоминанию его внешнего вида, но и будит интерес как к истории языка, так и к самому языку.

Конечной целью этимологического анализа слова является поиск этимона (от греч. etymon - «истина») - первоначального значения и формы слова. Изучение происхождения слова - чрезвычайно интересное занятие, заставляющее детей заглянуть в такие словари, как «Словарь живого великорусского языка» В.И. Даля, «Школьный этимологический словарь» Шанского и Боброва, «Этимологический словарь» Фасмера, в словари иностранных слов. Например, слово палец в современном языке непроизводное. В Толковом словаре под ред. Д.Н. Ушакова находим объяснение: «Палец - одна из пяти подвижных конечных частей кисти руки или ступни ноги человека». В словаре В.И. Даля рядом со словом палец стоит слов опалка. В объяснительной статье читаем о том, что «подвижные конечные части кистей рук» назывались раньше перстами и лишь та часть, что противопоставлена ладони, называлась метафорически палец по своему сходству с палкой, видимо, веткой, сучком дерева. Позже все персты переименовались в пальцы, а о сходстве с палками забыли.

Итак, при этимологическом анализе мы выделим корень -пал-, знакомый нам по словам пал-к-аи пал-иц-а (огромная дубина - боевое оружие былинных богатырей). А при синхронном словообразовательном и морфемном анализе мы назовем слово непроизводным и выделим только окончание.

Как мы видим, в языке существуют связи, которые уходят корнями глубоко в прошлое. Такие связи изучает диахрония (от греч. dia - «через, сквозь», и chronos - «время»). Но есть связи, которые существуют сейчас, здесь, они свежи, понятны любому носителю языка - это современные связи, модели, значения. В противоположность диахронии этот аспект изучения состояния языка называется синхроническим; синхрония (от греч. synchronos - «одновременный»).

Самое трудное при изучении того, как образовано слово, - различение живых и исторических связей слова.

Ощущается ли современными носителями языка родственная связь в словах зрачок - зоркий - беспризорный - зрение - зрячий - презрение - надзор - позор - зрелище и т.д.? Все эти слова связаны с понятием ‘видеть глазами’, ‘наблюдать’ и имеют корень -зор-/-зр-. Но, видимо, все же трудно современному человеку поставить рядом слова зоркий и позор (раньше: ‘некое действо, которое стоит у-зр-еть’). Поэтому, если мы ощущаем и можем подтвердить этимологическими объяснениями родственные связи между словами, которые на современном этапе развития языка кажутся слишком далеко разошедшимися, следует обязательно пояснять, в каком аспекте - синхроническом или диахроническом - мы рассматриваем слова. К сожалению, школьные учителя почти никогда не уточняют характер изучения слова (и отдают предпочтение диахронии, хотя по замыслу школьный курс должен быть синхроническим). Кроме того, школьный учитель спрашивает учеников скорее о составе слова, а не о пути «сотворения слова», который в нем зашифрован.

В чем же различие между морфемным и словообразовательным анализом?

Морфемный анализ слова

Морфема (от греч. morphe - «форма») - одна из основных единиц языка, часто определяемая как минимальный знак, т.е. такая единица, в которой за определенной фонетической формой (означающим) закреплено определенное содержание (означаемое) и которая членится на более простые единицы такого же рода.

Произвести морфемный анализ слова означает найти, из каких минимальных значимых единиц составлено слово, и определить, каков статус этих составляющих единиц.

Морфемы делятся на две основные группы: корневые и аффиксальные (от лат. affixus - «прикрепленный»), т.е. такие, которые прикрепляются к корню.

 Корень - носитель основного лексического значения слова.

Корни бывают свободными, тогда они встречаются в языке в виде самостоятельного слова без словообразовательного аффикса, т.е. с материально выраженным или нулевым окончанием или и без него, если слово не имеет грамматической формы: огонь, огненный, огниво; игра, сыграть, игрушка; там, тамошний; где, где-то;

метро.


Аффиксальные морфемы тоже делятся на две группы: грамматические, или формообразующие, аффиксы и словообразовательные аффиксы.

Формообразующие аффиксы служат для образования формы слова; к ним относятся окончания, или флексии, и так называемые формообразующие суффиксы, например, суффиксы сравнительной степени прилагательных и наречий: Формообразующие аффиксы не включаются в основу слова, которая является хранительницей лексического значения слова, залогом тождества слова самому себе при любом изменении грамматической формы.

Однако глагол имеет две основы, служащие базой для образования разных его форм. Одна основа - основа настоящего времени - служит базой для образования всех форм наст. вр., причастия действит. залога наст. времени, причастия страдательного залога наст. вр., дееприч. несов. вида, формы повелительного наклонения.

Вторая основа - прошедшего времени - служит базой для образования форм прошедшего времени, причастия действ. залога прош. вр. и причастия страд. залога прош. вр., дееприч. сов. вида, инфинитива.

Таким образом, все аффиксы, прикрепляемые к той или иной глагольной основе (например, суффикс прошедшего времени -л-), рассматриваются только как формообразующие:


Среди имен существительных и прилагательных есть ряд слов, которые называются неизменяемыми, например, кино, метро, кашпо, кашне, карате; беж, бордо, авиа, люкс и т.п. Им нечем указать на форму, в которой они употреблены в предложении. У них нет окончания. Никакого. И нулевого тоже.

 

При противопоставлении одна форма отражается от другой, сигнализируя о своем существовании и одновременно о своем значении. Противопоставление одной грамматической формы другой - важное понятие грамматики. Без противопоставления не может быть грамматической формы. А раз ее нет, то и окончанию указывать не на что. Вот почему у неизменяемых слов никакого окончания нет.

 

«Па - под, недо, последие или унижение, низшая степень». Еще примеры слов с этой приставкой: пагуба, пабедить (творить беды за бедами), пащенок (бранное обращение к тому, кто якобы и до щенка не дорос),паволна (круглое волнение после бури, колышень, зыбь), паволока (ткань, чем обволакиваются либо одеваются), паворот (обратный путь).

Приставка по- отличается от других приставок, и от па- в том числе, прежде всего словообразовательным значением, которое она вносит в производное, вновь образованное слово.

Суффикс располагается за корневой морфемой. И только один суффикс располагается в самом конце слова, после всех грамматических аффиксов, - это суффикс, образующий возвратные глаголы -ся/-сь (обучался, прятался, ленился, недоучился, казнись). Его особое местоположение - дань прошлому, памяти о том, что когда-то он был местоимением (безударный краткий вариант себя) и даже мог занимать любое место в предложении, а не только после глагола. (Такое право сохранилось за словом ся  в некоторых славянских языках, например, в польском.)

Количество префиксальных и суффиксальных морфем в языке не только ограниченно, но и невелико в сравнении с количеством корневых морфем.

В словарях, например, в «Словаре морфем русского языка» А.И. Кузнецовой и Т.Ф. Ефремовой, морфемы, в частности, представлены отдельным списком. Список корней содержит 4400 единиц, приставки составляют около 34 единиц (у многих из них есть варианты, например: -без-/бес-, -из-/-изо-, -под-/-подо- и т.д.; варианты отдельно не учитывались). Суффиксов немного больше, чем приставок, но намного меньше, чем корней, - около 500.

Однако не все суффиксы одинаково активны в современном русском языке. Из наиболее активных (или, как их называют, продуктивных) суффиксов назовем лишь несколько:


Процесс выделения суффикса в слове осложняется тем, что в русском языке не получается «механически прикладывать» одну морфему к другой. На стыке морфем происходят процессы, связанные с фонологическими ограничениями сочетания тех или иных звуков. Например: 1) чередование фонем пеку - печешь

<к>/<ч>, люблю - любишь <бл’>/<б’>, круг - окружить <г>/<ж> и т.д.; 2) появляются дополнительная фонема или группа фонем, которые служат «амортизаторами» при соединении морфем друг с другом, сравните: бор-ец, твор-ец и жи-(л)-ец, пе-(в)-ец; сахар-н-ый, дорож-н-ыйи шоссе-(j)-н-ый, кофе-(j)-н-ый; убеж-ищ-е и в-мест-и-(л)-ищ-е; приврат-ник и кино-(ш)-ник, домино-(ш)-ник.

То, что заключено в круглые скобки, разные ученые называют по-разному. Одни предлагают термин субморф (от лат. sub - ‘под’, т.е. неосновной, неглавный морфемный элемент, или нечто морфемообразное); другие предложили термин интерфикс (буквально: прикрепленный между морфемами; лат. inter - ‘между’).

Некоторые лингвисты включают добавочный звуковой элемент в состав суффикса, поэтому получается несколько однозначных суффиксов, ср., например, -шник- (пэтэу-шник) и -ник- (работ-ник). Но носителем основного значения, ‘название лица’, является все же элемент -ник-, т.е. тот, который есть во всех словах с данным словообразовательным значением. Предлагаем называть этот лишенный значения (десемантизированный, асемантический) элемент субморфом и выделять его скобками, чтобы отчетливее выделить основной, значимый суффикс.

Дело в том, что термином интерфикс ученые предлагали называть и тот элемент, который школьникам хорошо известен под названием соединительная гласная, например, в словах: мор-е-продукты, овц-е-бык, дом-о-строй и т.д. Для ученых, рассматривающих цепочку морфем, объединенных в слово, важно выделить смыслообразующие элементы и как-то обозначить «прокладочные», незначимые элементы, и неважно: между двумя корнями они стоят или между корнем и суффиксом: древн-е-русский, там-о-(ш)-ний. А школьнику, давно знакомому с соединительной гласной и только что узнавшему о существовании «интерфиксов», не все равно - для него эти элементы разные. Пусть интерфикс остается за гласными о и е: снег-о-ход, пуст-о-брех, лж-е-свидетель, краj-е-вед, пыл-е-очиститель.

В некоторых словах соединительную гласную в слове найти трудно, так как она совпадает, сливается с частью слова по причине благозвучия: метромост, достопримечательность. Иногда интерфикс трудно найти оттого, что «потерялась» целая часть слова - обычно слог. Такое явление в лингвистике имеет название гаплология (от греч. haploos - простой, logos - слово, учение) - выпадение одного или двух непосредственно следующих друг за другом одинаковых или сходных слогов: знаменоносец > знаменосец; лермонтововед > лермонтовед; трагикокомедия > трагикомедия; розоват> розоватый.

Если первая часть сложного слова числительное, то окончание числительного выполняет и роль интерфикса:

Иногда ученые выделяют еще одну морфемную единицу - конфикс (от лат. co(n) - ‘с, вместе’): под-...-ник (подоконник, подстаканник), за-...-j- (заречье, загорье).

Кроме того, существуют морфемы, которые не повторяются в языке, но выделяются как таковые, потому что точно являются морфемами другие части слова: стекл-ярус, мел-юзг-а, почт-амт, мальч-уган. Такие морфемы называются унификсами (уникальными, неповторимыми).

Итак, названы основные морфемы. Как найти их в слове?

Правильное установление границ между морфемами определяется рассмотрением слова (или его формы, т.е. словоформы) в рядах однотипных по структуре образований (однокоренных и одноаффиксных).


Полный морфемный анализ предполагает, что мы установили форму и значение каждого элемента. В очевидных случаях с морфемным анализом справится любой школьник, но есть случаи, непростые даже для профессионалов, и школьнику остается тогда лишь одно - воспользоваться справочной литературой и сослаться на авторитет.

Словообразовательный анализ

Только дети постоянно занимаются сотворением слов. Для взрослого носителя языка - если он не лингвист и не поэт - слово является психологически неизменной данностью: его не нужно создавать, хотя можно анализировать. Поэтому морфемный анализ неспециалистом воспринимается как нечто естественное, а словообразовательный (цель которого - восстановить процесс возникновения слова в языке и понять, живы ли в современном языке механизмы, позволяющие воссоздать его) - как странная умственная гимнастика.

В основе самой идеи словообразовательного анализа лежит представление о том, что от одного слова можно образовать другое. Допустим, есть в языке глагол учить; отнимем от него -ть(суффикс, в котором заключена информация о том, что это глагол в форме инфинитива); добавим суффикс со значением «человек, совершающий действие, называемое данным глаголом»; получится существительное учитель. Поскольку язык - экономная система, обычно одна и та же словообразовательная модель используется в нем неоднократно. По одной и той же модели были образованы слова ваятель, читатель, ценитель, хранитель и многие другие.

Теория словообразования позволяет не только проанализировать существующие слова, но и предсказать появление новых слов. Словообразовательный анализ должен лежать в основе морфемного (а не наоборот, как думают некоторые школьники): ведь о существовании особого суффикса -тель- со значением «человек, совершающий действие, называемое данным глаголом», ученые догадались, сопоставляя пары слов типа учить - учитель, читать - читатель.

Словообразование изучает производные и сложные слова в динамическом («как делаются слова») и в статическом («как они сделаны») аспектах, что было открыто русским лингвистом профессором Л.В. Щербой. Отсюда два раздела словообразования: диахронический (исторический) и синхронический (современный). Есть точка зрения, что словообразование всегда диахронно (О.Н. Трубачев).

Е.А. Земская назвала свою работу о синхроническом словообразовании «Словообразование как деятельность»: эта работа доказывает, что не только дети и поэты, но и все мы в речи нередко заново творим уже существующие в языке слова. Основными понятиями словообразовательного анализа являются следующие:

Непроизводная основа - основа слова, которое ни от чего не образовано, например, море, синий, бегать, спать, еще.

Производная основа - такая основа, которая включает в себя исходную, илипроизводящую, основу (которая может быть как производной, так и непроизводной и от которой слово образовано) и словообразовательное средство (словообразовательный аффикс).

Словообразовательное значение - наращение в значении производного слова по сравнению с исходным.

Способы словообразования. В первую очередь это способы аффиксальные:

Конверсия - способ словообразования, состоящий в переходе слова из одной части речи в другую: любимый детьми (прич.) - любимый фильм(прилаг.); отдыхающий от трудов (прич.) - пляж для отдыхающих (сущ.); рабочие материалы (прил.) - рабочий и колхозница (сущ.)

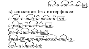
Словосложение - способ словообразования, состоящий в морфологическом соединении двух или более корней (основ).

По способу соединения корней или основ в сложное слово выделяются соединение без соединительной гласной (т.е. без интерфикса) и с соединительной гласной.

Например:

а) основа присоединяется к целому слову при помощи интерфикса: сам-о-лет, син-(е)-зеленый;


б) сложносокращенные слова при усечении первого компонента сложного слова: завхоз(заведующий хозяйством), колхоз (коллективное хозяйство), избирком (избирательная комиссия);

в) аббревиация - слово состоит из начальных букв длинного названия: МХАТ - Московский художественный академический театр, нэп - новая экономическая политика, загс - запись актов гражданского состояния.

Следующее важное понятие словообразования - словообразовательная модель (т.е. способ словообразования в сочетании со словообразовательным значением). А вот множество производных слов, в которых одно и то же словообразовательное значение выражено одним и тем же словообразовательным средством, называется словообразовательным типом. Например, слова салатница, игольница, конфетница, мыльница, сигаретница, макаронницаобъединяет общее словообразовательное значение «существительное образовано от существительного; обозначает название емкости, где хранится то, что названо исходной основой», и одно и то же словообразовательное средство - суффикс -ниц-.

Словообразовательная цепочка. Если исходная (производящая) основа слова является производной, то можно найти, от какого слова оно само образовано. В результате получается словообразовательная цепочка. Например, подсинивание < от подсинивать (суф. сп.) < подсинить (суф. сп.) < синить (префикс. сп.) < от синий (суф. сп.). Чтобы счесть основу слова производной, нужно найти более простое слово, через которое можно его объяснить. Такой критерий называют критерием Винокура (по имени Г.О. Винокура, который первым предложил его использовать). К примеру, слова понимать, достигать будут считаться непроизводными в современном языке. Между тем в приведенных выше словах легко выделяются приставка и корень, если мы откажемся от семантической производности, а будем анализировать лишь формальные соответствия (ср. занимать, постигать). В этом случае можно говорить о частичном опрощении основы.

Если слово не поддается объяснению через более простое однокоренное слово, его нельзя считать на синхроническом уровне производным, даже если один из его звуковых комплексов очень похож на приставку или суффикс. Например, слово пригожий можно растолковать как ‘красивый, симпатичный, приятный’, но не как ‘подходящий к чему-то, годящийся для чего-то’, если вычленять в нем приставку  со значением приближения, присоединения и корень- - ‘гожий, годится’, т.е. ‘подходит для какой-то работы, дела’. Объясняя это слово, мы применяли диахронический подход. Такие «экскурсы» к этимологии следует специально оговаривать при разборе слова. Критерий Винокура принимается не всеми. Логика рассуждений может быть такова. Попробуем определить членимость на морфемы (производность) таких слов, как малина, рябина, крушина, калина. Эти слова имеют много общего: 1) они называют ягодные кустарники и ягоды, которые на них растут; 2) имеют общий фонемный комплекс -ин- в исходе основы. Нужно определить: является ли их основа производной? Допустим, что это так. Тогда мы можем объяснить данные слова через более простое однокоренное слово, поскольку оставшаяся после выделения «суффикса -ин-» часть слова должна быть корнем:

ягода

В современном русском языке нельзя растолковать значение этих слов через составляющие их морфемы. Значение есть только у всего слова в целом. Значит, эти слова непроизводные.

Пользуясь критерием Винокура, т.е. подбирая более простое однокоренное слово, можно объяснить членение на морфемы таких, например, слов: черн-ик-а - ягода черного цвета; рыж-ик - гриб рыжего цвета, ряб-чик - пестро окрашенная, рябая птица, рог-ат-ка - рогатая палка, с раздвоенными концами, как рога у животного, на-перст-ок - предмет, который надевают

на палец, перст для защиты от уколов иголкой,

пер-ин-а - мешок для спанья, набитый чем-нибудь мягким, в том числе пером, покрыва-л-о - ткань, которая покрывает что-либо сверху), плет-ень - забор, плетенный из гибких веток, под-осин-ов-ик - гриб, растущий чаще всего под осинами, слов-арь - книга, где дается толкование словам, рук-авиц-а - то, что надевается на руку, замаск-ирова-ть-ся - спрятаться, укрыться, как будто под маской, морож-ен-ое - вкусная сладкая смесь, которую морозили, и т.д.

С помощью критерия Винокура мы находим более простое слово, присутствующее звено в цепочке производных слов:


Наблюдая последовательно звенья словообразовательной цепочки, мы открываем и отмечаем синхронические способы словообразования. Часто, однако, цепочка последовательностей может выстраиваться разными путями, например:

торопить --> торопливый --> торопливость --> неторопливость

или

торопить --> торопиться --> торопливый --> неторопливый --> неторопливость,

дырявить --> продырявить --> продырявливаться

или

продырявить --> продырявливать --> продырявливаться,

быстрый ® быстренький ® быстренько

или

быстрый --> быстро --> быстренько.

В таких случаях при словообразовательном анализе одно производное может иметь две или даже три исходные или производящие основы.

Иерархию строения слова самолетный можно изобразить таким образом {(сам- + -о- + -лет-) -н-} + ый. Читается эта запись так: слово самолетный образовано суффиксальным способом от основы самолет, которая сама образована путем сложения основ сам и лет (летать) при помощи соединительной гласной о.

Учительница: {(учи- + -тель) + -ниц-} + -а;

колхозник: {(кол- + -хоз-) + -ник};

преумный: {пре- + (ум- + -н-)} + -ый;

переписывание: [{(пере- + пис-) + -ыва-} + -ниj-] + -е.

Сравните, насколько короче такой тип записи последовательности образования слова, чем обычный: писать --> переписать --> переписывать --> переписываниj(е).

ЗАКЛЮЧЕНИЕ

Профессионализм, любовь к детям, ответственное отношение к их судьбе, к их будущему, постоянное самообразование, поиск, творчество помогут каждому учителю уже при обучении детей составу слов, заложить прочные основы последующих шагов ребенка в овладении богатствами родного языка в развитии и совершенствовании своей речи.

Чтобы правильно вести работу по морфемике, учителю необходимо постоянно помнить некоторые важные языковые закономерности.

Морфема - это минимальная значимая часть слова, которая, как и всякая другая языковая единица, имеет две неразрывно связанные между собою стороны: внешнюю и внутреннюю. Морфема выделяется в ряду слов, имеющих сходство по указанным двум признакам: общность в значении и фонемном составе.

Постоянное внимание учителя к тому, что в нашем языке возможны морфемы-синонимы, омонимичные значимые части и т.п., создает у учащихся представление о неисчерпаемом богатстве языка, его безграничных возможностях для выражения всех оттенков мысли.

При разборе слов по составу, так и при звуковом анализе, учитель должен очень внимательно относиться к подбору слов для работы и быть готовым дать правильное объяснение современной структуры слова и его происхождения.

Морфемика позволяет получить сведения о строении слова, широко используемые в словообразовании и морфологии. Становление морфемики как особой лингвистической дисциплины стало возможным благодаря исследованиям основателя Казанской лингвистической школы И.А. Бодуэна де Куртенэ, который в 1881 ввел в научный оборот понятие морфемы.

ЛИТЕРАТУРА

1.      Газета «Русский язык» № 25/2001, Т.А. Рочко «Морфологический и словообразовательный разбор слова»

.        Методика обучения русскому языку в начальных классах/ М.Р. Львов, Т.Г. Рамзаева, Н.Н. Светловская.-2 -е изд., перераб. - М.: Просвещение, 1987. - 415 с.

.        Методика русского языка/ В.А. Кустарева, Л.К. Назарова, Н.С. Рождественский и др. - 3-е изд., перераб. - М.: Просвещение, 1982. - 406 с.

.        Методика преподавания русского языка в начальных классах/ М.Р. Львов, В.Г. Горецкий, О.В. Сосновская. - 2 -е изд., испр. - М.: Издательский центр «Академия», 2000. - 464 с.

.        Русский язык в начальных классах/ М.С. Соловейчик, П.С. Жедек, Н.Н. Светловская и др. Под ред. М.С. Соловейчик.- М.: Просвещение, 1993.- 383.

.        Русский язык/ Л.Л. Косаткин, Е.В. Клобуков, Л.П. Крысин; под ред. Л.Л. Косаткина. - 3-е изд. - М.: изд. Издательский центр «Академия», 2005. - 768 с.

.        Русский язык/ М.Т. Баранов, Т.П. Костляев, А.В. Прудникова; под ред. Н.М. Шанского. - М.: Просвещение, 1984. - 287 с.

.        Русский язык: учебное пособие. - 5-е изд., стереотип. - М.: Дрофа, 2000. - 386 с.

.        Русский язык/ М.: Просвещение, 1974. - 320 с.

10.    Русский язык / С.С. Вартопетова, Д.Ф. Кузина, Г.В. Кузьмина и др.; под ред. Г.Г. Гародиловой. - Л.: Просвещение. Ленинград. отделение, 1987. - 496 с.

.        Русский язык / И.И. Воронеблицкая, Э.С. Горбецкая, Л.А. Лазаренко и др.; под ред. А.В. Барандеева.- М.: Просвещение, 1987. - 399 с.

.        Русский язык/ Л.А. Чешко: учебное пособие 2-е изд., испр. и доп. - М.: Просвещение, 1990. - 333 с.

.        Русский язык/ Э.И. Борисоглебская, В.П. Гурченнова, А.Е. Курбыко, Г.В. Паранкевич, М.Ф. Сморщак. - М.: «Высшая школа», 1985. - 218 с.

.        Современный русский язык: учебное пособие для студ. ВУЗов, обуч. по спец. «Филология»/ П.А. Лекант, Е.И. Диброва, Л.Л. Касаткин и др.; под ред. П.А. Леканта. - 2-е изд., испр. - М.: Дрофа, 2001. - 560 с.

.        Современный русский язык/ П.А. Лекант, Е.В. Клобуков, Т.В. Маркелова и др.; под ред. П.А. Леканта. - М.: Дрофа, 2001. - 448 с.

.        Современный русский язык/ В.В. Бабайцева, Н.А. Николина, Л.Д. Чеснокова и др.; под ред. Дибровой Е.И..- М.: Издательский центр «Академия», 2001.- 704 с.

.        Современный русский язык/ Е.И. Диброва, Л.Л. Касаткин, Н.А. Николина, И.И. Щеголева и др.; под ред. Е.И. Дибровой. - М., 2001. - ч. 1. - 704 с.

.        Современный русский язык: теория. Анализ языковых единиц: В 2 ч. - ч.1/ Е.И. Диброва, О.В. Сосновская; под ред. Е.И. Дибровой. - М.: Издательский центр «Академия», 2001. - 544 с.

.        Современный русский язык/ под ред. Н.С. Волгиной: учебник для ВУЗов - изд. 6, перераб. и доп. - М.: Логос, 2002. - 528 с.

.        Современный русский язык/ Н.М. Шанский, А.Н. Тихонов, 2-е изд. испр. и доп. - М.: Просвещение, 1987. - 256 с.

.        Теория языка. Вводный курс. - М.: Издательский центр «Академия», 2004. - 368 с.

ПРИЛОЖЕНИЕ

Тема урока: «Основа слова. Разбор слов по составу»

Цель урока: формировать представление обучающихся о частях слова (корень, окончание, приставка, суффикс, основа слова).

Задачи:

1.      Образовательные:

·        Обобщить знания обучающихся о частях слова.

·        Формировать умения самостоятельно работать с дополнительной литературой.

2.      Развивающие:

·        Развивать монологическую речь посредством обогащения и усложнения словарного запаса.

·        Развивать познавательный интерес, мышление при помощи умения анализировать, сравнивать, обобщать и систематизировать.

3.      Воспитательные:

·        Воспитывать у обучающихся любовь к русскому языку.

·        Воспитывать уважение друг к другу, чувство поддержки и взаимопомощи.

Оборудование:

1.      ноутбук

2.      мультимедийный проектор

.        презентация Microsoft Power Point

.        Учебник «Русский язык» С.В. Иванов, А.О. Евдокимова, 2 класс

.        Раздаточный дидактический материал

.        Индивидуальные карточки с разноуровневым заданием

.        Толковый словарь

Ход урока.

I Организационный момент.

Слайд 1

Цель: психологический настрой обучающихся на учебное занятие.

1.      Вступительное слово учителя.

Внимание! Проверь, дружок,

Готов ли ты начать урок!

Все ль на месте?

Все ль в порядке?

Книжка, ручка и тетрадки!

Есть у нас девиз такой,

Все, что надо, под рукой!

И вот начало урока.

Целеполагание.

Цель: формирование умений ставить цель работы. Мотивация обучающихся.

1.      Запись в тетради (число, классная работа)

II Основная часть урока

1.      Минутка чистописания.

Слайд 2

У. - Отгадайте, что это за буква?

В этой букве нет угла,

Оттого она кругла.

До того она кругла,

Покатиться бы могла.

Правильно, это буква О.

Давайте пропишем дорожку с буквой О в соединениях с другими буквами в своих тетрадках.

Как вы думаете, какое соединение будет следующим?

Ооа Ооб Оов … (Оог)

Пропишите соединения с буквой О, не нарушая закономерности.

Ооа Ооб Оов Оог Оод Оое

Отг…дайте, м…л…дцы,

Как з…вут нас? (…гурцы).

(Работа с сигнальными карточками).

3. Словарная работа

Слайд 3

У. Есть гласные - коварные.

А в чём коварство их?

А в том, что ударение -

Это не для них.

Трудные учить слова

Помогает нам игра.

Повторяем словарь, отгадывая загадки и записывая в тетради словарные слова.

С использованием компьютера происходит проверка словаря. (Отдельные ученики отрабатывают по компьютеру написание словарных слов).

Слайд 4-15

Словарь: автобус, автомобиль, воскресенье, квартира, декабрь, дорога, капуста, карандаш, коньки, лестница, лопата, мороженое.

1.      Знакомство с новым словарным словом. «Слово о слове».

Слайд 16

У. чтобы узнать новое словарное слово надо отгадать загадку

«Она удобна и легка,

Её название недлинно,

В хозяйстве служит нам века,

Есть в слове этом имя ЗИНА.

Из прутьев, лыка их плетут,

Скажите, как её зовут?»

(Корзина)

Работа с толковым словарём. (Индивидуально)

Прочитайте значение этого слова.

Фонетический разбор слова

Корзина- 3 слога,7 букв, 7 звуков.

[к ] - согл., парн., глух., тв.

[а] - гласн., безуд.

[р] - согл., непарн., звонк., тв.

[з'] - согл., парн., звонк., мягк.

[и] - гласн., безуд.

[н] - согл., непарн., звонк., тв.

[а] - гласн., уд.

1.      Физминутка. Зрительная гимнастика для глаз.

Мы писали, мы писали,

Наши глазки так устали.

Вместе сделаем зарядку -

Будет всё у нас в порядке.

1.      Работа по теме урока. Освоение новых знаний.

У. Урок сегодня необычный, но для тебя вполне привычный,

Придётся думать головой,

Вопрос услышать непростой.

Какие части слова вы знаете?

Стр.165 «Тайны языка» чтение статьи.

Упр.№1 разбор слов по составу (на доске и в тетрадях)

Стр.165 «Подсказка»

 Слайд 17-20

Алгоритм разбора слова

Каким способом образовано слово подводный? (приставочно-суффиксальным.)

Каким способом образовано слово пчеловод? (способом сложения, это сложное слово)

1.      Работа по учебнику.

Слайд 21

Стр.166 №2 - комментированное письмо.

Разбор слов по составу.

На доске: (о)

(е)

Садовод, хоровод, пароход, птицелов, ледокол, мореход

Спиши, соотнеси слова со схемами.

1.      Закрепление знаний учащихся.

Слайд 22-25

Выпишите однокоренные слова, выделите корень.

Проплясали по снегам

Снежные метели.

Снегири снеговикам

Песню просвистели.

У заснеженной реки

В снежном переулке

Звонко носятся снежки,

Режут снег снегурки.

(С. Погореловский)

1.      Физминутка.

 «Зима»

Мы зимой в снежки играем, мы играем. имитация лепки снежков;

По сугробам мы шагаем, мы шагаем. шагаем, высоко поднимая колени;

И на лыжах мы бежим, мы бежим.         пружинистые движения на месте,

широкие взмахи руками,

руки согнуты в локтях;

на коньках по льду скользим, мы скользим. плавные пружинистые движения, руки согнуты в локтях;

И снегурку лепим мы, лепим мы . соответствующие движения;

Гостью-зиму любим мы, любим мы.      развести руки в поклоне и поставить на пояс. 

1.      Творческое задание (по выбору):

Подбор и запись однокоренных слов по вариантам с корнем: -снег, -мороз

В 1. «Пишу сам(а)».

Задание: написать мини-сочинение по теме «Волшебница-зима», используя данные слова.

В 2. Задание: записанные слова разобрать по составу.

III. Итог урока.

Рефлексия.

Слайд 26

Урок приблизился к концу,

А я у вас спросить хочу:

Что нового вы сегодня узнали?

Что вам больше всего понравилось?

Домашнее задание (ситуация выбора):

1.      Стр. 166 упр. 4

2.      Придумать и записать 10 слов на тему «Зимние забавы», разобрать их по составу.

Уроку нашему настал конец,

А кто работал

«МОЛОДЕЦ!»

Слайд 44