Материал: Метода 2

Внимание! Если размещение файла нарушает Ваши авторские права, то обязательно сообщите нам

Институт энергетики Высшая школа электроэнергетических систем

Наименование дисциплины: «Промышленная электроника»

Лабораторная работа 2.

Исследование LC-фильтров

Преподаватель:

Доц. ВШЭС, к.т.н. Мурашов Ю.В.

____________________

Краткие теоретические сведения

Фильтры более высокого качества реализуются на основе катушек индуктивности и конденсаторов. В LC-фильтр могут входить также и резисторы. Связь входной и выходной цепей большинства LC-фильтров соответственно с источником сигнала и с нагрузкой производится таким образом, чтобы значения их реактивных или полных сопротивлений были равны.

На рисунке 1 приведена схема и АЧХ типового Г-образного LC-фильтра нижних частот.

Расчет такого фильтра производится по следующей формуле:

fc

 

 

1

 

(1)

 

 

 

 

 

 

 

 

 

LC

 

 

 

 

 

U

1

 

L

C

A 0 дБ

3дБ

U

2

 

f

c

f

 

 

Рисунок 1. Схема и АЧХ Г-образного низкочастотного фильтра

Все LC-фильтры обладают тем преимуществом, что на переменном токе конденсаторы и катушки индуктивности работают взаимообратно, т.е. при увеличении частоты сигнала индуктивное сопротивление возрастает, а емкостное падает. Таким образом, в LC-фильтре нижних частот реактивное сопротивление параллельного элемента при увеличении частоты сигнала уменьшается, и этот элемент шунтирует высокочастотные сигналы. На низких частотах реактивное сопротивление параллельного элемента достаточно высокое. Последовательный элемент обеспечивает прохождение низкочастотных сигналов, а для сигналов высоких частот его реактивное сопротивление велико.

На рисунке 2 приведена схема и АЧХ типового Г-образного -фильтра верхних частот.

U

1

 

C

L

A 0 дБ

3дБ U2

fc

f

Рисунок 2. Схема и АЧХ высокочастотного Г-образного LC-фильтра

2

Расчет Г-образного -фильтра верхних частот производится по следующей формуле:

f

 

 

1

c

 

 

4

LC

 

 

(2)

В этом фильтре при увеличении частоты сопротивление последовательного элемента уменьшается. Он пропускает высокочастотные сигналы, а для сигналов низких частот его реактивное сопротивление велико. Параллельный элемент оказывает шунтирующее влияние на сигналы низких частот, а для высокочастотных сигналов его реактивное сопротивление велико.

Порядок выполнения лабораторной работы

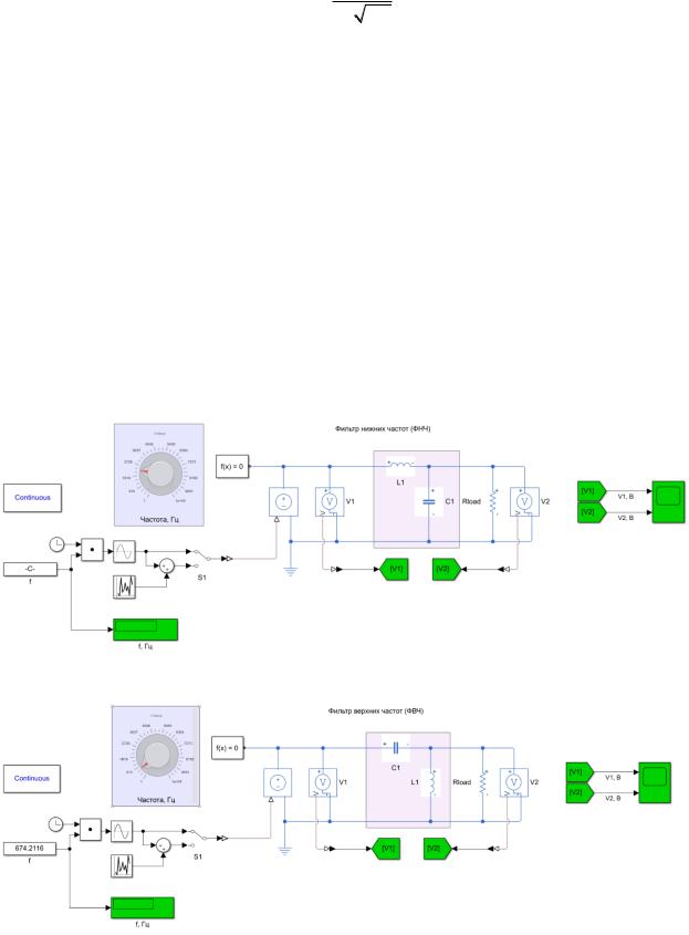
Лабораторная работа по исследованию LC-фильтров выполняется в программном обеспечении MATLAB/Simulink и включает в себя изучение фильтров нижних и верхних частот в соответствии с описанием представленным выше. Реализация соответствующих моделей фильтров представлена на рисунке 3 для ФНЧ и на рисунке 4 для ФВЧ.

Рисунок 3. Реализация LC-фильтра нижних частот в MATLAB/Simulink

Рисунок 4. Реализация LC-фильтра верхних частот в MATLAB/Simulink

3

Номинальные параметры пассивных элементов L1 и C1 выставляются в соответствии с индивидуальным заданием студента (см. таблица 1).

Таблица 1. Номинальные параметры

L1, мГн

C1, мкФ

 

 

 

1

1.0

0.1

 

 

 

2

1.2

0.15

 

 

 

3

2.2

0.22

 

 

 

4

3.3

0.33

 

 

 

5

3.6

0.47

 

 

 

6

4.7

0.68

 

 

 

7

5.0

1.0

 

 

 

8

6.2

1.5

 

 

 

9

7.2

2.2

 

 

 

10

8.2

3.3

 

 

 

11

9.2

4.7

 

 

 

12

10.0

6.8

 

 

 

13

1.0

10

 

 

 

14

1.2

0.1

 

 

 

15

2.2

0.15

 

 

 

16

3.3

0.22

 

 

 

17

3.6

0.33

 

 

 

18

4.7

0.47

 

 

 

19

5.0

0.68

 

 

 

20

6.2

1.0

 

 

 

21

7.2

1.5

 

 

 

22

8.2

2.2

 

 

 

23

9.2

3.3

 

 

 

24

10.0

4.7

 

 

 

25

1.0

6.8

 

 

 

В соответствии с номинальными параметрами, представленными в таблице выше, необходимо определить расчетное значение частоты среза (по формулам 1, 2).

При выполнении лабораторной работы необходимо снять АЧХ фильтров при верхнем положении переключателя S1 и изменении положения рукоятки потенциометра

4

(см. рисунки 3, 4). Данные измерений амплитуд сигналов на входе и выходе фильтров занести в таблицу. По результатам измерений построить АЧХ фильтров.

Таблица 2. Данные измерений

Uампл. вх, В

Uампл. вых, В

 

 

 

1

 

 

 

 

 

2

 

 

 

 

 

3

 

 

 

 

 

4

 

 

 

 

 

 

 

 

 

 

После снятия АЧХ фильтра необходимо перевести переключатель S1 в нижнее положение и следуя рекомендациям преподавателя выполнить FFT анализ входного и выходного сигналов.

Отчет по лабораторной работе выполняется индивидуально и должен

содержать:

1.принципиальные электрические схемы исследуемых фильтров;

2.примеры расчета частоты среза;

3.таблицы с результатами лабораторного исследования;

4.примеры осциллограмм входного и выходного сигналов при снятии АЧХ;

5.АЧХ фильтров с демонстрацией расчетных и практических значений частоты среза;

6.результаты FFT анализа;

7.выводы по выполненной работе.

5