Материал: me_4_9_2 7.75

Внимание! Если размещение файла нарушает Ваши авторские права, то обязательно сообщите нам

МИНОБРНАУКИ РОССИИ

Санкт-Петербургский государственный

электротехнический университет

«ЛЭТИ» им. В.И. Ульянова (Ленина)

Кафедра РТЭ

7.75 Балл

отчет

по самостоятельной работе №2

по дисциплине «Микроволновая электроника» Тема: Вакуумные приборы

Выполнил: Овсянников А.И. Группа № 8204

Проверил: Иванов В. А.

Санкт-Петербург

2021

При выполнении Задания №2 используется следующий нумерованный список вакуумных приборов, изучаемых в курсе:

Порядковый номер прибора Nпр

Название

5

Триод и тетрод

2

Клистрон

4

Отражательный клистрон

1

ЛБВ-О типа

7

ЛОВ О типа

10

Магнетрон

6

Митрон

9

ЛБВ-М типа

11

Гироторон

8

Убитрон

3

Лазер на свободных электронах

Задача №1.

Из представленного списка выберете «свой» прибор согласно правилу

. Если Ваш номер превышает число 11, то

Для этого прибора опишите:

 Конструкцию;

 Принцип действия, используя: гидродинамический подход и формулу

, квантовый подход и индивидуальное излучение заряженных частиц.

 Оцените размер прибора, если он работает на частоте

f =Nstudent 5(ГГц) . Мощность, коэффициент усиления, другие параметры -

выберите самостоятельно, согласно типовым параметрам данного типа

приборов.

Решение:

  1. Лампа бегущей волны - электронно-вакуумный прибор СВЧ диапазона, работа которого основана на длительном взаимодействии электронного потока поля усиливаемого сигнала, движущихся вдоль однородной замедляющей системы.

Рисунок 1 – Принципиальная схема ЛБВ М-типа

Лампа имеет две основные части: инжектирующее устройство и пространство взаимодействия (рис. 1). Инжектирующее устройство, состоящее из подогреваемого катода и управляющего электрода, обеспечивает создание ленточного электронного потока и ввод его в пространство взаимодействия. Пространство взаимодействия, состоящее из волноводного входа СВЧ, поглотителя, замедляющей системы (анода), волноводного выхода СВЧ, коллектора и холодного катода (пластина с выводом U0), обеспечивает взаимодействие электронов с СВЧ-полем.

  1. Принцип действия, используя: гидродинамический подход и формулу , квантовый подход и индивидуальное излучение заряженных частиц.

Гидродинамический подход отображает процесс создания электронного сгустка.

Рассмотрим особенности движения электронов в скрещенных полях на примере движения электронов в плоском диодном промежутке, погружённом в однородное магнитное поле. На катод подадим отрицательный потенциал. Напряжённость электрического поля имеет только одну y-составляющую. , которая направлена от анодного электрода в сторону катода. Абсолютное значение напряжённости определяется приложенной разностью потенциалов Ua и междуэлектродным расстоянием d, .

Магнитное поле однородно и имеет только одну х-составляющую индукции, направленную перпендикулярно плоскости чертежа .

Пусть движение электронов происходит в плоскости yz, тогда:

Рисунок 2 – Изображение движения электрона в скрещенных полях

На электрон, находящийся в произвольной точке М и имеющий скорость v, действуют две силы: электрическая Fэл и магнитная Fм

Так как Ex = Ez = 0, Ey = E0, By = Bz = 0 и Bx = - B, то:

Тогда можно записать следующую систему, описывающую уравнение движения:

Используем уравнение непрерывности:

Для определения поля объёмного заряда воспользуемся законом полного тока:

Электронный поток считаем бесконечно длинным. По переменному току он незамкнут, поэтому для (*) положим, что Const = 0. Соответственно, перейдя к комплексным амплитудам, получаем, что:

Рисунок 3 – Скриншот из презентации к лекции с необходимой формулой

Рисунок 4 – Влияние продольной и поперечной составляющих поля

Если имеется только продольная составляющая поля Ez, то направление переносной скорости определяется векторным произведением [Ez,B], когда Ez – тормозящее поле, переносное движение идёт вверх, при ускоряющем поле – вниз, как показано на рисунке 4. Таким образом, продольная составляющая поля Ez определяет вертикальное движение электронов: в тормозящем поле смещаются вверх к положительному электроду, п в ускоряющем – вниз, к отрицательному электроду.

Если рассматривать только поперечную составляющую СВЧ-поля Ey, то аналогично можно говорить о движении с переносной скоростью , направление которой перпендикулярно векторам B и , т. е. совпадает с направлением z’ и z. Знак скорости должен определяться векторным произведением или , если . При скорость направлена против оси z, а при - по оси z. Следовательно, поперечная составляющая СВЧ-поля Ey влияет на продольное движение (по координате z).

Таким образом, поперечная составляющая поля Ey приводит к группированию электронов в тормозящей области поля и разгруппированию электронов в ускоряющей области СВЧ-поля.

Квантовый подход описывает процесс передачи энергии от сгруппированного потока электронов (сгустку) полю:

В ЛБВ М-типа объемная плотность электронного потока остается постоянной, так как одновременно с продольным группированием происходит увеличение сечения пучка.

Передача потенциальной энергии электронного потока СВЧ-полю в приборах типа М объясняется тем, что электроны в тормозящем СВЧ-поле смещены в область с большим потенциалом статического поля, так что их потенциальная энергия превышает потенциальную энергию электронов в ускоряющем СВЧ-поле.

В конце пути электроны попадут на коллектор. Однако, если амплитуда СВЧ-сигнала велика, электроны могут попасть раньше на верхний положительный электрод ЗС. Эти электроны отдают полностью свою потенциальную энергию СВЧ-полю. Линейная связь выходного и входного сигналов наблюдается до тех пор, пока электроны не начнут попадать вблизи коллектора на анод ЗС. С дальнейшим повышением входного сигнала все большее число электронов будет попадать на анод, причем точка попадания электронов смещается влево. В этом случае замедляется рост выходной мощности, а коэффициент усиления ЛБВМ начинает уменьшаться. При некотором входном сигнале наступает режим насыщения.

При работе прибора на частоте можно оценить продольное сечение ЛБВ лампы:

Дано:

;

.

Решение:

Ответ:

Длина ЛБВ при данных условиях для достижения фазового синхронизма должна равняться 0,179 м.

Источник:

  1. Сушков А. Д. Вакуумная электроника: Физико-технические основы: Учебное пособие. – СПб.: Издательство «Лань», 2004. ­– 464 c.: ил. – (Учебники для вузов. Специальная литература).

  2. Материалы для 7 лекции «Приборы с динамическим управлением: ЛБВ и ЛОВ».

  3. Материалы для 5 лекции «Вакуумная квазистатика».

2 Балл Квантовый подход? Логика изложения?

Задача 2.

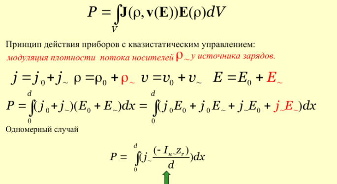
Приборы с квазистатическим управлением. Триод.

Рассчитать статические углы пролета носителей заряда в промежутке

катод-сетка триода, работающего в одном из режимов А, В или С (выберите

самостоятельно). Фазы вылета с катода задать от 0 до 3600 (Считать

напряжение на электродах не изменяющимся за время пролета). Рабочая

частота 100*Nstudent МГц, расстояние катод-сетка 0.1*Ngroup  мм,

постоянное напряжение на аноде 50*Ngroup В, проницаемость сетки 0,01*(NgroupNstudent). Рассчитайте для этих углов коэффициент взаимодействия. Используя полученные результаты, объясните, почему триоды неэффективны на высоких частотах.

Дано:

Найти:

  1. Углы пролёта носителей заряда в промежутке катод-сетка триода, работающего в режиме А.

  2. Коэффициент взаимодействия для этих углов.

Рисунок 2 – Модуляция катодного тока триода, работающего в режиме А

Решение:

Выберу режим модуляции А, характерным для данного режима является использование только прямолинейного участка управляющей характеристики, принадлежащему участку . Тогда напряжение запирания до 0 будет принимать следующее значение:

  1. Нахождение углов пролёта носителей заряда:

Для расчёт углов пролёта нужно брать напряжение большее, чем запирающее. Поэтому приму

  1. Нахождение коэффициентов взаимодействия для этих углов:

  1. Почему триоды неэффективны на высоких частотах?

Исходя из формул в пунктах 1) и 2) можно увидеть, что зависимость коэффициента взаимодействия угла пролёта от частоты обратно пропорциональная. Соответственно, при работе триода на СВЧ диапазоне возникнет такая ситуация, когда электроны, испускаемые катодом ещё не успевая дойти до анода, вынуждены будут развернуть направление свое движения. Таким образом, получается подобие «колебаний» электронов внутри триода без передачи полезной энергии, что означает работу с минимальной эффективностью.

Чтобы решить такую проблему можно предложить уменьшать расстояния между анодом и катодом, однако это технологически усложняет производство, а также сильно увеличивает ёмкостное сопротивление триода, которое добавляет помехи в выходной сигнал.

Ответы:

Источник:

Сушков А. Д. Вакуумная электроника: Физико-технические основы: Учебное пособие. – СПб.: Издательство «Лань», 2004. ­– 464 c.: ил. – (Учебники для вузов. Специальная литература).