Материал: Математические задачи, их формулы и функции в Turbo Pascal

Внимание! Если размещение файла нарушает Ваши авторские права, то обязательно сообщите нам

Рис. 14

Внутри пятиугольника записывается условие продолжения цикла. Если условие выполняется, то выполняется и код цикла. Обратите внимание, что код цикла всегда возвращается к началу цикла. Если условие не выполняется, то выполняется следующий оператор после цикла.

2.4 Примеры и задачи

Рассмотрим следующую задачу.

Длина класса 7 метров, ширина - 5 метров, высота - 3 метра. В классе 25 учеников. Сколько кв. м площади и сколько куб. м воздуха приходится на одного ученика?

. Вычислить площадь класса:

х 5 = 35

. Вычислить объем класса:

х 3 = 105

. Вычислить, сколько квадратных метров площади приходится на одного ученика:

: 25 = 1,4

. Вычислить, сколько куб. метров воздуха приходится на одного ученика:

: 25 = 4,2

Ответ: на одного ученика приходится 1,4 кв. метров площади и 4,2 куб. метров воздуха.

Если теперь убрать вычисления и оставить только “действия”, то получим алгоритм - перечень операций, которые необходимо выполнить, чтобы решить данную задачу.

Получается, что при решении любой математической задачи мы составляем алгоритм решения. Но прежде мы сами и выполняли этот алгоритм, то есть доводили решение до ответа. Теперь же мы будем только писать, что нужно сделать, но вычисления проводит не будем. Вычислять будет компьютер. Наш алгоритм будет представлять собой набор указаний (команд) компьютеру.

Когда мы вычисляем какую-либо величину, мы записываем результат на бумаге.

Компьютер записывает результат своей работы в память в виде переменной.

Поэтому каждая команда алгоритма должна включать указание, в какую переменную записывается результат. Алгоритм решения нашей задачи будет выглядеть так:

. Вычислить площадь класса и записать в переменную S.

. Вычислить объем класса и записать в переменную V.

. Вычислить, сколько квадратных метров площади приходится на одного ученика, и записать в переменную S1.

. Вычислить, сколько куб. метров воздуха приходится на одного ученика, и записать в переменную V1.

. Вывести на экран значения переменных S1 и V1.

Теперь остается только перевести команды алгоритма с русского языка на язык, понятный компьютеру, и получится программа. Программирование - это есть перевод алгоритма с “человеческого” языка на “компьютерный” язык.

Для примера я написал программу которая вычисляет площадь помещения и объём воздуха на одного человека. (описание программы)

Трактовка работы алгоритма как преобразования входных данных в выходные естественным образом подводит нас к рассмотрению понятия “постановка задачи”. Для того, чтобы составить алгоритм решения задачи, необходимо из условия выделить те величины, которые будут входными данными и четко сформулировать, какие именно величины требуется найти. Другими словами, условие задачи требуется сформулировать в виде “Дано... Требуется” - это и есть постановка задачи.

Алгоритм применительно к вычислительной машине - точное предписание, т.е. набор операций и правил их чередования, при помощи которого, начиная с некоторых исходных данных, можно решить любую задачу фиксированного типа.

2.5 Разработка приложений

В своей курсовой работе я описал историю, понятия, виды, свойства алгоритмов и блок-схем. Привёл примеры разработки алгоритмов, разработки программы на языке Pascal и создание блок схемы для наглядной демонстрации структура работы простой программы.

И решил составить 2 математических задач:

) Вычислить значение

у=log2(x/lgx), где х= -1, 1, 3..., 9, 9.1, 11.

Если среднеарифметическое значение функции меньше количества положительных значений функции, то рассчитать z(x)= chx, где -1 меньше х меньше 1.:

Первым делом я записал переменные x,x1,y,d

Они означают:

Х- начало последовательности

Х1- конец последовательностицикл арифметической прогрессии

у- число логарифм.

Дальше мы вводим первые 3 числа(х,х1,d).

Далее идет цикл алгоритма и выявляется будет ли x<x1. Если в этом цикле х будет меньше или равняться 1, тогда решения нет. А если х будет больше 1 тогда будет вычисляться функция.

Далее вводиться формула

Y:=ln((x*ln(10)/ln(x))/ln(2));

После чего мы вводим логарифм у.

После ввода логарифма, остается выйти из цикла. Для этого нам нужно сделать чтобы, последовательность пришла к до 11,и тогда программа выйдет из цикла.

Вводим начало последовательности + цикл арифметической прогрессии т.е.

:=x+d;

Таким образом, получается то, что на экран выводиться такие значение:

Рис. 15

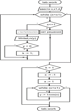
Вот так будет выглядеть блок схема задачи #1 в Turbo Pascal:

Рис. 16

Исходный код программы находиться в приложение под названием Program lab3;

Вторая математическая задача состоит в следующем:


Где х = -0.3, -0.2, … 0.7, 0.8, 1.

Выбор алгоритма решения задачи

Для решения этой задачи, необходимо определить значение х. Если значение x>0.5, тогда мы вычисляем значение первой формулы, иначе - второй.

Таким образом программу делим мысленно на 2-е части когда x>0.5 и когда<> 0

И так первым делом я записал переменные x,y.

-ая часть задачи

Записал условие то что, если x>0.5,тогда выполняется следующая формула

y:=sqr(x)* sqr(x)* sqr(x)+ exp(x)*exp(x);

-ая часть задачи

Это когда x <> 0,главное чтобы не равнялось 0.

Я также как и в 1-ой части задачи записал условие, но другое.

Y:=(sin(x)/cos(x))/x;

После чего необходимо вычислить значение выражения и увеличивать число х пока оно не станет больше 1.

Таким образом, получается то, что на экран выводиться такие значения:

Рис. 17

Вот так будет выглядеть блок схема задачи #2 в Turbo Pascal:

Рис. 18


ЗАКЛЮЧЕНИЕ

Алгоритм - набор инструкций, описывающих порядок действий исполнителя для достижения результата решения задачи за конечное число действий. Алгоритм применительно к вычислительной машине - точное предписание, т.е. набор операций и правил их чередования, при помощи которого, начиная с некоторых исходных данных, можно решить любую задачу. Создание алгоритма для решения задач какого-либо типа, его представление исполнителю в удобной для него форме - это творческий акт. Алгоритм может быть представлен различными способами: на разговорном естественном язык; на языке блок-схем; на языке программирования. Выбор и разработка алгоритма и численного метода решения задачи имеют важнейшее значение для успешной работы над программой. Тщательно проработанный алгоритм решения задачи - необходимое условие эффективной работы по составлению алгоритму.

В своей курсовой работе я описал историю, понятия, виды, свойства алгоритмов и блок-схем. Привёл примеры разработки алгоритмов, разработки программы на языке Pascal и создание блок схемы для наглядной демонстрации структура работы простой программы. Информация для написания этой курсовой работы использовалась с самых разнообразных источников по данной тематике.

СПИСОК ИСПОЛЬЗОВАННОЙ ЛИТЕРАТУРЫ

1.      Нестеренко А. В. ЭВМ и профессия программиста.2001г.

2.      Кузнецов О. П., Адельсон-Вельский Г. М. Дискретная математика для инженера. М., Энергоатомиздат, 2010.

.        Радченко Н. П. Ответы на вопросы выпускных экзаменов. - Информатика и образование, 2004, №4.

.        Касаткин В.Н. Информация, алгоритмы, ЭВМ. М., Просвещение, 2009

.        Аляев Ю., Козлов О. Алгоритмизация и языки программирования Pascal, C++, Visual Basic. - М.: Финансы и статистика, 2013

.        Гайн А.Г., Шолохович В.Ф. Преподавание курса “Основы информатики и вычислительной техники” в средней школе. Руководство для учителя. Екатеринбург, 2002.

.        Извозчиков В.А. Информатика в понятиях и терминах.2004г.

.        Л.З. Шауцуков Основы информатики в вопросах и ответах.2004г.

.        Матеев П., Компьютерная литература, 2006.

.        Ливанский А. Алгоритмизация и программирование, 2007.

.        Радченко Н. Информатика, 2001.

.        Гудман С., Хидетниеми С. Введение в разработку и анализ алгоритмов. [Текст] - М., 2006. - 220 с. - ISBN: 5-8459-0526-5.

.        Дантеман Джефф, Мишел Джим, Тейлор Дон. Программирование в среде Delphi. Пер. с англ. - К.:НИПФ “ДиаСофт Лтд”, 2006г. - 608 св.

.        Дарахвелидзе П., Марков Е. Программирование в Delphi 4. [Текст] СПб.: БХВ. СПб., 2005.- 209 с. - ISBN: 5-9556-00020-5.

.        Сурков К.А., Сурков Д.А., Вальвачев А.Н. Программирование в среде DELPHI 2.0. - Минск: ООО "Попурри", 2013. - 640с.

.        Культин Н. Delphi в задачах и примерах. [Текст] - СПб.: БХВ-Петербург, 2007. - 436 с. - ISBN: 5-8046-0196-2.

.        Радченко Н. П. Ответы на вопросы выпускных экзаменов. - Информатика и образование, 2002, №4.

.        Федоров А.. Delphi 3.0 для всех. -М.: Тоо фирма “КомпьютерПресс”, 2004. -464 с.

.        Шапошников И. Delphi 5 - М.: Санкт-Петербург, 2011.

.        Дятченко Д.А. Методические указания к выполнению курсовой работы по дисциплине «Программирование и алгоритмическе языки» - Северодонецк, 2005.

.        Моисеев А. Object Pascal - М.: Москва, 2011.

22.    Фаронов В.В. Delphi 4. Учебный курс. - М.: Нолидж, 2004. -447с.

.        Фаронов В.В. Турбо Паскаль 7.0. Начальный курс. Учебное пособие. - М.: Нолидж, 2003. -616с.

.        Валентин Озеров «Советы по Delphi», 2011.

.        Беленький П.П. Учебное пособие по информатике - Ростов на дону «Феникс» 2010. - 448c.

ПРИЛОЖЕНИЕ

алгоритм дискретность паскаль приложение

Во второй главе в пункте «2.4 Примеры и задачи» я описал следующий пример задачи, в приложении опишу подробней с кодом и блок схемой программы.

Код программы на языке Паскаль:

Programm_P1;a, b, c,d,s,v,t,r:integer;

begin('Введите длину помещения);(a);('Введите ширину помещения);(b);('Введите высоту помещения);(c);('Введите кол-во учеников);

readln (d);:=a*b;

v:=s*c;:=s:d;:=v*d;(Площадь помещения на одного ученика-, ',t);(Объём воздуха на одного ученика,',r);(t,r);.

Программа попросит ввести исходные данные (размеры помещения и количество учащихся), а потом выведет на экран результат расчётов.

Блок схема выглядит так:

Рис. П1

Рис. П2

Эта блок схема является линейной.

Program lab3;,x1,y,d:real;('vvedite nachalo posledovatelnosty');(x);('vvedite konec posledovatelnosty');(x1);('vvedite d');(d);x<x1 dox<=1.0000000001 then('net resheniya, kogda x = ',x:5:5);:=ln((X*ln(10)/ln(x))/ln(2));('y = ',y:8:4);;:=x+d;;;.lab1;,y:real;:=-0.3;x<1 do beginx >0.5 then begin:=sqr(x)*sqr(x)*sqr(x) + Exp(x)*Exp(x);

writeln('y:= ',y:3:2);else if x<>0 then begin:=(sin(x)/cos(x))/x;('y:= ',y:3:2);('ERROR!!! Deleniye na 0');:=x+0.1;;;.