2.3Endereço de estação
O endereço de estação é ajustado pelos dois interruptores de codificação. O endereço ajustável situa-se entre 01 e 99. O valor 00 está reservado para o modo de programação e de configuração.
O interruptor de codificação inferior é utilizado para o ajuste da casa decimal do endereço e o interruptor de codificação superior para o ajuste da casa das unidades. O endereço só é carregado e gravado ao ligar a instalação. As alterações no modo em curso não tem qualquer influência.
No exemplo seguinte é ajustado o endereço 62:
Fig. 2.5: Interruptor de codificação |
g012804x |
MODBUS / Acoplador / Controlador |
13 |
01-03-16 |
|
|
|
|
2.4Interruptor para os modos de funcionamento
8 |
X 1 |
812 |
||
01 |
||||
9 |
|
|||
|
2 |
|
||
|
|
|
||
7 |
|
3 |
- |
|
6 |
4 |
750 |
||
|
5 |
|
|
|
X 10 |
|
|||
9 |
01 |
|
||
8 |
|
2 |
|
|
7 |
|
3 |
|
|
6 |
4 |
|
||
|
|
|||
|
5 |
|
|
|
Fig. 2.6: Interruptor para os modos de funcionamento
Interruptor para modos de funcionamento
(apenas no controlador)
Execução Parada
Atualização do Firmware
Premir |
para |
|
|
reinicializar |
|
|
|
g012805p
O interruptor para os modos de funcionamento só existe no controlador e permite a mudança manual de estado Run/Stop.
Pos. interruptor p/ modos de |
Função |
|
funcionamento |
|
|
De Stop para Run: |
é |
Ativar processamento do programa |
De Run para Stop: |
ê |
Parar processamento do programa |
(Bootstrap:) |
ê |
Para carregamento do firmware, não é necessário para os usuários |
Reset do hardware: |
|
Interruptor para os modos de funcionamento, p. ex. carregar para baixo com uma |
|
|
chave de fendas |
|
|
Toda as saídas e marcadores são repostos, variáveis definidas para 0 ou FALSE |
|
|
ou para o valor inicial. |
|
|
O Reset pode ser executado tanto em Stop como em Run. |
Tabela 2.1: Interruptor de modos de funcionamento, controlador Stop = processamento de programa parou Run = processamento de programa em execução
Atenção!
SSe As saídas que ainda estiverem ativas quando se comuta o interruptor de modos de funcionamento de ‘Run’ para ‘Stop’ continuam definidas após a comutação! As desativações pela via do software ficam sem efeito, p. ex. através de iniciadores, visto que o programa já não é processado!
(A mudança do modo de processamento é efetuado a nível interno no final de um ciclo de programa.)
14 |
MODBUS / Acoplador / Controlador |
|
01-03-16 |
|
|
|
2.5Ligação de bus de campo
2.5.1RS 485
Acoplador: 750-312 e 750-315
Controlador: 750-812 e 750-815
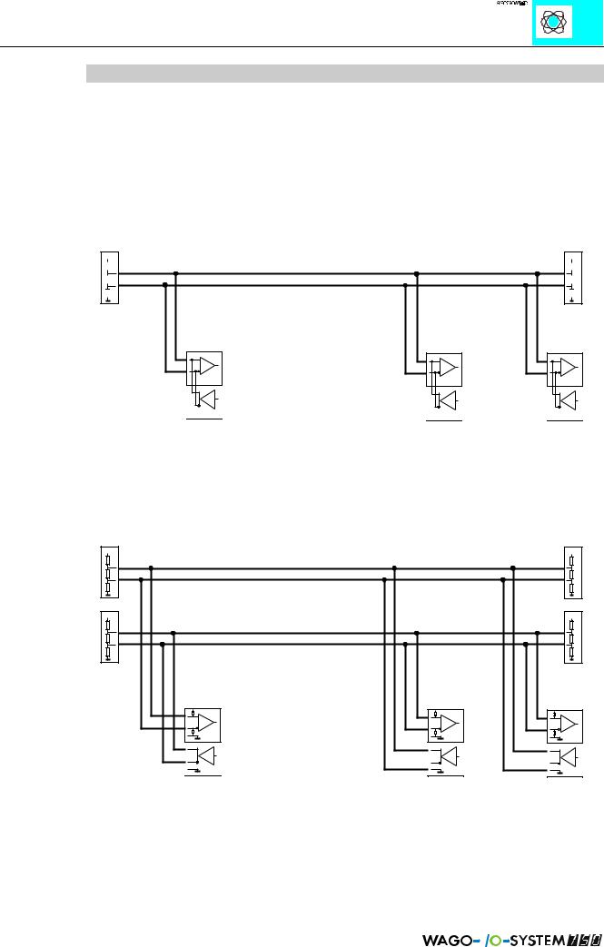
Um meio de transmissão no MODBUS é o RS485, podendo ser utilizados 2 ou 4 condutores. Na figura que se segue é apresentado um exemplo para a versão de 2 condutores:
Terminação |
Terminação |
+5V
390
150
390
Master |
3 |
8 |
Fig. 2.7: Ligação de 2 condutores
Slave
(nó de bus de campo)
3 |
8 |
+5V
390
150
390
Slave
(nó de bus de campo)
3 |
8 |
g012806p
Comparativamente, a ligação de 4 condutores tem a vantagem permite utilizar repetidores e conversores mais simples. Na figura seguinte mostra-se um exemplo:
Terminação |
Terminação |
+5V |
+5V |
390 |
390 |
150 |
150 |
390 |
390 |
Terminação |
Terminação |
+5V |
+5V |
390 |
390 |
150 |
150 |
390 |
390 |
|
Slave |
Slave |
|
(nó de bus |
(nó de bus |
Master |
de campo) |
de campo) |
|
|
|
2 |
2 |
2 |
7 |
7 |
7 |
3 |
3 |
3 |
8 |
8 |
8 |
Fig. 2.8: ligação de 4 condutores |
|
g012807p |
MODBUS / Acoplador / Controlador |
15 |
01-03-16 |
|
|
|
|
O conector D-SUB é ligado conforme se segue:
D-SUB de 9 |
Sinal |
Sentido |
Descrição |
pólos |
|
|
|
1 |
- |
|
Não utilizado |
2 |
RxD |
In |
Sinal recebido (4 fios) |
3 |
TxD (RxD) |
Out |
Sinal transmitido (recebido) (2 fios) |
4 |
DE |
Out |
Sinal de controle do repetidor |
5 |
GND |
PWR |
Massa do sinal e da alimentação |
6 |
Vcc |
PWR |
Tensão de alimentação, +5V (apenas para ligação externa) |
7 |
RxD invertido |
In |
Receber sinal com nível invertido (4 fios) |
8 |
TxD (RxD) invertido |
Out |
Enviar (receber) sinal com nível invertido (2 fios) |
9 |
- |
|
não utilizado |
Tabela 2.2: Ocupação da ficha, ligação 4 condutores
O ponto de ligação encontra-se numa posição rebaixada por forma a permitir a montagem de uma caixa de distribuição com uma profundidade de 80 mm após a ligação da ficha.
A ocupação de pinos no modo de 2 condutores está em conformidade com a ocupação do profibus, podendo assim ser utilizados os componentes de cablagem do profibus.
Uma possibilidade de utilização é a ligação a uma interface Yokogawa. Esta placa suporta o protocolo MODBUS. O ajuste standard é o modo RTU (ver capítulo MODBUS) e uma ligação de 4 condutores. A ficha apresenta a seguinte ocupação:
D-SUB 9 |
Sinal |
SUB D 25 pólos |
Sinal |
Cor |
pólos |
|
|
|
|
|
|
|
|
|
1 |
- |
- |
- |
- |
2 |
RxD |
14 |
SD A |
castanho |
3 |
TxD (RxD) |
16 |
RD A |
vermelho |
4 |
DE |
- |
- |
- |
5 |
GND |
25 |
SG |
amarelo/preto |
6 |
Vcc |
- |
- |
- |
7 |
RxD (inv) |
18 |
SD B |
Preto (par marrom) |
8 |
TxD(RxD) (inv) |
19 |
RD B |
Preto (par vermelho) |
9 |
- |
- |
- |
- |
Tabela 2.3: Ocupação da ficha com interface Yokogawa
Interruptor para RS 485
O ajuste para a ligação de 2 ou 4 condutores e a ativação ou desativação dos respectivos resistores de terminação é efetuado por meio de interruptores que estão tapados pela caixa. Para ter acesso aos interruptores é necessário retirar a caixa do acoplador/controlador. Na parte inferior do aparelho, dos dois lados curtos, encontra-se um travamento saliente. Os dois lados curtos têm de separados para que a caixa na placa metálica do aparelho poder passar, sendo para isso necessário carregar em simultâneo na parte de cima sobre a parte do lado direito do acoplador/controlador assim como o lado da alimentação.
16 |
MODBUS / Acoplador / Controlador |
|
01-03-16 |
|
|
|
Graças à caixa evita-se que os ajustes possam ser alterados involuntariamente em caso de um funcionamento posterior. No entanto, se em caso de erro for necessária uma intervenção nos ajustes, deve marcar-se o ajuste anterior no autocolante.
Depois de alterar os ajustes a caixa é novamente inserida no acoplador/controlador. A parte inferior, mais larga do acoplador/controlador tem de ser ligeiramente deslocada para o lado, caso a placa metálica não deslize desimpedida para dentro da caixa. Além disso, os interruptores giratórios provavelmente terão de ser pressionados para dentro dos entalhes previstos para esse efeito.
Os interruptores na placa de interfaces para o ajuste da ligação de 2 e 4 condutores ou para os resistores de terminação estão indicados na figura que se segue:
Terminação
(via de recepção de 4 condutores)
off |
Ativo |
Terminação (via de envio
de 2/4 condutores)
off |
Ativo |
Comutação |
2 condutores 4 condutores |
(2 condutores / |
|
4 condutores) |
|
Fig. 2.9: Placa de interfaces |
g012808p |
Na ligação de 2 condutores, RxD e TxD estão curto-circuitados. Através da terminação é comutado um circuito em série composto por 3 resistores nos pontos extremos da ligação bus.
+5V |
|
|
390 |
|
|
150 |
Dados |
|
|
|
|
390 |
|
|
Fig. 2.10: Resistores de terminação internos e interruptores de interfaces |
g012809p |
|
O ajuste standard do acoplador/controlador fornecido consiste numa ligação de 2 condutores e um resistor de terminação desativado.
Na ligação de 4 condutores é possível desativar também adicionalmente as linhas de recepção.
MODBUS / Acoplador / Controlador |
17 |
01-03-16 |
|
|
|
|