Материал: ЛБ5

Внимание! Если размещение файла нарушает Ваши авторские права, то обязательно сообщите нам

Министерство науки и высшего образования Российской федерации

Федеральное государственное автономное образовательное учреждение высшего образования

«НАЦИОНАЛЬНЫЙ ИССЛЕДОВАТЕЛЬСКИЙ ТОМСКИЙ ПОЛИТЕХНИЧЕСКИЙ УНИВЕРСИТЕТ»

Инженерная школа энергетики

Направление 13.03.02 «Электроэнергетика и электротехника»

Отделение Электроэнергетики

Отчет по лабораторной работе №5

«Исследование усилительных каскадов на биполярных транзисторах»

Вариант 20

Выполнил:

Студент группы 5А8Б ____________Овчинникова Д.А.

(дата, подпись)

Проверил преподаватель: ____________ Лазуткина Е.E.

(дата, подпись)

Томск – 2020

Лабораторная работа № 5

«ИССЛЕДОВАНИЕ УСИЛИТЕЛЬНЫХ КАСКАДОВ НА БИПОЛЯРНЫХ ТРАНЗИСТОРАХ»

Цель работы: изучение основных свойств усилительных каскадов на биполярных транзисторах, определение их входных и выходных сопротивлений.

Экспериментальная часть

Опыт №1

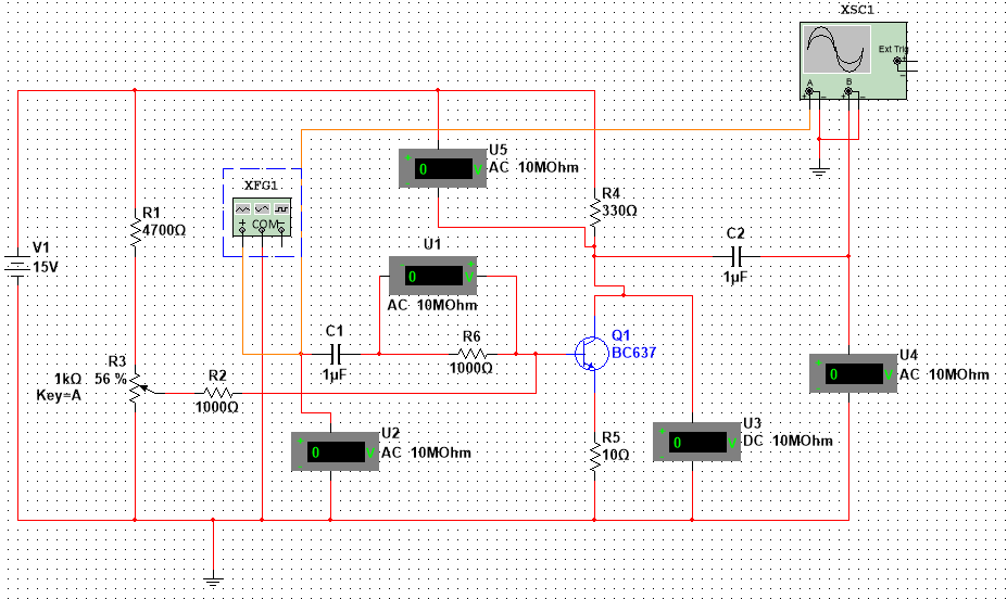
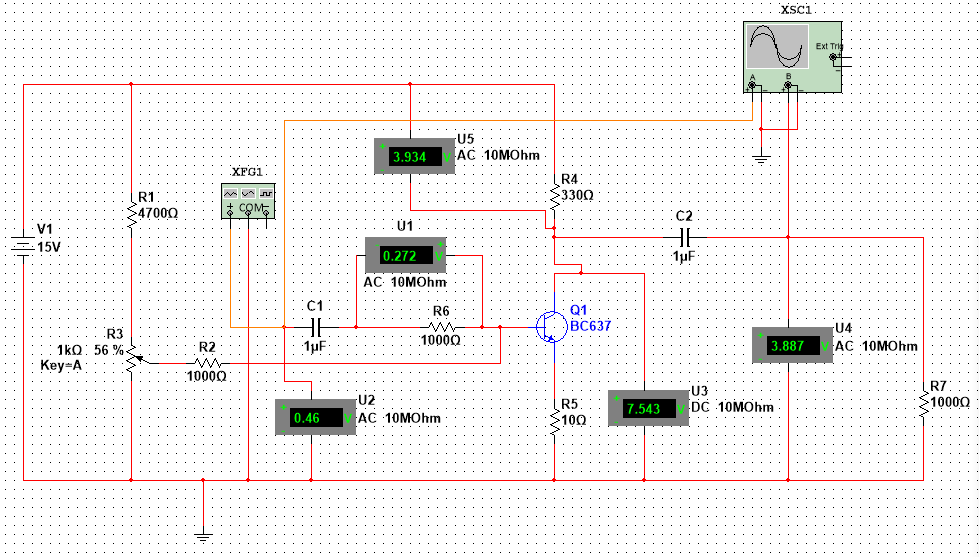
Собираем цепь согласно рис. 1. В ней напряжение смещения регулируется потенциометром 1 кОм. Последовательно с источником переменного сигнала и на выходе включены конденсаторы 1 мкФ для развязки цепей постоянного и переменного тока. На входе имеется также токоограничивающее сопротивление 1 кОм. Для стабилизации характеристик транзистора включено сопротивление 10 Ом в цепь эмиттера.

Рис.1. Имитационная схема с общим эмиттером

Источник питания: V1 – 15 В.

Резисторы: R1 – 4700 Ом; R3 – 1 кОм (потенциометр); R2 – 1000 Ом; R6 – 1000 Ом; R4 – 330; R5 – 10 Ом.

Транзистор: Q1 – BC637.

Приборы измерения: U1, U2, U4, U5 – вольтметры в режиме измерения переменного напряжения. U3 – вольтметр в режиме измерения постоянного напряжения.

Устанавливаем с помощью потенциометра R3 напряжение на вольтметре U3 примерно равным .

Подаем на вход усилителя синусоидальное напряжение и, регулируя его амплитуду, устанавливаем на входе максимальный сигнал, соответствующий неискажённому напряжению на выходе. Регулирование входного напряжения осуществляется с помощью генератора входного сигнала XFG1. Осциллограмма приведена на рис.2.

Рис.2. Осциллограммы напряжения на входе и на выходе усилительного каскада с общим эмиттером

Запишем в табл. 1 входное и выходное напряжения (вольтметры U2 и U4). Для определения тока базы и тока коллектора измерим также напряжения на резисторе 1 кОм (URГ) во входной цепи и на резисторе 330 Ом в цепи коллектора (URн ) c помощью вольтметров U1 и U5.

Вычислим ток базы (входной ток) и ток коллектора (выходной ток), разделив напряжения на соответствующие сопротивления. Запишем получившиеся данные в табл. 1.

Определим коэффициенты усиления по напряжению, току, и мощности:

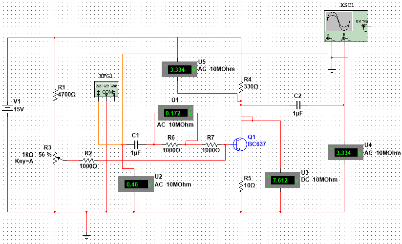
Для определения выходного сопротивления подключим к выходу (параллельно вольтметру U4) нагрузочное сопротивление Rн = 1 кОм (рис. 3).

Рис.3. Имитационная схема с общим эмиттером для напряжения Uвых1

При этом напряжение на выходе уменьшится от Uвых, которое уже записано в табл. 1, до Uвых1. Запишем это значение также в табл. 1и вычислим выходное сопротивление по формуле:

Уберем нагрузочное сопротивление R7 (рис. 3), а для определения входного сопротивления включим добавочное сопротивление Rдоб 1 кОм во 5 входную цепь (последовательно с генератором переменного напряжения рис. 4). При этом напряжение на выходе уменьшится от Uвых до Uвых2. Запишем это значение также в табл. 1 и вычислим входное сопротивление по формуле:

Рис.4. Имитационная схема с общим эмиттером для напряжения Uвых2

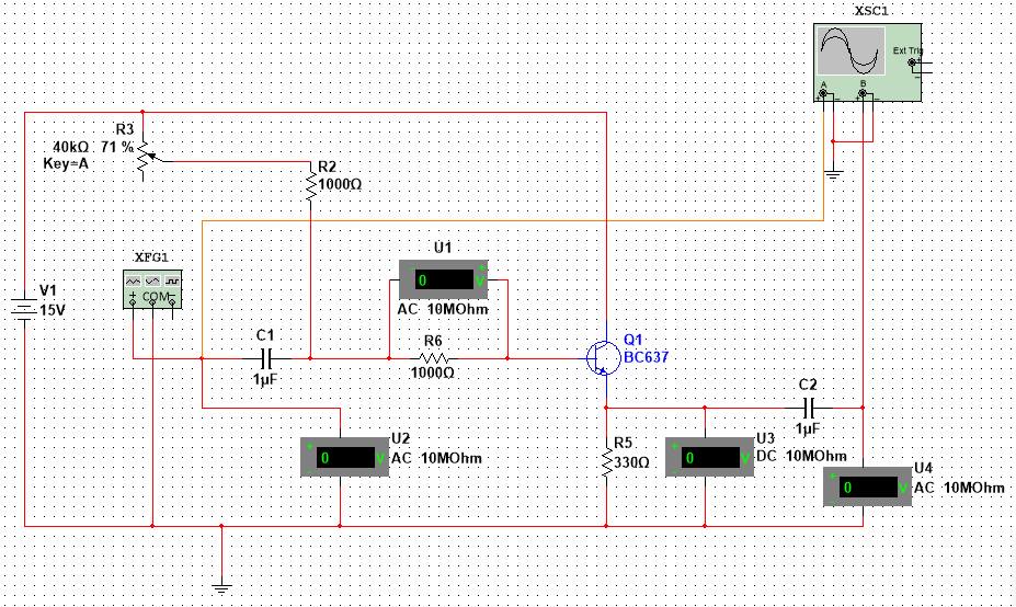
Опыт №2

Источник питания: V1 – 40 В.

Резисторы: R1 – 4700 Ом; R3 – 40 кОм (потенциометр); R2 – 1000 Ом; R6 –

1000 Ом; R5 – 330; R5 – 10 Ом.

Транзистор: Q1 – BC637.

Приборы измерения:

U1, U2, U4 – вольтметры в режиме измерения переменного напряжения;

U3 – вольтметр в режиме измерения постоянного напряжения;

Рис.5. Имитационная схема с общим коллектором

Выставили максимальное значение входного сигнала в генераторе XFG1, которое позволяет получить сигнал без искажения на выходе (рис. 6).

Рис.6. Осциллограммы напряжения на входе и на выходе усилительного каскада с общим эмиттером

Запишем в табл. 1 входное и выходное напряжения (вольтметры U2 и U4). Для определения тока базы и тока эмиттера измерим также напряжения на резисторе 1 кОм (URГ) во входной цепи и на резисторе 330 Ом в цепи коллектора (URн ) c помощью вольтметров U1 и U3.

Вычислим ток базы (входной ток) и ток эмиттера (выходной ток), разделив напряжения на соответствующие сопротивления, и также запишем их в табл. 1.

Определим коэффициенты усиления по напряжению, току, и мощности:

Для определения выходного сопротивления подключим к выходу (параллельно вольтметру U4) нагрузочное сопротивление Rн = 0,47 кОм . При этом напряжение на выходе уменьшится от Uвых, которое уже записано в табл. 1, до Uвых1.

Рис.7. Имитационная схема с общим коллектором для напряжения Uвых1

Запишем это значение также в табл. 1 и вычислим выходное сопротивление по формуле:

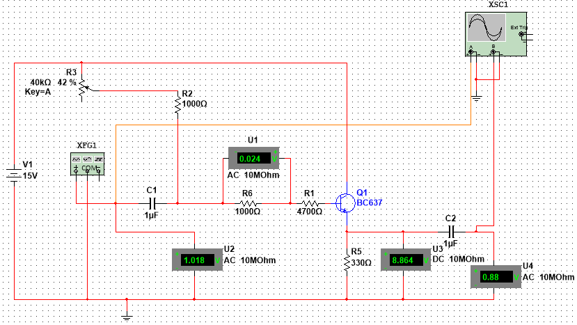
Уберем нагрузочное сопротивление, а для определения входного сопротивления включим добавочное сопротивление Rдоб 4700 Ом во входную цепь (последовательно с генератором переменного напряжения). При этом напряжение на выходе уменьшится от Uвых до Uвых2.

Рис.8. Имитационная схема с общим коллектором для напряжения Uвых2

Запишем это значение также в табл. 1 и вычислим входное сопротивление по формуле:

Таблица – 1

Схема с ОЭ

Схема с ОК

0.46

1.018

5.146

0.988

0.274

0.027

5.146

9.587

3.887

0.92

3.334

0.88

0.274

0.027

15.59

29.05

11.19

0.97

56.9

1075.93

636.71

1043.65

0.324

0.0347

1.84

38.3

Вывод: В ходе лабораторной работы были рассмотрены две схемы включения биполярного транзистора: с общим эмиттером, общим коллектором. Были определены их входные и выходные сопротивления и токи, рассчитанны коэффициенты усиления по напряжению, току, и мощности. Схема с общим коллектором дает высокое усиление по току и мощности, но не дает усиление по напряжению.

Ответы на контрольные вопросы: