Лабораторная работа №2
Изучение логических элементов на КМОП транзисторах
Цель работы: Изучение статического и динамического режимов работы и проверка таблиц истинности логических элементов КМОП.
Порядок выполнения работы
Задание 1. Логический элемент «НЕ»
1) Для исследования передаточной характеристики ЛЭ КМОП «НЕ» соберите схему, приведенную на рис.1. Изменяя напряжение источника входного сигнала Uin от 0 до 5 В, снимите передаточную характеристику логического элемента – зависимость выходного напряжения от входного и постройте ее график. Необходимое число измерений установите самостоятельно, обращая особое внимание на область перехода от единичного выходного уровня к нулевому. Сделайте выводы о ходе передаточной характеристики и значениях напряжений, соответствующих единичному и нулевому логическим уровням.

Рисунок 1 – Схема исследования передаточной характеристики ЛЭ КМОП «НЕ»
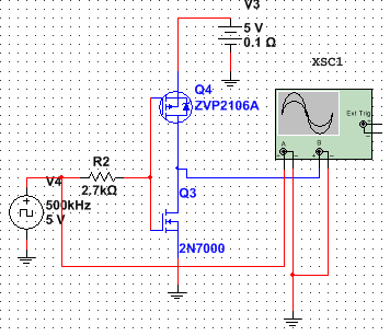
2) Для исследования динамической характеристики ЛЭ КМОП «НЕ» соберите схему, приведенную на рис.2. Установите выходное напряжение генератора прямоугольных импульсов 5 В, частоту 500 Гц, коэффициент заполнения (длительность) 50, масштаб по горизонтальной оси осциллографа 500 мкс/дел, по вертикальной 2 В/дел. Активизируйте схему. Для улучшения наглядности сместите график выходного сигнала вниз. Срисуйте с экрана осциллографа временные зависимости входного и выходного сигналов.

Рисунок 2 – Схема исследования динамической характеристики ЛЭ КМОП «НЕ»
Задание 2. Логический элемент «2И-НЕ»
- Для проверки таблицы истинности ЛЭ соберите схему, приведенную на рис. 3. Логические элементы берутся из библиотеки Misc Digital\TIL. Составьте и заполните таблицу истинности ЛЭ 2И-НЕ (NAND2), подавая с помощью тумблеров [1] и [2] различные комбинации входных логических переменных (5 В соответствует логической единице, 0 В – логическому нулю) и по свечению индикатора определяя значения выходной функции (свечение - 1, нет свечения - 0).

Рисунок 3 – Схема проверки таблицы истинности ЛЭ «2И-НЕ»
- Для исследования ЛЭ «2И-НЕ» в динамическом режиме соберите схему, изображенную на рис. 4

Рисунок 4 – Схема исследования динамической характеристики ЛЭ «2И-НЕ»
- Установите амплитуду выходных импульсов генераторов 5 В, частоту генератора [1] 1000 Гц, частоту генератора [2] 500 Гц, развертку логического анализатора 6. Для лучшей наглядности отметьте провода, идущие к логическому анализатору различными цветами, а сам экран сделайте белым (кнопка «Экран»). Активизируйте схему и зарисуйте форму напряжений на входах и выходе ЛЭ.
Задание 4. Логический элемент «И»
Действуя аналогично заданию 2, составьте и заполните таблицу истинности для ЛЭ И (AND2).
Задание 5. Логический элемент «ИЛИ» (OR2)
Действуя аналогично заданию 2, составьте и заполните таблицу истинности для ЛЭ «ИЛИ» (OR2).
Задание 6. Логический элемент «ИЛИ-НЕ» (NOR2)
Действуя аналогично заданию 2, составьте и заполните таблицу истинности для ЛЭ «ИЛИ-НЕ» (NOR2).
Задание 7. Логический элемент «исключающее ИЛИ» (XNOR)
Действуя аналогично заданию 2, составьте и заполните таблицу истинности для ЛЭ «исключающее ИЛИ» (XNOR).
Содержание отчета
- Цель работы.
-Исследуемые схемы.
- Полученные характеристики и параметры.
- Выводы.
КОНТРОЛЬНЫЕ ВОПРОСЫ
- Изобразите схему КМОП ключа и поясните его работу в различных режимах.
- Приведите основные параметры логических элементов (ЛЭ) КМОП.
- Изобразите принципиальные схемы интегральных ЛЭ КМОП И-НЕ и ИЛИ-НЕ.