Лабораторная работа №1
«Исследование схем генераторов с обратной LC-связью.
Генератор Колпитца, генератор Клаппа»
Цель работы изучить принципы построения генераторов и методы их исследования с применением программного продукта Multisim
Теоретические сведения
Индуктивно-емкостная обратная связь RC-генераторы обычно используются на частотах не выше 1 Мгц. Для генерирования колебаний в радиочастотном диапазоне обычно применяются LC-генераторы. Управление сдвигом фазы в радиочастотном диапазоне может вызвать некоторые затруднения у RC - генераторов, связанные, в частности, с параметрами сопротивлений и емкостей. С другой стороны, применение элементов с небольшой индуктивностью в сочетании с конденсаторами обеспечивает возможность создания генераторов с обратными LC-связями на частотах до 500 МГц. Как и в RC-генераторах, в данном случае ОС должна обеспечивать нулевой сдвиг фазы на частоте генерации.
Это условие легко выполнить, так как сигналы в цепях эмиттера и коллектора транзистора совпадают по фазе. На рисунке 1 показаны варианты контуров, применяемых в генераторах.

а – LC-контур Колпитца; б – LC-контур Клаппа
Рисунок 1 - Схемы контуров обратной связи
Порядок выполнения работы:
Задание 1. Исследование генератора Колпитца
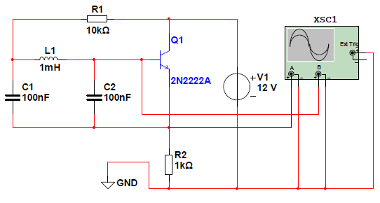
Для проведения исследования необходимо собрать схему, приведенную на рисунке 2. Основой генератора Колпитца является параллельный резонансный LC-контур. Он обычно включается в цепь базы и на резонансной частоте представляет собой активное сопротивление. На частотах, отличных от резонансной, сопротивление контура имеет либо емкостной, либо индуктивный характер.

Рисунок 2 – Схема генератора Колпитца
Параметры схемы генератора заданы в таблице 1 по вариантам
Таблица 1 – Параметры схемы генератора по вариантам
|
Вариант |
L1, мГн |
С1=С2, нФ |
Вариант |
L1, мГн |
С1=С2, нФ |
Вариант |
L1, мГн |
С1=С2, нФ |
|
1 |
1 |
10 |
9 |
2 |
82 |
17 |
4 |
20 |
|
2 |
1 |
20 |
10 |
2 |
100 |
18 |
4 |
42 |
|
3 |
1 |
42 |
11 |
3 |
10 |
19 |
4 |
82 |
|
4 |
1 |
82 |
12 |
3 |
20 |
20 |
4 |
100 |
|
5 |
1 |
100 |
13 |
3 |
42 |
21 |
5 |
10 |
|
6 |
2 |
10 |
14 |
3 |
82 |
22 |
5 |
20 |
|
7 |
2 |
20 |
15 |
3 |
100 |
23 |
5 |
42 |
|
8 |
2 |
42 |
16 |
4 |
10 |
24 |
5 |
82 |
Частота
резонанса для генератора Колпитца
определяется
,
Откуда
,
где
.
На рисунке 3 приведены осциллограммы выходного напряжения и сигнала обратной связи, формируемого с генератора Колпитца;

Рисунок 3 – Осциллограммы выходного сигнала генератора Колпитца и сигнала
обратной связи
- для указанных на схеме параметров элементов измерить с помощью осциллографа частоту и оценить форму колебаний. Раскрыть лицевую панель осциллографа и включить моделирование, нажав кнопку “In - Off” в правом верхнем углу экрана. Обработку осциллограммы можно проводить средствами и инструментом, которыми укомплектован осциллограф. Возможен и другой путь обработки осциллограммы, предлагающий дополнительные возможности (копирование осциллограммы в отчет, возможность сохранения и более широкий набор методов обработки). После получения осциллограммы нажимается кнопка “Grapher/Analysis List” на главной панели меню. Открывается окно “Grapher View” с осциллограммой на закладке “Oscilloscope” и набором дополнительных средств обработки осциллограммы (нанесение надписи на осях, нанесение сетки, корректировка масштабов, ис пользование измерительного инструмента и методов обработки результатов). В частности, после нажатия кнопки “Show/Hide Cursors” появляются две визирные линии и окно с результатами измерений времени (X1,X2) и амплитуд (Y1,Y2). Кроме того, предлагается разность X2-X1=dX, являющаяся периодом Т, если визирные линии сориентированы на измерение периода Т, и выполняется операция 1/dX, результатом которой является расчет частоты

- исследовать влияние изменения величины индуктивности L1 (условие C1=C2 сохраняется). Результаты измерения частоты внести в таблицу 2.
Таблица 2 – Результаты измерения частоты
|
L1, мГн |
0,8 L1 |
L1 |
1,2L1 |
|
C1=C2, нФ |
C1=C2, |
C1=C2, |
C1=C2, |
|
Частота, Гц |
|
|
|
- исследовать влияние изменения величины емкости С1 и С2 (условие С1=С2 сохраняется). Результаты измерения частоты внести в таблицу 3;
Таблица 3 – Результаты измерения частоты
|
L1, мГн |
L1 |
L1 |
1,2L1 |
|
C1=C2, нФ |
0,8(C1=C2), |
C1=C2 |
1,2(C1=C2), |
|
Частота, Гц |
|
|
|
- по полученным данным построить графики зависимости частоты от изменения индуктивности при заданном значении С1, С2 и от изменения емкости конденсаторов С1 ,С2 при заданном значении индуктивности L1.
Задание 2. Исследование генератора Клаппа
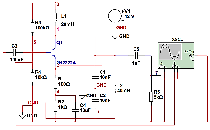
Для исследования генератора Клаппа собрать схему, приведенную на рисунке 4. Генератор Клаппа представляет собой вариант генератора Колпитца, в котором напряжение ОС снимается с емкостного делителя. Ток контура протекает через три емкости и индуктивность. Все перечисленные компоненты схемы определяют резонансную частоту. Параметры схемы генератора заданы в таблице 4 по вариантам.

Рисунок 4 – Схема генератора Клаппа
Таблица 4 – Параметры схемы генератора по вариантам
|
Вариант |
L1, мГн |
L2, мГн |
C1=C2, нФ |
Вариант |
L1, мГн |
L2, мГн |
C1=C2, нФ |
|
1 |
20 |
40 |
10 |
13 |
10 |
20 |
82 |
|
2 |
20 |
40 |
20 |
14 |
10 |
20 |
100 |
|
3 |
20 |
40 |
42 |
15 |
5 |
10 |
10 |
|
4 |
20 |
40 |
82 |
16 |
5 |
10 |
20 |
|
5 |
20 |
40 |
100 |
17 |
5 |
10 |
42 |
|
6 |
15 |
30 |
10 |
18 |
5 |
10 |
82 |
|
7 |
15 |
30 |
20 |
19 |
5 |
10 |
100 |
|
8 |
15 |
30 |
42 |
20 |
2,5 |
5 |
10 |
|
9 |
15 |
30 |
82 |
21 |
2,5 |
5 |
20 |
|
10 |
15 |
30 |
100 |
22 |
2,5 |
5 |
42 |
|
11 |
10 |
20 |
10 |
23 |
2,5 |
5 |
82 |
|
12 |
10 |
20 |
20 |
24 |
2,5 |
5 |
100 |
На рисунке 5 приведены осциллограммы выходного напряжения и сигнала обратной связи, формируемого с генератора Клаппа

Рисунок 5 – Осциллограммы выходного сигнала генератора Клаппа и сигнала обратной связи
- для указанных на схеме параметров элементов измерить с помощью осциллографа частоту и оценить форму колебаний.
- исследовать влияние изменения величины индуктивностей L1, L2 (условие C1=C2 сохраняется). Результаты измерения частоты внести в таблицу 5;
Таблица 5 – Результаты измерения частоты
|
L1, мГн |
0,8 L1(L2) |
L1(L2) |
1,2L1(l2) |
|
C1=C2, нФ |
C1=C2, |
C1=C2, |
C1=C2, |
|
Частота, Гц |
|
|
|
- исследовать влияние изменения величины емкости С1 и С2 (условие С1=С2 сохраняется). Результаты измерения частоты внести в таблицу 6;
Таблица 6 – Результаты измерения частоты
|
L1, мГн |
L1(L2) |
L1(L2) |
L1(L2) |
|
C1=C2, нФ |
0,8(C1=C2), |
C1=C2 |
1,2(C1=C2), |
|
Частота, Гц |
|
|
|
- по полученным данным построить графики зависимости частоты от изменения индуктивности при заданном значении С1, С2 и от изменения емкости конденсаторов С1, С2 при заданном значении индуктивностей L1,L2.
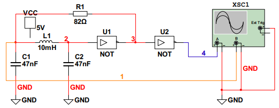
Задание 3. Исследование LC-генератора на логических элементах
Для исследования необходимо собрать схему, приведенную на рисунке 6. LC-генератор на логических элементах представляет собой инвертор, в котором напряжение ОС снимается с LC-контура. Частота генератора определяется по формуле:
,
причем эквивалентная емкость С соответствует параллельному включению конденсаторов С1 и С2, то есть C = C1*C2/(C1+C2). В этой схеме сигнал ОС поступает на инвертор через LC-контур, который благодаря возможности изменять временной сдвиг фазы позволяет изменять частоту генерации при изменении параметров компонентов контура L и С.

Рисунок 6 – Схема LC-генератора на логических элементах
Параметры схемы генератора заданы в таблице 7 по вариантам.
Таблица 7 – Параметры схемы генератора по вариантам
|
Вариант |
L1, мГн |
C1=C2, нФ |
Вариант |
L1, мГн |
C1=C2, нФ |
|
1 |
20 |
10 |
13 |
10 |
82 |
|
2 |
20 |
20 |
14 |
10 |
100 |
|
3 |
20 |
47 |
15 |
5 |
10 |
|
4 |
20 |
82 |
16 |
5 |
20 |
|
5 |
20 |
100 |
17 |
5 |
47 |
|
6 |
15 |
10 |
18 |
5 |
82 |
|
7 |
15 |
20 |
19 |
5 |
100 |
|
8 |
15 |
47 |
20 |
2,5 |
10 |
|
9 |
15 |
82 |
21 |
2,5 |
20 |
|
10 |
15 |
100 |
22 |
2,5 |
42 |
|
11 |
10 |
10 |
23 |
2,5 |
82 |
|
12 |
10 |
20 |
24 |
2,5 |
100 |
Осциллограммы выходного сигнала LC-генератора и сигнала обратной связи показаны на рисунке 7.

Рисунок 7 – Осциллограммы выходного сигнала LC-генератора
и сигнала обратной связи
- для указанных на схеме параметров элементов измерить с помощью осциллографа частоту и оценить форму колебаний.
- исследовать влияние изменения величины индуктивностей L1, L2 (условие C1=C2 сохраняется). Результаты измерения частоты внести в таблицу 8;
Таблица 8 – Результаты измерения частоты
|
L1, мГн |
0,8 L1 |
L1 |
1,2L1 |
|
C1=C2, нФ |
C1=C2, |
C1=C2, |
C1=C2, |
|
Частота, Гц |
|
|
|
- исследовать влияние изменения величины емкости С1 и С2 (условие С1=С2 сохраняется). Результаты измерения частоты внести в таблицу 9;
Таблица 9 – Результаты измерения частоты
|
L1, мГн |
L1 |
L1 |
L1 |
|
C1=C2, нФ |
0,8(C1=C2), |
C1=C2 |
1,2(C1=C2), |
|
Частота, Гц |
|
|
|
- по полученным данным построить графики зависимости частоты от изменения индуктивности при заданном значении С1, С2 и от изменения емкости конденсаторов С1, С2 при заданном значении индуктивностей L1,L2.
- измерить напряжения переключения логического элемента U1.