МИНИСТЕРСТВО ОБРАЗОВАНИЯ И НАУКИ УКРАИНЫ
СУМСКИЙ ГОСУДАРСТВЕННЫЙ УНИВЕРСИТЕТ
Лабораторная работа №3
по дисциплине
«Схемотехника»
на тему:
«Задание рабочей точки в транзисторном каскаде»
Выполнил: __________________ студент гр. ФЭ – 31
Матвиенко Б. И.
Проверил: __________________ преподаватель
Горячев А. Е.
Дата "_____" __________2016 г.
Сумы - 2016







,


Вариант 6

|
Вариант |
Тип транзистора |
|
|
|
3 |
PN3641 |
118.6 |
60 |
2. Порядок проведения экспериментов
2.1 Определение статического коэффициента передачи тока транзистора и получение выходной характеристики


Таблица 2 – Результаты измерений Ik для построения выходной характеристики
|
ЕБ, V напряжение емитора |
IB, mA ток базы |
EK(Б) напряжение коллектора базы |
|||||
|
0.1 |
0.5 |
1 |
5 |
10 |
20 |
||
|
1,68 |
0,009104 |
0,2903 |
0,9099 |
0,9052 |
0,9077 |
0,9059 |
0,913 |
|
2,68 |
0,01887 |
0,5389 |
1,888 |
1,889 |
1,891 |
1,894 |
1,89 |
|
3,68 |
0,02875 |
0,9005 |
2,877 |
2,875 |
2,874 |
2,874 |
2,878 |
|
4,68 |
0,03845 |
1,208 |
3,871 |
3,869 |
3,87 |
3,871 |
3,872 |
|
5,7 |
0,04885 |
1,552 |
4,884 |
4,882 |
4,882 |
4,883 |
4,885 |

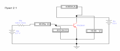
2.2 Исследование параметров рабочей точки при задании тока базы с помощью одного резистора.
2.2.1 Записать результаты измерений для тока базы, тока коллектора, напряжения коллектор-эмиттер, напряжения база-эмиттер


Экспериментальные данные:
Ek=20 В
B=100
Rk=2000 Ом
Rб=960000 Ом
Uбэ0=0,7971 В
2.2.2 Для схемы на рисунке 6 по формулам из раздела "Краткие сведения из теории" вычислить базовый ток, исполь-зуя значение напряжения
БЭ0U полученное в п. 2.2.1. Ток коллектора вычислить, используя значение тока базы и рассчитанное значение F . Вычислить напряжение коллектор-эмиттер. Сравните результаты с экспериментальными данными.
|
Теоретические вычисления:
Ek=20 В B=100 Rk=2000 Ом Rб=960000 Ом Uбэ0=0,7971 В
|
<-Сравним-> |
Экспериментальные данные: Iб=0,00002001А=20,01 мкА Ik-0,001938 A Uke=16,12 V Рабочая точка=1,938 мА
|
2.2.3 Постройте нагрузочную прямую по постоянному току на выходной характеристике транзистора, используя значения токов и напряжений, полученные в пункте 2.2.1, определить рабочую точку (Q) на нагрузочной линии и отметить еѐ положение на графике.

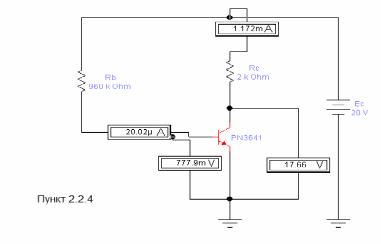
2.2.4 Двойным щелчком на изображении транзистора от- крыть диалоговое окно выбора модели транзистора. Строка с наименованием транзистора будет подсвечена. Чтобы редактировать параметры модели транзистора, нажмите Edit. Измените коэффициент передачи по току ( βF ) до значения βF2 (по умолчанию должно стоять значение βF1 ), потом нажмите Accept. Нажмите Accept еще раз, чтобы вернуться к схеме. Изменение коэффициента βF позволяет убедиться, что замена
транзисторов приводит к изменению тока коллектора. Включить схему. Записать результаты измерений для тока базы, тока коллектора и напряжения коллектор-эмиттер.

2.2.5 По новым значениям напряжения коллектор-эмиттер и тока коллектора определить новую рабочую точку на нагрузочной прямой, построенной в п. 2.2.3. Отметить ее положение на графике. Восстановите прежнее значение коэффициента передачи по постоянному току βF1 транзистора β = βF1

2.3 Исследование параметров рабочей точки при задании тока базы с помощью делителя напряжения
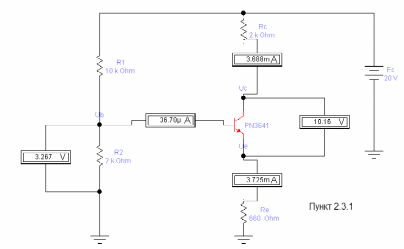
2.3.1 Открыть файл lw3_2.ewb со схемой, изображенной на рисунке 7. Включить схему. Записать результаты измерений для тока базы, тока коллектора, тока эмиттера, напряжения коллектор-эмиттер и напряжения на базе. Вычислить коэффициент передачи β


2.3.2 Для схемы рисунке 7 по формулам из раздела "Краткие сведения из теории" вычислить значение напряжения в точке U Б . Вычислить ток эмиттера и рассчитать ток коллектора по полученному значению тока эмиттера ( U БЭ0 = 0,7 B ), вычислить значение напряжения коллектор-эмиттер по полученным ранее току коллектора и току эмиттера.
Расчет каскада в усилительном режиме.
Ток коллектора в усилительном режиме описывается уравнением нагрузочной прямой:




2.3.3 Построить нагрузочную прямую по постоянному току на выходной характеристике транзистора. Используя значения токов и напряжений, полученных в пункте 2.3.1 определить рабочую точку (Q) и отметить еѐ положение на графике.

2.4 Исследование параметров рабочей точки при задании тока базы с помощью дополнительного источника в цепи эмиттера
2.4.1 Открыть файл lw3_3.ewb со схемой, изображенной на рисунке 8. Включить схему. Записать результаты измерений для тока базы, тока коллектора, тока эмиттера, напряжения коллектор-эмиттер и напряжения на базе. Вычислить статический коэффициент передачи β






2.4.2 Для схемы на рисунке 8 по формулам из раздела "Краткие сведения из теории" вычислить напряжение в точке U Б по измеренному ранее значению тока базы, рассчитать ток эмиттера и вычислить ток коллектора по величине тока эмиттера ( U БЭ0 = 0,7 B ). Вычислить значение напряжения коллектор эмиттер по полученным значениям тока эмиттера и тока коллектора.




2.4.3 Построить нагрузочную прямую по постоянному току на выходной характеристике транзистора. Используя значения токов и напряжений, полученных в пункте 2.4.1 определить рабочую точку (Q) и отметить еѐ положение на графике.
Уровень нагрева прямой:




2.4.4 Двойным щелчком на изображении транзистора открыть диалоговое окно выбора модели транзистора. Строка с наименованием транзистора будет подсвечена. Чтобы редактировать параметры модели транзистора, нажмите Edit. Измените коэффициент передачи по току ( βF ) до значения βF2, потом нажмите Accept. Нажмите Accept еще раз, чтобы вернуться к схеме. Изменение коэффициента β позволяет убедиться, что замена транзисторов приводит к изменению тока коллектора. Включить схему. Записать результаты измерений для тока базы, тока коллектора и напряжения коллектор-эмиттер.





2.4.5 По новым значениям напряжения база-эмиттер и тока коллектора определить положение рабочей точки на нагрузочной прямой, построенной в пункте 2.4.3 и отметить еѐ положение на графике. Восстановите прежнее значение коэффициента передачи по постоянному току ( βF ) транзистора βF = βF1

2.5 Исследование параметров рабочей точки при задании тока базы с помощью резистора в цепи база-коллектор
2.5.1 Открыть файл lw3_4.ewb со схемой, изображенной на рисунке 8. Включить схему. Записать результаты измерений для тока базы, тока коллектора, тока эмиттера, напряжения коллектор-эмиттер и напряжения на базе. Вычислить статический коэффициент передачи β





2.5.2 Для схемы на рисунке 9 по формулам из раздела "Краткие сведения из теории" вычислить тока коллектора, испльзуя значение B, вычесленное ранее и U БЭ0 = 0,7 B . По полученным значениям тока коллектора вычеслить значение напряжения коллектор-эмитер.