Материал: laba2

Внимание! Если размещение файла нарушает Ваши авторские права, то обязательно сообщите нам

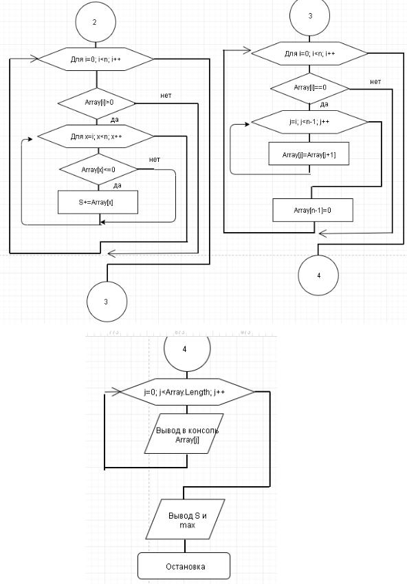
А23 Вывод S

А24 Вывод max

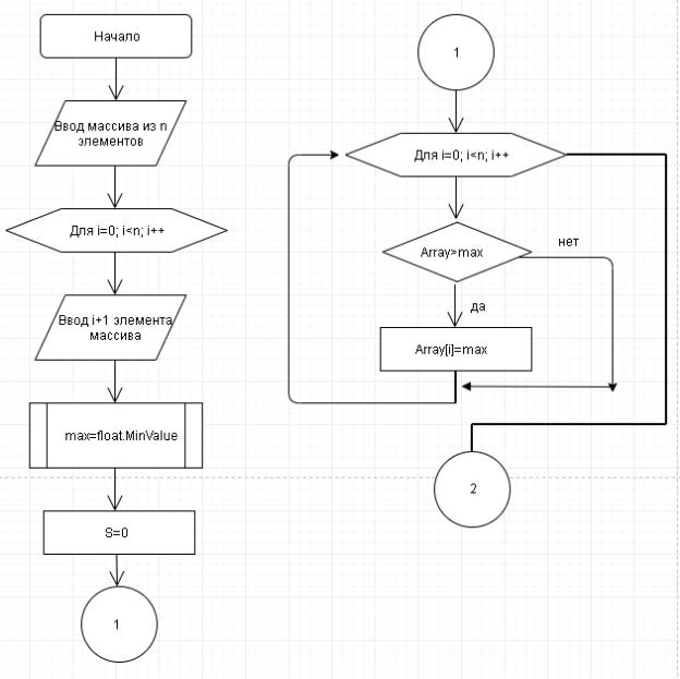
Представление алгоритма в виде блок-схемы:

Рисунок 1 – блок-схема

Листинг исходного кода программы:

using System;

using System.Collections.Generic; using System.Linq;

using System.Text;

using System.Threading.Tasks;

namespace laba2._1

{

class Program

{

static void Main(string[] args)

{

int n;

Console.WriteLine("Введите размерность массива n = "); n = int.Parse(Console.ReadLine());

float[] Array = new float[n]; for (int i = 0; i < n; i++)

{

Console.Write($"Введите {i + 1} элемент массива: "); Array[i] = float.Parse(Console.ReadLine());

}

float max = float.MinValue; float S = 0;

for (int i = 0; i < n; i++)

{

if (Array[i] > max)

{

max = Array[i];

}

}

for (int i = 0; i < n; i++)

{

if (Array[i] > 0)

{

for (int x = i; x < n; x++)

{

if (Array[x] <= 0)

{

S += Array[x];

}

}

}

}

for (int i = 0; i < n; i++)

{

if (Array[i] == 0)

{

for (int j = i; j < n - 1; j++)

{

Array[j] = Array[j + 1];

}

Array[n - 1] = 0;

}

}

for (int j = 0; j < Array.Length; j++)

{

Console.Write(Array[j]);

}

Console.WriteLine("\nСумма: {0}", S); Console.WriteLine("Максимальный элемент: {0} ", max);

}

}

}

Рисунок 2 – скриншот работы программы

Программа работает корректно.

Задание 2

Дана матрица 5Х5. Вывести ее в нижнем треугольном виде.

Описание алгоритма:

B1 Начало

B2 Ввод массива a

B3 Ввод матрицы 5x5 aa

B4 n=0

B5 i = 0; i < 5; i++

B6 j = 0; j < 5; j++

B7 Если j <= I, то B8. Иначе B9.

B8 aa[i, j] = a[n++]

B9 aa[i, j] = 0

B10 Вывод aa[i, j]

B11 Остановка

Представление алгоритма в виде блок-схемы:

Рисунок 3 – блок-схема Листинг исходного кода программы:

using System;

using System.Collections.Generic; using System.Linq;