При напряжении выше 3 кВ и частоте 50 Гц применяются высоковольтные предохранители. К ним предъявляется следующее общее требование: длительность плавления вставки должна быть менее 2 ч при токе перегрузки, равном 2Iном, и более 1 ч при токе перегрузки, равном 1,3Iном.
Высоковольтные предохранители часто применяются для защиты трансформаторов напряжения от КЗ. Ток, текущий через предохранитель в номинальном режиме, не превышает доли ампера. В таких предохранителях время плавления вставки равно одной минуте при токе 1,25 - 2,5 А.
В связи с высоким значением восстанавливающегося напряжения процесс гашения дуги усложняется, поэтому изменяются габаритные размеры и конструкция высоковольтных предохранителей. Наибольшее распространение получили предохранители с мелкозернистым наполнителем и стреляющего типа.
Предохранители с мелкозернистым наполнителем. Размер зерен и материал такие же, как и в низковольтных предохранителях. Для эффективного гашения дуги плавкая вставка берется малого диаметра.
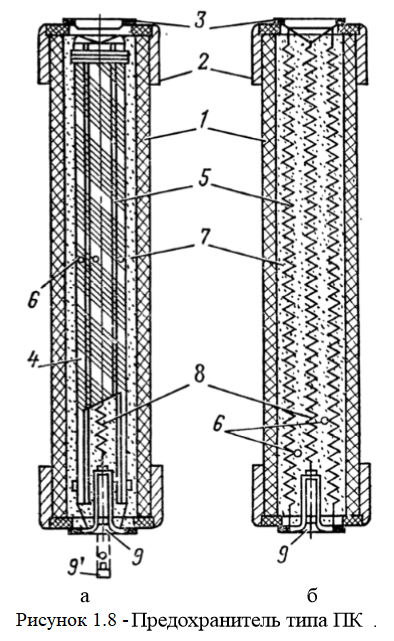
Предохранители
типа ПК на напряжение 6 – 10 кВ (рисунок
1.8) имеют фарфоровый цилиндр 1, армированный
по торцам латунными колпаками 2.
Наполнитель 7 в виде песка засыпается
через отверстия в колпаке, которое после
засыпки запаивается крышкой 3. В
предохранителях на ток до 7,5 А медная
плавкая вставка 5 наматывается на каркас
4. Это позволяет увеличить длину плавкой
вставки и эффект токоограничения, а
следовательно, повысить отключаемый
ток. Однако при перегрузках, меньших
3Iном, возможно образование
токопроводящего канала из материала
каркаса и расплавившейся вставки. В
результате наступает тепловое разрушение
предохранителя. Поэтому предохранители
с каркасом следует применять только
для защиты от КЗ. При номинальных токах,
превышающих 7,5 А, плавкая вставка
выполняется в виде параллельных спиралей
(рисунок 1,8 б), что позволило увеличить
номинальный ток до 100 А при номинальном
напряжении 3 кВ. При напряжении 10 кВ
номинальный ток предохранителя равен
50 А. При токе 200 А приходится устанавливать
четыре параллельных предохранителя.
Применение параллельных вставок
позволяет изготавливать их из медной
или серебряной проволоки малого диаметра
и сохранять эффект узкой щели в процессе
дугогашения.
Для снижения температуры предохранителя при небольших длительных перегрузках плавкие вставки имеют оловянные шарики 6.
Предохранитель имеет указатель срабатывания 9. На указатель 9 действует пружина, которая удерживается во втянутом состоянии специальной плавкой вставкой 8, которая перегорает после перегорания основных вставок 5. При этом указатель освобождается и выбрасывается в положение 9/ с силой, определяемой пружиной. Этот указатель можно использовать для автоматического отключения выключателя нагрузки после отключения КЗ предохранителем.
При КЗ плавкая вставка испаряется по всей длине и в цепь вводится длинная дуга, горящая в узкой щели и имеющая высокое сопротивление. Все это приводит к возникновению больших перенапряжений - до 4,5Uном на контактах предохранителя.
Для ограничения перенапряжений применяются вставки переменного сечения. Вначале сгорает участок меньшего сечения, а затем большего. В результате длина дуги растет медленней.
Предохранители серии ПКТН на напряжение до 35 кВ имеют внутри керамический каркас с тонкой плавкой вставкой. Так как номинальный ток вставок менее 1 А, то их сечение мало и токоограничивающий эффект особенно велик. Плавкая вставка выполняется из константановой проволоки с четырехступенчатым сечением для ограничения перенапряжений. Плавление вставки происходит последовательно по ступеням. Предохранитель обеспечивает защиту высоковольтных шин от повреждений трансформатора напряжения при любой мощности источника питания (ток ограничивается предохранителем).
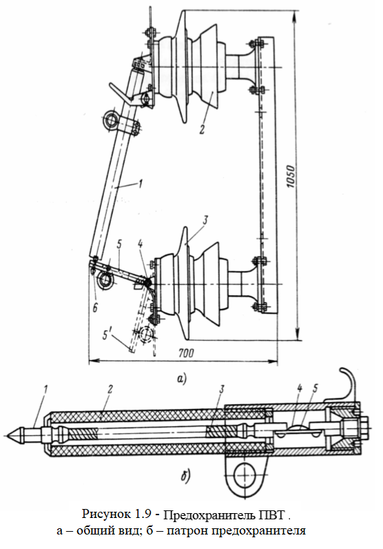
Стреляющие предохранители (Предохранители с автогазовым гашением). Для работы на открытом воздухе при напряжении 10 и 35 кВ и отключаемом токе до 15 кА применяются так называемые стреляющие предохранители (рисунок 1.9). Для открытых распределительных устройств получили распространение выхлопные предохранители типа ПВТ (рисунок 1.9).
Основной
частью предохранителя является
газогенерирующая трубка 2 (рисунок 1.9,
б), внутри которой расположен гибкий
проводник 3, соединенный с плавкой
вставкой 4 и контактным наконечником
1. Параллельно медной вставке расположена
стальная 5, воспринимающая усилие
пружины, стремящейся вытащить гибкий
проводник.
Головка патрона предохранителя 1 (рисунок 1.9, а) зажата специальным держателем на изоляторе 2. На нижнем изоляторе на оси 4 укреплен контактный нож 5 со спиральной пружиной, которая стремится повернуть нож в положение 5'. Нож охватывает шейку контактного наконечника 6.
При КЗ сначала расплавляется медная, затем стальная вставка. Под действием пружины нож 5 поворачивается и выбрасывается гибкий проводник. Дуга, образовавшаяся после расплавления вставок, затягивается в трубку, где интенсивно выделяется газ. Давление в трубке достигает 10 — 20 МПа, создается интенсивное продольное автодутье, гасящее дугу. Гашение сопровождается выбросом раскаленных газов и мощным звуковым эффектом — выстрелом. В связи с этим предохранители ПВТ устанавливаются в открытых РУ таким образом, чтобы в зоне выхлопа не было электрических аппаратов. Ранее эти предохранители назывались стреляющими (ПСН).
В процессе отключения длина дуги увеличивается по мере выброса гибкой связи, поэтому перенапряжений не возникает. Плавкая вставка в нормальном режиме нагревается до высокой температуры. Чтобы не происходило газообразования, вставка размещена не в трубке, а в металлическом колпаке, закрывающем один конец трубки.
Предохранители ПВГ применяются в комплектных трансформаторных подстанциях. Они защищают силовые трансформаторы от токов КЗ, но не защищают от других видов повреждений.
Также существуют управляемые предохранители УПСН-35, УПСН110 (Ульяновский политехнический институт). В этих предохранителях кроме плавкой вставки имеются контакты, которые можно отключить, воздействуя приводом на нож 5 (рисунок 1.9, а). Импульс для работы привода может быть дан релейной защитой или автоматикой. Отключение производится после перегорания плавкой вставки, поэтому требуется последующая перезарядка патрона.
Усовершенствование этих предохранителей привело к созданию автогазовых выключателей.
Ограничители ударного тока (ОУТ) — это сверхбыстродействующие коммутационные аппараты взрывного действия на большие номинальные токи для установок 6 — 30 кВ.
Ограничитель
ударного тока (рисунок 1.10, а) имеет
коммутационное устройство 2 с проводником,
рассчитанным на длительное протекание
номинального тока (1000 — 4500 А). В токоведущий
проводник встроен пиропатрон с
капсюлем-детонатором. При возникновении
КЗ электронное устройство (блок управления
2>У) реагирует на скорость изменения
тока di/dt (рисунок 1.10,б), затем разрядное
устройство через разделительный
трансформатор ИТ воздействует на
капсюль-детонатор, происходит взрыв
пиропатрона и основная цепь оказывается
разомкнутой за 0,1 мс. После этого ток
проходит по вспомогательной цепи через
предохранитель 4, который обеспечивает
окончательный разрыв цепи. Полное время
работы ограничителя ударного тока не
превышает 5 мс (1/А периода), поэтому ток
КЗ в цепи не достигает значения iу. Таким
образом, здесь используется тот же
токоограничиваюший эффект, что и в
некоторых конструкциях предохранителей,
но в отличие от предохранителей
ограничитель ударного тока устанавливается
в цепях высокого напряжения с большими
номинальными токами.
После срабатывания ОУТ необходима замена токоведущего проводника и предохранителя. Применение ОУТ позволяет ограничить токи КЗ и, следовательно, облегчить аппаратуру и токоведущие части электроустановок. На рисунок 1.10, показаны некоторые возможные схемы включения ОУТ
Номинальный ток плавкой вставки предохранителя выбирается по условиям защиты, а также по условиям селективности
При определении номинального тока вставки необходимо исходить из условия максимальной длительной нагрузки. Очень часто обмотка высшего напряжения трансформатора присоединяется через предохранитель. При подаче напряжения на трансформатор возникают пики намагничивающего тока, среднее значение амплитуды которых достигает 10*Iном, а длительность прохождения примерно равна 0,1 с. Выбранный по номинальному току предохранитель должен быть проверен на прохождение в течение 0,1 с начального намагничивающего тока.
Необходимо
проверить селективность работы
предохранителя с выключателями,
установленными на стороне высокого и
низкого напряжения. При КЗ в самом
трансформаторе время отключения
предохранителя должно быть меньше, чем
выдержка времени выключателя,
установленного на стороне высокого
напряжения и ближайшего к предохранителю.
При КЗ на стороне низкого напряжения
предохранитель должен иметь время
плавления больше, чем установка защиты
выключателей на стороне низкого
напряжения. При выборе предохранителя
необходимо соблюсти также соотношение:![]()
по напряжению установки:
по току:
по конструкции и роду установки;
по номинальному току плавкой вставки;
по току отключения:![]()
где Iотк — предельно отключаемый ток (симметричная составляющая).
Плавкая вставка предохранителя является простейшей токовой защитой с зависимой характеристикой выдержки времени. Она должна защищать элемент электроустановки от токов к.з. и от длительной перегрузки, если этого требует характер электрической сети. При этом надежная работа предохранителя обеспечивается, если номинальный ток отключения предохранителя Iпр.откл больше максимального расчетного тока к.з. Iк.mах, проходящего в защищаемом элементе, а номинальное напряжение предохранителя Uпр.ном равно номинальному напряжению сети, в которой он установлен. Плавкая вставка предохранителя не должна перегорать в нормальном режиме работы и при кратковременных перегрузках защищаемого элемента электроустановки.
Плавкие предохранители применяются в электрических сетях с различным характером нагрузки. Нагрузка может иметь постоянный характер без значительного увеличения тока при ее включении (освещение, асинхронные двигатели с фазным ротором). Бывают и такие нагрузки, характер которых вызывает кратковременные перегрузки элементов, защищаемых плавкими предохранителями. Кратковременные перегрузки могут возникать в результате пуска или самозапуска асинхронных электродвигателей с короткозамкнутым ротором, технологических перегрузок механизмов и по другим причинам, при этом предохранитель перегорать не должен. Однако благодаря кратковременному характеру перегрузки (5—10 с) представляется возможным номинальный ток плавкой вставки Iвс.ном выбирать меньшим тока перегрузки Iпер.
Соотношение между током перегрузки и номинальным током плавкой вставки определяется коэффициентом перегрузки kпер, установленным на основании длительного опыта эксплуатации. При этом учитываются условия пуска электродвигателей в защищаемой сети.
Различают тяжелые условия пуска, когда производятся частые пуски с большой длительностью разгона (10 с и более), и легкие условия пуска, когда производятся редкие пуски с небольшой длительностью разгона (до 10 с). Для тяжелых условий пуска рекомендуется принимать kпер = 1,6 ... 2, а для легких условий пуска принимать kпер=2,5.
В случае применения предохранителя с плавкой вставкой из легкоплавкого материала можно увеличить коэффициент kпер. При этом для тяжелых условий пуска рекомендуется принимать kпер =3,75, а для легких условий пуска — режим кратковременной перегрузки не учитывать.
Если в защищаемой предохранителями сети установлены магнитные пускатели или контакторы, то для исключения их отпускания из-за снижения напряжения при коротких замыканиях плавкая вставка предохранителя должна перегореть за время tпр = =0,1 ....0,2 с при повреждении в наиболее удаленной точке сети (для предохранителя F1 точка К1 на рисунок 2.1, а).
Из
анализа защитных характеристик
предохранителей следует, что это условие
обеспечивается при кратности тока
короткого замыкания Iк/Iвс.ном
=10...15.
При выборе предохранителя F1 для защиты линии Л (рисунок 2.1, а) сети напряжением Uс следует учитывать условия:
Ток кратковременной перегрузки Iпер принимается большим из двух значений, рассчитанных: для случая пуска наиболее мощного электродвигателя и режима нормальной работы всех остальных потребителей, подключенных к защищаемой линии, — по формуле:

![]()
Пусковой ток наиболее мощного двигателя рассчитывается:
Номинальный ток двигателя определяется:
где Рном – номинальная мощность двигателя, кВт;
UΛ ном – номинальное линейное напряжение питания, кВ;
ηном – к.п.д., соответствующий номинальному режиму работы двигателя, отн. ед.;
cosφном – коэффициент мощности, соответствующий номинальному режиму работы двигателя.
Для режима самозапуска оставшихся в работе электродвигателей, возникающего после отключения поврежденного потребителя, например после отключения электродвигателя М1 предохранителем F2 (к.з. в точке К2):

В зависимости от характера нагрузки и необходимости самозапуска номинальный ток плавкой вставки выбирают по первому или второму условию (*), принимают ближайшим по шкале стандартных токов и проверяют по третьему условию при наличии в защищаемой сети магнитных пускателей или контакторов. Выбранные предохранители должны удовлетворять требованиям чувствительности и по возможности действовать селективно.
К предохранителям, как и к другим устройствам защиты, предъявляются следующие требования чувствительности:
Номинальный ток плавкой вставки должен быть по крайней мере в три раза меньше минимального тока к.з. в конце защищаемого участка Ik.min (для предохранителя F1 точка К1 на рисунок 1.2., а); в сетях напряжением до 1 кВ с глухозаземленной нейтралью расчетным при определении Ik.min является замыкание между фазным и нулевым проводами
Если предохранитель защищает сеть только от коротких замыканий, то требования, изложенные в п. 1, не обязательны при условии, что номинальный ток плавкой вставки не превышает длительно допустимого тока Iдл.доп для защищаемого участка сети более чем в три раза;
Для сетей, защищаемых от перегрузки кроме требований, изложенных в п. 1, должно выполняться условие Iдл.доп ≥ k'Iвс.ном; коэффициент k' определяется типом изоляции проводников и условиями их эксплуатации. Для проводников с резиновой и аналогичной по тепловым характеристикам изоляцией, проложенных во взрывоопасных производственных помещениях, k' = 1,25, в помещениях невзрывоопасных k' = 1; для кабелей с бумажной изоляцией во всех случаях k' = 1.
Для выполнения требований, изложенных в п. 3, часто увеличивают сечение проводника, увеличивая тем самым его длительно допустимый ток. В некоторых случаях завышение сечений и дополнительный расход металла могут оказаться столь значительными, что экономически целесообразным станет применение автоматических выключателей, более дорогих и более сложных, чем предохранители, но имеющих более благоприятную (для защиты от перегрузок) защитную характеристику. Для этого возможно использование и управляемых предохранителей.
Таким образом, при использовании предохранителей необходимо стремиться к обоснованному уменьшению номинального тока плавкой вставки. При этом следует иметь в виду, что ток Iвс.ном, выбранный по второму условию (*), очевидно, имеет завышенное значение. Практически ток кратковременной перегрузки Iпер оказывается меньше расчетного, так как пуск и самозапуск электродвигателя происходят при напряжениях менее номинальных, а самозапуск, кроме того, может начинаться при некотором числе оборотов. Поэтому в каждом конкретном случае следует определять ток Iпер с учетом снижения напряжения и режима самозапуска. Необходимо также уточнить значения коэффициента kпер. Целесообразно пользоваться не усредненными значениями kпер, а защитными характеристиками конкретных предохранителей.
Если в сети установлено несколько последовательно включенных предохранителей, то при коротком замыкании в какой-либо точке сети перегорает ближайший к точке короткого замыкания предохранитель. На рисунок 2.1, а последовательно с предохранителем F1 включены предохранители F2—F6. Очевидно, селективная работа предохранителей обеспечивается при любых токах к.з., если при коротком замыкании, например, в точке К2 плавкая вставка предохранителя F2, перегорая, разорвет дугу раньше, чем плавкая вставка предохранителя F1 успеет нагреться до температуры плавления. Это возможно только в том случае, если защитная характеристика 1 плавкой вставки предохранителя F1 располагается выше защитной характеристики 2 плавкой вставки предохранителя F2 во всем диапазоне токов, проходящих по защищаемой цепи при перегрузках и при коротких замыканиях (рисунок 2.1, б). Если номинальный ток плавкой вставки предохранителя F2 больше номинального тока плавкой вставки любого другого предохранителя FЗ—F6, то селективность сохраняется и при к.з. в цепях других электродвигателей. Поэтому если к питающей линии подключено несколько электроприемников, то достаточно согласовать между собой защитную характеристику плавкой вставки предохранителя питающей линии с защитной характеристикой плавкой вставки наиболее мощного электроприемннка.
Из
сопоставления защитных характеристик
видно, что отличие во времени перегорания
плавких вставок уменьшается с увеличением
тока. Кроме того, необходимо иметь в
виду, что длительность перегорания
вставки при малых кратностях , т.е. при
токах перегрузки, изменяется в широких
пределах. Поэтому, поскольку при таких
токах защитная характеристика
предохранителя имеет большой разброс,
ее можно изображать не в виде кривой, а
в виде некоторой зоны, ограниченной
двумя кривыми. Разброс характеристики
обусловлен тем, что при токах перегрузки
на время перегорания плавкой вставки
существенное влияние оказывают условия
отвода теплоты через кои такты в
окружающую среду.