Міністерство Освіти і науки України
Технічний коледж НУ «Львівська політехніка»
Циклова комісія
«Інформаційні технології»
Лабораторна робота № 4
Дослідження роботи тригерів в програмі EWB.
Схвалено
на засіданні циклової комісії
«Інформаційні технології»
28.08.08 р.
Львів 2008
Лабораторна робота №4
I. Назва лабораторної роботи
Дослідження роботи тригерів в програмі EWB.
II. Мета лабораторної роботи
Вивчення роботи основних типів тригерів.
III. Основні відомості
Тригер призначений для зберігання однієї логічної змінної. Відповідно до цього тригер має два стани. Один з них позначається як стан 0, інший як стан 1. Впливаючи на входи тригера, його встановлюють у потрібний стан. Тригери широко використовуються у багатьох вузлах електронної апаратури як самостійні схеми, а також як базові елементи для побудови цифрових пристроїв.
1. R-S тригери є симетричною структурою, що складається з двох логічних елементів АБО–НЕ або І-НЕ, охоплених перехресним позитивним зворотним зв'язком. Тригер на елементах І-НЕ, зібраний у програмі Multisim, показаний на рис.1.

мал. 1
Такий тригер називається симетричним, він може використовуватися як бістабільна комірка, елемент пам'яті. Перемикання тригера з одного стійкого стану в інший відбувається при подачі активних сигналів на входи R-S. При подачі на вхід R рівня логічної 1 перший елемент встановлюється у стан, в якому на його прямому виході діє рівень логічного 0, отже на інверсному – 1, такий стан тригера вважається встановленням в 0. Якщо тригер до подачі сигналу знаходився у стані 1, то при подачі на вхід R рівня логічного 0, тригер змінить стан на протилежний. Такий стан тригера називається встановленням в 0. Процес встановлення тригера у стан 1 при подачі на його вхід S=1 аналогічний. Одночасна подача рівнів лог.1 на обидва входи R і S не допускається, оскільки при цьому на обох входах встановиться рівень логічного 0, а після зняття з входів активних логічних рівнів стан тригера виявиться невизначеним. Дослідження R-S тригера у програмі EWB проводиться за допомогою генератора (Function Generator) і генератора слова (Word Generator) див. лаб. роб. з мінімізації функцій, які вибираються у каталозі програм
Приклад дослідження RS тригера показаний на рис.2.

рис.2
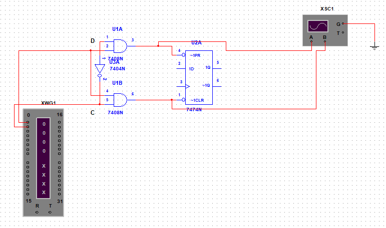
2. D – тригер, на відміну від R-S має для встановлення у стани 0 і 1 один інформаційний вхід D. D тригер утворюється з R-S тригера, якщо на інформаційні входи одночасно подати інверсні сигнали (рис.3).

рис. 3
Дослідження D тригера проводиться за схемою рис. 4 у наступному порядку:
1 – на входи передвстановлення тригера від генератора подаються відповідні активні сигнали 0 або 1 і далі стан тригера фіксується за зображенням у вікні осцилографа.

рис. 4
3. JK – тригер. Особливістю JK тригера є те, що при всіх комбінаціях вхідних сигналів, окрім J=K=1 він спрацьовує подібно R-S тригеру. У кожному такті відбувається перекидання тригера і вихідні сигнали змінюють свої значення. Це є універсальною властивістю JK тригера і дає можливість використовувати його як основу для побудови основних функціональних схем: лічильників, регістрів.
На рис. 5 показана схема JK тригера, зібрана на основі RS тригера.

рис. 5
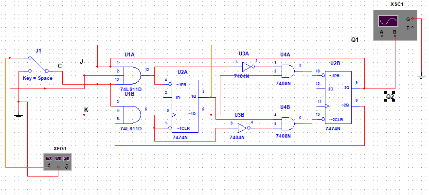
Схема дослідження J-K тригера у програмі Multisim представлена на рис.6,7.

Рис. 6
Зберіть та ввімкніть схему. Складіть часові діаграми сигналів на виходах Q1 і Q2 обох RS-тригерів і замалюйте їх у розділ "Результати експериментів". Вкажіть режим роботи тригера. Визначте моменти зміни сигналів Q1 і Q2 за відношенням до моментів зміни сигналу С. Відобразіть відмінність у часі перемикання RS-тригерів на діаграмах.

Рис. 7
Дослідження тригера здійснюється аналогічно дослідженню D-тригера.
У цій схемі забезпечити осцилограму таким чином, щоб відстань між імпульсами складала n тактів, де n - порядковий номер студента.
IV. Завдання на лабораторну роботу
1. У програмі Multisim дослідити роботу RS-, D- і JK-тригера, записати таблицю істинності, відобразити логічні схеми, осцилограми.
2. Зробити висновок щодо відповідності лабораторних досліджень теоретичним відомостям про тригери.
Технологія роботи.
З бібліотеки контрольно-вимірювальних пристроїв перенести генератор слів та осцилограф, а з бібліотеки джерела - генератор імпульсів.
З бібліотеки цифрових елементів вибрати відповідний елемент згідно представлених схем.
Зібрати схеми (рис. 3,5,7,8) і кожну дослідити.
Контрольні питання.
Вкажіть відмінності між RS, JK та D тригерами.
Як з RS-тригера отримати D-тригер та інші тригери?
Чому заборонено подавати на входи RS-тригерів два активних сигнали?
У чому переваги синхронних тригерів над асинхронними?
Чому JK-тригер називають універсальним?
Перелік використаних літературних джерел.