МИНИСТЕРСТВО ОБРАЗОВАНИЯ И НАУКИ УКРАИНЫ
ХАРЬКОВСКИЙ НАЦИОНАЛЬНЫЙ УНИВЕРСИТЕТ РАДИОЭЛЕКТРОНИКИ
Кафедра СТ
Отчет по лабораторной работе № 2 по дисциплине: «Компьютерные технологии проектирования систем автоматики»
Выполнили: Проверил:
Ст. гр. СИ-15-1 доцент каф. СТ
Рыжов В.Б. Ребезюк Л.Н.
Лавриков В.С.
Харьков 2019
2 ПОВЫШЕНИЕ ТОЧНОСТИ САР
2.1 Цель работы
Освоение основных методов повышения точности САР:
1) увеличения коэффициента усиления разомкнутой цепи,
2) регулирования по производным от ошибки с увеличением контурного коэффициента усиления,
3) повышения степени астатизма,
4) применения неединичных обратных связей или масштабирующих устройств на входе / выходе,
5) введения комбинированного управления.
2.2 Ход работы
2.2.1 Идентификация САР и применение методов повышения точности к САР
Дано пять систем. Каждая обладает совокупностью уникальных свойств. Идентифицировать (установить соответствие) системы в файлах по описаниям (таблица 2.1). Выбор обосновать.
Таблица 2.1 – Варианты индивидуальных заданий
|
Nо |
Свойства САР (состоящих из минимально фазовых звеньев) |
Метод, файл |
|
1 |
САР статическая. Контурный коэффициент мал (<10). Объект и чувствительный элемент являются одним конструктивным элементом (нет возможности изменить вид ЛАЧХ прямого канала) |
NON_100C |
|
ИЛИ: ЛАЧХ разомкнутой системы в области низких частот имеет наклон -20 или -40 дб/дек. При этом либо в измерительном канале (на входе, вне контура регулирования) неединичный коэффициент передачи, либо в цепи обратной связи установлен делитель сигнала |
||
|
2 |
Объект моделируется двумя звеньями: колебательным (с большим подавлением) и апериодическим. Сопрягающая частота апериодического звена на две декады меньше резонансной частоты колебательного звена |
PROP |
|
3 |
ЛАЧХ разомкнутой системы имеет вид 20-0-20-40 (участок с нулевым наклоном не продолжителен). Предъявлены требования: минимально возможное перерегулирование, и малые собственные шумы САР. В точке единичного усиления фаза, уменьшаясь, пересекает значение -90 градусов с небольшим приращением |
COMBINAI |
|
4 |
Объект моделируется двумя звеньями: колебательным (с большим подавлением) и апериодическим. Сопрягающая частота апериодического звена на две декады больше резонансной частоты колебательного звена. |
P_DERIVA |
|
5 |
ЛАЧХ разомкнутой системы в области низких частот имеет наклон 0 дб/дек. Контурный коэффициент объекта не стабилен в той же полосе частот (в области низких частот); или предъявлено требование равенства нулю первой или первой и второй составляющих ошибки. |
P_D_Ast |
Файл Combinai

Рисунок 2.1 – Схема модели файла Combinai
ПФ ОУ:

Первое звено – форсирующее, второе и третье – апериодические звенья первого порядка.

Рисунок 2.2 - ЛАЧХ разомкнутой системы файла Combinai

Рисунок 2.3 - ЛФЧХ разомкнутой системы файла Combinai
Файл NON_100C

Рисунок 2.4 – Схема модели файла NON_100C
ПФ ОУ:

Первое звено – апериодическое 2-го порядка, второе – изодромное.

Рисунок 2.5 - ЛАЧХ разомкнутой системы файла NON_100C
Файл P_D_Ast

Рисунок 2.6 – Схема модели файла P_D_Ast
ПФ ОУ:


Первое звено – форсирующее, второе – колебательное, третье – апериодическое 1-го порядка.

Рисунок 2.7 – ПФ файла P_D_Ast

Рисунок 2.8 – ЛАЧХ разомкнутой системы файла P_D_Ast
Файл P_Deriva

Рисунок 2.9 – Схема модели файла P_\\Deriva
ПФ ОУ:

Первое звено – апериодическое 1-го порядка, второе – колебательное.

Рисунок 2.10 – Резонансная и сопрягающая частоты файла P_Deriva
Файл PROP

Рисунок 2.11 – Схема модели файла PROP
ПФ ОУ:

Первое звено – апериодическое 1-го порядка, второе – колебательное.

Рисунок 2.12 – Резонансная и сопрягающая частоты файла PROP
2.2.7. В работе изучается пять методов повышения точности САР. Выбрать наиболее эффективный или единственно возможный метод повышения точности для каждой САР. Выбор обосновать.
Индивидуальное задание, согласно 7 варианта группы СИ-15-1, представлено в таблице 2.2.
Таблица 2.2 – Исходные данные
|
Номер варианта |
Рабочие файлы: |
Параметры схем моделей |
|
1-я группа |
||
|
3 |
P_D_AST.VSM
|
К=~15; К=2; Т1=0,003;Т2=0,001 |
Разработка схем САР, для каждого метода и их комбинаций, вместе с показаниями осциллографа и погрешности на конец моделирования, изображена на рисунках 2.1 – 2.8, соответственно таблицы 2.3.

Рисунок 2.13 – Исходная модель (К=~15; К=2; Т1=0,003; Т2=0,001)

Рисунок 2.14 – Метод усиления коэффициента (K = 5,4901)

Рисунок 2.15 – Метод добавление звена астатизма (Ki=2.8)

Рисунок 2.16 – Метод производная по ошибке (Т=0,0001)

Рисунок 2.17 – Метод масштабирования устройства на входе (множитель) (Км=1.02)

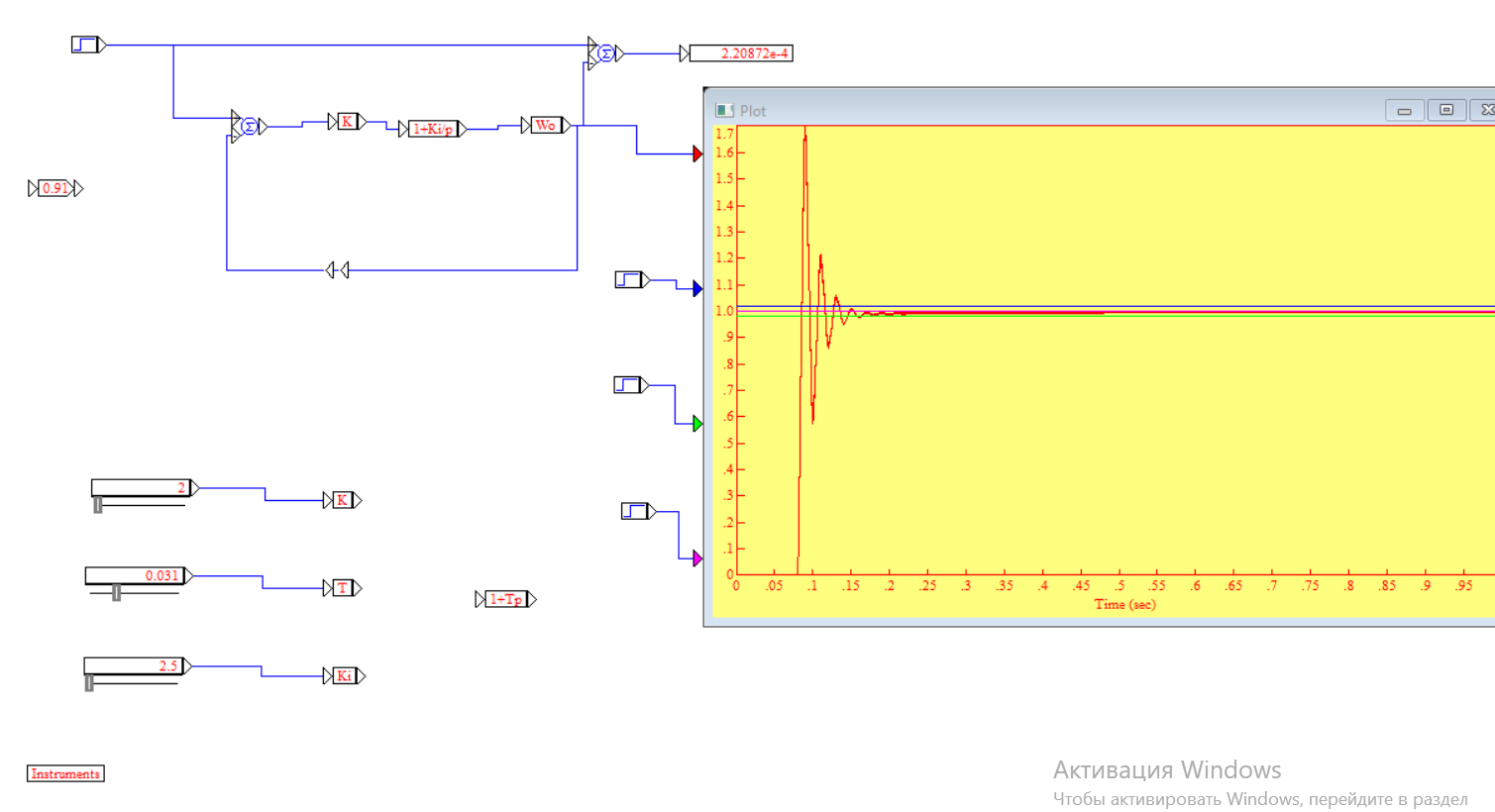
Рисунок 2.18 – Метод комбинированный: контурный коэффициент усиления + звено астатизма (К = 2, Ki = 2.5)

Рисунок 2.19 – Метод комбинированный: масштабирующее устройство на входе + звено астатизма (Км = 2, Ki = 2.5)
Таблица 2.3 – Результаты экспериментов
|
Методы |
Параметры |
Погрешность (на конец времени моделирования) (0.2 с.) |
Быстродействие (время переходного процесса) ∆±2% |
Запас устойчивости |
|
|
По фазе |
По амплитуде |
||||
|
Исходная модель |
К=~15; К=2; Т1=0,003; Т2=0,001 |
0.01963 |
0.6311 |
24о |
15.7 дб |
|
Коэф. усиления |
K=5.1 |
0.003487 |
0.2087 c. |
6о |
4.5 дб |
|
Астатизм |
Ki=2.8 |
0.000089007 |
0.3220 с. |
17о |
13 дб |
|
Производная от ошибки |
Т=0.0001 |
0.0196 |
0.6294 с. |
20о |
14 дб |
|
Масштабирующее устройство на входе |
Км=1.02 |
0.000022104 |
0.17799 с. |
38о |
13 дб |
|
Комбинированное: Звено астатизма + Контурный коэффициент усиления |
Кi=2.5, K=2 |
0.0007412 |
0.1650 с. |
12о |
9 дб |
|
Комбинированное: масштабирующее устройство на входе + звено астатизма |
Км = 2 Ki = 2.5 |
0.0000484076 |
0.2993 с. |
29о |
15 дб |
ВЫВОДЫ
В ходе данной лабораторной работы освоили основные методы повышения точности САР: увеличения коэффициента усиления разомкнутой цепи, регулирования по производным от ошибки с увеличением контурного коэффициента усиления, повышения степени астатизма, применения неединичных обратных связей или масштабирующих устройств на входе / выходе, введения комбинированного управления.
Установили как эти методы влияют на качество управления и определили наиболее эффективные комбинированные методы согласно качеству управления.
В ходе экспериментов определили, что комбинированный метод (применение не единичных связей и регулирование по производной ошибке) дал наилучший результат в повышении точности для заданной нашему варианту модели, так как увеличилось быстродействие системы, не уменьшив запас устойчивости. В данной модели погрешность удалось уменьшить, но за счет уменьшения быстродействия и запаса устойчивости по амплитуде.