МИНОБРНАУКИ РОССИИ
Санкт-Петербургский государственный
электротехнический университет
«ЛЭТИ» им. В.И. Ульянова (Ленина)
Кафедра ПМИГ
ДОКЛАД
по дисциплине «Конструкционные и биоматериалы»
Тема: КОСВЕННЫЕ МЕТОДЫ ОПРЕДЕЛЕНИЯ МЕХАНИЧЕСКИХ СВОЙСТВ МАТЕРИАЛОВ. МЕТОД БРИНЕЛЯ.
|
Студент гр. 7501 |
|
Исаков А.О. |
|
Преподаватель |
|
Лобачева Д. А. |
Санкт-Петербург
2020
Общие положения
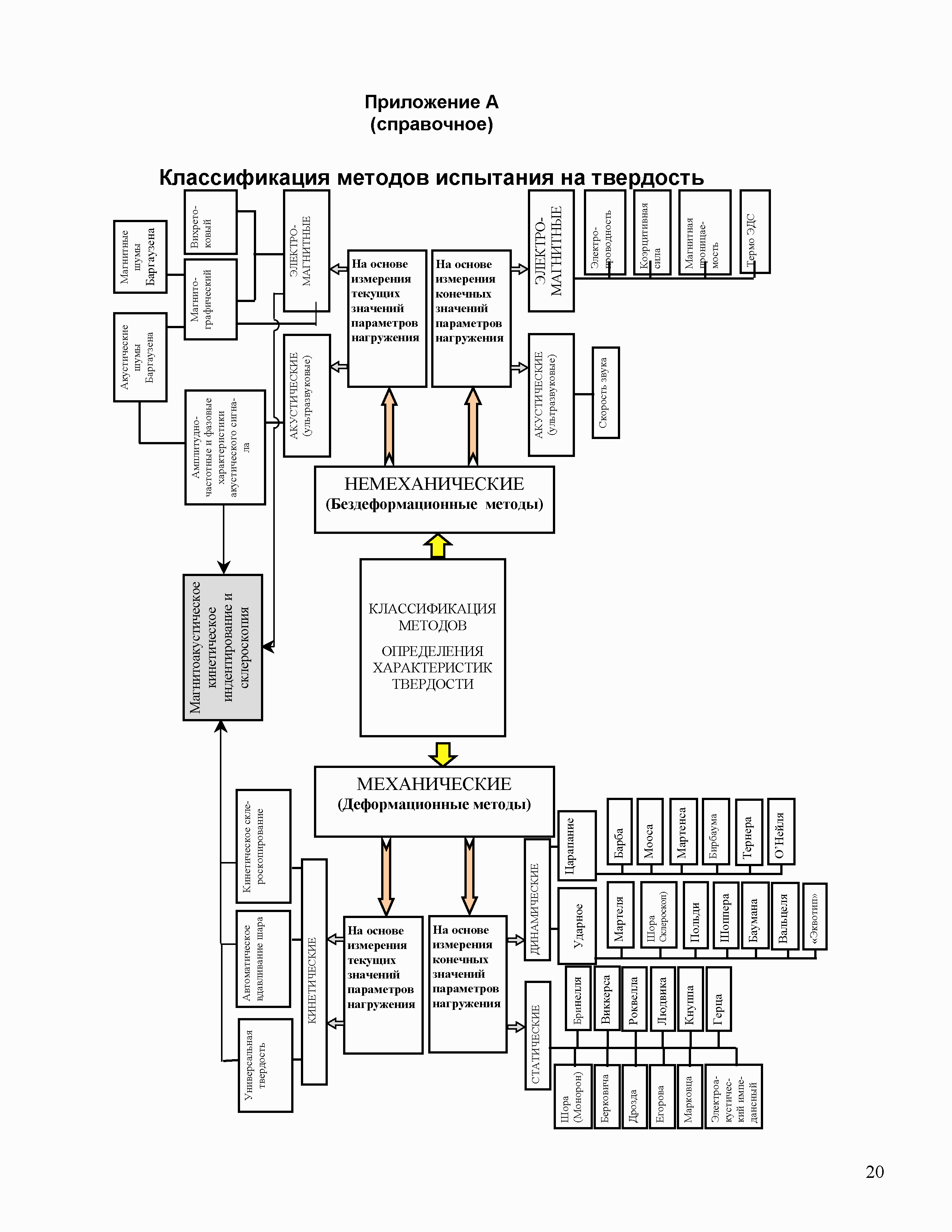
По способу получения результата методы определения твердости подразделяются на прямые и косвенные. В прямых методах значение твердости находится непосредственно из результата испытания, часто нарушая целостность объекта. Все прямые методы стандартизированы. К косвенным методам относятся следующие методы определения твердости: Бринелля, Виккерса, Роквелла, Шора, акустико-импедансный и немеханические методы. Косвенные методы определения твердости применяются дополнительно к прямым для повышения статистической достоверности результатов либо для упрощения процедуры контроля в случаях, когда применение прямых методов затруднено или невозможно. Важно заметить, что применение косвенных методов не нарушает целостность обьекта. В косвенных методах значение твердости находится на основании корреляционных соотношений с результатами определения твердости, полученными прямыми методами.
По принципу действия методы определения твердости подразделяются на механические и немеханические (бездеформационные). В ходе испытаний механическими методами производится деформация материала, а в ходе испытаний немеханическими методами измеряются его отличные от механических физические характеристики. Механические методы могут быть как прямыми, так и косвенными, немеханические - только косвенными. Бездеформационные методы определения твердости могут применяться только для предварительного обследования и выявления неоднородности свойств исследуемого материала.
В зависимости от временного характера приложения нагрузки и измерения параметров вдавливания индентора механические методы определения твердости подразделяются на статические, динамические и кинетические. Статические методы подразумевают медленное приложение нагрузки и выдержку под нагрузкой. В динамических методах нагрузка прилагается быстро, а выдержка под нагрузкой не предусматривается. В кинетических методах приложение нагрузки производится с ограниченной скоростью. В ходе испытаний производится непрерывная регистрация процесса вдавливания индентора с записью диаграммы ’’нагрузка на индентор - глубина вдавливания индентора”.
Рисунок 1. Классификация методов
Прежде чем приступить к проведению испытаний, необходимо подготовить поверхность испытуемого изделия в месте контроля:
а) поверхность испытуемого изделия должна быть свободна от окалины и других посторонних веществ, коррозионных повреждений металла; на контролируемой поверхности изделия производится зачистка участка измерения (снятие поверхностного слоя) так, чтобы края отпечатка после вдавливания были достаточно отчетливы для измерения его размеров с требуемой точностью
б) число этапов зачистки поверхности испытуемого металла определяется требованиями к шероховатости этой поверхности согласно ГОСТ 2789;
в) при испытаниях на искривленных поверхностях радиус кривизны образца (изделия) должен быть не меньше величины 5D в случае, кода проводится испытание шаровым индентором или 5 мм в случае вдавливания пирамиды или конуса;
Зачистка испытуемой поверхности проводится в следующем порядке : - удаление дефектов поверхности с толщиной снимаемого слоя от 0.25 до 1.5 мм.
- шлифование с толщиной снимаемого слоя от 0,1 до 0.25 мм. Достигаемый параметр шероховатости Ra находится в пределах от 0,15 до 3,2мкм.
- полирование с толщиной снимаемого слоя до 0.05 мм. Достигаемый параметр шероховатости Ra находится в пределах от 0,025 до 0,40 мкм. Рекомендуемая глубина снимаемого слоя при зачистке: - кованно-штампованной поверхности не более 2 мм; - поверхности литых деталей не более 4 мм; - для труб - от 4% до 5 % от толщины стенки, но не более 2 мм.
Фактическая толщина после зачистки не должна лежать ниже предельно допустимой толщины в соответствии с государственным стандартом или техническими условиями на изделие. В случае, если необходимая зачистка сделает металл тоньше ниже предельно допустимых значений толщины по стандартам или техническим условиям, то необходимо выбрать другое место для проведения испытаний. Если возможность выбора другого места исключена, то вопрос о проведении испытаний согласовать с Головной материаловедческой организацией.
Стандарт : ГОСТ 9012 (ГОСТ 22761 используется при использовании переносных приборов); ISO 6506 «Hardness test - Brinell test»;
Сущность метода заключается во вдавливании шарика (стального или из твердого сплава) в образец (изделие) под действием усилия, приложенного перпендикулярно к поверхности образца, в течение определенного времени, и измерении диаметра отпечатка после снятия усилия. При определении твёрдости методом Бринелля, в отличие от метода Роквелла, измерения производят до упругого восстановления материала.
Число твердости обозначается цифрами со стоящим после них символом НВ. При условиях испытаний отличных от стандартных ( диаметр шарика D=10 мм нагрузка Р=3000 кг, время выдержки под нагрузкой t= 10... 15 с) после букв НВ указываются условия испытаний - НВ D/P/t При испытаниях с индентором из карбида вольфрама символ НВ дополняется буквой W. В зарубежных источниках также используется обозначение вида НВ/К, где K=P/D2.
При измерении твердости должны быть соблюдены следующие условия: - плавное возрастание нагрузки до необходимого значения; - поддержание постоянства нагрузки в течение установленного времени; - приложение действующего усилия перпендикулярно к поверхности испытуемого образца или изделия; - при проведении измерений непосредственно на оборудовании переносными приборами, при необходимости обеспечить жесткую связь прибора с испытуемым изделием при помощи струбцины, цепного или магнитного захвата; - расстояние между центром отпечатка и краем образца или соседнего отпечатка должно быть не менее 2,5 диаметра (длины диагонали) отпечатка; - толщина объекта измерения должна быть не менее десятикратной глубины отпечатка; - испытуемое изделие на время проведения измерений должно находиться в разгруженном состоянии от основных рабочих нагрузок.
Обработка результатов измерений включает в себя следующие этапы: - вычисление значений твердости, получаемых непосредственно в результате испытания материала на основании соответствующих методик и оценка погрешности полученного значения твердости; - преобразование, если это необходимо, полученного значения твердости в значение твердости по более употребительной шкале (например, перевод в единицы по шкале Бринелля производится как промежуточный этап при расчете механических свойств); - расчет значений механических свойств по характеристикам твердости и оценка погрешности полученных значений механических свойств.


P – приложенная нагрузка , Н
D – диаметр шарика , мм
d – диаметр отпечатка, мм
h – глубина внедрения индентора
Вычисление твердости производится по серии испытаний. Для каждого испытания в соответствии с руководством по эксплуатации или паспортом к прибору производится расчет значения твердости. Статистическую обработку результатов испытаний производить в соответствии с ГОСТ 8.207. Считать при этом, что результаты испытаний принадлежат к нормальному распределению и принять доверительную вероятность равной 0,95.
При
сопоставлении значений твердости,
полученных различными методами между
собой необходимо помнить, что:
-
зависимости для такого перевода являются
эмпирическими,
- при одном и том же
способе измерения твердости ее значение
сильно
зависит от нагрузки: при меньших
нагрузках значения твердости
получаются
более высокими.
Перевод
значений твердости, определяемых
различными методами, для
углеродистых
конструкционных сталей приведен в
таблице 1.
Таблица 1.
Метод можно применять только для материалов с твердостью до 450 HB, если применять стальной закаленный шарик. Как альтернатива, применяют шарики из твёрдого сплава на основе карбида вольфрама (WC), это позволяет повысить верхний предел измерения твёрдости до 600 HBW.
Твёрдость по Бринеллю зависит от нагрузки, так как изменение глубины вдавливания не пропорционально изменению площади отпечатка.
При вдавливании индентора по краям отпечатка из-за выдавливания материала образуются навалы и наплывы, что затрудняет измерение как диаметра, так и глубины отпечатка.
Из-за большого размера тела внедрения (шарика) метод неприменим для тонких образцов.
Зная твёрдость по Бринеллю, можно быстро найти предел прочности и текучести материала, что важно для прикладных инженерных задач
Так как метод Бринелля — один из самых старых, накоплено много технической документации, где твёрдость материалов указана в соответствии с этим методом.
Данный метод является более точным по сравнению с методом Роквелла на более низких значениях твёрдости (ниже 30 HRC).
Также метод Бринеля менее критичен к чистоте подготовленной под замер твёрдости поверхности.
РД ЭО 0027-2005 «Инструкция по определению механических свойств металлаоборудования атомных станций безобразцовыми методами по характеристикам твердости»
ГОСТ 9012-59. Металлы. Метод измерения твердости по Бринеллю (с Изменениями N 1, 2, 3, 4, 5)
https://tochpribor-nw.ru/articles/metod_brinellya/