Материал: Корпоративный портал библиотеки Вяземского Политехнического техникума

Внимание! Если размещение файла нарушает Ваши авторские права, то обязательно сообщите нам

Инфологическое моделирование данных - это процесс создания логического представления структуры базы данных. Правильно сконструированная модель данных должна поддерживать все пользовательские представления данных. Моделирование данных является наиболее важной задачей при разработке эффективных приложений баз данных. Если база данных будет неверно отражать пользовательское представление данных, то пользователи найдут её приложения неудобными, неполными и не оправдывающими ожиданий. Инфологическое моделирование данных - основа для всей последующей работы по разработке базы данных и приложения по её ведению.

1. Информационный объект "Сотрудники" - данный объект содержит информацию о сотрудниках библиотеки:

-       Код сотрудника;

-       ФИО;

-       Возраст;

-       Пол;

-       Адрес;

-       Телефон;

-       Паспортные данные;

-       Код должности.

2. Информационный объект "Должности" - данный объект содержит информацию о должностях сотрудников библиотеки:

-       Код должности;

-       Наименование должности;

-       Оклад;

-       Обязанности;

-       Требования.

3. Информационный объект "Издательства" - данный объект содержит информацию о издательствах:

-       Код издательства;

-       Наименование;

-       Город;

-       Адрес;

4. Информационный объект "Жанры" - данный объект содержит информацию о жанрах:

-       Код жанра;

-       Наименование;

-       Описание;

5. Информационный объект "Книги" - данный объект содержит информацию о книгах:

-       Код книги;

-       Наименование;

-       Автор;

-       Код издательства;

-       Год издания.

-       Код жанра.

6. Информационный объект "Читатели" - данный объект содержит информацию о читателях:

-       Код читателя;

-       ФИО;

-       Дата рождения;

-       Пол;

-       Адрес;

-       Телефон;

-       Паспортные данные;

7. Информационный объект "Выданные книги" - данный объект содержит информацию о выданных книгах:

-       Код книги;

-       Код читателя;

-       Дата выдачи;

-       Дата возврата;

-       Отметка о возврате.

1.6 Датологическое проектирование

После того, как выбор СУБД и других инструментальных средств разработки базы, данных и программного обеспечения для её ведения завершён, необходимо приступить к проектированию датологической модели базы данных (БД). При формировании датологической схемы, каждая из определённых в инфологической модели сущностей отображается в таблицу (отношение), кроме того, в отношения могут быть преобразованы различные информационные отношения между сущностями.

После определения информационных объектов предметной области и их свойств необходимо ответить на ряд вопросов.

На какие таблицы можно разбить данные, подлежащие хранению в БД?

Какое имя можно присвоить каждой таблице?

Однако этап логического или датологического проектирования не заканчивается проектирование схемы отношений. В общем случае в результате выполнения этого этапа должны быть получены следующие результирующие документы:

-       описание концептуальной схемы БД в терминах выбранной СУБД;

-       описание внешних моделей в терминах выбранной СУБД;

-       разработка процедур поддержки семантической целостности БД.

Однако перед тем как описывать построенную схему в терминах выбранной СУБД, надо выстроить эту схему.

Рассмотрим методику построения корректной схемы БД, ориентируясь на реляционную модель данных. Корректной называют схему БД, в которой отсутствуют нежелательные зависимости между атрибутами отношений.

Проектирование схемы БД может быть выполнено двумя путями.

Путем декомпозиции (разбиения), когда исходное множество отношений, входящих в схему БД заменяется другим множеством отношений (число их при этом возрастает), являющихся проекциями исходных отношений. На этапе датологического моделирования осуществляется нормализация сформированных таблиц БД. Процесс проектирования БД с использованием метода нормальных форм является итерационным и заключается в последовательном переводе отношений из первой нормальной формы в нормальные формы более высокого порядка по определенным правилам. Каждая следующая нормальная форма ограничивает определенный тип функциональных зависимостей, устраняет соответствующие аномалии при выполнении операций над отношениями БД и сохраняет свойства предшествующих нормальных форм.

В рамках выполнения настоящем курсовом проекте создаются следующие таблицы (таблицы уже нормализованы).

В таблице "Сотрудники" хранится информация о сотрудниках библиотеки, её структура приведена в таблице 1.

Таблица 1 - Сотрудники

Название поля

Тип данных

Пример

Код сотрудника

bigint

1

ФИО

nvarchar(50)

Иванов Андрей Евгеньевич

Возраст

nvarchar(10)

19

Пол

nvarchar(10)

М

Адрес

nvarchar(50)

Московская 9, 73

Телефон

nchar(15)

5-55-51

Паспортные данные

nvarchar(50)

6609 10122

Код должности

bigint

1


В таблице "Должности" отображены должности, занимаемые сотрудниками библиотеки. Её структура отображена в таблице 2.

Таблица 2 - Должности

Название поля

Тип данных

Пример

Код должности

bigint

1

Наименование должности

nvarchar(50)

Документовод

Оклад

money

6000

Обязанности

nvarchar(100)

Разработка и внедрение технологических процессов работы с документами

Требования

nvarchar(50)

ВПО


В таблице "Издательства" отображается информация о предприятии, издающем книги. Структура приведена в таблице 3.

Таблица 3 - Издательства

Название поля

Тип данных

Пример

Код издательства

bigint

1

Наименование издательства

nchar(20)

Андромеда

Город

nchar(20)

Москва

Адрес

nvarchar(30)

Азовская 21



В таблице "Жанры" хранится информация о жанрах книг. Структура таблицы отображена в таблице 4.

Таблица 4 - Жанры

Название поля

Тип данных

Пример

Код жанра

bigint

1

Наименование жанра

nvarchar(50)

Медицина

Описание


Литература по медицине


В таблице "Книги" хранится информация о книгах. Её структура приведена в таблице 5.

Таблица 5 - Книги

Название поля

Тип данных

Пример

Код книги

bigint

1

Наименование книги

nvarchar(50)

Научная жизнь

Автор

nvarchar(50)

Горностаев Олег Михайлович

Код издательства

bigint

1

Год издания

nchar(10)

1990

Код жанра

bigint

1


В таблице "Читатели" хранится информация о читателях. Её структура отображена в таблице 6.

Таблица 6 - Читатели

Название поля

Тип данных

Пример

Код читателя

bigint

1

ФИО

nchar(50)

Иванов Иван Иванович

Дата рождения

nchar(20)

10.10.1990

Пол

nchar(10)

М

Адрес

nvarchar(30)

Ямская 28

Телефон

nchar(30)

5-32-12

Паспортные данные

nchar(20)

2200 36051



В таблице "Выданные книги" хранится информация о книга, выданных читателям. Её структура отображена в таблице 7.

Таблица 7 - Выданные книги

Название поля

Тип данных

Пример

Код книги

bigint

1

Код читателя

bigint

1

Дата выдачи

nchar(10)

11.11.2014

Дата возврата

nchar(10)

21.11.2014

Отметка о возврате

nchar(20)

Возвращена

Код сотрудника

bigint

1


Вид датологической схемы базы данных представлен на рисунке 1.6.1

Рисунок 1.6.1 - Датологическая схемы базы данных

 

.7 Разработка алгоритма решения задачи


Алгоритм - это точное предписание, определяющее вычислительный процесс, ведущий от варьируемых начальных данных к искомому результату. Алгоритм содержит указание о том, какие операции необходимо выполнить над исходными данными и в какой последовательности для решения задачи. Поэтому при разработке алгоритма необходимо четко представлять поставленную задачу, чтобы предусмотреть все возможные варианты действий. К алгоритмам предъявляются следующие требования: определенность означает однозначность толкования отображаемого алгоритмом вычислительного процесса; результативность алгоритма заключается в возможности получения результата решения задачи для допустимых исходных данных за конечное число шагов; массовость означает, что решение однотипных задач с различными исходными данными может быть осуществлено по одному алгоритму; дискретность означает, что определяемый алгоритмом вычислительный процесс может быть расчленен на отдельные этапы, элементарные операции.



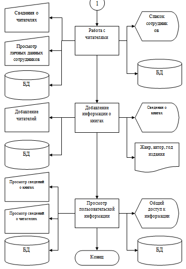
Рисунок 1.7.1 - Схема алгоритма

На рисунке 1.7.1 представлен обобщенный алгоритм работы веб-портала библиотеки ВПТ.

Разработка алгоритма решения задачи на вычислительной машине должна осуществляться с учетом особенностей применяемой ЦВМ и режима ее использования. Должны учитываться такие характеристики ЦВМ, как разрядность ячеек памяти, емкость ОЗУ, скорость ввода исходных данных и вывода результатов, система команд, емкость ВЗУ, скорость обмена информацией с ВЗУ, конкретный набор оборудования и др. Например, при недостаточной с точки зрения точности решения задачи разрядности ячейки необходимо предусмотреть вычисления над числами с количеством разрядов, большим, чем разрядность ячейки. Если система команд такова, что имеется возможность циклической организации вычислений, то даже при небольшой емкости памяти может не потребоваться обмена информацией с ВЗУ; в противном случае пересылка информации должна быть предусмотрена.

2. Экспериментальный раздел

 

2.1 Создание базы данных, заполнение таблиц данными


Этапы проектирования базы данных библиотеки ВПТ:

Создаём базу данных с названием BDLibrary.mdf с помощью инструментария Visual Studio 2008. В данной базе данных создаём следующие таблицы: таблица администраторы, пользователи, сотрудники, должности, издательства, жанры, книги, читатели, выданные книги, представленные на рисунках 2.1.1 - 2.1.9.

Рисунок 2.1.1 - Таблица Администраторы

Рисунок 2.1.2 - Таблица Пользователи

Рисунок 2.1.3 - Таблица Сотрудники

Рисунок 2.1.4 - Таблица Должности

Рисунок 2.1.5 - Таблица Издательства

Рисунок 2.1.6 - Таблица Жанры

Рисунок 2.1.7 - Таблица Книги

Рисунок 2.1.8 - Таблица Читатели

Рисунок 2.1.9 - Таблица Выданные книги

 

.2 Создание запросов и фильтров


Запрос Просмотр Всего связывает таблицы: сотрудники, должности, издательства, жанры, книги, читатели, выданные книги. Запрос представлен на рисунке 2.2.1

Рисунок 2.2.1 - Запрос просмотр всех сведений

Запрос "Отдел Кадров" связывает таблицы "Сотрудники" и "Должности". Запрос представлен на рисунке 2.2.2

Рисунок 2.2.2 - Запрос отдел кадров

Запрос "Каталог" связывает таблицы "Книги", "Издательства" и "Жанры". Запрос представлен на рисунке 2.2.3

Рисунок 2.2.3 - Запрос каталог

Запрос "Книги на руках" связывает таблицы "Выданные книги", "Книги", "Читатели" и "Сотрудники". Запрос представлен на рисунке 2.2.4

Рисунок 2.2.4 - Запрос книги на руках

 


2.3 Создание форм


Форма default.aspx, представлена главная страница сайта на рисунке 2.3.1

Рисунок 2.3.1 - Главная страница

Форма Reg_BD.aspx, представлены страницы регистрации пользователей и администраторов на рисунках 2.3.2 - 2.3.3.

Рисунок 2.3.2 - Страница регистрации пользователей

Рисунок 2.3.3 - Страница регистрации администраторов

Форма BD_Avto.aspx, представлена страница авторизации на рисунке 2.3.4.

Рисунок 2.3.4 - Страница авторизации

 

2.4 Обеспечение безопасности доступа к данным


Большинство веб-приложений ASP.NET тем или иным образом используют доступ к данным. Многие приложения аккумулируют данные в базе данных или файле, а хранимые данные часто основаны на сведениях, предоставленных пользователями. Поскольку исходные данные могут поступать из ненадежных источников, а информация хранится длительное время и необходимо быть уверенным в том, что неавторизованные пользователи не смогут получить непосредственный доступ к данным, требуется уделить особое внимание проблеме безопасности доступа к данным. В этом разделе приводятся рекомендации, которые помогут повысить безопасность доступа к данным в веб-приложении ASP.NET.

Предлагаемые рекомендации в отношении конфигурации и кодирования помогут повысить безопасность приложений. Но не менее важно на постоянной основе следить за тем, чтобы на веб-сервере были установлены последние обновления для системы безопасности Microsoft Windows и служб IIS, а также обновления для системы безопасности Microsoft SQL Server или другого программного обеспечения, обеспечивающего доступ к источникам данных.

В системе присутствует три уровня доступа к базе данных:

Пользователь после авторизации в системе получает доступ к следующим страницам:

-       жанры;

-       издательства;

-       книги;

Администратор после авторизации в системе получает доступ к следующим страницам:

-       администраторы;

-       пользователи;

-       выданные книги;

-       должности;

-       жанры;

-       издательства;

-       книги;

-       сотрудники;

-       читатели.

 

2.5 Правила и порядок работы с базой данных


После создания базы данных и форм для работы с базой данных, администратору необходимо осуществить первичную настройку системы:

-       создание списков сотрудников;

-       создание списков читателей;

-       создание учетных записей администраторов;

-       создание учетных записей пользователей.

Затем администратор заполняет таблицы:

-       с названиями книг;

-       с названиями издательств;

-       с названиями жанров.

После того как администратор создал все необходимое система готова к работе.

 

2.6 Назначение и возможности программного средства


Программные средства информационной технологии можно разделить на системные и инструментальные. В системных программных средствах ведущая роль принадлежит операционным системам ЭВМ, системам управления банками данных и сетевому программному обеспечению. Операционные системы организуют функционирование ЭВМ в целом и реализуют требуемые режимы работы, наиболее характерными из которых являются пакетная обработка информации, и режим разделения времени, обеспечивающий параллельную работу пользователей на одной ЭВМ, либо на вычислительном комплексе.

Возможности операционных систем ЭВМ расширяют системы управления базами данных, которые в силу специфики своего назначения могут быть выделены в отдельную группу в структуре системных программных средств. СУБД должны быть приспособлена к нуждам пользователя, которые во многом определяются областью, организацией структур данных, применяемыми аппаратными и программными средствами.

В итоге огромного опыта разработки СУБД определились в основном два направления их построения: универсальные и специализированные. Отметим, что универсальные СУБД как системные программные средства информационной технологии вполне естественно не могут удовлетворить всем требованиям пользователей в части реализации на их основе процесса накопления данных. При их использовании возможно увеличение временных затрат оперативной памяти. Несмотря на это, они находят широкое применение.

3. Экономическая часть

 

3.1 Использование вычислительной техники в учебном процессе


Бурное развитие новых информационных технологий и внедрение их в России последние пять лет наложили определенный отпечаток на развитие личности современного ребенка. Мощный поток новой информации, рекламы, применение компьютерных технологий в телевидении, распространение игровых приставок, электронных игрушек и компьютеров оказывают большое влияние на воспитание ребенка и его восприятие окружающего мира. Существенно изменяется и характер его любимой практической деятельности - игры, изменяются и его любимые герои и увлечения.

Начиная учиться в школе, он может почувствовать определенный дискомфорт. Не во всех школах сегодня еще есть оснащенные технологические классы, устаревшие учебные программы и методические приемы приводят к существенному снижению мотивации учения школьников, заставляя вдумчивых педагогов искать более современные средства и методы обучения.

Одним из таких средств, обладающих уникальными возможностями и широко распространенных и апробированных в школах индустриально развитых держав, и является компьютер.

Сочетая в себе возможности телевизора, видеомагнитофона, книги, калькулятора, являясь универсальной игрушкой, способной имитировать другие игрушки и самые различные игры, современный компьютер вместе с тем является для ребенка тем равноправным партнером, способным очень тонко реагировать на его действия и запросы, которого ему так порой не хватает. Терпеливый товарищ и мудрый наставник, творец сказочник миров и персоналий, вершина интеллектуальных достижений человечества, компьютер играет все большую роль в досуговой деятельности современных детей и в формировании их психофизических качеств и развитии личности. Использование компьютеров в учебной и внеурочной деятельности школы выглядит очень естественным с точки зрения ребенка и является одним из эффективных способов повышения мотивации и индивидуализации его учения, развития творческих способностей и создания благополучного эмоционального фона.

Актуальность избранной темы объясняется общечеловеческой значимостью затрагиваемого материала. Дело в том, что проблема информатизации и непосредственно связанной с ней компьютеризации всех сфер человеческой деятельности является одной из глобальных проблем современного мира. Причина тому - неслыханное для предшествующих эпох повышение роли информации, превращение ее в одну из важнейших движущих сил всей производственной и общественной жизни. Происходящий параллельно стремительный скачок в развитии аппаратных средств, т.е. собственно компьютеров как технических устройств за последние 2-3 года сделал эту технику достаточно доступной. Поэтому внедрение компьютерных технологий в образование можно охарактеризовать как логичный и необходимый шаг в развитии современного информационного мира в целом. Подтверждением этого может служить возникновение целого ряда специальных научных центров, непосредственно занимающихся проблемами информатизации и компьютеризации образования.

Такой факт, как появление специализированных периодических изданий, литературы общепедагогического порядка по проблемам компьютеризации и множества соответствующих методических разработок говорит о существовании и острой актуальности данной проблемы для современной школы на всех ее уровнях.

Современная наука концентрирует внимание на теоретической разработке концепции и структурно-организационных моделей компьютеризации образования, так как на данный момент, ввиду отсутствия стабильных позиций в этом вопросе, реальная компьютеризация учебного процесса на местах фактически отсутствует.

Обоснование безотлагательной необходимости внедрения компьютерной и микропроцессорной техники в школьную практику содержит два основных, тесно связанных между собой слагаемых. Во-первых, огромные технико-операционные возможности компьютера несут в себе несравнимый с ранее применявшимися техническими средствами обучения, дидактический материал, который может и должен быть реализован в учебно-воспитательном процессе. Во-вторых, подлинная действенность научно-технического прогресса (а широкое применение компьютеров - одно из ярчайших его проявлений) в решающей степени зависит от подготовки кадров на уровне современных требований.

Поэтому изучение и использование компьютерной техники в учебном процессе - важнейший компонент подготовки учащихся к дальнейшей трудовой жизни. Нельзя не учитывать того, что для большинства выпускников средних и высших учебных заведений будущая профессия станет по преимуществу компьютерной.

 

3.2 Расчет себестоимости и цены программы


Трудовые затраты включают заработную плату каждого преподавателя и отчисления от нее. Дисциплины и число часов приведены в таблице 3.2.1.

Таблица 3.2.1 - Часовые тарифные ставки

Преподаватель

Категория и стаж работы

Стоимость нормо-часа Сч, руб.коп

Фонд оплаты труда, руб. (Ф/З)

Коростелев М.К.

Высшая, стаж более 20 лет

133,63

21648

Макарова Н.М.

Высшая, стаж более 10 лет

129, 65

10372

Никитина С.Ю.

Высшая, стаж более 20 лет

133,63

26191



Таблица 3.2.2 - Трудовые затраты

 Дисциплина

Преподаватели

Часы

Фонд оплаты труда, руб.

МДК 3.1 Технология разработки программного обеспечения

Коростелев М.К.

162

21648

 МДК 3.2 Инструментальные средства разработки программного обеспечения

Коростелев М.К.

162

21648

МДК 3.3 Документация и сертификация

Макарова Н.М.

80

10372

МДК 3.4 Пакеты Прикладных Программ

Никитина С.Ю.

196

26191

Итого:


600

79859


Категории оплаты труда преподавателей, часовые тарифные ставки и фонд оплаты труда преподавателей приведены в таблице 3.2.2.

Итого фонд оплаты труда преподавателей определён умножением времени изучения предмета в часах на стоимость нормы-часа (Сч, руб/ч)

Средняя стоимость одного нормо-часа равна (Сч ср.):

(3.1)


где Ф/з - фонд оплаты труда, руб.;

t - время изучения дисциплин, ч.



Время работы над программой составляет 52 часа.

Расчеты себестоимости и цены программы:

основная зарплата по стоимости труда программиста равна (Зосн):

(3.2)



где Сч - часовая тарифная ставка, руб./ч.;

t1 - время работы над программой, ч;



дополнительная зарплата (отпускные, учебный отпуск и т.д.) - 20% от основной зарплаты (Здоп):

(3.3)


где d - коэффициент дополнительной зарплаты.


отчисления на социальное страхование (оплата по больничным листам, медицинское страхование и т.д.) - 26% от основной зарплаты (Ссоц):

(3.4)


где b - коэффициент отчисления на социальное страхование.



оплата труда руководителя дипломного проекта (Коростелева М.К.) с начислениями за 12 часов (Р):

P= Сч’·t’·d’·b’,

(3.5)


где Сч’- часовая тарифная ставка, руб./ч.;

t’ - время, ч;

d’ - коэффициент основной зарплаты с дополнительной зарплат;

b’ - коэффициент основной зарплаты с отчислениями на социальное страхование.

(3.6)


стоимость работы компьютера (К):

(3.7)


где Сч1- 70 руб./ч.- стоимость работы одного часа компьютера;

t2 - 33 часа - время работы компьютера.



стоимость диска (Д) - 15 руб.;

стоимость инструкции - руководство по эксплуатации (инструкция пользователя) (И):

И = 3 руб. ∙ 2 листа = 6 руб.

(3.8)


Итого затраты по пунктам 1-7 составляют себестоимость работы(С):

(3.9)

накладные расходы предприятия (амортизация помещения, освещение, отопление и т.д.) составят 10% от всех затрат (Нр):

(3.10)


где 0,1 - коэффициент накладных расходов.

полная себестоимость программы (Сполн):

Сполн = С+Нр,

(3.11)


где С - себестоимость программы, руб.;



для определения цены программы начислим плановую прибыль в размере 20% (Ппл):

(3.12)


где 0,2 - коэффициент плановой прибыли.

   



Определим цену программы (Ц):

(3.13)



Заключение


Результатом исследования деятельности СПО ВПТ, проводимого в рамках выпускной квалификационной работы, является разработка корпоративного портала библиотеки ВПТ.

Создание корпоративного портала базы данных позволило облегчить работу с огромными объемами информации, необходимыми для организации выдачи книг абонементам библиотеки. База данных помогает справиться с тем огромным потоком информации, с которыми раньше приходилось справляться библиотекарям и администраторам вручную, причем поток информации постоянно обновляется.

Программный продукт был создан в форме сайта. Вход в систему осуществляется посредством ввода своего уникального логина и пароля. Изменить информацию может только администратор.

Сайт состоит из двух разделов: "Администратор" и "Пользователь".

В разделе "Администратор" можно просмотреть фильтры и таблицы, можно добавлять записи в таблицы, а также регистрировать или удалять пользователей и администраторов.

В разделе "Пользователь" можно получить доступ к просмотру трех таблиц: "Книги", "Жанры", "Издательства".

При создании программного продукта использовались современные инструментальные средства разработки: Microsoft Visual Studio 2008, Microsoft Visual Web Developer 2008 Express Edition, Microsoft SQL Server 2005, Microsoft Office 2007.

Сайт работает по технологии "клиент-сервер", что позволяет охватить большое количество пользователей и добиться необходимого уровня оптимизации.

запрос программа база данные

Литература


1.      Бишоп Дж. C# в кратком изложении. - М.: БИНОМ, 2005.

2.      Бойко В.В., Савинков В.М. Проектирование баз данных информационных систем. - М.: Финансы и статистика, 1989.

3.      Вилдермьюс Ш. Практическое использование ADO.NET. Доступ к данным в Internet. Учебный курс. - М.: Издательский дом "Вильяме", 2003.

.        Дейт К. Дж. Введение в системы баз данных, 8 - е издание / Пер. с англ. - М.: Издательский дом "Вильямс", 2005.

.        Морган С. Разработка распределенных приложений на платформе Microsoft .Net Framework: Учебный курс Microsoft. - СПб.: Питер, 2008.

Приложение


Главная страница

using System;System.Configuration;System.Data;System.Linq;System.Web;System.Web.Security;System.Web.UI;System.Web.UI.HtmlControls;System.Web.UI.WebControls;System.Web.UI.WebControls.WebParts;System.Xml.Linq;System.Data.SqlClient;partial class _Default : System.Web.UI.Page

{void SetFocus(string ControlName)

{

// Добавляем функцию установки фокуса.Text.StringBuilder sb = new System.Text.StringBuilder("");.Append("<script language=javascript>");.Append("function setFocus(ctl) {");.Append(" if (document.all[ctl] != null)");.Append(" {document.all[ctl].focus();}");.Append("}");

// Добавляем вызов функции установки фокуса.Append("setFocus('");.Append(ControlName);.Append("');<");.Append("/");.Append("script>");

// Регистрируем клиентский скрипт(!Page.IsStartupScriptRegistered("InputFocusHandler")).RegisterStartupScript("InputFocusHandler", sb.ToString());

}void Page_Load(object sender, EventArgs e)

{(TextBox1.ClientID);

}SqlConnection www = new SqlConnection("Data Source=.\\SQLEXPRESS;AttachDbFilename=|DataDirectory|\\DB_Rabota.mdf;Integrated Security=True;User Instance=True");void ImageButton1_Click(object sender, ImageClickEventArgs e)

{_Student.Visible = false;_Prepod.Visible = false;_Admin.Visible = false;

/* Начало -- Преподаватели -- Начало */SaveDocCommand = new SqlCommand();.Connection = www;.CommandText = "Select * from Преподаватели";

{.Open();dr = SaveDocCommand.ExecuteReader();kod = "";fio = "";login = "";pass = "";(dr.Read())

{= dr[0].ToString();= dr[1].ToString();= dr[2].ToString();= dr[3].ToString();(dr[2].ToString() == TextBox1.Text && dr[3].ToString() == TextBox2.Text && TextBox1.Text != "" && TextBox2.Text != "")

{.Text = "Преподаватель: " + fio.ToString();.Visible = false;_Prepod.Visible = true;_Prepod_Fio.Value = fio;_kod_prepod.Value = kod;_Login_Prepodavatela.Value = login;;

}

{.Text = "Такого Пользователя нет";

}

}

}

{.Close();

}

/* Конец -- Сотрудники -- Конец */

/* Начало -- Читатели -- Начало */= new SqlCommand();.Connection = www;.CommandText = "Select * from Читатели";

{.Open();dr = SaveDocCommand.ExecuteReader();kod = "";fio = "";login = "";pass = "";(dr.Read())

{= dr[0].ToString();= dr[1].ToString();= dr[3].ToString();= dr[4].ToString();(dr[3].ToString() == TextBox1.Text && dr[4].ToString() == TextBox2.Text && TextBox1.Text != "" && TextBox2.Text != "")

{.Text = "Читатель: " + fio.ToString();.Visible = false;_Student.Visible = true;.Value = kod;.Value = fio;_Stydenta.Value = login;;

}

{.Text = "Такого Пользователя нет";

}

}

}

{.Close();

}

/* Конец -- Читатели -- Конец */

/* Начало -- Администрирование -- Начало */= new SqlCommand();.Connection = www;.CommandText = "Select * from Администрирование";

{.Open();dr = SaveDocCommand.ExecuteReader();kod = "";fio = "";login = "";pass = "";(dr.Read())

{= dr[0].ToString();= dr[1].ToString();= dr[2].ToString();= dr[3].ToString();(dr[2].ToString() == TextBox1.Text && dr[3].ToString() == TextBox2.Text && TextBox1.Text != "" && TextBox2.Text != "")

{.Text = "Администратор: " + fio.ToString();.Visible = false;_Admin.Visible = true;_Admin_Fio.Value = fio;;

}

{.Text = "Такого Пользователя нет";

}

}

}

{.Close();

}

/* Конец -- Администрирование -- Конец */

}

}

Панель читателя, добавление данных

using System;System.Collections;System.Configuration;System.Data;System.Linq;System.Web;System.Web.Security;System.Web.UI;System.Web.UI.HtmlControls;System.Web.UI.WebControls;System.Web.UI.WebControls.WebParts;System.Xml.Linq;System.Data.SqlClient;System.IO;partial class Student : System.Web.UI.Page

{void Page_Load(object sender, EventArgs e)

{.Text = "";(!IsPostBack)

{(Request.UrlReferrer == null)

{.Redirect("Default.aspx");;

}

}

{.Value = ((HiddenField)Page.PreviousPage.FindControl("HiddenField1")).Value;.Value = ((HiddenField)Page.PreviousPage.FindControl("HiddenField2")).Value;.Text = HiddenField2.Value;

}(Exception ex)

{

}

}SqlConnection www = new SqlConnection("Data Source=.\\SQLEXPRESS;AttachDbFilename=|DataDirectory|\\DB_Rabota.mdf;Integrated Security=True;User Instance=True");

/*String SavePath = "";string FullName;OldFileName; string ss;

*/dr = null;String CompleteFilePath = "";void ImageButton1_Click(object sender, ImageClickEventArgs e)

{.Text = "";

{= new DirectoryInfo(MapPath("~Image/TEMP/"));.Create();= MapPath("~Image/TEMP/" + FileUpload1.FileName);.SaveAs(CompleteFilePath);

// The BLOB holds the byte array to save.[] BLOB;

// The FileStream is the stream of bytes

// that represent the binary file..IO.FileStream FileStream = new System.IO.FileStream(CompleteFilePath, System.IO.FileMode.Open, System.IO.FileAccess.Read);

// The reader reads the binary data from the FileStream..IO.BinaryReader reader = new System.IO.BinaryReader(FileStream);

// The BLOB is asigned the bytes from the reader.

// The file length is passed to the ReadBytes method

// telling it how many bytes to read..IO.FileInfo file = new FileInfo(CompleteFilePath);= reader.ReadBytes((int)(file.Length));.Close();.Close();

// Create a command object to save

// the BLOB value.SaveDocCommand = new SqlCommand();.Connection = www;.CommandText = "INSERT INTO Сведения" +

"(Код_Сотрудника, Код_Читателя,Код_Книги,Код_Издательства) " +

"VALUES (@k_p, @k_st,@k_pred,@k_k,@i_f,@sod,@data,@komp)";

// Create parameters to store the filename and BLOB data.k_pP = new SqlParameter("@k_p", SqlDbType.BigInt);k_stP = new SqlParameter("@k_st", SqlDbType.BigInt);k_predP = new SqlParameter("@k_pred", SqlDbType.BigInt);k_kP = new SqlParameter("@k_k", SqlDbType.BigInt);i_fP = new SqlParameter("@i_f", SqlDbType.NVarChar);sodP = new SqlParameter("@sod", SqlDbType.VarBinary);dataP = new SqlParameter("@data", SqlDbType.SmallDateTime);kompP = new SqlParameter("@komp", SqlDbType.NVarChar);.Parameters.Add(k_pP);.Parameters.Add(k_stP);.Parameters.Add(k_predP);.Parameters.Add(k_kP);.Parameters.Add(i_fP);.Parameters.Add(sodP);.Parameters.Add(dataP);.Parameters.Add(kompP);_pP.Value = DropDownList1.SelectedValue;_stP.Value = HiddenField1.Value;_predP.Value = DropDownList2.SelectedValue;_kP.Value = DropDownList3.SelectedValue;_fP.Value = CompleteFilePath.Substring(CompleteFilePath.LastIndexOf("\\") + 1);.Value = BLOB;.Value = System.DateTime.Now;.Value = Request.ServerVariables["REMOTE_ADDR"].ToString();

// Execute the command and save the BLOB to the database.

{.Connection.Open();.ExecuteNonQuery();

// Response.Write(@"<script>alert(""Сохранён"");</script>");.Text = "Сохранён";

}(Exception ex)

{

// Response.Write(@"<script>alert(""Не сохранён"");</script>");.Text = "Не cохранён";

}

{.Connection.Close();

}

{.Delete(true);

}(Exception ex)

{

}

}(Exception ex)

{.Text = "Нужно выбрать файл";

}

}

Панель читателя, просмотр данных

using System;System.Collections;System.Configuration;System.Data;System.Linq;System.Web;System.Web.Security;System.Web.UI;System.Web.UI.HtmlControls;System.Web.UI.WebControls;System.Web.UI.WebControls.WebParts;System.Xml.Linq;System.Data.SqlClient;System.IO;partial class Student_Prosmotr : System.Web.UI.Page

{SqlConnection www = new SqlConnection("Data Source=.\\SQLEXPRESS;AttachDbFilename=|DataDirectory|\\DB_Rabota.mdf;Integrated Security=True;User Instance=True");void Page_Load(object sender, EventArgs e)

{(!IsPostBack)

{(Request.UrlReferrer == null)

{.Redirect("Default.aspx");;

}

}

{.Value = ((HiddenField)Page.PreviousPage.FindControl("HiddenField2")).Value;.Text = HiddenField1.Value;

}(Exception ex)

{

}

}String SavePath = "";string FullName;OldFileName; string ss;dr = null;void GridView1_SelectedIndexChanged(object sender, EventArgs e)

{b;

{

// Удалить TEMP с содержимым= new DirectoryInfo(MapPath("~Image/TEMP/"));

{.Delete(true);

}(Exception ex)

{

}

// Создать папку TEMP= new DirectoryInfo(MapPath("~Image/TEMP/"));.Create();

// Установить маршрут TEMP для записи считанного файла= MapPath("~Image/TEMP/");

// Создать команду для выбора записываемого файла из БДGetBlobCommand = new SqlCommand("SELECT [Имя_файла], [Содержимое],[Код_Сведений] " + " FROM Сведения " + " WHERE [Код_Сведений] = @kod ", www);

// Установить параметр.Parameters.Add("@kod", SqlDbType.BigInt).Value = GridView1.SelectedRow.Cells[1].Text;

// Current index to write the bytes toCurrentIndex = 0;

// number of bytes to store in the BLOB.BufferSize = 100;

// Actual number of bytes returned when calling GetBytes.BytesReturned;

// The Byte array used to hold the buffer.[] Blob = new byte[BufferSize];

// Открыть соединение.Connection.Open();reader = GetBlobCommand.ExecuteReader(CommandBehavior.SequentialAccess);(reader.HasRows) b = true; else b = false;(reader.Read())

{

// Create or open the selected file.= reader["Имя_файла"].ToString();

// OldFileName = SavePath + "\\" + ss;= SavePath + ss;= "~Image/TEMP/" + ss;.IO.FileStream FileStream = new System.IO.FileStream(OldFileName, System.IO.FileMode.OpenOrCreate, System.IO.FileAccess.Write);

//

// Set the writer to write the BLOB to the file..IO.BinaryWriter writer = new System.IO.BinaryWriter(FileStream);

// Reset the index to the beginning of the file.= 0;

// Set the BytesReturned to the actual number

// of bytes returned by the GetBytes call.= reader.GetBytes(1, CurrentIndex, Blob, 0, BufferSize);

// If the BytesReturned fills the buffer

// keep appending to the file.(BytesReturned == BufferSize)

{.Write(Blob);.Flush();+= BufferSize;= reader.GetBytes(1, CurrentIndex, Blob, 0, BufferSize);

}

// When the BytesReturned no longer fills

// the buffer, write the remaining bytes..Write(Blob, 0, (int)(BytesReturned));.Flush();.Close();.Close();

}.Close();.Connection.Close();(b)

{Fname = Server.MapPath(FullName);.ClearContent();.ClearHeaders();.ContentType = "binary/octet-stream";.AddHeader("Content-Disposition", "attachment; filename=" + ss);.WriteFile(Fname);.Flush();.Close();

}

}(Exception ex)

{.Write(@"<script>alert(""Невозможно выполнтить запрос"");</script>");

}

}

}

Панель администратора, просмотр данных

using System;System.Collections;System.Configuration;System.Data;System.Linq;System.Web;System.Web.Security;System.Web.UI;System.Web.UI.HtmlControls;System.Web.UI.WebControls;System.Web.UI.WebControls.WebParts;System.Xml.Linq;System.Data.SqlClient;System.IO;partial class Prepodavatel : System.Web.UI.Page

{void Page_Load(object sender, EventArgs e)

{(!IsPostBack)

{(Request.UrlReferrer == null)

{.Redirect("Default.aspx");;

}

}

{.Value = ((HiddenField)Page.PreviousPage.FindControl("HiddenField_Prepod_Fio")).Value;.Value = ((HiddenField)Page.PreviousPage.FindControl("HiddenField_kod_prepod")).Value;.Text = HiddenField1.Value;

}

{

}

}void GridView3_SelectedIndexChanged(object sender, EventArgs e)

{.Text = GridView3.SelectedRow.Cells[1].Text;.Text = "не выбран";

}SqlConnection www = new SqlConnection("Data Source=.\\SQLEXPRESS;AttachDbFilename=|DataDirectory|\\DB_Rabota.mdf;Integrated Security=True;User Instance=True");void GridView4_SelectedIndexChanged(object sender, EventArgs e)

{.Text = GridView4.SelectedRow.Cells[1].Text;

}String SavePath = "";string FullName;OldFileName; string ss;dr = null;void GridView5_SelectedIndexChanged(object sender, EventArgs e)

{b;

{

// Удалить TEMP с содержимым= new DirectoryInfo(MapPath("~Image/TEMP/"));

{.Delete(true);

}(Exception ex)

{

}

// Создать папку TEMP= new DirectoryInfo(MapPath("~Image/TEMP/"));.Create();

// Установить маршрут TEMP для записи считанного файла= MapPath("~Image/TEMP/");

// Создать команду для выбора записываемого файла из БДGetBlobCommand = new SqlCommand("SELECT [Имя_файла], [Содержимое],[Код_Сведений] " + " FROM Сведения " + " WHERE [Код_Сведений] = @kod ", www);

// Установить параметр.Parameters.Add("@kod", SqlDbType.BigInt).Value = GridView5.SelectedRow.Cells[1].Text;

// Current index to write the bytes toCurrentIndex = 0;

// number of bytes to store in the BLOB.BufferSize = 100;

// Actual number of bytes returned when calling GetBytes.BytesReturned;

// The Byte array used to hold the buffer.[] Blob = new byte[BufferSize];

// Открыть соединение.Connection.Open();reader = GetBlobCommand.ExecuteReader(CommandBehavior.SequentialAccess);(reader.HasRows) b = true; else b = false;(reader.Read())

{

// Create or open the selected file.= reader["Имя_файла"].ToString();

// Set the writer to write the BLOB to the file..IO.BinaryWriter writer = new System.IO.BinaryWriter(FileStream);

// Reset the index to the beginning of the file.= 0;

// Set the BytesReturned to the actual number

// of bytes returned by the GetBytes call.= reader.GetBytes(1, CurrentIndex, Blob, 0, BufferSize);

// If the BytesReturned fills the buffer

// keep appending to the file.(BytesReturned == BufferSize)

{.Write(Blob);.Flush();+= BufferSize;= reader.GetBytes(1, CurrentIndex, Blob, 0, BufferSize);

}

// When the BytesReturned no longer fills

// the buffer, write the remaining bytes..Write(Blob, 0, (int)(BytesReturned));.Flush();.Close();.Close();

}.Close();.Connection.Close();(b)

{Fname = Server.MapPath(FullName);.ClearContent();.ClearHeaders();.ContentType = "binary/octet-stream";.AddHeader("Content-Disposition", "attachment; filename=" + ss);.WriteFile(Fname);.Flush();.Close();

}

}(Exception ex)

{.Text = "Невозможно выполнтить запрос";

}

}void CheckBox1_CheckedChanged(object sender, EventArgs e)

{(CheckBox1.Checked)

{.Text = "";.Visible = true;.ForeColor = System.Drawing.Color.DarkRed;

}

{.Text = "";.Visible = false;.ForeColor = System.Drawing.Color.DarkOrange;

}

}void ImageButton2_Click(object sender, ImageClickEventArgs e)

{

{_Sved.Update();.DataBind();.Text = "";

}(Exception ex)

{.Text = ex.Message;

}

}

}

Панель пользователя

<%@ Page Language="C#" AutoEventWireup="true" CodeFile="PanelPolzovatel.aspx.cs" Inherits="PanelPolzovatel" %>

<!DOCTYPE html PUBLIC "-//W3C//DTD XHTML 1.0 Transitional//EN" "http://www.w3.org/TR/xhtml1/DTD/xhtml1-transitional.dtd">

<html xmlns="http://www.w3.org/1999/xhtml">

<head runat="server">

<title></title>

<style type="text/css">

.style1

{size: xx-large;weight: bold;: #000000;family: Verdana;: 564px;

}

</style>

</head>

<body bgcolor="#ccffff">

<form id="form1" runat="server">

<div align="center">

Библиотека<br />

<br />

<asp:Button ID="Button4" runat="server" PostBackUrl="~/BD_Avto.aspx"="Страница входа" Width="150px" />

<br />

<br />

<asp:Button ID="Button1" runat="server" PostBackUrl="~/GjanriPOL.aspx"="Жанры" Width="150px" />

<br />

<asp:Button ID="Button2" runat="server" PostBackUrl="~/IzdatelstvaPOL.aspx"="Издательства" Width="150px" />

<br />

<asp:Button ID="Button3" runat="server" PostBackUrl="~/KnigiPOL.aspx" Text="Книги"="150px" />

<br />

<br />

<br />

<br />

</div>

</form>

</body>

</html>

Панель администратора

using System;System.Configuration;System.Data;System.Linq;System.Web;System.Web.Security;System.Web.UI;System.Web.UI.HtmlControls;System.Web.UI.WebControls;System.Web.UI.WebControls.WebParts;System.Xml.Linq;partial class _Default : System.Web.UI.Page

{void Page_Load(object sender, EventArgs e)

{(!IsPostBack)

{(Request.UrlReferrer == null)

{.Redirect("BD_Avto.aspx");;

}

}

}

}using System;System.Configuration;System.Data;System.Linq;System.Web;System.Web.Security;System.Web.UI;System.Web.UI.HtmlControls;System.Web.UI.WebControls;System.Web.UI.WebControls.WebParts;System.Xml.Linq;partial class _Default : System.Web.UI.Page

{void Page_Load(object sender, EventArgs e)

{(!IsPostBack)

{(Request.UrlReferrer == null)

{.Redirect("BD_Avto.aspx");;

}

}

}void Button7_Click(object sender, EventArgs e)

{

}

}

Панель администратора, регистрация

using System;System.Collections;System.Configuration;System.Data;System.Linq;System.Web;System.Web.Security;System.Web.UI;System.Web.UI.HtmlControls;System.Web.UI.WebControls;System.Web.UI.WebControls.WebParts;System.Xml.Linq;System.Data.SqlClient;partial class BD_Avto : System.Web.UI.Page

{void SetFocus(string ControlName)

{

// Добавляем функцию установки фокуса.Text.StringBuilder sb = new System.Text.StringBuilder("");.Append("<script language=javascript>");.Append("function setFocus(ctl) {");.Append(" if (document.all[ctl] != null)");.Append(" {document.all[ctl].focus();}");.Append("}");

// Добавляем вызов функции установки фокуса.Append("setFocus('");.Append(ControlName);.Append("');<");.Append("/");.Append("script>");

// Регистрируем клиентский скрипт(!Page.IsStartupScriptRegistered("InputFocusHandler")).RegisterStartupScript("InputFocusHandler", sb.ToString());

}void Page_Load(object sender, EventArgs e)

{(TextBox1.ClientID);

}SqlConnection www = new SqlConnection("Data Source=.\\SQLEXPRESS;AttachDbFilename=|DataDirectory|\\BDLibrary.mdf;Integrated Security=True;User Instance=True");void Button1_Click(object sender, EventArgs e)

{

/* Начало -- Пользователи -- Начало */SaveDocCommand = new SqlCommand();.Connection = www;.CommandText = "Select * from Вход_Пользователь";

{.Open();dr = SaveDocCommand.ExecuteReader();(dr.Read())

{(dr[2].ToString() == TextBox1.Text && dr[3].ToString() == TextBox2.Text && TextBox1.Text != "" && TextBox2.Text != "")

{.Text = "Пользователь: " + dr[1].ToString();.Visible = true;.Visible = false;;

}

{.Text = "Такого Пользователя нет";

}

}

}

{.Close();

}

/* Конец -- Преподаватели -- Конец */

/* Начало -- Студенты -- Начало */= new SqlCommand();.Connection = www;.CommandText = "Select * from Вход_Администратор";

{.Open();dr = SaveDocCommand.ExecuteReader();(dr.Read())

{(dr[2].ToString() == TextBox1.Text && dr[3].ToString() == TextBox2.Text && TextBox1.Text != "" && TextBox2.Text != "")

{.Text = "Администратор: " + dr[1].ToString();.Visible = true;.Visible = false;;

}

{.Text = "Такого Пользователя нет";

}

}

}

{.Close();

}

/* Конец -- Студенты -- Конец */

}void Button3_Click(object sender, EventArgs e)

{

}

}

Таблица сотрудники

SQL Запрос: УдалениеFROM Сотрудники WHERE (Код_сотрудника = @kkk)))

SQL Запрос: ДобавлениеINTO Сотрудники(ФИО, Возраст, Пол, Адрес, Телефон, Паспортные_данные, Код_должности) VALUES (@1, @2, @3, @4, @5, @6, @7)

SQL Запрос: РедактированиеСотрудники SET ФИО = @1, Возраст = @2, Пол = @3, Адрес = @4, Телефон = @5, Паспортные_данные = @6, Код_должности = @7 WHERE (Код_сотрудника = @kkk)

Таблица должности

SQL Запрос: УдалениеFROM Должности WHERE (Код_должности = @kkk)

SQL Запрос: ДобавлениеINTO Должности(Наименование_должности, Оклад, Обязанности, Требования) VALUES (@1, @2, @3, @4)

SQL Запрос: РедактированиеДолжности SET Наименование_должности = @1, Оклад = @2, Обязанности = @3, Требования = @4 WHERE (Код_должности = @kkk)

Таблица книги

SQL Запрос: Удаление

DELETE FROM Книги WHERE (Код_книги = @kkk)))

SQL Запрос: ДобавлениеINTO Книги (Наименование, Автор, Издательство, Год_издания, жанр, код_книги) VALUES (@1, @2, @3, @4, @5)

SQL Запрос: РедактированиеКниги SET Наименование= @1, Автор= @2, Издательство = @3, Год_издания = @4, Жанр = @5, (Код_книги= @kkk)

Таблица жанры

SQL Запрос: Удаление

DELETE FROM Жанры WHERE (Код_жанра = @kkk)

SQL Запрос: ДобавлениеINTO Жанры(Наименование, Описание) VALUES (@1, @2))

SQL Запрос: РедактированиеЖанры SET Наименование = @1, Описание = @2 WHERE (Код_типа = @kkk)

Таблица читатели

SQL Запрос: УдалениеFROM Читатели WHERE (Код_читателя = @kkk)

SQL Запрос: ДобавлениеINTO Читатели(ФИО, Дата_рождения, Пол, Адрес) VALUES (@1, @2, @3, @4)

SQL Запрос: РедактированиеЧитатели SET ФИО = @1, Дата_рождения = @2, Пол = @3, Адрес = @4 WHERE (Код_читателя = @kkk)

Панель администратора, база данных

using System;System.Collections;System.Configuration;System.Data;System.Linq;System.Web;System.Web.Security;System.Web.UI;System.Web.UI.HtmlControls;System.Web.UI.WebControls;System.Web.UI.WebControls.WebParts;System.Xml.Linq;System.Data.SqlClient;System.IO;partial class BD_ADM : System.Web.UI.Page

{SqlConnection www = new SqlConnection("Data Source=.\\SQLEXPRESS;AttachDbFilename=|DataDirectory|\\DB_Rabota.mdf;Integrated Security=True;User Instance=True");void Page_Load(object sender, EventArgs e)

{(!IsPostBack)

{(Request.UrlReferrer == null)

{.Redirect("Default.aspx");;

}

}(RadioButton1.Checked)

{_Pr_Vce.Visible = true;

}(DropDownList1.Text == "БД: Администрирование")

{.Visible = true;

}

{.Visible = false;

}

}void DropDownList1_SelectedIndexChanged(object sender, EventArgs e)

{(DropDownList1.Text == "БД: Администрирование")

{.Visible = true;

}

{.Visible = false;

}(DropDownList1.Text == "БД: Группа")

{.Visible = true;

}

{.Visible = false;

}(DropDownList1.Text == "БД: Издательства")

{.Visible = true;

}

{.Visible = false;

}(DropDownList1.Text == "БД: Книги")

{.Visible = true;

}

{.Visible = false;

}(DropDownList1.Text == "БД: Сотрудники")

{.Visible = true;

}

{.Visible = false;

}(DropDownList1.Text == "БД: Сведения")

{.Visible = true;

}

{.Visible = false;

}(DropDownList1.Text == "БД: Читатели")

{.Visible = true;

}

{.Visible = false;

}(DropDownList1.Text == "БД: Связи")

{.Visible = true;

}

{.Visible = false;

}

}String SavePath = "";string FullName;OldFileName; string ss;dr = null;void GridView8_SelectedIndexChanged(object sender, EventArgs e)

{b;

{

// Удалить TEMP с содержимым= new DirectoryInfo(MapPath("~Image/TEMP/"));

{.Delete(true);

}(Exception ex)

{

}

// Создать папку TEMP= new DirectoryInfo(MapPath("~Image/TEMP/"));.Create();

// Установить маршрут TEMP для записи считанного файла= MapPath("~Image/TEMP/");

// Создать команду для выбора записываемого файла из БДGetBlobCommand = new SqlCommand("SELECT [Имя_файла], [Содержимое],[Код_Сведений] " + " FROM Сведения " + " WHERE [Код_Сведений] = @kod ", www);

// Установить параметр.Parameters.Add("@kod", SqlDbType.BigInt).Value = GridView8.SelectedRow.Cells[1].Text;

// Current index to write the bytes toCurrentIndex = 0;

// number of bytes to store in the BLOB.BufferSize = 100;

// Actual number of bytes returned when calling GetBytes.BytesReturned;

// The Byte array used to hold the buffer.[] Blob = new byte[BufferSize];

// Открыть соединение.Connection.Open();reader = GetBlobCommand.ExecuteReader(CommandBehavior.SequentialAccess);(reader.HasRows) b = true; else b = false;(reader.Read())

{

// Create or open the selected file.= reader["Имя_файла"].ToString();

// OldFileName = SavePath + "\\" + ss;= SavePath + ss;= "~Image/TEMP/" + ss;.DataBind();

}(Exception ex)

{.Write(@"<script>alert(""Не выполнено"");</script>");

}.Visible = false;.DataBind();

}void Button3_Click(object sender, EventArgs e)

{.Visible = false;

}void Button4_Click(object sender, EventArgs e)

{Command1 = new SqlCommand("DELETE Сведения WHERE Код_Сведений=@kod", www);IdentPar = new SqlParameter("@kod", SqlDbType.Int);.Parameters.Add(IdentPar);.Value = TextBox1.Text;

{.Open();.ExecuteNonQuery();.Close();.Text = "Выполнено";.DataBind();

}(Exception ex)

{.Text = "Не выполнено";

}.Visible = false;.Checked = false;.Text = "Включить удаление";.DataBind();

}void Button5_Click(object sender, EventArgs e)

{.Visible = false;.Checked = false;.Text = "Включить удаление";

}void CheckBox1_CheckedChanged(object sender, EventArgs e)

{(CheckBox1.Checked)

{.Text = "Выключить удаление";.Visible = true;

}

{.Text = "Включить удаление";.Visible = false;

}

}void RadioButton1_CheckedChanged(object sender, EventArgs e)

{_Pr_Vce.Visible = true;_Pr_GR.Visible = false;

}void RadioButton2_CheckedChanged(object sender, EventArgs e)

{_Pr_Vce.Visible = false;_Pr_GR.Visible = true;

}

}

Панель администратора, добавление данных

using System;System.Collections;System.Configuration;System.Data;System.Linq;System.Web;System.Web.Security;System.Web.UI;System.Web.UI.HtmlControls;System.Web.UI.WebControls;System.Web.UI.WebControls.WebParts;System.Xml.Linq;System.Data.SqlClient;partial class BD_add : System.Web.UI.Page

{SqlConnection www = new SqlConnection("Data Source=.\\SQLEXPRESS;AttachDbFilename=|DataDirectory|\\DB_Rabota.mdf;Integrated Security=True;User Instance=True");void Page_Load(object sender, EventArgs e)

{(!IsPostBack)

{(Request.UrlReferrer == null)

{.Redirect("Default.aspx");;

}

}

{.Value = ((HiddenField)Page.PreviousPage.FindControl("HiddenField_Admin_Fio")).Value;.Text = HiddenField1.Value;

}

{

}(DropDownList1.Text == "БД: ")

{.Visible = true;

}

{.Visible = false;

}

}void DropDownList1_SelectedIndexChanged(object sender, EventArgs e)

{(DropDownList1.Text == "БД: ")

{.Visible = true;

}

{.Visible = false;

}(DropDownList1.Text == "БД: Издательства")

{.Visible = true;

}

{.Visible = false;

}(DropDownList1.Text == "БД: Книги")

{.Visible = true;

}

{.Visible = false;

}(DropDownList1.Text == "БД: Связи")

{.Visible = true;

}

{.Visible = false;

}

}void GridView1_SelectedIndexChanged(object sender, EventArgs e)

{.Text = GridView1.SelectedRow.Cells[1].Text;_DEL.Visible = true;

}void Button8_Click(object sender, EventArgs e)

{Command1 = new SqlCommand("DELETE Связи WHERE Код_Связи=@kod", www);IdentPar = new SqlParameter("@kod", SqlDbType.Int);.Parameters.Add(IdentPar);.Value = Label1.Text;

{.Open();.ExecuteNonQuery();.Close();

// Button6_Click(sender, e);.Write(@"<script>alert(""Выполнено"");</script>");

//Response.Redirect("BD_add.aspx");.DataBind();

}(Exception ex)

{.Write(@"<script>alert(""Не выполнено"");</script>");

}_DEL.Visible = false;.DataBind();

//Response.Redirect("BD_add.aspx");

}void Button9_Click(object sender, EventArgs e)

{.Text = GridView1.SelectedRow.Cells[1].Text;_DEL.Visible = false;

}void ImageButton2_Click(object sender, ImageClickEventArgs e)

{(TextBox1.Text == "")

{.Text = "Поле не заполнено!";;

}

/* Начало --- Проверка на Заполненность */SaveDocCommand = new SqlCommand();.Connection = www;.CommandText = "Select * from Группа";

{.Open();dr = SaveDocCommand.ExecuteReader();(dr.Read())

{(dr[1].ToString() == TextBox1.Text)

{.Text = "Такие данные уже в базе есть";;

}

{

}

}

}

{.Close();

}

/* Конец --- Проверка на Заполненность */.Connection = www;.CommandText = "INSERT INTO Группа (Название_Группы) VALUES (@n_g)";n_gP = new SqlParameter("@n_g", SqlDbType.NVarChar);.Parameters.Add(n_gP);_gP.Value = TextBox1.Text;

{.Connection.Open();.ExecuteNonQuery();.Text = "Добавлено";_Group.DataBind();

}(Exception ex)

{.Text = "Не Добавлено";

}

}void ImageButton3_Click(object sender, ImageClickEventArgs e)

{(TextBox2.Text == "")

{.Text = "Поле не заполнено!";;

}

/* Начало --- Проверка на Заполненность */SaveDocCommand = new SqlCommand();.Connection = www;.CommandText = "Select * from Категория";

{.Open();dr = SaveDocCommand.ExecuteReader();(dr.Read())

{(dr[1].ToString() == TextBox2.Text)

{.Text = "Такие данные уже в базе есть";;

}

{

}

}

}

{.Close();

}

/* Конец --- Проверка на Заполненность */.Connection = www;.CommandText = "INSERT INTO Категория (Название_Категории) VALUES (@n_k)";n_kP = new SqlParameter("@n_k", SqlDbType.NVarChar);.Parameters.Add(n_kP);_kP.Value = TextBox2.Text;

{.Connection.Open();.ExecuteNonQuery();.Text = "Добавлено";

}(Exception ex)

{.Text = "Не Добавлено";

}

}void ImageButton4_Click(object sender, ImageClickEventArgs e)

{(TextBox3.Text == "")

{.Text = "Поле не заполнено!";;

}

/* Начало --- Проверка на Заполненность */SaveDocCommand = new SqlCommand();.Connection = www;.CommandText = "Select * from Предметы";

{.Open();dr = SaveDocCommand.ExecuteReader();(dr.Read())

{(dr[1].ToString() == TextBox3.Text)

{.Text = "Такие данные уже в базе есть";;

}

{

}

}

}

{.Close();

}