Материал: Коллоквиум 1 (ФОЭ)

Внимание! Если размещение файла нарушает Ваши авторские права, то обязательно сообщите нам

Коллоквиум проводится в форме диктанта

Вопросы к диктанту по ФОЭ

1. Определение понятий:

«Электрическое поле» - одна из сторон электромагнитного поля, характеризующаяся воздействием на электрически заряженную частицу с силой, пропорциональной заряду частицы и не зависящей от её скорости.

«Электрический заряд» - свойство электрона или протона, характеризующее их взаимосвязь с собственным электрическим полем и их взаимодействие с внешним электрическим полем, определяемое для электрона и протона численными значениями, равными по абсолютной величине, но противоположными по знаку.

«Магнитное поле» - одна из сторон электромагнитного поля, характеризующаяся воздействием на движущуюся электрически заряженную частицу с силой, пропорциональной заряду частицы и её скорости.

«Электрический ток» - явление направленного движения зарядов и явление изменения электрического поля во времени, сопровождаемые магнитным полем.

«Трубка поля» - область электрического поля, ограниченная трубчатой поверхностью.

«Проводник» - вещество, имеющее свободные носители заряда (заряженные частицы), способные свободно перемещаться внутри этого вещества. Основное электрическое свойство – электропроводность.

«Диэлектрик» - вещество, основным электрическим свойством которого является способность поляризоваться под воздействием электрического поля.

«Потокосцепление» - физическая величина, представляющая собой суммарный магнитный поток, сцепляющийся со всеми витками катушки индуктивности. Понятие введено для того, чтобы учитывать разное количество пересечений контура линиями магнитной индукции.

«Диамагнетик» - вещество, в котором под воздействием внешнего магнитного поля возникают такие дополнительные элементарные токи, которые ослабляют вызвавшее их поле. μ < μ0

«Парамагнетик» - вещество, в котором элементарные токи под действием внешнего поля располагаются так, что происходит усиление поля. μ > μ0

«Ферромагнетик» - вещество, обладающее самопроизвольной намагниченностью, которая сильно изменяется под влиянием внешних воздействий – магнитного поля, деформации, температуры. μ >> μ0

2*. Основные уравнения электромагнитного поля в интегральной форме

- Постулат Максвелла – поток вектора электрического смещения сквозь замкнутую поверхность в направлении внешней нормали равен свободному электрическому заряду, заключённому в части пространства, ограниченной этой поверхностью.

D-электрическое смещение [Кл/м^2], q – заряд (свободный) [Кл], S – площадь замкнутой поверхности [м^2]

- Закон полного тока – магнитодвижущая сила вдоль замкнутого контура равна полному току, охватываемому этим контуром.

(жирный шрифт — значит вектор)

H-напряжённость магнитного поля [А/м], l- длина линии контура [м], i-сила тока [А]

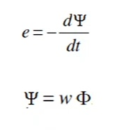
- Закон электромагнитной индукции – во всех случаях, когда магнитный поток Ф, проходящий сквозь поверхность, ограниченную некоторым контуром, изменяется во времени, в этом контуре индуцируется ЭДС, равная взятой с минусом скорости изменения этого потока.

e-ЭДС [В], Ф-магнитный поток [Вб], t-время [c], E – напряжённость электрического поля [Н/Кл = В/м]

- Принцип непрерывности магнитного потока – магнитный поток сквозь любую замкнутую поверхность равен нулю.

B-магнитная индукция [Тл], S-площадь контура [м^2]

3. Принцип непрерывности электрического тока

Полный электрический ток сквозь взятую в какой угодно среде замкнутую поверхность равен нулю.

iсм – ток смещения, iпр-ток проводимости, iп-ток переноса [А], δ-плотность полного тока [А/м^2], i – весь ток сквозь поверхность.

4. Теорема Гаусса

Поток вектора напряжённости электрического поля сквозь замкнутую поверхность в пустоте равен отношению электрического заряда, заключённого внутри этой поверхности, к электрической постоянной.

E – напряжённость электрического поля [Н/Кл = В/м], s-площадь поверхности [м^2], q-заряд [Кл], e0-электрическая постоянная [Ф/м],

5. Уравнения связи векторов для электрического (напряженность, электрическое смещение, поляризованность) и магнитного (напряженность, магнитная индукция, намагниченность) полей

электрическое поле: D0*E+P или D=ε*E

D-электрическое смещение [Кл/м^2], Е-напряжённость эл. поля [Н/Кл = В/м], Р-поляризованность [Кл/м^2], ε0 -электрическая постоянная [Ф/м], ε – абсолютная диэлектрическая проницаемость [Ф/м].

магнитное поле: или = *

H-напряжённость магн.поля [A/м], B-магнитная индукция[Тл], М-намагниченность [А/м], - магнитная постоянная [Гн/м], – абсолютная магнитная проницаемость [Гн/м].

6. Плотность токов проводимости, переноса, смещения

, ,

Слева соответствующие плотности токов [А/м^2], γ-удельная проводимость [1/(Ом*м) = См/м], рv-объёмная плотность заряда [Кл/м^3], V-скорость [м/с], D-электрическое смещение [Кл/м^2], Е-напряжённость эл. поля [Н/Кл = В/м], Р-поляризованность [Кл/м^2]

7. Электрическая емкость тела или конденсатора (как вводится, от чего зависит, единицы измерения)

Электрическая емкость вводится как коэффициент пропорциональности между зарядом напряжением (С=q/U). Ёмкость зависит от диэлектрической проницаемости среды и от геометрических размеров. Измеряется в фарадах (Ф). Ёмкость конденсатора: С=εS/d.

8. Собственная индуктивность (как вводится, от чего зависит, единицы измерения)

Собственная индуктивность вводится как коэффициент пропорциональности между потокосцеплением и силой тока (L=ψ/i). Собственная индуктивность зависит от магнитной проницаемости среды и от геометрических размеров. Измеряется в генри (Гн).

ψ – потокосцепление [Вб]

9. Взаимная индуктивность (как вводится, от чего зависит, единицы измерения)

Взаимная индуктивность вводится как коэффициент пропорциональности между потокосцеплением и силой тока (M2121/i1). Взаимная индуктивность зависит от магнитной проницаемости среды и от геометрических размеров. Измеряется в генри (Гн).

ψ – потокосцепление [Вб]

10. Электрическое напряжение, потенциал, ЭДС

Электрическое напряжение – отношение работы, затраченной на перемещение заряда, к переносимому заряду. Физическая величина, характеризующая электрическое поле вдоль рассматриваемого пути и равная интегралу напряжённости электрического поля вдоль этого пути.

А – работа [Дж], U – напряжение [В], Е-напряжённость эл. поля [Н/Кл = В/м]

Потенциал – работа по перемещению единичного заряда из точки Р1 в точку Р с нулевым потенциалом.

Разность потенциалов точек А и В – величина, равная .

ЭДС: говорят, что в замкнутом контуре действует ЭДС е, если линейный интеграл напряжённости электрического поля вдоль замкнутого контура не равен нулю

11. ЭДС самоиндукции и взаимной индукции

При изменении потока самоиндукции в контуре возникает ЭДС самоиндукции

При изменении потока взаимной индукции в контуре возникает ЭДС взаимной индукции

ψ – потокосцепление [Вб], М - взаимная индуктивность [Гн], L - индуктивность [Гн], i – сила тока [А], е – эдс [В].

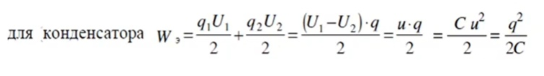
12*. Энергия системы заряженных тел (две формулировки)

1)

2)

,

Wэ –энергия [Дж], W'э – объёмная плотность энергии [Дж/м^3], q – заряд [Кл], U – напряжение [В], D-электрическое смещение [Кл/м^2], Е-напряжённость эл. поля [Н/Кл = В/м].

13. Энергия электрического поля конденсатора

Wэ –энергия [Дж], q – заряд [Кл], U – напряжение [В], С – ёмкость [Ф].

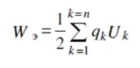
14*. Энергия системы контуров с токами (две формулировки)

1)

2)

,

Wм –энергия [Дж], W'м – объёмная плотность энергии [Дж/м^3], H-напряжённость магн.поля [A/м], B-магнитная индукция[Тл], ψ – потокосцепление [Вб], i – сила тока [А].

15. Энергия магнитного поля уединенного контура с током и двух контуров с токами

Wм –энергия [Дж], ψ – потокосцепление [Вб], М - взаимная индуктивность [Гн], L - индуктивность [Гн], i – сила тока [А],

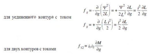
16*. Обобщенная сила, действующая на заряженные тела (две формулировки)

fg – обобщённая сила [Н], Wэ-энергия электрического поля [Дж], g-обобщённая координата [м]

17*. Электромагнитная обобщенная сила (две формулировки)

fg – обобщённая сила [Н], Wм-энергия магнитного поля [Дж], g-обобщённая координата [м]

18. Сила Лоренца

F-сила [Н], q-заряд [Кл], E-напряжённость эл.поля [Н/Кл], v-скорость [м/с], B-магнитная индукция [Тл]

19. Диэлектрическая проницаемость (абсолютная, относительная, пустоты)

Ea-абсолютная диэлектрическая проницаемость [Ф/м], E0-диэлектрическая проницаемость пустоты (=8,85*10^(-12) Ф/м), Er-относительная диэлектрическая проницаемость.

20. Магнитная проницаемость (абсолютная, относительная, пустоты)

μa-абсолютная диэлектрическая проницаемость [Гн/м], μ0-диэлектрическая проницаемость пустоты (=4п*10^(-7) Гн/м), μ-относительная диэлектрическая проницаемость.

Правила проведения

Для вопросов 2-4 обязательны формулировка, символьная запись, названия и единицы измерения всех величин.

Для вопросов 5-18 обязательны символьная запись, названия и единицы измерения всех величин.

Каждый правильный ответ оценивается в 1 балл. Если ответ на вопрос неполный, вопрос оценивается долями балла.

Шкала оценок:

≥14 баллов – «5»

≥12 баллов – «4»

≥10 баллов – «3»

<10 баллов – «2»

Диктант будет проведен на практических занятиях на неделе с 12.10.20 по 17.10.20. Дата проведения согласовывается с преподавателем.

На диктант отводится 20 минут (15 вопросов). На чтение вопросов и ответы студентов, отмеченные *, отводится по 2 минуты, на остальные по одной. Вопросы можно не записывать - писать номер вопроса и ответ. Нужно обязательно отделять каждый ответ на вопрос чертой. Пользоваться учебниками, телефонами и т.д. нельзя!