Министерство образования и науки Российской Федерации
Федеральное агентство по образованию
Государственное образовательное учреждение высшего профессионального образования
«Алтайский государственный технический университет им. И.И. Ползунова»
Факультет информационных технологий
Кафедра
информационных технологий
Отчёт
по лабораторной работе №2
«Колебательные системы с одной степенью свободы »
по
дисциплине «Физические основы получения информации»
Барнаул 2012
Колебательные системы с одной степенью свободы
С позиции теории колебаний линейная колебательная система может находиться в следующих состояниях:
состояние покоя. Полная энергия равна нулю. Обобщенная координата равна нулю.
режим свободных колебаний. Линейный осциллятор называют гармоническим, если его колебания около положения устойчивого равновесия происходят по гармоническому закону. Такими будут свободные колебания осциллятора в отсутствие сопротивлений. Линейный осциллятор будет затухающим, если кроме линейной восстанавливающей силы на него будет действовать линейная сила или линейный момент сопротивления, причем энергия, затрачиваемая на преодоление этих сопротивлений, не будет компенсироваться поступлениями извне, за счет работы других внешних сил, или из самой системы за счет поступлений из имеющихся в ней самой источников энергии.
режим вынужденных колебаний. Вынужденные колебания возникают в механической системе в результате воздействия на нее внешних (обычно периодических) сил или ударов (импульсов). Имеются следующие свойства вынужденных колебаний: а) вынужденные колебания происходят с частотой возмущающей силы; б) вынужденные колебания в отличие от свободных ни в чем не зависят от начальных условий; в) в зависимости от того, что больше частота собственных колебаний или частота возмущающей силы, результирующие колебания будет находиться в фазе или в противофазе к возмущающей силе. Если эти частоты совпадают, то наблюдается явление резонанса.
Автоколебательные системы являются нелинейными системами. Автоколебательные системы относятся к системам неконсервативным, так как в составе действующих на такие системы сил имеются сопротивления, и движение системы сопровождается расходом энергии. В автоколебательных системах расход энергии на сопротивления точно компенсируется поступлениями из некоторого входящего в состав системы неколебательного источника, дозировка которых по времени подачи и по величине регулируется самой колеблющейся системой. Вследствие этого в автоколебательной системе могут возникать устойчивые периодические незатухающие колебания - так называемые автоколебания. Примером таких колебаний могут служить колебания маятника часов.
Способ компенсации расхода энергии является наиболее характерным свойством автоколебательной системы, по которому большей частью и распознаются эти системы. Таким же характерным свойством автоколебательной системы является наличие в ее конструктивной схеме следующих четырех частей:
постоянный (неколебательный) источник энергии;
колебательная система;
устройство, регулирующее поступления в колебательную систему энергии из источника энергии;
обратная связь между колебательной системой и
регулирующим устройством, осуществляющим управление дозировкой подачи энергии в
колебательную систему.
Практическая часть
Системные требования: Pentium-150MHz, 16Mb RAM, Windows 9x или Windows NT, Microsoft Word, Micro-Cap.
Цель работы: Научиться строить фазовые диаграммы, создавать и рассчитывать автоколебательные системы.
Задание 1: Исследовать линейную колебательную RLC-цепь без дополнительных источников энергии.
Порядок выполнения работы:
Внимание! Сложность проведения исследований на Micro-Cap требует четкого выполнения каждого пункта хода работы! Недопустимо пропускать какие-либо из них!
Запустить приложение Microsoft Word и создать пустой документ. Это необходимо для выполнения отчета по работе.
Запустить приложение Micro-Cap. В новом проекте
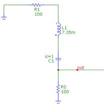
создать схему, приведенную на рисунке 2.1. Элементы схемы выбираются исходя из
номера варианта по таблице 2.1. Для того чтобы установить начальный заряд
конденсатора необходимо при вводе его емкости через пробел ввести «ic=1», т.е.
начальный заряд в 1Вольт. Для расчета можно воспользоваться следующими
формулами:
,
,
где R -суммарное активное
сопротивление цепи.

Рисунок 2.1 - Схема для исследования свободных колебаний в линейной системе
Таблица 2.1 - Выбор параметров колебательной системы по вариантам
|
Вариант |
Q |
f0 |
Вариант |
Q |
f0 |
|
1 |
6 |
130кГц |
9 |
8 |
180кГц |
|
2 |
7 |
1Мгц |
10 |
6 |
270кГц |
|
3 |
5 |
60кГц |
11 |
5 |
2Мгц |
|
4 |
8 |
300кГц |
12 |
7 |
1.7Мгц |
|
5 |
8 |
80кГц |
13 |
120кГц |
|
|
6 |
6 |
700кГц |
14 |
6 |
370кГц |
|
7 |
5 |
3МГц |
15 |
7 |
1.5Мгц |
|
8 |
7 |
1.4МГц |
16 |
6 |
2.5Мгц |
С помощью режима Transient Analysis построить
временную зависимость сигнала в точке «out». Выполняется это аналогично п.26,
27 практической работы №1. Должна получиться зависимость аналогичная
приведенной на рисунке 2.2. Она помещается в отчет.

Рисунок 2.3 - Затухающие свободные колебания в
линейной колебательной системе.
Также в режиме Transient Analysis построить
фазовую диаграмму. На фазовой диаграмме по горизонтали отображается обобщенная
координата, а по вертикали ее производная по времени. В качестве обобщенной
координаты взять выходное напряжение, т.е. в поле X Expression ввести «v(out)»,
а в поле Y Expression «del(v(out))/del(t)». Построить фазовую диаграмму, аналогично
рисунку 2.4. Рисунок поместить в отчет.

Рисунок 2.4 - Фазовая диаграмма затухающих
гармонических колебаний. На диаграмме имеется одна устойчивая точка - состояние
покоя
В схему внести изменения (см. рисунок 2.5). В
качестве источника Е1 используется линейный идеализированный усилитель -
источник напряжения управляемый напряжением (пункт меню Component\Analog
Primitives\Dependent Sources\VofV). У этого источника есть всего лишь один
параметр - его коэффициент усиления, который может быть как положительным так и
отрицательным.

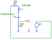
Рисунок 2.5 - Колебательная цепь с включенным в цепь положительной обратной связи идеальным линейным усилителем
свободный колебание фазовый
Схему колебательной цепи с включенным в цепь положительной обратной связи идеальным линейным усилителем сохранить в отчете.
Построить фазовые диаграммы и сохранить их в
отчете при следующих значениях коэффициента усиления усилителя : -1; 2; 3 (см.
рисунок 2.6)

Рисунок 2.5 - Фазовая диаграмма колебательной системы при коэффициенте усиления источника Е1 равном 3. Поскольку восполнение энергии превосходит расход, наблюдается неуправляемый разгон системы и на плоскости существует одна неустойчивая точка - состояние покоя
Внести изменение в схему. Заменить линейный
источник на кусочно-линейный. Для этого
Е1
заменить
на
Component\Analog Primitives\Function Sources\NTVofV. В
качестве параметра этого источника вводится (-1,-3)(1,3). Это обеспечивает
кусочно-линейную характеристику, представленную на рисунке 2.6. Получится
схема, аналогичная приведенной на рисунке 2.7. Эту схему поместить в отчет.
Рисунок 2.6 - Зависимость выходного напряжения
от входного кусочно-линейного преобразователя NTVofV. Статическая
характеристика всякого усилителя имеет участок линейного усиления (в данном
случае этот коэффициент равен 3) и участки насыщения, на которых усилитель уже
не усиливает. В большинстве случаев эти участки по напряжению не превосходят
напряжения питания усилителя. В механических автоколебательных системах,
например часах, вид этой характеристики может быть существенно нелинейным, что
обусловлено особенностями конструкции.
Построить фазовую диаграмму автогенератора. Для этого желательно увеличить в 10 раз время, в течение которого осуществляется анализ (TimeRange). График поместить в отчет (см. рисунок 2.8)
Увеличить начальное напряжение на конденсаторе
С1 до 30В и вновь построить фазовую диаграмму (см. рисунок 2.9).

Рисунок 2.7- Автоколебательная схема с
нелинейным элементом (кусочно-линейным источником). Источник Е1 является
идеализированной схемой замещения реального усилителя.

Рисунок 2.8 - Фазовый портрет автогенератора
содержит одну неустойчивую точку - состояние покоя и одно устойчивое кольцо -
предельный цикл. Кольцо является искаженным эллипсом - это указывает на то, что
колебания в системе не являются чисто синусоидальными, а в генерируемом сигнале
присутствует большое количество гармоник.

Рисунок 2.9 - Фазовый портрет автогенератора при
иных начальных условиях. Система самостоятельно переводит свои колебания на
кольцевую траекторию.
С помощью Microsoft Word выполнить отчет по работе, который должен включать:
титульный лист;
задание, цель исследования;
краткие теоретические сведения;
порядок проведения лабораторной работы, в который помещен расчет и результаты, выполненные в Micro-Cap;
выводы по каждому из заданий (выводы должны содержать суть проведенных исследований и полученных результатов).
Отчет сдается в распечатанном виде.
Выводы
В данной лабораторной работе мы научились строить фазовые диаграммы, создавать и рассчитывать автоколебательные системы.
В задание 1 нами была исследована линейная колебательная RLC-цепь без дополнительных источников энергии. Для этого построили схему для исследования свободных колебаний в линейной системе и взяли данные соответствующие приведённым вариантам. В результате получили затухающие свободные колебания в линейной колебательной системе; фазовую диаграмму затухающих гармонических колебаний.
В задании 2 построили колебательную цепь с включенным в цепь положительной обратной связи идеальным линейным усилителем и построили фазовую диаграмму колебательной системы при коэффициенте усиления источника Е1 равном 3. Далее построили автоколебательную схему с нелинейным элементом (кусочно-линейным источником), где источник Е1 является идеализированной схемой замещения реального усилителя. В результате получили фазовый портрет автогенератора содержащий одну неустойчивую точку - состояние покоя и одно устойчивое кольцо - предельный цикл. Кольцо является искаженным эллипсом - это указывает на то, что колебания в системе не являются чисто синусоидальными, а в генерируемом сигнале присутствует большое количество гармоник. А также фазовый портрет автогенератора при иных начальных условиях, где система самостоятельно переводит свои колебания на кольцевую траекторию.