Материал: ИДЗ2

Внимание! Если размещение файла нарушает Ваши авторские права, то обязательно сообщите нам

Министерство образования и науки Российской Федерации

Федеральное государственное автономное образовательное учреждение высшего образования

«Национальный исследовательский Томский политехнический Университет»

Инженерная школа энергетики

13.03.02 «Электроэнергетика и электротехника»

Отделение электроэнергетики

Индивидуальное задание 2 «Расчет мультивибратора»

Выполнил:

студент группы

5А8Б

Овчинникова Д.А.

15.04.2021

Проверил:

преподаватель

Чернышев И.А.

Томск – 2021

Цель работы:  Выполнить расчет мультивибратора на операционном усилителе, т.е. выбрать сопротивления и емкость по стандартным параметрам. Собрать схему в программе Electronics Workbench и провести ее исследования, построив диаграммы напряжений.

Дано:

Решение

Схема симметричного мультивибратора и диаграммы напряжений, поясняющие его работу, изображены на рис. 1 и 2.

Рис.1 Схема симметричного мультивибратора

Рис.2 Диаграммы напряжений

Для расчетов выбираем операционный усилитель типа К140УД6

Найдем коэффициент передачи делителя напряжения составленного из резисторов R1 и R2 по выражению:

где –дифференциальное допустимое напряжение, В.

Коэффициент передачи делителя напряжения определил как:

;

Из предыдущей формулы найдем отношение сопротивлений и .

.

Частота выходного сигнала мультивибратора определяется по уравнению:

;

Где -постоянная времени цепи заряда конденсатора C1

Из предыдущего выражения нашел постоянную врмени:

Рассчитываем R3, приняв C1=0,47мкФ из ряда Е24.

;

Подставил данные, получу:

Из стандартного ряда значений Е96 выбираем R3=6.81 (кОм).

Определим мощность и тип резистора, предварительно определив ток, протекающий через сопротивление R3:

Мощность резистора :

Подставив численные значения:

Тогда тип резистора – МЛТ – 0,01 – 180 кОм 5 %.

Из условия ограничения выходного тока мультивибратора на допустимом уровне определим сумму сопротивлений и :

Откуда

Подставив значения параметров, получим

Для уменьшения протекающих токов увеличим сумму сопротивлений в 10 раз.

Значения сопротивлений и можно найти из системы уравнений

Решив систему уравнений, получим, что ; . С учетом ряда принимаем и .

Найдем мощность резисторов и , предварительно определив ток, протекающий через делитель напряжения и :

Тогда мощность резистора :

Мощность :

С учетом найденных значений выбираем резисторы: типа МЛТ – 0,01 – 27 кОм 5 %, типа МЛТ – 0,01 – 33 кОм 5 %.

Проверим правильность найденных параметров. Для этого аналитически определим максимальный ток и выходную частоту генератора и при помощи программы Electronics Workbench построим модель симметричного мультивибратора.

Погрешность:

Отличие найденной частоты от заданной частоты мультивибратора составляет 3,7%.

Подставляя численные значения сопротивлений и коэффициента k в выражение

Вычисляем выходной ток операционного усилителя:

Полученное значение выходного тока меньше 2,5 мА, поэтому найденные параметры удовлетворяют условиям задания.

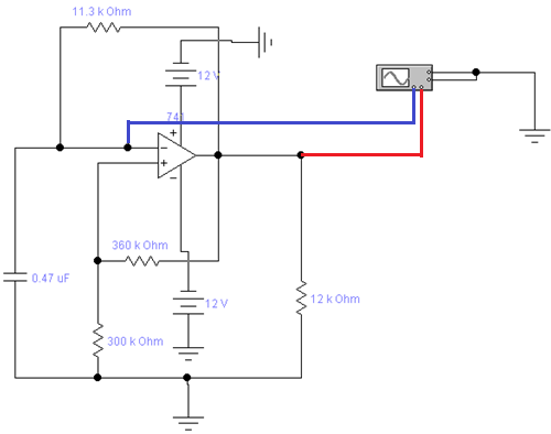
Рис.3 Модель симметричного мультивибратора в программной среде Electronics Workbench

На рисунке 4 показаны диаграммы выходного и емкостного напряжений мультивибратора:

Рис. 4. Диаграммы выходного и емкостного напряжений мультивибратора

Частоту выходного сигнала определяем, как:

Полученное при моделировании значение частоты f свидетельствует о правильности найденных параметров мультивибратора.

Вывод: В ходе работы были рассчитаны параметры мультивибратора R1,R2,R3 и выбран конденсатор С. Так же рассчитано теоретическое значение частоты, погрешность не превышает 0,9%, значит найденные значения приемлемы для нас на практике.

Полученное значение частоты, рассчитанное по данным из диаграммы напряжений, так же не значительно отличаются от заданной частоты, что позволяет утверждать, что все параметры были выбраны верно.

Список литературы

1.Методические указания к выполнению ИДЗ 2 «Расчет мультивибратора»

из электронного курса