Материал: ИДЗ№2

Внимание! Если размещение файла нарушает Ваши авторские права, то обязательно сообщите нам

Министерство образования и науки Российской Федерации

Федеральное государственное автономное образовательное учреждение высшего образования

«Национальный исследовательский Томский политехнический Университет»

Инженерная школа энергетики

13.03.02 «Электроэнергетика и электротехника»

Отделение электроэнергетики

Индивидуальное задание 2 «Расчет мультивибратора»

Выполнил:

студент группы

5А8Б

Овчинникова Д.А.

07.06.2021

Проверил:

преподаватель

Чернышев И.А.

Томск – 2021

Цель работы:  Выполнить расчет мультивибратора на операционном усилителе, т.е. выбрать сопротивления и емкость по стандартным параметрам. Собрать схему в программе Electronics Workbench и провести ее исследования, построив диаграммы напряжений.

Дано:

Решение

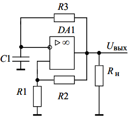
Схема симметричного мультивибратора и диаграммы напряжений, поясняющие его работу, изображены на рис. 1 и 2.

Рис.1 Схема симметричного мультивибратора

Рис.2 Диаграммы напряжений

Для расчетов выбираем операционный усилитель типа К140УД6

Найдем коэффициент передачи делителя напряжения составленного из резисторов R1 и R2 по выражению:

где –дифференциальное допустимое напряжение, В.

Коэффициент передачи делителя напряжения определил как:

;

Из предыдущей формулы найдем отношение сопротивлений и .

.

Частота выходного сигнала мультивибратора определяется по уравнению:

;

Где -постоянная времени цепи заряда конденсатора C1

Из предыдущего выражения нашел постоянную врмени:

Рассчитываем R3, приняв C1=0,47мкФ из ряда Е24.

;

Подставил данные, получу:

Из стандартного ряда значений Е96 выбираем R3=45.3 (кОм).

Определим мощность и тип резистора, предварительно определив ток, протекающий через сопротивление R3:

Тогда тип резистора – МЛТ – 0,01 – 45.3 кОм

Из условия ограничения выходного тока Iвых мультвибратора на допустимом уровне определил сумму сопротивлений R1 и R2:

;

Откуда:

;

Подставив значения параметров, получим:

Для уменьшения протекающих токов увеличил сумму сопротивлений в 10 раз и получим:

Значения сопротивлений можно найти из системы:

Решив систему, нашли:

Из ряда значений Е24 выберем R1=30 кОм и R2=36 кОм.

Определим ток, протекающий через делитель напряжений R1 и R2:

Найдем мощности резисторов R1 и R2:

Выберем резисторы:

– МЛТ – 0,01 – 30 кОм

– МЛТ – 0,01 – 36 кОм

Проверим правильность найденных параметров. Для этого аналитически определим максимальный ток и выходную частоту генератора и при помощи программы Electronics Workbench построим модель симметричного мультивибратора.

Отличие найденной частоты не превышает 0,9%, значит, найденные значения приемлемы для нас на практике.

Подставим численные значения сопротивлений и коэффициента k в выражения для Iвых:

Полученное значение выходного тока меньше 2,5 мА, поэтому найденные параметры удовлетворяют условиям задания.

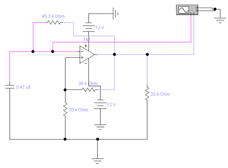
На рисунке 3 представлена схема имитационной модели мультивибратора в программе EWB:

Рис.3 Модель симметричного мультивибратора в программной среде Electronics Workbench

На рисунке 4 показаны диаграммы выходного и емкостного напряжений мультивибратора:

Рис. 4. Диаграммы выходного и емкостного напряжений мультивибратора

Частоту выходного сигнала определяем, как:

Полученное при моделировании значение частоты f свидетельствует о правильности найденных параметров мультивибратора.

Вывод: В ходе работы были рассчитаны параметры мультивибратора R1,R2,R3 и выбран конденсатор С. Так же рассчитано теоретическое значение частоты, погрешность не превышает 0,9%, значит найденные значения приемлемы для нас на практике.

Полученное значение частоты, рассчитанное по данным из диаграммы напряжений, так же не значительно отличаются от заданной частоты, что позволяет утверждать, что все параметры были выбраны верно.

Список литературы

1.Методические указания к выполнению ИДЗ 2 «Расчет мультивибратора»

из электронного курса