МИНОБРНАУКИ РОССИИ
Санкт-Петербургский государственный
электротехнический университет
«ЛЭТИ» им. В.И. Ульянова (Ленина)
Кафедра биотехнических систем
Курсовая РАБОТА
по дисциплине «Электроника и микропроцессорная техника»
Тема: РАЗРАБОТКА ГЕНЕРАТОРА ПИЛООБРАЗНОГО НАПРЯЖЕНИЯ
|
Студент гр. 7501 |
|
Исаков А.О. |
|
Преподаватель |
|
Анисимов А. А. |
Санкт-Петербург
2020
|
|
Техническое задание |
3 |
|
1 |
Общие теоретические сведения |
5 |
|
1.1 |
Триггер Шмитта |
5 |
|
1.2 |
Интегратор |
6 |
|
1.3 |
Анализ схемы генератора пилообразного напряжения |
7 |
|
2 |
Рассчет параметров схемы |
8 |
|
3 |
Разработка схемы в среде micro-cap |
10 |
|
4 |
Сборка схемы на платформе ni elvis |
12 |
|
|
Вывод |
15 |
Разработать цифровой генератор пилообразного напряжения
Выполнить расчет параметров цепи генератора пилообразного напряжения, опираясь на исходные данные курсового проекта.
Смоделировать схему генератора в среде Micro-Cap.
Собрать схему генератора на платформе макетирования NI ELVIS.
Выполнить анализ полученных данных.
Таблица 1
|
Исходные данные для расчета |
Вариант |
|
02 |
|
|
Частота формируемого сигнала, кГц |
1,0 |
|
Амплитуда формируемого сигнала, В |
5,0 |
|
Погрешность формирования, не более, % |
2 |
|
Выходное сопротивление, не более Ом |
200 |
|
Регулировка выходного сигнала |
плавн |
|
Сопротивление нагрузки, не менее Ом |
200 |
|
Напряжение источника питания, В |
±10 |
Схема

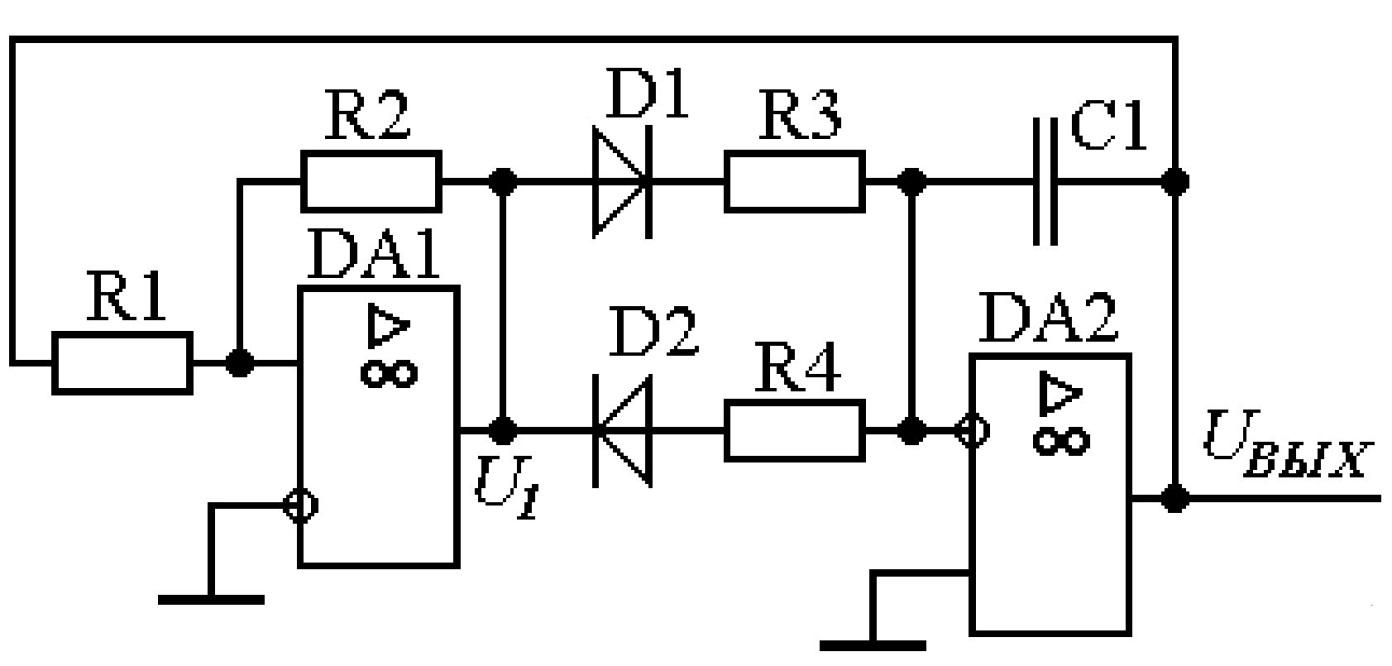
Рисунок 1 – Основная схема генератора пилообразного напряжения
1 ОБЩИЕ ТЕОРЕТИЧЕСКИЕ СВЕДЕНИЯ
1.1 Триггер Шмитта
На рис. 1.1 представлена схема триггера Шмитта.

Рисунок 1.1 – Схема триггера Шмитта
На рис. 1.2 представлена передаточная и временная характеристики. При уровне входного сигнала Uвх ниже нижнего порога срабатывания Uпор.н, на выходе триггера Шмитта – тоже, соответственно, напряжение низкого уровня U0, близкое к нулю.

Рисунок 1.2 – Передаточная и временная характеристики
В процессе нарастания напряжения входного сигнала Uвх, его значение сначала достигает нижней границы области гистерезиса Uпор.н, нижнего порога, при этом на выходе как и прежде ничего не изменяется. И даже когда входное напряжение Uвх заходит в область гистерезиса, и в течение некоторого времени находится внутри нее, то на выходе все равно ничего не происходит – на выходе по-прежнему напряжение низкого уровня U0.
Но как только уровень входного напряжения Uвх сравнивается с верхним порогом области гистерезиса Uпор.в (области срабатывания) – выход триггера скачком переходит в состояние высокого уровня напряжения U1. Если входное напряжение Uвх будет продолжать нарастать дальше (в пределах допустимого для микросхемы), выходное напряжение Uвых изменяться уже не будет, так как достигнуто одно из двух устойчивых состояний — высокий уровень U1.
Теперь, допустим, что входное напряжение Uвх стало снижаться. При возврате в область гистерезиса изменений на выходе не происходит, уровень по-прежнему высокий U1. Но как только напряжение входного сигнала Uвх сравняется с нижней границей области гистерезиса Uпон.н – выход триггера Шмитта скачком перейдет в состояние с напряжением низкого уровня U0. На этом основана работа триггера Шмитта.
1.2 Интегратор
Интегратором называется устройство, временная зависимость напряжения на выходе которого пропорциональна интегралу по времени входного напряжения. Его схема может быть выполнена по схеме инвертирующего усилителя при замене резистора в цепи обратной связи на конденсатор C, как показано на рис. 1.3.

Рисунок 1.3 – Схема интегратора на ОУ
В схеме интегратора входной сигнал Uвх подается на инвертирующий входной зажим; неинвертирующий входной зажим заземлен. Входной сигнал формируется через входной резистор R1. Интегратор аналогичен инвертирующему усилителю за исключением одной особенности: вместо резистора в цепи обратной связи у него имеется конденсатор. Этот конденсатор C1 называется конденсатором цепи обратной связи.
1.3 Анализ схемы генератора пилообразного напряжения
Схема генератора изображена на рисунке 1. Он состоит из триггера Шмитта на операционном усилителе DA1, и из интегратора, собранного на операционном усилителе DA2. Оба ОУ соединены последовательно через диодно-резисторные цепи D1, D2, R3, R4 и с помощью резистора R1 схема охвачена обратной связью.
При включении питания конденсатор С1 разряжен, он начинает заряжаться через цепочку D2R4 и выход усилителя DA1, на котором установилось низкое напряжение, другой вывод конденсатора С1 подключён к выходу ОУ DA2, на котором напряжение растёт. Как только это напряжение достигнет порога переключения триггера Шмитта DA1, то триггер переключится и на его выходе установится некоторое напряжение, которое через диод D1 и резистор R3 будут вначале разряжать, а затем заряжать до другой полярности конденсатор С1. Далее процесс повторяется и схема переходит в автоколебательный режим.
Поскольку резисторы R3 и R4, через которые происходит заряд и разряд конденсатора С1 имеют разный номинал, то и время заряда и разряда конденсатора будет разным, соответственно пилообразное напряжение на выходе ОУ DA1 будет долго нарастать и быстро спадать.
2 РАССЧЕТ ПАРАМЕТРОВ СХЕМЫ
Временная диаграмма напряжений генератора приведена на рис.2.1.

Рисунок 2.1 – Временная диаграмма напряжений
Длительность
импульса
найдем,
учтя изменение напряжения на выходе
интегратора от
до
,
где
– напряжение переключения.

т. к. схему делаем несимметричной, взяв постоянные интегрирования разные для положительного и отрицательного напряжения, то пила становится несимметричной:

Пусть
и
,
тогда










3 РАЗРАБОТКА СХЕМЫ В СРЕДЕ MICRO-CAP

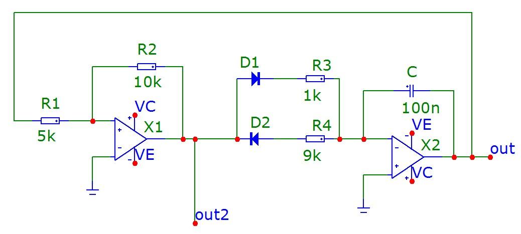
Рисунок 3.1 – Схема генератора пилообразного напряжения
Испытание устройства проведѐм в программном пакете Micro-Cap. Произведем исследование формы сигнала генератора.
Испытание электронного устройства проведѐм в следующем порядке:
Соберем электронное устройство в Micro-Cap (Рис. 3.1)
Сравним с условиями технического задания (Таблица 1)
Произведем анализ формы выходного сигнала
Получим графики генерации сигнала. Для этого в режиме анализа переходных процессов (Transient analysis) исследуем процесс самовозбуждения генератора. Выберем два положения подстрочных резисторов:



Рисунок 3.1 – Генерация пилообразного сигнала частотой 1 кГц при R1=5 кОм,R4=87,5 кОм

Рисунок 3.2 – Генерация пилообразного сигнала частотой 5 кГц при R1=1,5 кОм,R4=55 кОм
4 СБОРКА СХЕМЫ НА ПЛАТФОРМЕ NI ELVIS

Рисунок 4.1 – Схема на стенде NI ELVIS

Рисунок 4.2 – Генерация пилообразного сигнала частотой 1 кГц при R1=5 кОм,R4=87,5 кОм

Рисунок 4.3 – Выход триггера Шмитта при генерации пилообразного сигнала частотой 1 кГц

Рисунок 4.4 – Выход триггера Шмитта и выходной сигнал генератора 1 кГц

Рисунок 4.5 – Генерация пилообразного сигнала частотой 5 кГц при R1=1,5 кОм,R4=55 кОм

Рисунок 4.6 – Выход триггера Шмитта при генерации пилообразного сигнала частотой 5 кГц

Рисунок 4.7 – Выход триггера Шмитта и выходной сигнал генератора 5 кГц
ВЫВОД
Цели и задачи, поставленные в начале работы, достигнуты. Создан генератор пилообразного сигнала. Произведен его теоретический расчет. Выполнено построение модели в программной среде Micro-Cap. Схема реализована на платформе NI ELVIS.
Полученный сигнал очень близок к смоделированному в среде Microcap. На практике форма автоколебаний такого генератора может отличаться от теоретического. Это объясняется тем, что необходимый для устойчивой генерации петлевой коэффициент усиления достигается за счет нелинейности амплитудной характеристики ОУ, для чего ОУ входит в режим насыщения, и генерируемые колебания могут искажаться.
В ходе выполнения курсовой работы была рассмотрена методика разработки электронного устройства на примере генератора пилообразного напряжения. Полученное устройство удовлетворяет всем условиям технического задания.