Материал: Физико-хичим.метод анализа нефти и нефтепродукто

Внимание! Если размещение файла нарушает Ваши авторские права, то обязательно сообщите нам

СПБГУАП | Контакты https://new.guap.ru/i03/contacts

Группа: 11э, 12э ДОУ «Физико-хичим.метод анализа нефти и нефтепродуктов» (Основы химической технологии)

2020 год

Тема практического урока: «ТЕОРЕТИЧЕСКИЕ ОСНОВЫ СОСТАВЛЕНИЯ БАЛАНСОВ ХТП»

Цель урока: отработать навыки решения материального и теплового баланса который используют для расчёта ХТП.

Основные задачи:

-обеспечение студентов основной и главной теоретической информацией;

-отработать навыки решения простейших задач;

-начать формировать связь между теоретическими и практическими знаниями учащихся.

Ход урока:

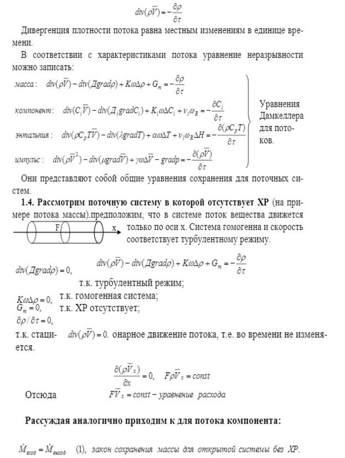
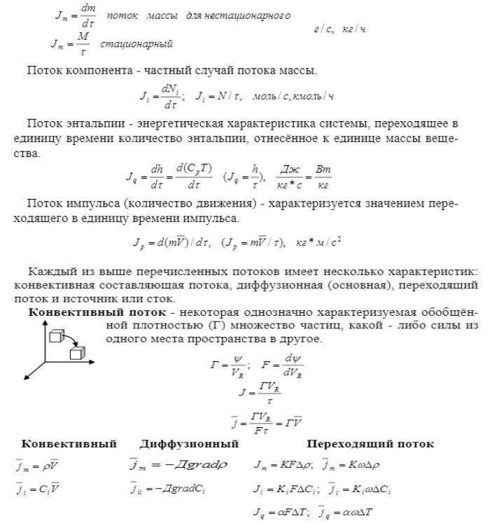
В зависимости от типа ХТС способы составления балансов различаются.

Общим является то, что они описаны на законах сохранения (массы, энергии, импульса).

1.1. Классификация ХТС:

Закрыты и открытые (поточные);

Периодические и непрерывные;

Стационарные (постоянные во времени) и нестационарные;

Гомогенные и гетерогенные.

Причины необходимости составления балансов:

Для анализа работы отдельных аппаратов, отдельных стадий и всей те х-нологической схемы в целом;

Для проектирования аппаратов, реакторов и новых производств;

Для расчёта основных технологических показателей (расходные коэффициенты по сырью, пару, материалу, воде, энергии, выход продукта, степень превращения).

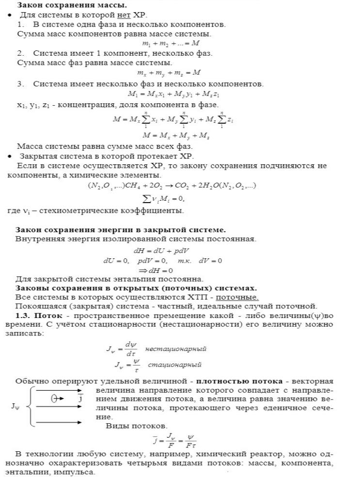
1.2. Законы сохранения в закрытой системе означают, что сумма масс, энергии и импульса внутри системы остаются неизменными, независимо от

того, какие процессы внутри неё происходят, т.е. отсутствует обмен веществом, энергией и импульсом системы с окружающей средой

СПБГУАП | Контакты https://new.guap.ru/i03/contacts

СПБГУАП | Контакты https://new.guap.ru/i03/contacts

СПБГУАП | Контакты https://new.guap.ru/i03/contacts

СПБГУАП | Контакты https://new.guap.ru/i03/contacts