Материал: Факторы повышения эффективности управленческих решений

Внимание! Если размещение файла нарушает Ваши авторские права, то обязательно сообщите нам

Метод Дельфи. В нем выставление индивидуальных оценок сочетается с последовательным ознакомлением всех членов экспертной группы с мнениями остальных и корректировкой первоначальных оценок. Свое название этот способ получил по храму греческого города Дельфи, где находился знаменитый во всем античном мире оракул, предсказывающий будущее. Предполагается, что предсказания оракула коллективно готовились жрецами храма, используя данную методику.

Сущность метода Дельфи состоит в том, что эксперты остаются анонимными и непосредственно не общаются друг с другом. Каждый результат (прогноз на будущее) разрабатывается в несколько туров, и на каждом этапе используются результаты предыдущего тура опроса экспертов.

На первом туре эксперты ранжируют те варианты, которые им представили организаторы опроса или некоторые они сами наметили на предыдущем туре.

На втором туре экспертам направляются полученные результаты и их просят проанализировать данные. Тех экспертов, чьи оценки выходят за диапазоны верхнего и нижнего квартилей (границ), просят обосновать свои суждения и сообщить свое мнение по поводу совершенства постановки вопроса. Их аргументы могут включать учет каких-то дополнительных факторов, которые не учитывались другими специалистами, поэтому они доводятся до сведения всех остальных экспертов (без указания, от кого они получены).

С оценками третьего тура производится процедура их упорядочения и снова определяются медиана и квартили. Эксперты получают не только результаты упорядочения данных, но и статистическое описание мнений всех членов группы и сводку аргументов сторонников верхней и нижней оценок. Подобная процедура позволяет экспертам учесть большее число факторов и в случае необходимости скорректировать свое мнение.

Таким образом, метод Дельфи - экспертный метод комплексного анализа альтернативных управленческих решений, основанный на их генерации в процессе "мозговой атаки", проводимой группой высококвалифицированных в этой области специалистов, отборе наиболее рационального для данной ситуации решения.

Метод баллов. Его можно применять для прогнозирования как полезного эффекта объекта, так и элементов затрат. Сначала формируется экспертная группа из специалистов в данной области, численность которой должна быть не менее 9 человек. Для повышения однородности состава группы путем анонимного анкетирования можно сделать отсев специалистов, которые, по мнению большинства, не совсем компетентны в данной области. Затем коллективно устанавливаются или выбираются несколько важнейших параметров (3-5) объекта, влияющих на полезный эффект, и элементы затрат.

Следующий шаг - установление важности параметра экспертным путем. Весомость параметров рекомендуется определять по следующей методике. Сначала каждый эксперт находит соотношение между параметрами попарно. Если весомость данного параметра, по мнению эксперта, выше другого, с которым сравнивается данный параметр, ему присваивается два балла. Если весомость параметров одинакова, данному параметру присваивается один балл. И если весомость данного параметра ниже другого, то первому параметру баллов не дается.

Весомость параметров определяется экспертным методом по объектам, характеризующимся несколькими важнейшими параметрами разной размерности. Для того чтобы сложить (условно) подобные параметры и определить полезный эффект и элементы затрат по объекту, рекомендуется применять систему баллов.

При построении системы баллов для упрощения принято, что зависимость между параметрами и полезным эффектом или элементами затрат прямо пропорциональная (линейная). При необходимости уточнения системы баллов можно построить и криволинейные зависимости.

Для прогнозирования или расчета полезного эффекта и каждого элемента затрат по каждому классу объектов одного назначения строится своя система баллов, так как на полезный эффект и элементы затрат влияют свои факторы или параметры. Например, на затраты по разработке нового объекта в первую очередь влияют такие факторы, как число наименований элементов в объекте, наименований оригинальных (впервые разрабатываемых) элементов, коэффициент или категория сложности нового объекта. На затраты по изготовлению серийно освоенного объекта влияют другие факторы: общее число элементов в объекте, их конструктивно-технологическая сложность, серийность выпуска объекта, повторяемость элементов (отношение общего числа элементов к числу их наименований), удельный вес механически обрабатываемых элементов объекта, обобщающий показатель организационно - технического уровня производства.

2. Процесс повышения эффективности управленческих решений в органах государственного управления

.1 Этапы подготовки и реализации управленческих решений в органах государственного управления


Процесс подготовки решений в органах государственного управления состоит в следующем:

. Первый этап процесса - выявление и формулирование проблемы. Проблемная ситуация возникает при отклонении от нормального процесса функционирования объекта в результате внутренних и внешних возмущений. Проблема чаще всего появляется в результате анализа итогов функционирования объекта в прошедшем периоде или может быть поставлена вышестоящей организацией.

. Сбор информации и анализ проблемы - третий этап процесса. Сформированная группа осуществляет сбор и обработку информации, необходимой для принятия решения. Качество информации оценивается по ее достоверности, точности, полноте, актуальности, ценности, полезности. На основе собранной информации производится анализ проблемной ситуации и даются ответы на следующие вопросы:

− какие изменения произошли в объекте управления и в чем суть проблемы?

− какие причины вызвали образование проблемной ситуации?

− какими ресурсами располагает система для решения проблемы?

− какие меры необходимо принять в первую очередь?

. Подготовка и обоснование вариантов решения - четвертый этап процесса. В каждом варианте решения должны определяться:

− основные направления достижения целей;

− конкретные исполнители решения;

− необходимые ресурсы;

− сроки достижения цели, предполагаемые последствия реализации решения.

В качестве методов выработки решений используется метод аналогии и метод эксперимента, экономико-математические методы, методы имитационного моделирования, деловых игр и системного анализа.

. Выбор и принятие решения - пятый этап процесса. Найденные при помощи научных методов варианты управленческого решения представляются руководителю, который и делает окончательный выбор. В качестве основных критериев отбора вариантов используются:

− степень решения проблемы;

− затраты ресурсов;

− ожидаемая длительность реализации;

− ожидаемые последствия реализации.

. Организация исполнения решения - предпоследний этап. На нем реализуются организационно-психологические предпосылки, а решение доводится до исполнителей, которые составляют план его реализации и представляют его первому руководителю.

. Контроль и оценка результатов исполнения решения - последний этап процесса. С этой целью копия управленческого решения передается в службу контроля, которая напоминает сотрудникам о приближении сроков исполнения и оценивает результат по своевременности и качеству. С помощью данной процедуры руководитель получает информацию о состоянии дел. Оценка результатов заключается в том, что полученные сравниваются с ожидаемыми. Если совпадения нет, возникает необходимость принятия нового решения. Причинами корректировки решений могут быть плохая организация исполнения, резкие изменения внешней обстановки или недоработанность самого решения.

2.2 Научные методы подготовки управленческих решений


Наиболее распространенным методом принятия управленческих решений является аналоговый метод, заключающийся в использовании прошлого опыта. В ряде органов государственного управления разработаны классификаторы принятых распорядительных документов, помогающие быстро найти подходящий распорядительный документ по решению аналогичной проблемы, особо эффективно это происходит с использованием компьютерных технологий.

Реже пользуются экспериментальным методом - проверкой вариантов решения на практике. Этот метод применим для локальных решений или при твердой уверенности, что эксперимент не наносит ущерба объекту управления.

Для тех управленческих задач, у которых выявлены основные факторы в количественном измерении, возможно построение ЭММ-моделей, состоящих из системы уравнений или неравенств, отражающих существенные связи или количественные соотношения.

При таком подходе может быть найдено оптимальное решение.

Однако большинство решений принимается в условиях многовариантности и неопределенности, поэтому работают не методы линейного программирования, а методы имитационного моделирования (деловые игры, «дерево решений») и метод системного анализа.

Имитационное моделирование - это имитирование ситуации на модели. На условной модели можно проводить эксперименты, подстановкой в уравнение разнообразных значений можно выбрать значение, близкое к оптимальному. Деловая игра - это самореализуемая имитационная модель изучаемого объекта. В игре участвует несколько сторон, у которых разные цели, но решение надо принять единое, хотя цель игры - не сведение всех мнений к единому, а выявление тонкостей, частностей целей. В деловой игре результат нагляден и позволяет заглянуть в будущее.

Для решения сложных и новых задач применяется совокупность приемов системного анализа, но для освоения его нужны знания и время.

2.3 Типовая организационно-технологическая схема подготовки распорядительного документа


Типовая организационно-технологическая схема подготовки распорядительных документов носит обобщенный характер, поскольку организационная сторона закреплена в принятой в каждой организации системе документирования.

Служба документированного обеспечения любой организации заинтересована в том, чтобы все процедуры принятия решений были формализованы. Безусловно, принятие управленческого решения - это творческий процесс, но в то же время это не бесконечная импровизация, а упорядоченный цикл последовательных, сменяющих друг друга действий.

Применительно к одной управленческой задаче цикл начинается с ее выявления и заканчивается выполнением решения - достижением намеченного результата. Стадии управленческого цикла применительно к одной задаче: 1) выявление задачи и оценка ее актуальности;

) анализ сущности задачи и выработка проекта решения;

) рассмотрение проекта решения, его согласование, обсуждение, экспертная оценка;

) утверждение проекта решения, т. е. собственно принятие управленческого решения;

) доведение решения до исполнителей;

) организация исполнения принятого решения, его отмена или корректировка.

Безусловно, не любой управленческий цикл, связанный с принятием решения, включает все перечисленные стадии, но служба документального обеспечения управления (ДОУ) в организации должна уметь их реализовать.

Управленческие решения, как мы знаем, фиксируются в распорядительных документах. Основанием для издания распорядительного документа может быть:

− необходимость исполнения принятых законодательных, нормативных актов и иных решений вышестоящих органов.

− необходимость проведения собственной исполнительно-распорядительной деятельности, вытекающей из функций и задач организации.

Рассмотрим типовую схему подготовки распорядительного документа (постановления, решения, приказа).

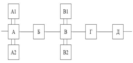
Рисунок 1. Типовая схема подготовки распорядительного документа

А - информационный блок.

Б - составление проекта документа.

В - согласование документа.

Г - оформление проекта документа.

Д - подписание и выпуск документа.

Информационный блок А включает работу по осуществлению сбора и представления информации для принятия объективного и обоснованного по содержанию проекта документа. Для этого в организации должны быть определены минимально необходимые источники информации - две группы документов:

) документы, содержащие сведения о состоянии решаемого вопроса, в том числе документы вышестоящих и нижестоящих организаций, изданные ранее по данному вопросу (назовем их «ретроспективной базой») - А1;

) документы юридического характера, т. е. законодательные и нормативные документы, необходимые для принятия точного решения с правовой точки зрения (назовем их «юридической базой») - А2.

В задачу службы документационного обеспечения управления на этой стадии входит организация соответствующих информационных баз и способов доступа к ним, а именно: непосредственное предоставление документа, указание адреса его нахождения, формирование комплекта документов, организация доступа к компьютерной базе данных.

Следующая стадия Б заключается в оформлении выработанного решения в виде проекта распорядительного документа на стандартном листе бумаги со всеми реквизитами. Его готовят те, кому это поручено. Служба ДОУ осуществляет при этом технический сервис, организуя технологию изготовления текста.

Согласование документа В включает в себя редактирование после получения визы руководителя организации. В1 - это внутреннее, В2 - внешнее согласование.

Внутреннее согласование (визирование), проводится с руководителями заинтересованных организаций, специалистами, бухгалтером, юристом и т. д., если этого требует документ. В нормативной части документа надо закрепить круг лиц, внешних и внутренних для организации, с кем данное решение надо согласовывать. Возникающие замечания могут быть учтены непосредственно или получены отдельно (устно или письменно).

Окончательное оформление документа Г оформляется службой документационного обеспечения управления на бланке организации по стандарту Р 6.30-97 «Унифицированные системы документации». Подпись руководителя Д превращает документ в юридически полноправный.

Практика показывает, что хорошо организованная система документационного обеспечения управления способствует улучшению стиля работы организации.

2.4 Основные требования к тексту распорядительных документов


Как говорилось выше, органы государственного и муниципального управления разрабатывают распорядительные документы, называемые постановлениями, распоряжениями или приказами. Подготовка распорядительных документов организуется:

а) во исполнение распорядительных документов вышестоящих органов власти; б) в соответствии с планом работы администрации;

в) по инициативе руководителей администраций, отделов, управлений, комитетов и т. д.;

г) по предложениям органов общественного территориального самоуправления, общественных организаций и др.

Необходимо отметить, что распорядительные документы, принимаемые органом управления, не должны подменять руководство и включать ограничения, сдерживающие инициативу руководителей низшего звена. Основные требования к тексту распорядительных документов следующие:

. В проект распорядительного документа должны включаться предписания только по тем вопросам, которые соответствуют компетенции органа управления.

. Не допускается издавать распоряжения, утверждения которых содержат лишь формальное значение.

. Распорядительный документ должен соответствовать действующему законодательству.

. Если при подготовке проекта распорядительного документа предусматривается внесение существенных изменений в ранее принятые документы, целесообразно подготовить новый документ, объединяющий это решение.