Материал: Енергозбереження засобами електроприводу

Внимание! Если размещение файла нарушает Ваши авторские права, то обязательно сообщите нам

Можливості, що відкриваються при використанні перетворювача частоти в якості регулюючого пристрою для електроприводу, виконаного на асинхронному електродвигуні, безмежні. Однією з головних тенденцій розвитку сучасного електроприводу є використання його в цілях заощадження енергетичних ресурсів та збереження екології. Слід зазначити, що використання перетворювачів частоти в якості регульованого електроприводу створює свої переваги за рахунок автоматичної зміни параметрів системи залежно від умов роботи механізму і найбільший ефект досягається коли умови роботи часто змінюються і межі змін досить широкі. Система регульованого електроприводу управляється мікроконтролером з досить солідним програмним забезпеченням, що дозволяє задавати параметри регулювання залежно від необхідних умов роботи механізму. У цьому зв'язку розширюється область застосування регульованого електроприводу не тільки у сферах високих технологій, але й там, де до цього часу традиційно використовувався простий нерегульований електропривод з асинхронним двигуном з короткозамкненим ротором. При цьому важливим стає підвищення енергетичної ефективності існуючих електроприводів, що дозволяють вирішувати технологічні завдання при мінімальних витратах.

Якщо на об'єкті розташовані кілька електроприводів, що працюють у взаємопов'язаному режимі, то доцільно розглянути установку перетворювача в комплексі з системою управління електроприводів - так звану станцію управління електроприводами. Типова станція управління включає в себе:

шафа управління, в якій розміщуються комутаційна апаратура, частотний перетворювач, додатковий програмований логічний контролер (при необхідності вирішування складних завдань управління), апаратура захистів і сигналізації;

датчики контрольованих параметрів і виконавчі механізми системи управління.

Типовим прикладом такого варіанту використання ПЧ є станція управління групою насосів, коли діапазон регулювання по витраті змінюється в широких межах і, залежно від витрати, працює один, два або три насоси, забезпечуючи заданий рівень тиску. Використовуючи наявні резервні потужності вбудованого в перетворювач частоти мікроконтролера, засобами програмного забезпечення, в станціях управління реалізована можливість управління групою електродвигунів на два або три насоси. При цьому управління може здійснюватися в будь-якому заданому режимі: при малих витратах заданий тиск забезпечується автоматично регульованою роботою одного насоса, при зростаючій витраті контролер управляє роботою комутаційної апаратури, підключаючи другий і, при необхідності, третій насос, забезпечуючи заданий рівень тиску, постійне регулювання, захист від гідравлічних ударів. Програмним способом можна регулювати ресурс роботи кожного насосного агрегату з перемиканням через задані проміжки часу.

При більш складних схемах регулювання , коли потрібно контроль і регулювання за кількома параметрами, розробляються і виготовляються програмовані логічні контролери на найсучасніших мікропроцесорах фірм AtmelL, Texas Instruments, за узгодженим із замовником технічним завданням. Застосування програмованих логічних контролерів дозволяє створювати повністю автоматизовані об'єкти, включати їх в схеми АСК ТП, SCADA-системы, при цьому якісно змінювати сам принцип виробництва , отримуючи при цьому максимальний економічний ефект.

Визначення економічної ефективності, яку можна отримати від впровадження перетворювачів частоти, є нагальною проблемою. Споживачеві хотілося б до придбання ПЧ мати гарантії, що кошти будуть витрачені не даремно, загальні твердження про те, що економія електроенергії складе 30-80%, вимагають підтвердження. На жаль, універсальної методики на всі випадки застосування ПЧ немає і бути не може, так як обсяг економії залежить від багатьох факторів характерних для даної конкретної установки.

Для оцінки економічної ефективності від застосування перетворювачів частоти в кожному разі необхідно організувати встановлення приладів обліку електричної енергії та провести виміри електроспоживання до установки ПЧ і після його встановлення. Крім установки ПЧ потрібно провести всі необхідні регулювання і настройки в роботі системи.

Найважливішим показником в конкуренції на ринку сьогодні є співвідношення якість - ціна. Потім розглядаються і інші показники, такі як габарити, дизайн, наявність сервісної служби тощо, але на першому місці стоїть якість. При побудові перетворювачів частоти для асинхронних двигунів використовуються сучасні керовані напівпровідникові прилади високої надійності (біполярні транзистори з ізольованим затвором - IGBT - транзистори). Елементи силової електроніки в основному і визначають сьогодні якість і цінові показники, у структурі ціни вони становлять сьогодні до 70 % від вартості ПЧ.

Економія коштів при застосуванні частотно-регульованого електроприводу складається з наступних складових:

економія споживання електроенергії;

використання замість двохшвидкісного електродвигуна дешевшого одношвидкісного асинхронного електродвигуна;

збільшення міжремонтного періоду роботи електродвигуна і як наслідок скорочення експлуатаційних витрат;

підтримання оптимального режиму роботи установки, яке здійснюється за допомогою точного регулювання швидкості обертання валу двигуна. При цьому досягається підвищення якості продукції та зменшення кількості браку.

.2.2 Принцип роботи перетворювача частоти та залежність економії від схеми перетворювача

Перетворювач частоти - це пристрій, призначений для перетворення змінного струму ( напругу) однієї частоти в змінний струм ( напругу) іншої частоти. Вихідна частота в сучасних перетворювачах може змінюватися в широкому діапазоні і бути як вище, так і нижче частоти живильної мережі.

Схема будь-якого перетворювача частоти складається із силової і керуючої частин. Силова частина перетворювачів зазвичай виконана на тиристорах або транзисторах, які працюють в режимі електронних ключів. Керуюча частина виконується на цифрових мікропроцесорах і забезпечує управління силовими електронними ключами, а також рішення великої кількості допоміжних завдань (контроль, діагностика, захист).

Перетворювачі частоти, застосовувані в регульованому електроприводі, залежно від структури та принципу роботи силової частини розділяються на два класи:

- перетворювачі частоти з явно вираженим проміжною ланкою постійного струму.

- перетворювачі частоти з безпосереднім зв'язком ( без проміжної ланки постійного струму).

Кожен з існуючих класів перетворювачів має свої переваги й недоліки , які визначають область раціонального застосування кожного з них.

Історично першими з'явилися перетворювачі з безпосереднім зв'язком, В яких силова частина являє собою керований випрямляч і виконана на не замикають тиристорах. Система управління по черзі відмикає групи тиристорів і підключає статорні обмотки двигуна до живильної мережі. Використання не замикаються тиристорів вимагає відносно складних систем управління, які збільшують вартість перетворювача. Даний перетворювач являється досить істотним генератором вислих гармонік, які викликають втрати в електричному двигуні, перегрів електричної машини, зменшення моменту. Застосування компенсують, приводить до підвищення вартості, маси, габаритів, зниженню коефіцієнту корисної дії системи в цілому.

Поряд з перерахованими недоліками перетворювачів з безпосереднім зв'язком, вони мають певні переваги. До них відносяться:

практично найвищий ККД щодо інших перетворювачів (98,5% і вище);

здатність працювати з великими напругами і струмами, що робить можливим їх використання в потужних високовольтних приводах;

відносна дешевизна, незважаючи на збільшення абсолютної вартості за рахунок схем управління і додаткового обладнання.

Подібні схеми перетворювачів використовуються в старих приводах, в нових конструкціях їх практично не розробляються. Найбільш широке застосування в сучасних частотно-регульованих приводах знаходять перетворювачі з явно вираженим ланкою постійного струму. Для формування синусоїдального змінного напруги використовуються автономні інвертори. В якості електронних ключів в інверторах застосовуються замикаються тиристори GTO і їх вдосконалені модифікації GCT, IGCT, SGCT, і біполярні транзистори з ізольованим затвором IGBT. Головним достоїнством тиристорних перетворювачів частоти, як і в схемі з безпосереднім зв'язком, є здатність працювати з великими струмами і напругами, витримуючи при цьому тривале навантаження й імпульсні впливи.

Перетворювачі частоти на тиристорах в даний час займають домінуюче становище у високовольтному приводі в діапазоні потужностей від сотень кіловат і до десятків мегават з вихідним напругою 3 - 10 кВ і вище. Проте їх ціна на один кВт вихідної потужності найбільша в класі високовольтних перетворювачів. До недавнього минулого перетворювачі частоти на GTO становили основну частку і в низьковольтному частотно-регульованому приводі. Але з появою IGBT транзисторів відбувся «природний відбір» і сьогодні перетворювачі на їхній базі загальновизнані лідери в області низьковольтного частотного регулювання.

Тиристор є напівкерованими приладами: для їх включення досить подати короткий імпульс на керуючий вивід, але для вимикання необхідно або прикласти до нього зворотну напругу, або знизити комутований струм до нуля. Для цього в тиристорному перетворювачі частоти потрібна складна і громіздка система управління. Біполярні транзистори з ізольованим затвором IGBT відрізняють від тиристорів повна керованість, проста неенергоємних система управління, найвища робоча частота.

Біполярні транзистори з ізольованим затвором IGBT відрізняють від тиристорів: повна керованість, проста неенергоємна система управління, найвища робоча частота.

Внаслідок цього перетворювачі частоти на IGBT дозволяють розширити діапазон керування швидкості обертання двигуна, підвищити швидкодію приводу в цілому. Для асинхронного електроприводу з векторним керуванням перетворювачі на IGBT дозволяють працювати на низьких швидкостях без датчика зворотного зв'язку.

Застосування IGBT з більш високою частотою перемикання в сукупності з мікропроцесорною системою управління в перетворювачах частоти знижує рівень вищих гармонік, характерних для тиристорних перетворювачів. Як наслідок менші додаткові втрати в обмотках і магнітопроводі електродвигуна, зменшення нагрівання електричної машини, зниження пульсацій моменту й виключення так званого «крокування» ротора в області малих частот. Знижуються втрати в трансформаторах, конденсаторних батареях, збільшується їх термін служби та ізоляції проводів, зменшуються кількість помилкових спрацьовувань пристроїв захисту й погрішності індукційних вимірювальних приладів.

Перетворювачі на транзисторах IGBT в порівнянні з тиристорними перетворювачами при однаковій вихідної потужності відрізняються меншими габаритами, масою, підвищеною надійністю в силу модульного виконання електронних ключів, кращого тепловідведення з поверхні модуля і меншої кількості конструктивних елементів. Вони дозволяють реалізувати більше повний захист від кидків струму і від перенапруги, що істотно знижує ймовірність відмов і пошкоджень електроприводу.

На даний момент низьковольтні перетворювачі на IGBT мають більш високу ціну на одиницю вихідної потужності, внаслідок відносної складності виробництва транзисторних модулів. Однак за співвідношенням ціна / якість, виходячи з перерахованих достоїнств, вони явно виграють у тиристорних перетворювачів, крім того, протягом останніх років спостерігається неухильне зниження цін на IGBT модулі.

Головною перешкодою на шляху їх використання у високовольтному приводі із прямим перетворенням частоти і при потужностях вище 1 - 2 МВт на даний момент є технологічні обмеження. Збільшення комутованої напруги і робочого струму приводить до збільшення розмірів транзисторного модуля, а також вимагає більш ефективного відведення тепла від кремнієвого кристала.

Оскільки більшість сучасних перетворювачів частоти побудовано за схемою подвійного перетворення, то саме вони будуть підлягати розгляду. Вони складаються з наступних основних частин: ланки постійного струму (некерованого випрямляча), силового імпульсного інвертора і системи управління.

Ланка постійного струму складається з некерованого випрямляча і фільтра. Змінна напруга мережі живлення перетвориться в ньому на напругу постійного струму.

Силовий трифазний імпульсний інвертор складається з шести транзисторних ключів. Кожна обмотка електродвигуна підключається через відповідний ключ до позитивного і негативного виводів випрямляча . Інвертор здійснює перетворення випрямленої напруги в трифазну змінну напругу потрібної частоти і амплітуди, яке прикладається до обмоток статора електродвигуна. У вихідних каскадах інвертора в якості ключів використовуються силові IGBT - транзистори. У порівнянні з тиристорами вони мають більш високу частоту перемикання, що дозволяє виробляти вихідний сигнал синусоїдальної форми з мінімальними спотвореннями. Узагальнена структура перетворювача частоти зображена на рисунку 2.2.

Рисунок 2.2 - Узагальнена структурна схема перетворювача частоти

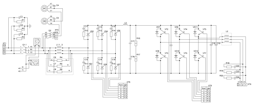
Більшість перетворювачів частоти мають подібну структуру, тому достатньо розглянути одну принципову схему перетворювача частоти, для того щоб мати уяву про роботу перетворювачів частоти взагалі. На рисунку 2.3 приведена принципова електрична перетворювача частоти виконана за схемою Ларіонова.

Рисунок 2.3 - Принципова електрична схема перетворювача частоти

На початку схеми стоїть вимимкач Q1, яким здійснюється включення та відключення перетворювача. Для захисту перетворювача від великих струмів короткого замикання встановлені геркони FA. При досягненні струму уставки геркона, він спрацьовує та дає достатній рівень живлення для відкриття оптрона V1. Відкриття опртрона V1 зумовлює появу стабілізованої (VD2, VD3) та випрямленної (VD1) напруги на розніманнях XP1 та XP2. Система захисту відключає перетворювач від мережі. Для охолодження випрямляча та інвертора передбачено два вентилятора М1 та М2.

Важливим елементом схеми є мережний реактор. Мережний реактор виконує захисну функцію, як у відношенні самого перетворювача, так і у відношенні мережі електропостачання. Він є двостороннім буфером між нестабільною мережею електропостачання (провали і сплески напруги) і перетворювачем частоти - джерелом вищих гармонік (5, 7, 11, 13, 17-ї). Вищі гармоніки спотворюють синусоїду напруги живильної мережі, викликаючи збільшення втрат потужності електричних машин і приладів, що живляться від мережі, а також можуть привести до некоректної роботи електронних пристроїв, що одержують живлення від цієї мережі. Мережний реактор для вищих гармонік має великий опір і придушує їхній вплив на мережу електропостачання. Мережний реактор захищає перетворювач частоти при коротких замиканнях на його виході, обмежуючи швидкість наростання струму короткого замикання і сталий струм короткого замикання, сприяючи успішному спрацьовуванню токового захисту перетворювача частоти. Фірми-виробники перетворювачів частоти рекомендують установку мережних реакторів, коли потужність джерела електроживлення 500 кВ·А і більше і перевищує в 10 разів потужність перетворювача частоти. Або коли спотворюють синусоїду живильної напруги споживачі типу тиристорних перетворювачів або перетворювачів частоти великої потужності живляться від тієї ж самої мережі електропостачання.

Випрямлення напруги здійснюється за допомогою керованого випрямляча, виконаного за схемою Ларіонова. На відміну від схеми Міткевича дана схема має ряд переваг, а саме:

за рівних фазних напруг середнє значення випрямленої напруги у два рази вище;

більший коефіцієнт пульсацій, що в деяких випадках дозволяє використовувати схему Ларіонова без фільтру;

краще використання трансформатора за потужністю.

Для обмеження швидкості зростання напруги на тиристорах VS2, VS3, VS4, VS5, VS6, VS7 на них встановлені RC - ланцюги відповідно R10C11, R11C12, R12C13, R13C14, R14C15, R15C16.