Электропривод
на базе системы преобразователь частоты - асинхронный двигатель с
короткозамкнутым ротором
Введение
электропривод электромеханический энергия
Современный электропривод представляет собой конструктивное единство электромеханического преобразователя энергии (двигателя), силового преобразователя и устройства управления. Он обеспечивает преобразование электрической энергии в механическую в соответствии с алгоритмом работы технологической установки. Сфера применения электрического привода в промышленности, на транспорте и в быту постоянно расширяется. В настоящее время уже более 60% всей вырабатываемой в мире электрической энергии потребляется электрическими двигателями. Современный этап развития привода характеризуется массовым переходом от нерегулируемого электропривода к регулируемому на основе достижений в области силовой и управляющей электроники. Большое разнообразие объектов, приводимых в движение электроприводом, широкий диапазон мощности и скорости вращения, трансформация совокупности требований к электроприводу в каждом конкретном применении приводит к соответствующему разнообразию структурных, конструктивных, схемотехнических решений, применяемых в различных электроприводах.
Асинхронные двигатели наиболее часто применяются в промышленности и на транспорте из-за своей простоты и надёжности. Однако, эффективное управление ими представляет собой довольно сложную задачу и требует создания специальных систем управления.
Для большинства массовых применений приводов (насосы, вентиляторы, конвейеры, компрессоры и т.д.) требуется относительно небольшой диапазон регулирования скорости (до 1:10, 1:20) и относительно низкое быстродействие. При этом целесообразно использовать классические структуры скалярного управления. Переход к широкодиапазонным (до 1:10000), быстродействующим электроприводам станков, роботов и транспортных средств, требует применения более сложных структур векторного управления.
Целью курсового проекта стоит разработать
электропривод общепромышленного механизма, удовлетворяющего техническим
условиям и требованиям.
1. Расчет и выбор силового
оборудования системы регулируемого электропривода
Исходные данные к работе:
n1= 15 об/мин - частота вращения механизма
t1= 60 с - время работы;
n2= -130 об/мин - частота вращения механизма;
t2= 30 с - время работы механизма;
t0= 45 с - время паузы;
Нагрузка - активная.
Ммех.=600 Н×м - момент нагрузки (механизма) на валу двигателя;
ηперед.=0,95 - коэффициент полезного действия передачи;
Јмех.=30 кг×м2 - момент инерции механизма.
.1 Расчет мощности двигателя и предварительный его выбор, определение оптимального передаточного отношения редуктора.
Определение продолжительности включения
двигателя[1]:
где tР- время работы,
tЦ- время цикла.
Выбираем стандартное значение продолжительности включенияПВКАТ=40%
Определение среднеквадратичного значения
мощности за время работы на основании тахограммы и нагрузочной диаграммы:
где m- число рабочих участков в цикле,
tРi- продолжительность i-того участка работы,
ωН- номинальная угловая скорость,
βi- коэффициент ухудшения теплоотдачи,
ωРi- угловая скорость на i-том участке работы.
Определим значения угловых скоростей
по ступеням:
Определяем мощности на каждой
ступени:
Определяем коэффициенты ухудшения
теплоотдачи по ступеням по формуле:
где β0-
коэффициент ухудшения теплоотдачи при подвижном роторе, принимаемый для
двигателей закрытого исполнения без принудительного охлаждения β0=(0,95-0,98).
Принимаем β0=0,95
Среднеквадратичное значение мощности[1]:
Делаем перерасчёт среднеквадратичной мощности на
стандартную продолжительность включения:
Определяем расчётную мощность двигателя:
где КЗ=(1,1-1,2)- коэффициент запаса
Принимаем КЗ=1,2
Выбор двигателя:
Выбираем по полученной расчётной мощности с
учётом номинальной скорости асинхронный двигатель с короткозамкнутым ротором.
Тип 4А132М4У3, 380 В, 50 Гц, параметры двигателя представлены в таблице 1,2.
Таблица 1 - Технические данные электродвигателя
об/мин 1500
11
6,7
0.87
87,5
10
0.004
Таблица
1,7
2,2
3 IP55
Таблица 2 -Параметры схемы замещения
3,2
0,043
0,085
0,032
0,13
Определим передаточное отношение редуктора:
Определённое передаточное отношение редуктора не
совпадает со стандартным. Принимаем стандартное значение передаточного числа:
1.2 Выбор электрического
преобразовательного устройства для регулируемого электропривода
Из теории электрических машин известно, что в АД
преобразование энергии происходит при несинхронном вращении ротора и магнитного
поля статора. В двигательном режиме разница частот вращения ротора и поля
статора в большинстве случаев невелика, и составляет лишь несколько процентов.
Для исследования характеристик АД запишем в
комплексной форме систему уравнений, которыми описывается состояние обобщённой
двухфазной модели АД
На основании данной системы уравнений составим
схему замещения фазы АД и соответствующую векторную диаграмму, соответственно
рис. 1 и рис. 2.
Рисунок 1- Схема замещения фазы АД
Рисунок 2 - Векторная диаграмма АД.
где Для получения выражений статических
характеристик с помощью приведённой на рис.3 схемы замещения определим вначале
ток фазы ротора как функцию параметров двигателя:
где Активная электромагнитная мощность,
передаваемая через воздушный зазор ротору двигателя, может быть записана в виде
или же через электромагнитный момент
и скорость поля двигателя:
где M -
электромагнитный момент двигателя
ω0 - угловая
синхронная скорость вращения.
Приравниваем обе формулы мощностей и
подставляем выражение для тока, в результате получаем уравнение механической
характеристики двигателя в виде зависимости М = f(S)
Анализ данной функции показывает,
что она имеет точки экстремума. Критическое скольжение, соответствующее
экстремуму, может быть определено путём дифференцирования М = f(S) по S и
последующего приравнивания к нулю этой производной:
Знак «+» - двигательный режим,
«-» - генераторный режим.
Подставив выражения критических скольжений для
двигательного и генераторного режимов в М = f(S)
получаем соответственно критические моменты, развиваемые двигателем в
двигательном и генераторном режимах
Скалярное управление в системе ПЧ - АД
Широкое распространение
получили способы частотного управления, основанные на законе поддержания
постоянства соотношения между U1 и f1[8]. На
рис.3 представлены варианты интерпретаций различных законов управления: а) для Рисунок 3 - Законы частотного
управления скоростью АД.
Закон регулирования ЭП со скалярными системами
частотного управления среди частотно-регулируемых ЭП переменного тока
отличаются относительной простотой и дешевизной. Но наряду с положительными
качествами имеется ряд недостатков: низкие динамические показатели, отсутствие
возможности точного регулирования момента на валу АД.
Векторное управление в системе ПЧ -
АД
Термин векторное управление
означает, что переменные контролируются не только по амплитуде, но и по фазе. В
асинхронных приводах из-за недоступности прямого измерения переменных в
короткозамкнутом роторе (тока, потокосцепления) приходится пользоваться
математическими моделями двигателя для оценки этих переменных. Модель двигателя
сложна из-за перекрёстных связей между переменными и существенных
нелинейностей. Применяя специальный метод управления, получивший название управления
с ориентацией по полю (потокосцепления ротора) [8], можно обойти эти проблемы и
упростить сложную систему дифференциальных уравнений высокого порядка.
Суть метода состоит в
раздельном управлении компонентами вектора тока статора isq и isd, являющимися
проекциями результирующего вектора i1 на
вращающиеся оси q и d, связанные
с потокосцеплением ротора Yr. Известно,
что электромагнитный момент АД пропорционален потокосцеплению ротора Yr и
составляющей тока статора по оси q. Если поддерживать неизменным
потокосцепление ротора путём регулирования составляющей тока статора по оси d, то момент
двигателя будет прямо пропорционален току isq, так, как и
в обычных коллекторных двигателях постоянного тока.
Предварительный выбор преобразователя частоты:
. Параметры питающей сети: 3-ф 220 В 50Гц
.Выходные параметры ПЧ:
max выходное линейное напряжение 240
Диапазон частот 0 - 1000 Гц
Дискретность управления частотой 0,01 Гц
.ПЧ по току выбирается из следующих условий:ток
инвертора должен быть больше max тока нагрузки:Iиmax≥I1н
(27A≥21A).
Выбор преобразователя частоты:
ПЧ по току выбирается из следующих условий: Iпч(27,7)
≥Iдвиг(21,8)
ПЧ по напряжению выбирается: Uпч(380-480)
≥Uдвиг(380)
ПЧ по мощности выбирается: Pпч(11)
≥Pдвиг(11)
Выбираем преобразователь частоты - TOSHIBA
TOSVERT VF-AS1-4110PL-WP1 (11 кВт) представлен на рис.4, Частотный
преобразователь предназначен для трехфазных асинхронных двигателей с питанием
от 380 до 690В, общепромышленного назначения для точных и тяжелых типов задач. Рисунок 4 - преобразователь частоты - TOSHIBA
TOSVERT VF-AS1-4110PL-WP1
Параметры преобразователя представлены в таблице
3:
Таблица 3
Мощность
двигателя, кВт
Вых.
мощность, кВА
Выходной
ток, А
Выходное
напряжение, В
Ток
перегрузки, %
Питающие
Напряжение и частота, В, Гц
Уровень
шума, дБ
11
21
27,7
380-480
150
380-480,
50
58
Краткие характеристики TOSHIBA VFАS1:
Входное напряжение от 380 до 480 В для моделей
класса 400 В и от 500 до 690 В для моделей класса 690 В;
Диапазон выходной частоты от 0,01 до 500 Гц
(опционально до 1000 Гц);
Точность поддержания выходной частоты до 0,01%;
Перегрузка по току 150% - 60 сек., 165% - 2
сек.;
Температурный режим работы -10…+60 оС;
Частотный преобразователь с возможностью точного
управления скоростью или крутящим моментом двигателя;
Управление двигателем в режимах постоянный и
переменный момент, V/f характеристика с заданием кривой по 5 точкам,
автоматический подъем момента, два вида бессенсорного векторного управления
скоростью и крутящим моментом двигателя (простое и высокоточное), векторное
управление скоростью или моментом по датчику скорости;
Функции повышения стартового момента более, чем
на 200%, режим поддержания момента двигателя, автоподхват вращающегося
двигателя, регенеративный режим работы при кратковременном пропадании питающего
напряжения, автонастройка на двигатель, в том числе и во время работы, режим
самообучения при работе с грузоподъемными механизмами, специальный режим
энергосбережения (снижение выходного тока при уменьшении нагрузки на
двигатель), 4 переключаемые настройки на различные двигатели, 4 переключаемых
набора времен разгона и торможения, 4 переключаемые настройки режима управления
двигателем;
Встроенный программируемый логический контроллер
(PLC) на 28 шагов программы позволяет выполнять логические действия над
сигналами управления и, таким образом, создавать новые собственные функции
инвертора, необходимые в некоторых задачах;
ПИД-регулятор с контролем обрыва датчика и
достоверности сигнала, временные задержки и функция устранения автоколебаний;
Встроенные EMС фильтр и дроссель постоянного
тока (от 18,5 кВт);
Встроенное устройство динамического торможения
(в моделях до 160 кВт включительно);
Встроенный RS-485 порт (поддерживается протокол
Modbus-RTU);
ОпциональноDeviceNet,
Profibus, CC-Link;
Опционально - дополнительные платы расширения.
1.3 Функциональная схема управления
Функциональная схема частотно-регулируемого
асинхронного электропривода со скалярным управлением электропривода[3]
представлена на рисунке 5.
Рисунок 5 - Функциональная схема
частотно-регулируемого асинхронного электропривода со скалярным управлением
электропривода
Обобщенная функциональная схема
частотно-регулируемого асинхронного электропривода со скалярным управлением
приведена на рис.. На схеме символом * обозначены сигналы задания и управления
и приняты следующие обозначения:
ЗИС - задатчик интенсивности
скорости с линейной или S-образной характеристикой;
РС - регулятор скорости;
ФНУ1 - формирователь напряжений
управления двухфазным асинхронным двигателем
ФНУ2 - преобразователь напряжений
управления двухфазным дви
гателем в напряжения управления
трехфазным двигателем.
Закон частотного регулирования 1.4 Расчет и выбор элементов
измерения координат электропривода
В качестве элемента измерения координат
электропривода выбираем ЭнкодерSick AFM90 (рисунок 6)
Рисунок -6 Общий вид энкодера
Данный тип энкодераSick AFM90дает возможность
программировать необходимое количество импульсов практически бесконечное число
раз через технологический разъем, подстраиваясь под требования поставленной ему
задачи. Программирование выполняется посредством подключения энкодера к ПК или
ноутбуку с помощью программатора, программного обеспечения SICK-STEGMANN и
соединительного кабеля. Абсолютные энкодеры представляют информацию о
положении, угле и числе оборотов вала в форме уникальных кодов, которые
соответствуют каждому шагу. Основной рабочей характеристикой для абсолютных
энкодеров является число уникальных кодов на оборот и количество таких
оборотов. Т.к. абсолютное положение определяется уникальным кодом, первичной
установки датчика не требуется.
Технические характеристики:
- Съемный кабельный вывод (аксиально-радиальный)
и разъем M12/M23
Доступны различные разрешения
Крепкий никелевый диск с метками для тяжелых
условий работы
Программирование через кабель или разъем
Единый программатор для AFS и AFM90
Программирование нулевой метки и ширины нулевого
импульса
Разрешение энкодера программируется вплоть до 18
бит
Не требуется внешнее питание
Большое расстояние между подшипниками, 30 мм
Прецизионная соосность
Максимальная точность
Широкий диапазон рабочих температур -20 °C …
+100 °C
Скорости вращения до 9000 об/мин
Таблица 4
Тип
энкодеора
AFM90
программируемый однооборотный энкодер
Кол-во
импульсов на оборот Габаритные
размеры
D
60 мм
Интерфейс/драйверы
SSI
Напряжение
питания,В пост. тока
4,5...32
В пост.тока
Стандарты
соответствия
СЕ,
UL, ROHS, ГОСТ-Р
Диаметр
выходного вала
6
мм - сервофланец, 10 мм - торцевой флланец
Максимальная
рабочая скорость
9000
мин-1
Подключение
Акс./рад.
Цилинд. резьбовой разъем М23 и М12 или кабель
Класс
защиты
IP
64/IP 65/IP 67
Важнейшим параметром при выборе энкодера
является его разрешение, физически определяемое количеством меток диска
энкодера. Стандартныйэнкодер требует наличия индивидуального диска с метками:
их количество позволяет получить строго определенное число импульсов. С учетом
различных показателей разрешения, а также разной ширины нулевого импульса
количество дисков, задействованных в массовом производстве энкодеров выбранной
серии, может быть внушительным. Как правило, изготовление нового диска требует
значительных капитальных вложений, на которые компании могут пойти только при
условии большой партии заказа.
Относительно часто возникают ситуации, когда
необходимо нестандартное разрешение, отличающееся от указанных значений.
Кроме выбора диска с определенным количеством
меток заказчику приходится выбирать тип фланца и интерфейса, вид разъема и
(или) длину кабеля. Получаемое в итоге число возможных механических и
электрических комбинаций приводит к необходимости поддержки большого количества
исполнений в рамках серийного выпуска серии энкодеров и сопутствующих
механических деталей. Следствием является невозможность для производителя
обеспечивать наличие всей номенклатуры изделий на складе и увеличение сроков
поставки ряда изделий. Ключевой особенностью и важнейшим преимуществом
технологии является возможность получения любых значений разрешений в пределах
от 1 до 9000 импульсов на оборот при использовании только одного уникального
диска с метками. Настройка необходимого разрешения осуществляется либо в
заводских условиях, либо заказчиком с помощью специального программатора. В
некоторых случаях это позволяет обойтись без дорогих механических редукторов.
Следующее интересное нововведение -возможность обучения энкодера нулевому
положению с помощью специального переключателя, что особенно полезно при
настройке оборудования в рамках предприятия. Процесс программирования
представляет собой довольно простую процедуру. Энкодеры данной серии поступают
к потребителю с заранее запрограммированными на заводе 9000 импульсами на
оборот и шириной нулевого импульса в 90°. Для того чтобы изменить эти
параметры, необходим программатор AFS, который заказывается отдельно.
Подключение датчика
Датчик скорости (энкодер) подключается к
преобразователю через дополнительную платуHitachi
[2] (VEC006Z) представлен на рисунке 7.
Рисунок 7 - плата VEC006Z для подключения
энкодера.
1.5 Выбор аппаратуры управления и
защиты
Управление режимом работы осуществляется
преобразователем при помощи функции «F520
(работа по шаблонам)»данная функция позволяет формировать до 30 режимов
автоматической работы (шаблонов)с переключением рабочих частот, продолжительностейработы
и времен разгона/торможения (по 15 комбинаций).
Необходимо:
-Задайте все необходимые частоты для
предустановленных скоростей;
-Установите требуемую продолжительность работы
для каждой из cкоростей;
Задать последовательность включение каждой
скорости.
Защита двигателя от короткого замыкания и
перегрузки и реализуется преобразователем.
Защита двигателя от тепловой перегрузки
Преобразователь серии VF- А7 защищает двигатель
от перегрузок с помощью цепи контроля перегрузки (электронная термозащита). Ток
термозащиты необходимо настроить в инверторе в соответствии с номинальным током
используемого двигателя.
Защита обмоток и подшипников двигателя
Выходное напряжение привода (независимо от
выходной частоты) содержит импульсы с очень короткими фронтами и амплитудой,
приблизительно в 1,35раза превышающей эквивалентное напряжение питающей сети.
Это относится ко всем приводам, в которых используются современные
преобразователи на биполярных транзисторах (IGBT).
В зависимости от параметров ослабления и отражения
в кабеле двигателя и на клеммах, амплитуда импульсов на клеммах двигателя может
почти удваиваться. Это, в свою очередь, может создавать дополнительную нагрузку
на изоляцию двигателя и его кабеля.
Современные приводы с преобразователями частоты,
характеризующиеся высокой частотой коммутации и наличием импульсов напряжения с
крутыми фронтами, могут создавать в подшипниках двигателя импульсные токи,
которые постепенно разрушают обоймы и вращающиеся элементы подшипников.
Нагрузку на изоляцию двигателя можно снизить с
помощью фильтровdu/dt, поставляемых по дополнительному заказу. Фильтры du/dt
также снижают токи в подшипниках.
2. Расчет статических характеристик
для разомкнутой системы регулируемого электропривода
.1 Расчет естественных механических
и электромеханических характеристик системы регулируемого электропривода
Определим параметры Т-образной схемы замещения
АД по его каталожным данным, взятыми из источника [7, с.125] и сведем их в
таблицу 4.
Таблица 5
11
1,82
220
1458
0.875
0,743
7,5
3
2,2
1,7
Ток холостого хода асинхронного двигателя можно
найти по следующему выражению:
Где
Определим критическое скольжение:
Используя параметры схемы замещения, произведем
расчет механических и электромеханических характеристик.
Электромеханическая характеристика при частотном
управлении АД, определяется зависимостью приведенного тока ротора от скольжения
где Задаваясь значениями скольжения
можно рассчитать соответствующее значение тока и воспользовавшись формулой Полагая, что ток намагничивания двигателя имеет
полностью реактивный характер, выражение для электромеханической
характеристики, описывающей зависимость тока статора от скольжения, запишется
следующим образом
Задаваясь скольжением и принимая во
внимание, что для естественной характеристики Рисунок 8 - Естественные электромеханические
характеристики АД.
Механическую характеристику АД при переменных
значениях величины и частоты напряжения питания можно рассчитать по следующему
выражению
Механическая характеристика АД имеет критический
момент и критическое скольжение, которые определяются по следующим формулам
где Знак (+) означает, что критический момент и
скольжение относятся к двигательному режиму, знак (-) - к генераторному режиму.
Рисунок 9 - Естественная механическая
характеристика АД.
Рабочий участок естественной
характеристики обладает высокой жесткостью, модуль которой при 2.2 Расчет искусственных
механических и электромеханических характеристик системы регулируемого
электропривода для заданного диапазона регулирования скорости
По условию, частотный закон
регулирования Определение скоростей вращения двигателя по
ступеням:
Определяем угловые скорости по ступеням:
Для определения требуемой частоты напряжения
рассчитаем модуль жесткости естественной характеристики:
Считаем, что при частотном
управлении Определяем перепад скорости на
первой регулировочной характеристике при изменении нагрузки АД от М = 0 до М =
М1:
Определяем скорость идеального
холостого хода на искомой характеристике:
Определяем частоту напряжения на
первой ступени:
В соответствии с законом частотного
регулирования Определим напряжение на первой
регулировочной характеристике и добавим компенсацию напряжением:
Определяем скорость идеального холостого хода на
искомой характеристике: Определяем частоту напряжения на второй ступени: Определим напряжение на второй регулировочной
характеристики с учетом коммпинсации напряжения: Определение момента нагрузки на валу двигателя
Определение момента нагрузки на валу двигателя
Номинальный момент
Найдем
относительные значения частот питающего напряжения:
Найдем значения
скоростей по ступеням в зависимости от частот питающего напряжения:
Построим искусственные и естественную
механические характеристики (Рисунок 10) при Рисунок10 - Механические характеристики при
3. Разработка имитационной модели в
среде Matlab
.1 Составление силовой схемы
регулируемого электропривода и схемы управления
Полупроводниковый преобразователь преобразует
электрическую энергию с параметрами U1,f1
в электрическую энергию с параметрами U2,f2
при воздействии сигнала управления [4].
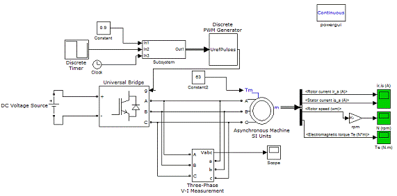
Схема регулируемого электропривода представлена
на рисунке 11.
Рисунок 11 - Схема регулируемого электропривода
(преобразователь частоты - асинхронный двигатель).
Описание работы схемы:
На входе блока Subsystem подаеться три сигнала:
амплитуда моделирующего напряжения блок (Constant), угловая частота
моделирующего напряжения(расчитанная в ранее в пункте 2.2) которая меняеться в
зависимости от цикла работы ω=2πf
(DiscreteTimer), текущее время (Clock). СодержимоеблокаSubsystem (рисунке 12).
Рисунок 12 - Содержимое блока Subsystem
БлокиFcn,Fcn1,Fcn2 вычисляют моделирующие
сигналыуправлениятранзисторам в плечах инвертора по вы ражениям:
(1)*sin(u(2)*u(3))(1)*sin(u(2)*u(3)-2*π/3)(1)*sin(u(2)*u(3)+2*
π
/3)
Пилообразноенапряжениенесущейчастоты,
генерируемоеблоком (рисунок 13) (DiscretPWMGenirator), имеетамплетуду
1Винесущуючастоту (Carrierfrequency = 500Гц).
Инвертор (UniversalBridge) иммет 3 плеча (A,B,C),
содержимое блока представленно на рисунке 14.
Рисунок 14 - Содержимое блока UniversalBridge
Инвертор по поступающим управляющим сигналам
моделирует напряжение необходимой часоты для исполнительного двигателч серии 4А132М4У3,
380 В с расчетными параметрами, выбранный в пункте 1.1.
3.2 Снятие динамических
характеристик регулируемого электропривода
Согласно, задания снимаются динамическиеn=f(t),M=f(t)
характеристики полного цикла работ электропривода: пуск на первую рабочую
ступень; пауза; пуск на вторую ступень; торможение против включением.
Динамические характеристики преобразователя:
Характеристика входного напряжения 380В 50 Гц
представлены на Рисунке 15.
Рисунок 15- напряжение на входе преобразователя
Характеристика выходного напряжения 380В f=var
Гц представлены на Рисунке 16.
Рисунок 16 - Выходное напряжениеA-B
с частотой f1=42,38
f2=5,89
Динамические характеристики скорости:n=f(t)
представлены на рисунке 17.
Рисунок 17- Динамические характеристикиn=f(t)
t1
- первая ступень (150 об/мин); t2
- вторая ступень (реверс 1300 об/мин);t0
- пауза.
Динамические характеристики момента:M=f(t)
представлены на рисунке 18.
Рисунок 18- Динамические характеристикиM=f(t)
Из характеристики M=f(t)
видно что нагрузка на валу двигателя активная и составляет 63 H
*M, что соответствует
расчету.
Динамические характеристикитоковIr=f(t),Is=f(t):
представлены на рисунке 19.
Рисунок 20- Динамические характеристики тока
ротора и тока статора соответственно, Ir=f(t),Is=f(t)
Из характеристик Ir=f(t),Is=f(t)
видно как изменяется ток статора и ротора в зависимости от частоты напряжения.
Заключение
На основе технического задания был разработан
электрический привод производственного механизма (на базе отечественного
двигателя 4А132М4У3, 380 В, 50 Гц) с регулированием скорости при помощи
преобразователя частоты TOSHIBA TOSVERT VF-AS1-4110PL-WP1.В соответствии с
техническим руководством к преобразователю были выбраны совместимые датчики и
описаны элементы защиты данного преобразователя. Подобраны и рассчитаны
основные элементы системы, построены механические характеристики для каждой из
ступеней, по которым можно сделать вывод о том, что данный ЭП обеспечивает
работу механизма на заданных скоростях вращения. Представлена функциональная
схема частотно-регулируемого асинхронного электропривода со скалярным
управлением. Также приведены результаты моделирования данного электропривода в
среде Matlab, построены
динамические характеристики электропривода.
Список
использованных источников
. Чернышев
А.Ю., Кояин Н.В. Проектирование электрических приводов: Учебно-методическое
пособие. - Томск: Изд-во ТПУ, 2005.
.
Электронный ресурсhttp://www.электродвигатели-редукторы.рф(дата обращения
03.11.12г).
. Проектирование
и исследование автоматизированных электроприводов. Ч. 8. Асинхронный
частотно-регулируемый электропривод: учебное пособие / Удут Л.С., Мальцева
О.П., Кояин Н.В. - Томск: Изд-во ТПУ, 2010.
. Герман-Галкин
С.Г. Компьютерное моделирование полупроводниковых систем в Matlab:
Учебное пособие,- СПб.:Корона, 2001.
5. ено н
кВтПри
номинальной нагрузке
Jдв, кг·м2
![]()
![]()
![]()
![]()
![]()
Степень защиты
В
номинальном режиме
![]()
![]()
![]()
= 10.
- приведённое активное
сопротивление фазы ротора;
- абсолютное скольжение двигателя;
- приведённое индуктивное
сопротивление фазы ротора.
- вектор напряжения, фазы статора;
- вектор тока статора;
- активное сопротивление фазы
статора;
- индуктивное сопротивление фазы
статора;
- вектор ЭДС статора;
- вектор приведённой ЭДС ротора;
- вектор приведённого тока ротора;
-
индуктивное сопротивление короткого замыкания.
, б)
для
, в) для
.
позволяет
получить так называемую вентиляторную характеристику, когда момент, развиваемый
АД увеличивается прямопропорционально квадрату частоты приложенного напряжения,
рис. 4 а. Этим способом достигается получение больших моментов на высоких
скоростях. При использовании закона
получаем семейство характеристик
для механизмов, работающих с постоянной мощностью Р = const. В данном
случае критический момент АД обратно пропорционален частоте приложенного
напряжения, рис.3 б. Применение этого закона позволяет получить характеристики
с высоким пусковым моментом. Закон регулирования
теоретически предполагает получение
семейство характеристик с постоянным моментом, рис. 3 в, пунктирные линии. В
реальных условиях активное сопротивление статора R1 вызывает
падение напряжения и происходит нарушение оптимальности регулирования. Для
обеспечения требуемой точности следует компенсировать падение напряжения в
статорной цепи.
- компенсационные сигналы
управления соответственно в канале регулирования частоты и напряжения;
- фактическое значение угловой
скорости вращения электродвигателя (ротора);
![]()
при
скалярном управлении выбирается в зависимости от характера нагрузки
производственного механизма. Закон управления с линейной зависимостью между
напряжением и частотой (
)
реализуются в преобразователях частоты для приводов производственных механизмов
с постоянным моментом нагрузки. Поддержание постоянства отношения
обеспечивает
постоянство потокосцепления и критического момента двигателя во всем диапазоне
регулирования скорости изменением частоты. Однако это справедливо лишь при
пренебрежимо малом активном сопротивлении обмотки статора, практически же при
уменьшении частоты уменьшается и максимальный момент двигателя. В простейшем
случае для повышения момента двигателя на малых скоростях вращения в
преобразователях предусмотрена функция повышения начального значения выходного
напряжения (начального напряжения вольт-частотной характеристики), применяются
модули Ud-коррекции и IR-компенсации. В результате достигается компенсация
уменьшения момента двигателя для нагрузок с постоянным моментом сопротивления
(например, конвейеры, поршневые компрессоры и насосы) или достигается
увеличение пускового момента двигателя для нагрузок с высоким моментом трогания
(например, экструдеры).
![]()
![]()
![]()
![]()
![]()
![]()
![]()
![]()
- номинальное
скольжение,
- номинальный ток
статора двигателя;
- ток статора
двигателя. Найдем абсолютные значения приведенных сопротивлений:
,
- фазное напряжение обмоток статора
асинхронного двигателя;
- относительное значение частоты
питающего напряжения.
получить
соответствующее значение угловой скорости.
,
,
.
по формуле (1) рассчитываем
естественные электромеханические характеристики АД в двигательном и генераторном
режимах, приведенные на рисунке 8. Сплошной линией представлена зависимость
, а
пунктирной линией зависимость
. Данные характеристики построены с
помощью программы MathCad.
.
-
синхронная угловая скорость;
- фазное напряжение обмоток статора
асинхронного двигателя.
практически
постоянен, а при
с
возрастанием момента двигателя постепенно уменьшается и при
становится
равным нулю. Дальнейшее снижение скорости приводит к уменьшению
электромагнитного момента, что соответственно, изменению знака статической
жесткости
, которая
становится положительной. Этот участок характеристики вплоть до
обычно не
используется, и форма характеристики в этой области для таких двигателей
существенного значения не имеет. Двигательному режиму работы соответствуют
скольжения от
до
.
. Этот закон
регулирования теоретически предполагает получение семейство характеристик с
постоянным моментом. В реальных условиях активное сопротивление статора R1 вызывает
падение напряжения и происходит нарушение оптимальности регулирования. Для
того, чтобы рабочие точки лежали на устойчивой части характеристики необходимо
компенсировать падение напряжения в статорной цепи.
на всех
регулировочных характеристиках.
при работе
на естественной характеристики:
;
:
