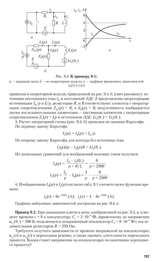
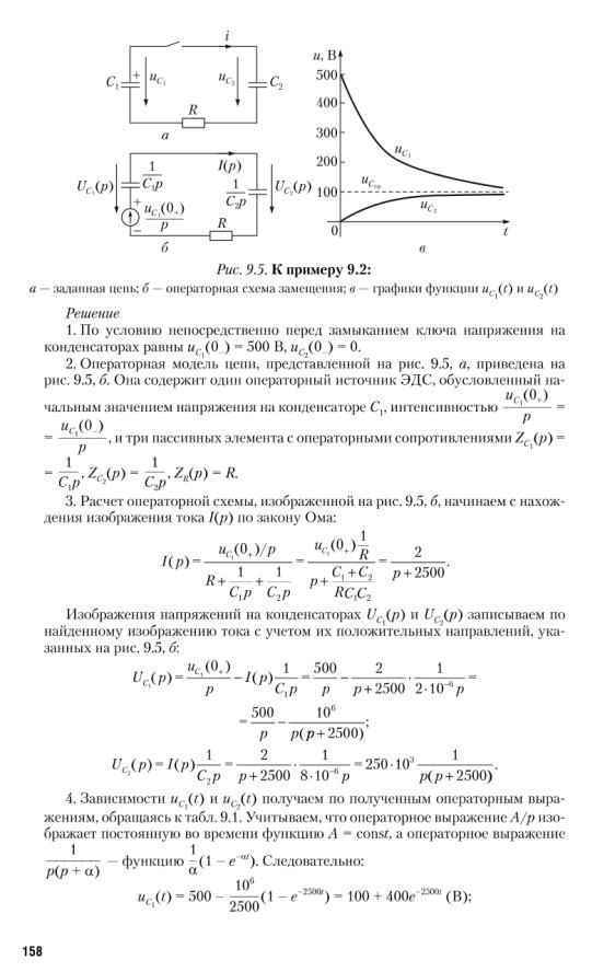
На главную
Материал: электроника_и_схемотехника
Скачать
файл
Заказать новую работу
Внимание! Если размещение файла нарушает Ваши авторские права, то обязательно
сообщите нам
«
1
2
...
30
31
32
33
34
...
78
79
80
»
«
1
2
...
30
31
32
33
34
...
78
79
80
»
Смотрите также:
«ДОХОДЫ, РАСХОДЫ И ПРИБЫЛЬ КОММЕРЧЕСКОГО БАНКА.»
«ДОХОДЫ, РАСХОДЫ И ПРИБЫЛЬ КОММЕРЧЕСКОГО БАНКА.»
Значение, сущность и содержание социально — педагогической деятельности в организации для детей-сирот и детей, оставшихся без попечения родителей
Проактивные методы PR-деятельности российских авиационных компаний «Россия», «Азимут»
__RGR2
__RGR2
_10_Эмиль Золя для эл версии
_11_А. Франс для эл версии
_3 тема - Диффузия