Билет Утверждаю
№1 Зав. кафедрой
Факультет МЭС Курс Дисциплина - Электроника
Собственные полупроводники.
Собственные
полупроводники - это
полупроводники, электропроводность
которых определяется собственными
носителями заряда, появившимися
в результате перехода носителей под
действием температуры из
валентной зоны в зону проводимости
полупроводника.
Уравнение электрической нейтральности.
Уравнение
термодинамического равновесия.

Определить какие элементы
РЭА имеют данные статические
характеристики:
На 1 изображении полевой транзистор. Выходные характеристики (рис. 4.9) представляют собой зависимость тока в цепи стока /с от приложенного напряжения на канале Ucvl при постоянном (фиксированном) напряжении на затворе ?/зи. При коротком замыкании затвора с истоком (иш = 0) и малых значениях напряжения на канале Ucvl ширина канала велика по сравнению с запирающим слоем /?-«-перехода. Поэтому с увеличением напряжения Ucvl ток стока возрастает почти линейно (участок от 0 до точки а). Наклон характеристики на этом участке прямо пропорционален проводимости канала. При дальнейшем росте напряжения Ucvl резко увеличиваются скорость перемещения электронов
На 2 изображении биполярный транзистор. При uКЭ< uБЭ открывается коллекторный переход, и транзистор переходит в режим насыщения. В этом режиме вследствие двойной инжекции в базе накапливается очень большой избыточный заряд электронов, их рекомбинация с дырками усиливается, и ток базы резко возрастает

Билет Утверждаю
№2 Зав. кафедрой
Факультет МЭС Курс Дисциплина - Электроника
Примесные полупроводники.
Примесный полупроводник
- это полупроводник, электрофизические
свойства которого определяются, в
основном, примесями других
химических элементов. Процесс
введения примесей в полупроводник
называется легированием полупроводника,
а сами примеси называют
легирующими. Для равномерного
распределения легирующей
примеси в объеме полупроводника
легирование осуществляется
в процессе выращивания монокристалла
полупроводника из жидкой
или газообразной фазы. Локальное
легирование части объема
полупроводника, например,
приповерхностной
области, производится методом
диффузии при сильном нагреве
полупроводника или низкотемпературными
методами ионного легирования.
Зонная
диаграмма.
Уровень
Ферми в примесных полупроводниках.

Сравнение
входных характеристик БТ в схемах с ОБ
и ОЭ.
http://radio-samodel.ru/xarakter%20tranzistora.html
Эффект
Эрли. Влияние эффекта
Эрли на статические характеристики.
Изобразить структуру
полупроводниковой ИС:

Но я очень сильно сомневаюсь в правильности!
Билет Утверждаю
№3 Зав. кафедрой
Факультет МЭС Курс Дисциплина - Электроника
Импульсные свойства биполярного транзистора. Переходные процессы при включении и выключении БТ. Временные диаграммы Uвх=f(t), Iк=f(t). https://studopedia.su/15_187928_impulsnie-svoystva-bipolyarnogo-tranzistora.html
Формирование пассивных элементов
полупроводниковой ИС (R,
C, D) по
планарно-эпитаксиальной
технологии.
http://ргр-тоэ.рф/electrical-engineering/173-planarno-epitaksialnaya-tehnologiya-izgotovleniya-integralnyh-mikroshem.html
Определить какому элементу РЭА соответствует данная статическая характеристика:

МоП транзистор

Билет Утверждаю
№4 Зав. кафедрой
Факультет МЭС Курс Дисциплина - Электроника
Емкости p-n перехода. Зависимость емкости от приложенного напряжения. https://studopedia.su/5_13253_emkosti-p-n-perehoda.html
Модель Эберса-Молла для определения токов в биполярном транзисторе. Параметры модели. https://studme.org/83094/tovarovedenie/model_ebersa-molla
Изобразить структуру данной электрической схемы по планарной технологии для ИС:

Билет Утверждаю
№5 Зав. кафедрой
Факультет МЭС Курс Дисциплина - Электроника
Носители зарядов и токи в полупроводниках. Основные формулы. https://poisk-ru.ru/s1886t2.html https://siblec.ru/radiotekhnika-i-elektronika/elektronika/1-poluprovodnikovye-pribory/1-3-toki-v-poluprovodnike
Частотные свойства БТ. Основные
параметры. Графическая зависимость a,
b
от f (Гц). Дрейфовый
транзистор.
https://infopedia.su/17xda2b.html

Изобразить принципиальную схему данной структуры:

транзистор, диод и проводник

Билет Утверждаю
№6 Зав. кафедрой
Факультет МЭС Курс Дисциплина - Электроника
Биполярные транзисторы. Условное обозначение, конструкция, назначение областей. Токи в транзисторе. Основное соотношение токов. Коэффициенты структуры. Назначение БТ. https://studopedia.ru/7_31925_bipolyarnie-tranzistori.html
Пассивные элементы R и C на основе МДП-структуры ИС. 3.4. Пассивные элементы ИС
В настоящее время пассивные элементы (R, C, L) в ИС почти не применяются. При разработке ИС ограничиваются использованием, по возможности, одного – двух типов элементов. Этим достигается минимизация количества технологических операций, упрощение технологии изготовления и, тем самым, низкая себестоимость и высокий процент выхода годных, т.е. минимальный брак.
Некоторые типы пассивных элементов могут быть изготовлены «заодно» с транзисторами, что не потребует усложнения технологии.
Примером такого элемента является МДП-конденсатор, рис. 11.

![]()
![]()
Рис. 11
На этом рисунке изображен фрагмент ИС на МДП-транзисторах, где одновременно с МДП-транзистором (слева) можно изготовить МДП- конденсатор (справа). Как и в обычном конденсаторе, верхней «обкладкой» является слой металла, изготавливаемый одновременно с металлическими контактами и затвором транзистора. Как и в обычном конденсаторе, под верхней обкладкой расположен диэлектрический слой, в данном случае SiO2. Затем следует нижняя «обкладка» в виде n+-слоя, изготавливаемого заодно с истоком и стоком транзистора. Хотя это не металл, (как в конденсаторе), но полупроводник с высокой концентрацией примесей, т.е. с высокой, как у металлов, электропроводностью.
Определить какому элементу
РЭА соответствует данная статическая
характеристика:

Билет Утверждаю
№7 Зав. кафедрой
Факультет МЭС Курс Дисциплина - Электроника
Схема включения БТ с ОБ. Основные
параметры. Статические характеристики.
Такая
схема дает только усиление по напряжению,
но обладает лучшими частотными свойствами
по сравнению со схемой ОЭ: те же
транзисторы могут работать на более
высоких частотах.

Инвертор на МДП-транзисторах с резистивной нагрузкой. Схема, структура ИС, логическая функция. https://studfile.net/preview/3991495/
Поясните какому прибору соответствует данная графическая зависимость:

Вольтампермерная характеристика диода (обратное смещение)

Билет Утверждаю
№8 Зав. кафедрой
Факультет МЭС Курс Дисциплина - Электроника
МДП с индуцированным каналом. Принцип действия, структура ИС, статические характеристики. https://helpiks.org/3-43003.html
Эмиттерно-связанная логика. Принципиальная схема. Принцип действия. https://studopedia.ru/8_171194_emitterno-svyazannaya-logika.html
Определить какая характеристика и для какого элемента изображена на графике:

Передаточная характеристика ТТЛ-инвентора (транзисторно-транзисторной логики)

Билет Утверждаю
№9 Зав. кафедрой
Факультет МЭС Курс Дисциплина - Электроника
Виды электрических пробоев в p-n переходе. https://studopedia.ru/3_44353_proboy-p-n-perehoda.html
Работа транзистора с нагрузкой – усилительный режим в схеме с ОЭ. Построить нагрузочную прямую. https://studopedia.ru/13_131570_rabota-bipolyarnogo-tranzistora-s-nagruzkoy.html
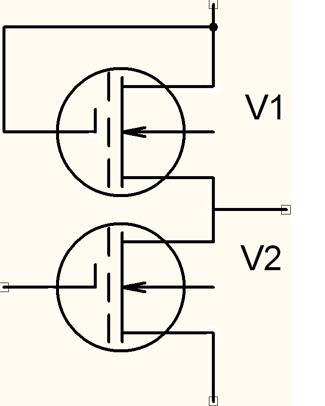
Какой элемент ИС изображен на рисунке. Особенности его работы.

