Материал: Эксплуатация услуг как этап жизненного цикла услуг

Внимание! Если размещение файла нарушает Ваши авторские права, то обязательно сообщите нам

·        что необходимо мониторить?

·        какой тип мониторинга необходим?

·        когда необходимо формировать событие?

·        какая информация должна содержаться в событии?

·        для кого предназначены сообщения о событиях?

Сообщения об ошибках должны отображать критичные ошибки, свидетельствующие о сбое или вероятности его возникновения.

Механизмы обнаружения событий и формирования алертов. Проектирование этих механизмов требует:

·        знания взаимосвязей всех бизнес-процессов, которые контролируются с помощью Управления событиями;

·        знания SLA для каждой услуги, поддерживаемой конфигурационной единицей;

·        знания того, кто поддерживает конфигурационную единицу;

·        знания того, какие значения параметров конфигурационной единицы являются нормальными, а какие нет;

·        понимание того, что именно нужно знать для эффективного управления конфигурационной единицей;

·        знания информации, которая может помочь эффективной поддержке конфигурационной единицы;

·        осознания важности совокупности одинаковых или похожих событий;

·        понимание взаимосвязей конфигурационных единиц;

·        доступности информации об известных ошибках, полученной от вендоров или из предыдущего опыта.

Определение пороговых значений для каждой конфигурационной единицы. При этом значения могут изменяться в зависимости от многих обстоятельств. Например, максимальное количество пользователей, получающих доступ к серверу, зависит от того, какие именно работы они на нем выполняют.

. Управление инцидентами

Управление инцидентами (Incident Management) - процесс, отвечающий за управление жизненным циклом всех инцидентов. Основная цель Управления инцидентами - скорейшее восстановление услуги для пользователей.

Инцидент (Incident) - незапланированное прерывание услуги или снижение качества услуги. Сбой конфигурационной единицы, который еще не повлиял на услугу, также является инцидентом. Например, сбой одного диска из массива зеркалирования.

Как видно из определения процесса, Управление инцидентами предназначено для максимально быстрого восстановления нормальной эксплуатации услуги и минимизации неблагоприятного влияния на бизнес в случае возникновения инцидента. Под "нормальной эксплуатацией услуги" здесь понимается эксплуатация в соответствии с SLA. Процесс рассматривает все события, которые нарушают или могут нарушить нормальную эксплуатацию услуги. Информация о таких событиях может поступать из разных источников, основными из которых являются звонки пользователей и технического персонала в сервис-деск и процесс Управления событиями.

Ценность Управления инцидентами для бизнеса более очевидна, чем у других процессов этапа Внедрения. Часто именно этот процесс является основой для формирования обоснования бизнесу о необходимости остальных процессов этапа Внедрения. В частности, Управление инцидентами помогает бизнесу тем, что:

·        быстро находит и разрешает инциденты, в результате чего снижается время простоя услуг, что в целом увеличивает показатели доступности услуг;

·        выравнивает деятельности IT в соответствии с приоритетами бизнеса;

·        увеличивает способность выявления возможностей для улучшения услуг в результате расследования инцидентов;

·        сервис-деск, разрешая инциденты, определяет дополнительные требования IT и бизнеса к услугам и обучению.

Время разрешения инцидента обычно формализовано в рамках SLA, OLA и других базовых соглашений. Команды поддержки должны быть готовы к соблюдению временных ограничений.вводит также понятие Модель инцидентов, которая включает в себя:

·        шаги, которые необходимо предпринять для того, чтобы разрешить инцидент;

·        хронологический порядок шагов;

·        распределение ответственностей - кто и что делает;

·        временные рамки и пороговые величины для завершения каждого действия;

·        вопросы того, с кем необходимо связать и на каком этапе;

Таким образом, Модель инцидентов описывает последовательность действий при возникновении определенного типа инцидентов. Использование моделей инцидентов позволяет стандартизовать процесс Управления инцидентами и ускорить его. Этот подход применим в отношении часто возникающих "стандартных" инцидентов. "Нестандартные" случаи обрабатываются отдельно, например, инциденты, связанные с информационной безопасностью. В отдельную категорию выделяются "значительные инциденты", которые должны разрешаться максимально быстро. Значительный инцидент (Major Incident) наивысшая категория влияния для инцидента. Значительный инцидент означает значительные потери для бизнеса. То, какие инциденты будут считаться значительными, каждая организация решает индивидуально.

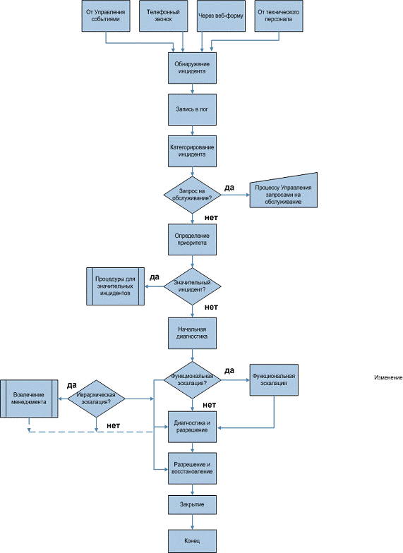
Для того чтобы разрешить инцидент, его необходимо сначала обнаружить, то есть идентифицировать. С точки зрения непрерывности бизнеса неприемлемо ждать обращений пользователей или технического персонала в сервис-деск. Все ключевые компоненты должны контролироваться, чтобы своевременно обнаруживать сбои или возможности их возникновения.


Рис. 2. Процесс Управления инцидентами

Запись об инциденте должна включать:

·        уникальный идентификатор инцидента;

·        категорию инцидента;

·        срочность инцидента. Срочность (Urgency) - мера того, насколько быстро с момента своего появления инцидент, проблема или изменение приобретет существенное влияние на бизнес. Например, инцидент с высоким уровнем влияния может иметь низкую срочность до тех пор, пока это влияние не затрагивает бизнес в период закрытия финансового года. Влияние и срочность используются для назначения приоритета.

·        влияние инцидента;

·        приоритет инцидента;

·        дата и время записи;

·        Имя/ID человека или группы, сделавшей запись об инциденте;

·        метод уведомления;

·        имя/отдел/номер/расположение пользователя;

·        метод обратной связи;

·        описание симптомов;

·        статус инцидента;

·        связанные конфигурационные единицы;

·        группа поддержки/сотрудник, к кому переадресован инцидент;

·        связанная с инцидентом проблема/известная ошибка;

·        деятельности, осуществленные для разрешения инцидента;

·        время и дата разрешения инцидента;

·        категория закрытия;

·        время и дата закрытия.

Следующий этап разрешения инцидента - категорирование. Оно необходимо для дальнейших работ, в частности, поиска известных ошибок и проблем, которые могли послужить причиной для возникновения инцидента. Обычно используется три-четыре уровня категорирования (рис. 3).

Рис. 3. Варианты категорирования инцидентов

Нет стандартных методов для категорирования инцидентов, каждая организация сама определяет, какие категории будет использовать.

Приоритет инцидента определяется исходя из двух понятий - срочности и влияния. Влияние в отношении инцидентов чаще всего определяется на основе количества пользователей, которые он затронул. Тем не менее, этот показатель не всегда является объективным. В некоторых случаях влияние инцидента даже на одного единственного пользователя может оказать значительное негативное влияние на бизнес в целом.

Другие факторы, которые можно использовать для оценки влияния:

·        риск для жизни или сегмента;

·        количество услуг, которые затрагивает инцидент;

·        уровень финансовых потерь;

·        влияние на бизнес-репутацию;

·        возникновение нарушений законодательства и требований регуляторов.

В таблицах 1 и 2 приведен пример матриц для определения приоритета инцидента и времени, в течение которого его необходимо разрешить.


Для персонала поддержки необходимо разработать четкие инструкции определения приоритета инцидента на основе срочности и влияния на бизнес. Необходимо отметить, что приоритет инцидента может меняться в зависимости от изменения окружающих условий и требований бизнеса.

Далее следует этап начальной диагностики. В первую очередь он относится к инцидентам, поступившим в сервис-деск. Специалист службы сервис-деск должен попытаться найти причину, вызвавшую инцидент, понять, что именно работает некорректно и выявить максимальное количество характеристик инцидента во время связи с пользователем, например, по телефону. Другими словами, специалист должен попытаться решить инцидент и закрыть его. Если это невозможно, он сообщает пользователю идентификационный номер инцидента.

Если сервис-деск не может разрешить инцидент или сроки первой ступени разрешения инцидентов истекли, инцидент должен быть немедленно передан дальше.

Эскалация (Escalation) - деятельность, направленная на получение дополнительных ресурсов, когда это необходимо для достижения Целевых показателей уровня услуги или ожиданий заказчиков. Эскалация может потребоваться в рамках любого процесса Управления услугами, но наиболее часто ассоциируется с Управлением инцидентами, Управлением проблемами и управлением жалобами заказчика. Существует два типа эскалации: функциональная эскалация и Иерархическая эскалация.

Функциональная эскалация. Функциональная эскалация подразумевает передачу инцидента в группу поддержки с более высокой квалификацией и компетенцией. При этом если очевидно, что второй уровень поддержки не сможет разрешить инцидент, его можно сразу передать на третий уровень поддержки. Третий уровень поддержки может включать в себя не только сотрудников организации, но и поставщиков, вендоров и т.п. При этом ответственность за уведомление пользователя о ходе разрешения инцидента остается на сервис-деске, вне зависимости от того, где инцидент рассматривается на данный момент.

Иерархическая эскалация. Иерархическая эскалация подразумевает вовлечение или просто информирование руководителей более высокого уровня о возникновении инцидента. Она способствует своевременному принятию решений относительно выделения дополнительных ресурсов и вовлечения внешних организаций в процесс разрешения инцидента.

Следующий этап разрешения инцидентов называется исследование и диагностика. В случаях, когда пользователи обращаются только для поиска информации, сервис-деск должен предоставить ее в минимальные сроки. Но если сообщается о наличии сбоя, это требует определенных действий по исследованию и диагностике инцидента. При этом все предпринятые действия должны быть отображены в записи об инциденте. Действия чаще всего включают в себя:

·        установление того, что именно не работает или что именно ищет пользователь;

·        определение хронологии событий;

·        оценка влияния инцидента, в том числе количества пользователей, которых он затронул;

·        поиск в базе знаний аналогичных случаев в прошлом.

Когда потенциальное разрешение инцидента определено, необходимо провести тестирование того, что действия по восстановлению завершены, и услуга полностью восстановлена для пользователей. Группа, разрешившая инцидент, должна передать его на закрытие сервис-деску.

Сервис-деск, в свою очередь проверяет, что все действия, необходимые для разрешения инцидента, выполнены, пользователи удовлетворены и согласны закрыть инцидент. Это включает в себя следующее:

·        закрытие категорирования - производится проверка корректности изначально установленной категории инцидента. Если она оказалось неправильной, ее исправление и занесение изменений в запись об инциденте;

·        опрос удовлетворенности пользователей -      - осуществляется по звонку или электронной почте для статистики и отображения эффективности работы сервис-деска;

·        проверка полноты записи об инциденте;

·        определение того, какая проблема вызвала инцидент, является она постоянной или периодически повторяющейся. Сюда относится также определение проактивных действий по предотвращению инцидентов этого типа в дальнейшем и формирование записи о проблеме, если она новая;

·        формальное закрытие инцидента - формальное закрытие записи об инциденте.

В некоторых случаях инцидент может быть повторно открыт даже после формального закрытия. Правильным будет заранее определить правила о том, как, когда и при каких условиях инцидент может быть повторно открыт. Это используется, в частности, когда в один и тот же день возникают одинаковые инциденты. Для нового инцидента, тем не менее, необходимо сформировать новую запись со ссылкой на предыдущий инцидент. Запись о предыдущем инциденте может быть использована для разрешения нового.

Метриками эффективности процесса Управления инцидентами могут быть:

·        общее количество инцидентов;

·        количество инцидентов, находящихся на разных стадиях - закрыт, в работе, передан и т.п.

·        размер текущего лога об инцидентах;

·        количество значительных инцидентов;

·        среднее время разрешения инцидентов;

·        процент инцидентов, разрешенных в согласованное время разрешения инцидентов;

·        средние затраты на инцидент;

·        количество повторно открытых инцидентов и их процентное соотношение к общему количеству инцидентов;

·        количество инцидентов, неправильно назначенных в команды поддержки;

·        количество инцидентов, для которых были неправильно определены категории;

·        количество удаленно разрешенных инцидентов ( без персонального присутствия);

·        количество инцидентов, разрешенных с использованием каждой Модели инцидентов;

·        количество инцидентов в разрезе определенных интервалов дня.

Для эффективного Управления инцидентами необходимо обеспечить следующее:

·        способность обнаруживать инциденты как можно раньше. Это включает в себя обучение пользователей немедленно сообщать об инцидентах и конфигурирование инструментов Управления событиями;

·        доступность информации об известных проблемах и ошибках. Это позволит персоналу использовать опыт предыдущих инцидентов;

·        взаимодействие с CMS для определения взаимосвязей конфигурационных еиниц и обращения к их истории для поддержки первого уровня;

·        взаимодействие с SLM для корректной оценки инцидентов, расстановки приоритетов и выполнения процедур Эскалации. SLM в свою очередь может использовать информацию от Управления инцидентами для определения того, что целевые уровни производительности реалистичны и могут быть достигнуты.

Основные риски для процесса Управления инцидентами:

·        большое количество инцидентов, которые не могут быть разрешены в установленные сроки в связи с недостатком ресурсов или их недостаточной подготовкой;