Материал: Эксплуатация услуг как этап жизненного цикла услуг

Внимание! Если размещение файла нарушает Ваши авторские права, то обязательно сообщите нам

Эксплуатация услуг как этап жизненного цикла услуг

МИНИСТЕРСТВО ОБРАЗОВАНИЯ И НАУКИ РОССИЙСКОЙ ФЕДЕРАЦИИ

ФЕДЕРАЛЬНОЕ ГОСУДАРСТВЕННОЕ БЮДЖЕТНОЕ ОБРАЗОВАТЕЛЬНОЕ УЧРЕЖДЕНИЕ

ВЫСШЕГО ПРОФЕССИОНАЛЬНОГО ОБРАЗОВАНИЯ

«УФИМСКИЙ ГОСУДАРСТВЕННЫЙ УНИВЕРСИТЕТ ЭКОНОМИКИ И СЕРВИСА»






КУРСОВАЯ РАБОТА

По дисциплине «Управление ИТ-сервисами и контентом»

На тему: «Эксплуатация услуг как этап жизненного цикла услуг»


Выполнил:

студент заочного факультета

группы БИЗк2

Вагапов Д.О.

Проверил: Исхаков З.Ф



Уфа 2014

Содержание

Введение

1. Управление событиями

. Управление инцидентами

Заключение

Список литературы

эксплуатация услуга управление инцидент

Введение

В данной работе мы познакомимся с основными процессами этапа эксплуатации услуг. Разберем более детально всю тему, а так же рассмотрим входы, выходы, основную деятельность, ключевые показатели производительности для каждого из них. Рассмотрим как происходят управление процесса событиями. Изучим предупреждения, отклонения и информационное событие. Узнаем что такое инциденты и как им управлять, все его этапы.

.       
Управление событиями

Управление событиями (Event Management) - процесс,ответственный за управление событиями в течение жизненного цикла. Управление событиями одна из главных деятельностей операционного управления ИТ.

Событие (Event) - изменение состояния, которое имеет значение для управления конфигурационной единицей или услугой.

Для того чтобы быть эффективным, операционное управление должно знать состояние инфраструктуры и ее компонентов, а также отслеживать любые отклонения от нормальной работы. Управление событиями реализовывается с помощью систем мониторинга и контроля, которые основаны на двух типах инструментов.

Инструменты активного мониторинга - опрашивают ключевые конфигурационные единицы с целью выяснения их статуса и доступности. Любое отклонение вызовет алерт (предупреждение), который перенаправляется необходимой команде или инструменту для принятия необходимых действий.

Приведем определение из глоссария ITIL:

Активный мониторинг (Active Monitoring) - мониторинг конфигурационных единиц или услуг, использующий автоматизированные регулярные проверки для отслеживания текущего статуса объекта мониторинга.

Инструменты пассивного мониторинга - обнаруживают и собирают алерты, без принятия каких-либо ответных действий.

Пассивный мониторинг (Passive Monitoring) - мониторинг конфигурационной единицы, услуги или процесса, который основывается на предупреждениях или уведомлениях о текущем состоянии объекта мониторинга.

Из определений, данных в глоссарии, не совсем очевидна разница двух видов мониторинга. Основным отличием является принятие ответных действий в случае алерта при активном мониторинге и их полное отсутствие при пассивном.

Необходимо сразу отметить разницу между мониторингом и Управлением событиями. Эти процессы очень похожи, но, тем не менее, имеют отличия. Управление событиями сфокусировано на обнаружении значимых событий, касающихся статусов услуг и инфраструктуры. Мониторинг же следит за всеми событиями, и , по сути, имеет более широкий охват. Например, мониторинг может отслеживать состояние устройства, чтобы удостовериться, что оно функционирует в установленных рамках, даже если устройство не генерирует никаких событий. Таким образом, Управление событиями является частью системы мониторинга.

Фактически, Управление событиями может контролировать любой аспект сервис-менеджмента. Объектами Управления событиями могут быть:

·        конфигурационные единицы;

·        условия среды (пожар или обнаружение дыма);

·        мониторинг использования лицензий на программное обеспечение;

·        безопасность;

·        нормальная активность (например, использование приложений или производительность сервера).

Ценность Управления событиями для бизнеса косвенная. Тем не менее, можно выделить следующие преимущества, которые дает Управление событиями бизнесу.

Предоставляет механизмы для раннего обнаружения инцидентов. Во многих случаях Управление событиям позволяет обнаружить инцидент и принять соответствующие действия до того, как он значительно повлияет на услугу в целом.

При интеграции с другими процессами сервис-менеджмента может повысить их эффективность. Он может сообщить об изменениях или отклонениях статусов, что позволит соответствующей команде своевременно предпринять необходимые действия.

Раннее оповещение о необходимости обновления процедур или ресурсов;

Управление событиями основано на автоматизированных операциях, что увеличивает эффективность и позволяет задействовать персонал на более "креативные" работы, в частности, проектирование новых услуг и поиск путей по улучшению существующих.

Управление событиями работает со следующими типами событий:

·        события, сигнализирующие о регулярной операции, например:

·        уведомления о том, что работы в соответствии с графиком выполнены;

·        аутентификация пользователя для использования приложения;

·        e-mail достиг получателя;

·        события, отмеченные как отклонения, например:

·        попытка входа в приложение с использованием некорректного пароля;

·        нестандартная ситуация в работе бизнес-процесса, которая может потребовать дальнейших действий;

·        использование CPU выше установленной нормы;

·        установка неизвестных приложений.

События, отмеченные как нестандартные, но при этом не являющиеся отклонениями. При обнаружении подобных событий необходим более детальный мониторинг.

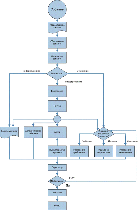
Рис. 1. процесс Управления событиями

Разного рода события возникают постоянно, но при этом не все события нужно регистрировать и обнаруживать. Важно, чтобы люди, участвующие в проектировании, разработке, развертывании и поддержке услуг, четко понимали, какие именно события необходимо отслеживать.

Конфигурационные единицы в большинстве случаев выдают предупреждения в случае выполнения определенных условий. Возможность формировать эти предупреждения должна быть спроектирована и встроена в конфигурационные единицы. Многие конфигурационные единицы генерируют предупреждения с использованием открытого стандарта SNMP.

В идеальном случае на этапе Проектирования формируется стандартный набор событий, которые необходимо отслеживать в отношении конкретных конфигурационных единиц. В рамках этапа Внедрения этот набор тестируется и настраивается.

После того, как предупреждение сформировано, специальный агент в системе обнаруживает его, "читает" и анализирует значимость события. Следующий шаг - фильтрация событий. На этом этапе выносится решение о том, будет ли данное событие проигнорировано или его необходимо передать менеджменту для осуществления необходимых ответных действий. Если событие игнорируется, оно просто записывается в журнал событий (лог). Никаких других действий не выполняется. Фильтрация является первым шагом к классификации событий. Этап фильтрации, по сути, является необязательным.

Каждая организация имеет свои критерии для оценки значимости события, но ITIL рекомендует использовать как минимум три категории событий:

информационное событие - относится к событию, которое не требует никаких действий и не является отклонением. Такие события просто записываются в логи и используются для слежения за работой системы и ее компонентов, или контроля выполнения каких-то операций. Они также могут использоваться для сбора статистики и дальнейших исследований. Примерами информационных событий могут быть вход пользователя в систему или успешное завершение транзакции.

предупреждение - этот тип события формируется тогда, когда услуга или устройство приближается к пороговым значениям. Предупреждения предназначены для того, чтобы соответствующий сотрудник, процесс или инструмент проверили ситуацию более детально и приняли необходимые меры для предотвращения отклонения. Примерами предупреждений могут быть использование памяти сервера более 75% или увеличение количества коллизий в сети.

отклонение - этот тип событий сигнализирует о том, что услуга или устройство функционируют неправильно (за пределами нормы). Это значит, что нарушаются SLA и OLA, что, как следствие, приводит к негативному влиянию на бизнес в целом. Примерами отклонений могут послужить:

выход из строя сервера;

больше, чем n пользователей подключились одновременно к приложению N;

сегмент сети не отвечает на запросы.

Если событие отмечено как значительное, необходимо определить точно его значимость и необходимые ответные действия - это этап корреляции. Корреляция обычно выполняется частью средства управления под названием "Correlation Engine", которая применяет к событию набор правил и критериев в определенном порядке. Основная идея в том, что событие может повлиять на бизнес, а правила помогут определить степень и тип этого влияния. В механизме корреляции событий прописывается способ реагирования на событие, например: что делаем при первом, втором и последующих проявлениях данного предупреждающего события, при сочетании или последовательности ряда событий - отклонений, одиночном, но имеющем очень серьезные для заказчика последствия, отклонении.

Примеры того, что может использовать Correlation Engine для оценки:

·        количество похожих событий ( например, большое количество попыток неправильного ввода пароля может свидетельствовать о попытке взлома устройства);

·        сопровождают ли событие какие-либо специфичные действия с данными или кодом;

·        является ли событие отклонением;

·        категория события;

·        назначение приоритета событию и т.п.

Механизм, который инициирует ответные действия, называется триггером. Существует множество типов триггеров, каждый из которых спроектирован для инициализации конкретных действий. Например:

·        Триггеры инцидентов, которые формируют запись в Системе управления инцидентами и, соответственно, запускают процесс Управления инцидентами;

·        Триггеры изменений, которые формируют RFC и инициируют процесс Управления изменениями;

·        Скрипты, которые выполняют определенные действия, например, перезагрузку устройства;

·        Триггеры баз данных, которые ограничивают доступ пользователей к определенным областям базы или удаляют/создают записи в ней.

Следующий этап - выбор ответных действий. Существует множество вариантов ответных действий, которые при этом могут комбинироваться.

Ниже приведены примеры вариантов ответных действий.

Вне зависимости от того, какое ответное действие будет выбрано, хорошей практикой является формирование записи о событии в логе. Должна быть стандартная процедура для операционного персонала, предусматривающая периодический анализ логов, а также четкие инструкции о том, как использовать конкретный лог. Также необходимо помнить о том, что информация в логах может не иметь значения до возникновения инцидента. В рамках Управления событиями нужно определить период хранения логов перед тем, как они будут заархивированы или удалены.

Для регулярных и "понятных" событий можно разработать автоматические ответные действия. Триггер запустит их и затем проверит результат выполнения. Если что-то пошло не так, будет сформирована запись о проблеме или инциденте. Примерами автоматических ответных действий могут быть:

·        перезагрузка устройства;

·        повторный запуск услуги;

·        изменение параметра устройства;

·        блокировка приложения для предотвращения несанкционированного доступа и т.п.

Алерт (предупреждение) и вмешательство людей. Алерт служит для уведомления о событии людей, которые имеют необходимые навыки и знания для его разрешения. При этом алерт должен содержать как можно более полную информацию о событии, на основании которой человек сможет принять правильное решение.

Создание Запроса на изменение (RFC). В Управлении событиями есть две точки, где могут быть созданы RFC:

при возникновении отклонения. Например, проверка компьютера показала, что на нем установлено три неавторизованных приложения. В этом случае необходимо сформировать RFC, который поможет процессу Управления изменениями устранить отклонение.

на этапе корреляции была определена необходимость изменения. В данном случае на этапе корреляции определяется, что наиболее подходящим ответным действием будет изменение чего-то.

Создание записи об инциденте. Если Correlation Engine определяет то, что определенный набор событий является инцидентом, создается запись об инциденте. Запись об инциденте должна быть максимально полной и отражать связи со всеми событиями, относящимися к инциденту.

Создание записи о Проблеме или формирование связи с уже имеющейся записью. Инциденты обычно связаны с определенными записями о проблемах. При возникновении инцидента важно связать его с соответствующей записью о проблеме, а если такой нет - создать ее.

Особые типы инцидентов. В некоторых случаях событие может являться отклонением, но при этом не влиять непосредственно на услуги. Такие инциденты не включаются в расчет времени простоя и относятся скорее с проблемам операционного характера. Информация о них должна быть записана в соответствующий лог и передана персоналу, который разбирается с инцидентами этого типа.

Каждый день может происходить десятки и сотни событий и зачастую невозможно детально рассматривать каждое событие. Обзорные действия предназначены для проверки того, как были отработаны инциденты, не пропущены ли какие-то события, сбора статистических данных и т.п. При этом обзорные действия не должны повторять то, что было сделано до этого.

Метрики, которые можно использовать для измерения эффективности Управления событиями:

·        количество событий по категориям;

·        количество событий по значимости;

·        количество событий, которые потребовали участия персонала;

·        количество инцидентов, вызванных известными ошибками и проблемами;

·        количество одинаковых инцидентов (или повторяющихся);

·        количество инцидентов, связанных с проблемами производительности;

·        количество инцидентов, свидетельствующих о наличии потенциальных проблем с доступностью и т.п.

Основными сложностями и рисками для Управления событиями являются недостаточное финансирование, выбор оптимального уровня фильтрации событий и упущение момента для своевременного развертывания агентов в рамках инфраструктуры.

Для того чтобы Управление событиями было эффективным, его механизмы должны быть разработаны на этапе Проектирования услуг в рамках процессов Управления доступностью и Управления мощностями. Но при этом Управление событиями не является статичным - в ходе эксплуатации услуг могут появляться новые требования и события, которые необходимо отслеживать. Проектирование Управления событиями должно включать следующее.

Инструментарий - что может быть отслежено в отношении конфигурационных единиц и как можно воздействовать на них. Другими словами это точное определение и проектирование того, как контролировать и мониторить инфраструктуру и услуги. В рамках определения инструментария необходимо ответить на следующие вопросы: