Курсова робота
Економічні
показники діяльності підприємства»
Вступ
рентабельність конкурентоспроможність собівартість економічний
Одним з економічних показників діяльності підприємства є конкурентоспроможність його продукції.
На сьогоднішній день питання конкурентоспроможності продукції є актуальним і потребує детального розгляду. Адже метою кожного підприємства є отримання прибутку, але як підприємство отримає прибуток, якщо його продукція не буде конкурентоспроможною і її не будуть купувати?
Це питання постає перед кожним підприємцем, який має намір запустити свою продукцію на ринок. Щоб успішно функціонувати у жорсткому конкурентному середовищі підприємству слід створити ефективний механізм забезпечення стійкого стану на ринку. Сучасна теорія і практика економічну стійкість підприємств на конкурентному ринку поєднує з забезпеченням конкурентоспроможності.
Конкурентоспроможність підприємства - це здатність забезпечувати виробництво і реалізацію конкурентоспроможної продукції. Іншими словами, виразом конкурентоспроможності підприємства є продукція, яку воно виготовляє.
Конкурентоспроможність продукції є визначальним фактором підвищення конкурентоспроможності підприємства.
Предметом дослідження даної курсової роботи є конкурентоспроможність продукції підприємства. Об'єктом дослідження виступає продукція. Конкурентоспроможність продукції значною мірою впливає на конкурентоспроможність підприємства в умовах ринку, темпи технічного прогресу, впровадження інновацій, зростання ефективності виробництва, економію всіх видів ресурсів, використовуваних на підприємстві.
Метою роботи є визначення, на основі теоретичного
аналізу, сутності конкурентоспроможності продукції підприємства, її складових
та методики обчислення. Також за мету даної курсової роботи ставиться отримання
відповідних знань з розрахунку собівартості одиниці виробу та його ціни у
другій (розрахунковій) частині роботи.
1. Конкурентоспроможність продукції підприємства,
її складові та методика обчислення
1.1 Сутність конкурентоспроможності продукції
підприємства
Метою діяльності кожного підприємства є отримання прибутку за результати своєї діяльності (виробничої, науково-дослідної, комерційної). Результатом виробничої діяльностіпідприємствавиступає продукція, яка поділяється на товари (у матеріальній формі) та послуги (у нематеріальній формі).
Конкурентоспроможність (англ. Competitiveness) відображає одну із найважливіших властивостей ринку - його конкурентність. Вона показує здатність певного об'єкта або суб'єкта перевершити конкурентів у заданих умовах.
Під конкурентоспроможністю продукції розуміють комплексну багатоаспектну характеристику товару, що визначає його відмінністьта переваги на ринку порівняно з аналогічнимитоварами - конкурентами як за мірою відповідності конкретній суспільнійпотребі, так і за витратами на задоволення цієї потреби. Томуконкурентоспроможність (тобто можливість збуту на даному ринку) товару можна визначити, тільки порівнюючи товари конкурентів між собою. Інакше кажучи, конкурентоспроможність - поняття відносне, чітко прив’язане до ринку і (для товарів сезонного попиту) часу продажу [1, с. 347].
Значення конкурентоспроможності продукції для виробника і споживача буде різним. Для виробників важливими є параметри, які впливають на рівень витрат, а для споживача - параметри, які впливають на споживчі якості продукції. Для споживача метою здійснення покупки продукції є придбання її якості - здатності задовольняти конкретні потреби. При виборі продукції споживач намагається досягти оптимального співвідношення між рівнем споживчих властивостей і витратами на її придбання і використання, тобто отримати максимум споживчого ефекту на одиницю витрат. З погляду виробника корисність продукції визначається витратно-ціновими факторами. А тому в довгостроковій перспективі метою дій будь-якого виробника є досягнення максимальної різниці між ціною реалізації продукції та власними витратами на її виробництво. Якісний рівень процесу розробки та виробництва, втілений у якості продукції, забезпечує задоволення потреб виробника і виступає засобом досягнення мети - одержання прибутку [2, с. 548].
Найважливішими елементами для визначення конкурентоспроможності продукції є:
а) властивості даноїпродукції;
б) властивості конкуруючоїпродукції;
в) особливості споживачів;
г) загроза появи нових конкурентів;
д) загроза появи замінників даної продукції;
е) незалежність постачальників;
ж) вибірковість покупців;
з) суперництво конкурентів між собою.
Будь-якаконкурентоспроможнапродукція має конкурентні переваги, які поділяються на два основних види:
а) найнижчі витрати;
б) диференціація товарів.
Здатність підприємства розробляти, випускати і продавати товар з мінімальними витратами порівняно з конкурентами - це конкурентна перевага даного підприємствау виді найнижчих витрат. А здатність підприємства забезпечити покупця унікальною цінністю у вигляді товару нової якості, особливих споживчих властивостей чи післяпродажного обслуговування - диференціація товарів.
Конкурентоспроможність продукції залежить від ряду чинників, що впливають на пріоритетність вибору і визначають обсяг її реалізації на певному ринку:
а) техніко-економічних чинників, які залежать від продуктивності і інтенсивності праці, витрат виробництва, наукоємності продукції - якість, продажна ціна і витрати на експлуатацію (використання) або споживання продукції;
б) комерційних чинників, які визначають умови реалізації товарів на конкретному ринку - кон'юнктура ринку (гострота конкуренції, співвідношення між попитом і пропозицією даного товару, національні та регіональні особливості ринку, що впливають на формування платоспроможного попиту на дану продукцію або послугу.); сервіс, що надається (наявність ділерсько-дистреб’юторських пунктів виробника і станцій обслуговування в регіоні покупця, якість технічного обслуговування, ремонту і інших послуг, що надаються); реклама (наявність і дієвість реклами і інших засобів дії на споживача з метою формування попиту); імідж фірми (популярність торгової марки, репутація фірми, компанії, країни);
в) нормативно-правових чинників, які відображають вимоги технічної, екологічної і морально-етичної безпеки використання товару на даному ринку, патентно-правові вимоги (патентна чистота і патентний захист); у разі невідповідності товару діючим нормам і вимогам стандартів і законодавства він не може бути проданий на даномуринку [3, с. 231-232].
Конкурентоспроможність
залежить від стадії життєвого циклу, наякій знаходитьсяаналізований товар. У
процесі відтворення продукція проходить чотири стадії: виробничу, розподілу,
обміну і споживання. На стадії продажу як фази відбуваються розподіл і обмін, у
табл. 1.1 наведено фактори конкурентоспроможності за трьома стадіями
проходження продукції.
Таблиця1.1. Фактори конкурентоспроможності товару за
стадіями відтворення продукту
Стадія
відтворення продукту
Фактор
Виробнича
стадія
ü Технічні:
якість, міцність, надійність, безпечність. ü Економічні: матеріаломісткість,
енергоспоживання, габарити, об'єм, вага, концентрація. ü Естетичні: художня виразність та
колорит, раціональна організація форми, цілісність композиції. ü Екологічні: вплив на природне та
предметне середовища. ü Експлуатаційні: простота користування
(приготування), комфортність, ремонтопридатність, зручність в експлуатації
Стадія
продажу
ü Споруда
крамниці: інтер'єр, ергономічні умови ü Процес продажу: кваліфікація персоналу,
швидкість обслуговування, знання іноземних мов ü Сервіс у процесі продажу:
консультація персоналу, доставка, підгонка, монтаж, установка на місці. ü Гуртовий продаж: франчайзинг,
мерчендайзинг, фірмова мережа, дистриб’ютори ü Умови контракту: ціна, знижка,
система оплати ü Законодавство
з регулювання обміну: мито, податки, дотації, правовий захист товару
Стадія
споживання та користування
ü Сервіс
у процесі користування, споживання: мережа пунктів ремонту та гарантійного
обслуговування ü Післяпродажний
період: використання за повторним призначенням, продовження експлуатації
через оновлення
рентабельність конкурентоспроможність
собівартість економічний
Ще на стадії проектування закладається
конкурентоспроможність продукції. У процесі виробництва (виробнича стадія)
матеріалізуються найважливіші (визначальні) елементи конкурентоспроможності
виробів: якість і витрати. Моделювання та визначення рівня
конкурентоспроможності продукції є необхідною передумовою для її продажу
(реалізації) на відповідному ринку.
Виробник продукції має обов’язково знати вимоги
потенційних покупців та оцінки споживачів. Формування конкурентоспроможності
продукції починається з визначення суттєвих споживчих властивостей (потреб
покупців), за якими оцінюється принципова можливість реалізувати продукцію на
відповідному ринку, де покупці постійно порівнюватимуть її характеристики з
товарами конкурентів щодо міри задоволення конкретних потреб і цін реалізації.
Для визначення конкурентоспроможності продукції
продуценту необхідно знати:
а) конкретні вимоги потенційних покупців
(споживачів) до пропонованого на ринку товару;
б) можливі розміри та динаміку попиту на
продукцію;
в) розрахунковий рівень ринкової ціни
товару;
г) очікуваний рівень конкуренції на ринку
відповідних товарів;
д) визначальні параметри продукції основних
конкурентів;
е) найбільш перспективні ринки для
відповідного товару та етапи закріплення на них;
ж) термін окупності сукупних витрат,
зв’язаних із проектуванням, продукуванням і просуванням на ринок нового товару.
Конкурентоспроможність конкретного об’єкта бажано
вимірювати кількісно, що уможливить управління її рівнем. Для цього необхідна
інформація, що характеризує корисний ефект даного об’єкта та
об’єктів-конкурентів за нормативний строк їхньої служби й сукупні витрати
протягом життєвого циклу об’єктів.
Корисний ефект - це віддача об’єкта, інтегральний
показник, що розраховується на підставі окремих об’єктивних показників якості
об’єкта, котрі задовольняють ту чи іншу конкретну потребу. Його можна
вимірювати в натуральних одиницях (наприклад продуктивність однопараметричних
машин та устаткування), грошовому виразі або в умовних балах (для об’єктів з
кількома важливими параметрами, що доповнюють один одного).
Сукупні витрати протягом життєвого циклу - це ті
витрати, які обов’язково потрібно зробити, щоб одержати від об’єкта відповідний
корисний ефект.
Конкурентоспроможність об’єктів, для яких
неможливо розрахувати корисний ефект чи сукупні витрати, можна визначити за
результатами експериментальної перевірки в конкретних умовах споживання,
результатами пробного продажу, експертних та інших методів [4, с. 350, 352].
Основними складовими конкурентоспроможності
продукції є якість та ціна, а також до уваги беруться ринковіпоказники.
Якість - це вся
сукупність характеристик та властивостей продукції, які обумовлюють її
здатність задовольняти певні потреби відповідно до її призначення.
Для споживача (покупця)
та для виробника значення якості буде різне. З точки зору покупця якість - це
міра відповідності всієї сукупності властивостей продукції сукупності потреб і
очікувань покупця. З погляду виробника поняття якість значно ширше. Воно
визначає насамперед ефективність їхньої маркетингової діяльності, таку як
витрати виробництва, рівень цін і т.д.
Усі показники якості продукції поділяють на такі
групи:
а) диференційовані
(одиничні, комплексні) показники, що характеризують одну або кілька
властивостей одиниці продукції;
б) загальні - показники
якості всього обсягу продукції, що її виробляє підприємство, незалежно від її
виду і призначення.
До диференційованих
показників якості належать наступні показники:
Показники призначення
характеризують корисний ефект від використання продукції за призначенням і
обумовлюють область застосування продукції. Для продукції виробничо-технічного
призначення основним є показник продуктивності, який визначає обсяг продукції,
що може бути вироблена за допомогою продукції, яку оцінюють, або обсяг
виробничих послуг, який може бути надано за певний проміжок часу.
Показники надійності - це
безвідмовність, збереженість, ремонтопридатність, а також довговічність виробу.
Надійність продукції може бути охарактеризована або всіма чотирма цими
показниками, або тільки деякими з них. Так, для виробів, зв’язаних з безпекою людей,
безвідмовність є головним, а іноді і єдиним показником надійності. Для літаків
безвідмовність є єдиним і основним показником якості. Для характеристики
збереженості - властивості виробу зберігати свої показники протягом зберігання
та транспортування - розповсюджені такі показники, як середній строк
збереженості. Збереженість, наприклад має важливе значення для харчової
промисловості. Ремонтопридатність визначають такі показники, як середня
вартість технічного обслуговування, вірогідність виконання ремонту в заданий
час. Довговічність визначається величиною витрат на підтримування виробу в
роботопридатному стані.
Показники технологічності
характеризують ефективність конструкторсько-технологічних рішень для
забезпечення високої продуктивності праці при виготовленні й ремонті продукції.
Саме за допомогою технологічності забезпечується масовий випуск продукції,
раціональний розподіл матеріальних і трудових витрат, а також витрат часу при
технологічній підготовці виробництва, виготовленні та експлуатації продукції.
Показники стандартизації
та уніфікації - це насиченість продукції стандартними, уніфікованими й
оригінальними складовими частинами, а також рівень уніфікації порівняно з
іншими виробами. Усі деталі виробу поділяються на стандартні, уніфіковані й оригінальні.
Чим менше оригінальних виробів, тим краще. Це важливо як для виробника
продукції, так і для споживача.
Ергономічні показники
відображають взаємодію людини з виробом, комплекс гігієнічних,
антропометричних, фізіологічних та психологічних властивостей людини, що
виявляються при користуванні виробом. Це можуть бути освітлення, температура,
вологість, запиленість, вібрація, випромінювання, концентрація водяної пари та
ін.
Естетичні показники
характеризують інформаційну виразливість, раціональність форми, цілісність
композиції, досконалість виконання і стабільність товарного виду виробу.
Показники
транспортабельності виражають пристосованість продукції для транспортування.
Патентно-правові
показники характеризують патентозахист і патентну чистоту продукції. Вони є
суттєвим фактором при визначенні конкурентноздатності. При визначенні
патентно-правових показників треба враховувати наявність у виробах нових
технічних рішень, а також рішень, що захищені патентами в країні, наявність
реєстрації промислового зразка та товарного знака як у країні-виробнику, так і
в країнах-експортерах.
Екологічні показники - це
рівень шкідливих впливів на навколишнє середовище, що виникають при
експлуатації або споживанні продукції, наприклад, вірогідність викидів
шкідливих часток, випромінювання при зберіганні, транспортуванні та
експлуатації продукції.
Показники безпеки
характеризують особливості продукції для безпеки покупця та обслуговуючого
персоналу, тобто створюють безпеку при монтажі, обслуговуванні, ремонті,
зберіганні, транспортуванні й споживанні продукції [5].
До загальних належать такі показники:
а) співвідношення
сертифікованої і несертифікованої продукції;
б) питома вага нової
продукції в загальному її обсязі;
в) питома вага
продукції вищої категорії якості;
г) питома вага
продукції, що відповідає міжнародним стандартам;
д) питома вага
продукції, що експортується.
Крім двох розглянутих груп існує третя група
непрямих показників якості продукції, яка характеризується штрафами за неякісну
продукцію; обсягом і питомою вагою забракованої продукції; втратами від браку
тощо. Показниками якості цієї групи є: гарантійний термін роботи, кількість і
вартість гарантійних ремонтів у розрахунку на один виріб; наявність рекламацій,
їх кількість і вартість; рівень попиту на даний виріб тощо [6, с. 374].
Система показників якості продукції наведена на
рис. 1.1.
Якість продукції
ґрунтується на порівнянні значень показників якості даної продукції з
відповідними показниками якості базової продукції або іншими показниками, що
встановлені діючими стандартами та нормами. Сукупність наведених вище
показників формує якість продукції. Виріб має бути надійним, естетичним, добре
виконувати свої функції, тобто задовольняти ті потреби, для яких він
призначений. Окрім усіх цих показників важлива також ціна виробу.
Рис. 1.1. Система показників якості продукції
Економічно оптимальну
якість визначають як співвідношення якості та витрат за формулою (1.1):
де До цінових показників конкурентоспроможності
продукції належать сумарні витрати споживача. Вони складаються із ціни виробу,
а також зексплуатаційних характеристик виробу, які пов’язані з витратами на
його експлуатацію та ремонт.
Задовольняючи свої потреби, покупець витрачає
гроші як на придбання товару, так і на його використання. Розмір цих витрат
формує ціну споживання, її рівень має відповідати загальним коштам, які
покупець готовий асигнувати для задоволення конкретної потреби. Ціна споживання
суттєво вища за ціну продажу. Так, наприклад, в загальних експлуатаційних
витратах життєвого циклу сучасних моделей вантажних автомобілів ціна придбання
становить 15-17%, магістрального літака - приблизно 11%, побутового
холодильника - 10%, трактора - 19%. Добре, якщо строк служби виробу довгий, а
витрати на його експлуатацію відносно невеликі і навпаки. За таких умов
найбільш конкурентоспроможним є товар, що забезпечує мінімальну ціну споживання
за весь термін використання його покупцем [7, с. 109-110].
Слід підкреслити, що робити прейскурантну ціну
товару головним знаряддям конкуренції не раціонально, позаяк ціна, за якою
виріб пропонують покупцеві, становить лише частину ціни споживання. Зниження
прейскурантної ціни не приводить до підвищення конкурентоспроможності. У цих
умовах тільки боротьба за низьку ціну споживання здатна зробити товар
привабливим для покупця [8, с. 286].
Одним з основних ринкових показників є імідж.
Імідж (від англ. imaqe - образ) - це сформоване
та постійно підтримуване стійке уявлення покупців про «престижність» товару,
послуги, торговельної марки, фірми та її керівництва. В основу іміджу
покладаються якісні переваги певного виробу (послуги) над іншим. Це так званий
позитивний імідж. Дієвим засобом створення сприятливого іміджу є розвиток
інформаційних зв’язків фірми з різними верствами населення, органами місцевого
самоврядування, засобами масової інформації, тобто те, що називають «паблік
рілейшнз», зв’язок із населенням, з громадськістю. Ця діяльність тісно
пов’язана з рекламною роботою, однак здебільшого здійснюється на некомерційних
засадах.
Отже, імідж продукту, марки, фірми - це позитивна
асоціація, що виникає в людини у зв’язку з побаченим, почутим, прочитаним
найменуванням продукту, марки, підприємства. Для кожної фірми вельми важливо
мати інформацію про рівень довіри споживачів до її товарів, а також про склад
покупців [9, с. 102-103].
е, для покупців найбільш важливими є такі
показники: якість та ціна продукції, витрати на її використання (ціна
споживання), а також імідж торговельної марки чи фірми.
Конкурентоспроможність формується сукупністю тих
якісних і вартісних особливостей товару, які враховують покупці відповідно до
їхньої безпосередньої значущості для задоволення потреб, а також витрат на
придбання і споживання цього товару. При цьому більшу конкурентоспроможність
має той товар аналогічного призначення, який характеризується властивостями, що
забезпечують найвищий корисний ефект щодо сумарних витрат споживання.
На рис. 1.2 схематично подано зміст основних
складових конкурентоспроможності продукції.
Існує три методи оцінки конкурентоспроможності
продукції:
а) за списком головних параметрів;
б) за параметричними показниками (одиничні,
групові, інтегральні);
в) опитування покупців.
Розглянемо по черзі ці 3 методики.
Засписком головних параметрів. Сутність цього
методу в тому, що спершу розробляють список головних параметрів, а потім проставляють
бали (наприклад, за п'ятибальною або десятибальною системою) усім виробам, які
порівнюють. У результаті цього для кожного виробу формується деяка сума -
інтегральний показник конкурентоспроможності, інколи експерти, проставляючи
бали, порівнюють не виріб з виробом, а кожен з цих виробів з деяким ідеальним
зразком найкращого в цьому класі продукту.
За параметричними показниками. Його
сутність полягає в тому, що оцінку конкурентоспроможності роблять на основі
порівняння технічних, економічних, збутових параметрів продукції, що
вивчається, з базовоюпродукцією, обраною за зразок.
Використовуючи спрощену методику розрахунків,
параметри продукції поділяються на дві групи: технічні й економічні.
Група технічних параметрів характеризує технічний
рівень і якість товару. До їх складу входять класифікаційні, конструктивні,
нормативні, ергономічні, естетичні параметри тощо.
Економічні параметри враховують ціну продукції та
витрати, пов'язані зі споживанням товару [10, с. 76].
Від вибору бази порівняння залежить правильність
результату оцінки конкурентоспроможності і прийняття рішення. Базою порівняння
можуть виступати:
а) потреби покупців;
б) величина
корисного ефекту;
в) конкуруючий
товар;
г) гіпотетичний
зразок;
д) група аналогів.
У тому випадку, коли базою порівняння є потреби
покупців, здійснюється аналіз номенклатури і встановлюються величини параметрів
потреб покупців оцінюваної і конкуруючої продукції, якими споживач користується
при виборі продукції на ринку, а також визначається значимість цих параметрів у
загальному наборі.
Коли за базу порівняння приймається величина
корисного ефекту продукції, а також сума коштів, які споживач готовий витратити
на придбання і споживання продукції. оцінка продукції на ринку відбувається за
критерієм її граничної корисності.
Якщо оцінювана продукція має безліч ринкових
аналогів, то конкуруючий зразок моделює потреби і виступає матеріалізованою
вимогою, якій повинна задовольняти оцінювана продукція.
Іноді за базу порівняння беруть гіпотетичний
зразок, який представляє собою середнє значення параметрів групи виробів. Таку
базу порівняння використовують в тому разі, коли інформації про конкретні
ринкові аналоги недостатньо. Фактично йдеться про аналіз потреби, яка повинна
розглядатися як орієнтовна і підлягаюча подальшому уточненню.
Значно частіше за базу порівняння приймається
група аналогів, відібраних для узгодження класифікаційних параметрів зразка й
оцінюваної продукції. З групи аналогів спочатку відбираються найбільш
представницькі вироби, а потім - прогресивні вироби, які мають найкращі
перспективи на ринку збуту і користуються найбільшим попитом у споживачів [11,
с. 453].
Спершу за всіма параметрами обчислюють одиничні
параметричні показники як відношення величини даного параметра оцінюваного
виробу до величини того самого параметра базового виробу у відсотках
(диференціальний метод оцінки конкурентоспроможності).
Одиничний параметричний показник розраховується
за формулою (1.2):
де Кожному параметричному показнику стосовно до виробу взагалі
(тобто стосовно узагальненого задоволення потреби) відповідає деяка вагомість
«а», не однакова для кожного показника. Даний метод (диференціальний) дає
можливість лише констатувати факт конкурентоспроможності аналізованої продукції
чи наявності в неї недоліків у порівнянні з товаром-аналогом. Проте він не
враховує вплив вагомості кожного параметра на переваги споживача при виборі ним
товару.
Для усунення цього недоліку
використовуєтьсякомплексний метод оцінки конкурентоспроможності (групові
параметричні показники). Він ґрунтується на застосуванні комплексних показників
чи зіставленні питомих корисних ефектів аналізованої продукції і гіпотетичного
зразка.
Отримане значення групового показника Груповий параметричний показник для економічних
параметрів можна розрахувати черезіндекс ціни споживання за формулою (1.3):
де Інтегральний показник конкурентоспроможності визначають за
формулою (1.4):
де Показник Коли аналіз здійснюється за декількома зразками,
інтегральний показник конкурентоспроможності продукції за обраною групою
аналогів може бути розрахований як сума середньозважених показників за кожним
окремим зразком за формулою (1.5):
де Загальний показник конкурентоспроможності товару
також можна визначити за допомогою формули (1.6):
де Визначивши показники за даними формулами з
допомогою індексного методу проводять зіставлення спершу одиничних, потім
групових і, нарешті, інтегрального показників базового зразка з виробом
підприємства.
Даний підхід до оцінки конкурентоспроможності
продукції є загальновживаним. Але, слід зазначити, що його значущим недоліком є
визначення споживчих властивостей товару без урахування думки самих споживачів.
До того ж, покращення характеристик оцінюваного товару в порівнянні з базовим
зразком не гарантує появу додаткових конкурентних переваг. Тому
використовується ще один підхід для оцінки конкурентоспроможності продукції
який має назву опитування покупців.
Методика опитування покупців. За даною
методикою проводять опитування серед покупців, як серед тих, які мають намір
купити, так і серед тих, які вже купили порівнювані товари. Ці думки є більш
суб'єктивні, ніж оцінки експертів, але дослідник отримує ближчу до дійсності
систему купівельних переваг.
Взагалі, обчислення конкурентоспроможності
важливі для посередника, виробника товару і експортера тим, що дозволяють
оцінити раціональність виходу на той або інший ринокі тому, що на основі таких
розрахунків можна отримати інформацію для інших управлінських рішень.
Наприклад, знаючи коефіцієнт конкурентоспроможності товару, а також зв'язок між
часткою задоволення потреб і обсягом продажу, легко оцінити обсяг надходжень
від продажу залежно від величини партії товару і визначити обсяг «беззбиткової»
партії.
Відомо, що чим вища конкурентоспроможність
продукції, тим вищий на неї попит, отже, тим більший економічний ефект має
підприємство від її реалізації. Але, відповідний за параметрами потребам
покупців товар, маючи високу ціну, може не мати попиту. З іншого боку, не
завжди низька ціна є вирішальним чинником у формуванні попиту.
Для покупця привабливість товару можна оцінити за допомогою
інтегрального показника конкурентоспроможності товару ( де Для продавця привабливість товару полягає в чистій виручці
( Показник питомого ефекту ( де Забезпечення конкурентоспроможності продукції у ринковій
економіці є найважливішим завданням будь-якого підприємства.
У результаті оцінювання конкурентоспроможності продукції
можуть бути прийняті такі рішення:
а) зміна складу, структури застосовуваних
матеріалів (сировини, напівфабрикатів), що комплектують вироби або конструкції
продукції;
б) зміна порядку проектування продукції;
в) зміна цін на продукцію, цін на послуги з
обслуговування і ремонту, цін на запасні частини;
г) зміна порядку реалізації продукції на
ринку;
д) зміна системи стимулювання
постачальників;
е) зміна структури імпорту і видів
імпортованої продукції [12, с. 55-57].
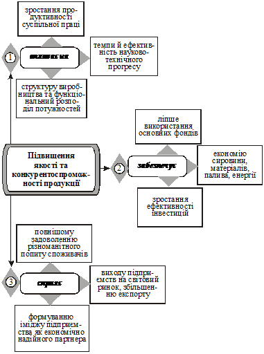
Підвищення якості й конкурентоспроможності
продукції сприяють формуванню ефективнішої системи господарювання за умов
ринкових відносин. Конкурентоспроможна продукція забезпечує постійну фінансову
стійкість підприємства та сприяє покращенню кінцевих фінансових результатів
діяльності підприємства.
Соціально-економічна ефективність підвищення
конкурентоспроможності продукції, що виготовляється підприємствами полягає перш
за все в тому, що високоякісна та конкурентоспроможна продукція завжди повніше
й ліпше задовольняє суспільно-соціальні потреби в ній.
Підвищення якості продукції є специфічною
формулою виявлення закону економії робочого часу.
Багатоаспектний вплив підвищення якості та
конкурентоспроможності продукції на виготовлення та імідж підприємства
зображено на рис. 1.3.
Розв’язання проблеми підвищення рівня
конкурентоспроможності продукції підприємств вимагає вирішення комплексу
техніко-організаційних питань. У сучасних ринкових умовах господарювання для
підвищення конкурентоспроможності продукції вітчизняних підприємств необхідним
є:
а) переорієнтація на
інноваційний шлях розвитку економіки України та створення належних умов для
збереження та використання вітчизняного науково-технічного потенціалу;
б) формування і реалізація
державних, галузевих, регіональних і місцевих інноваційних програм, спрямованих
на підвищення конкурентоспроможності продукції підприємств;
в) здійснення
структурних зрушень у господарському комплексі регіонів на основі запровадження
інвестиційно-інноваційної моделі з урахуванням особливостей потенціалу кожного
з них;
г) створення
відповідного бізнес-середовища й реалізація корпоративної стратегії
національних підприємств, яка передбачає оновлення старої та впровадження нової
матеріально-технічної бази та прогресивних технологій виробництва;
д) сприяння
залученню додаткових інвестицій, в тому числі іноземних, для модернізації
виробництва та підвищення конкурентоспроможності продукції, забезпечивши при
цьому відповідність форм інвестицій обсягам фінансування;
е) забезпечення
взаємодії науки, освіти, виробництва, фінансово-кредитної сфери у розвитку
інноваційної діяльності;
ж) впровадження
інформаційної інфраструктури для формування і реалізації промислової політики,
системи стандартизації та якісних показників продукції, що забезпечить її
конкурентоспроможність на внутрішньому та зовнішньому ринках;
з) запровадження
новітньої технології виробництва та удосконалення застосовуваних стандартів і
технічних умов, використання досягнень науки і техніки в процесі проектування
виробів;
и) забезпечення
значного підвищення кваліфікації ланки управління та рівня маркетингових
досліджень, відповідного рівня кваліфікації науково-технічного та виробничого
персоналу та його соціальний захист;
к) узагальнення й
використання передового вітчизняного та зарубіжного досвіду в галузі підвищення
конкурентоспроможності продукції [13, с. 175-176].
Отже, можна зробити висновок, що для підвищення
рівня якості та конкурентоспроможності продукції підприємству необхідно
дотримуватися вимог до критеріїв та показників конкурентоспроможності
продукції, впроваджувати прогресивні нові технології, підвищувати кваліфікацію
управлінського та виробничого персоналу, а державі в свою чергу необхідно
створити всі належні умови для ефективного функціонування ринкового середовища.
Рис. 1.3. Багатоспрямований вплив підвищення
якості й конкурентоспроможності продукції на виробництво та імідж підприємства
В даній частині курсової роботи буде
розраховуватись собівартість одиниці продукціїпідприємства під назвою: ТОВ НВП
«Квант - Ефір».
Науково-виробниче підприємство «Квант - Ефір» було
засновано в 1992 році. На сьогоднішній день підприємство має більше 2000 Компанія «Квант-Ефір» є одним із лідерів серед виробників
передавального аналогового та цифрового обладнання на ринку країн центральної і
східної Європи. Дана компанія не обмежується виробництвом тільки передавального
аналогового та цифрового обладнання, вона також працює над виробництвом інших
приладів на замовлення.
Поєднання передового світового досвіду з потужним
інтелектуальним і творчим потенціалом спеціалістів компанії забезпечує
проведення всіх розробок на найвищому рівні.
З 1998 року на підприємстві прийнята та діє програма
забезпечення якості ISO 9001-2001 (сертифікат на систему якості №UA 2.025.884
від 17.11.2003), спрямована на дотримання вимог стандартів і процедур
забезпечення якості на кожному етапі розробки, виробництва, управління і
обслуговування.
В обладнанні «Квант-Ефіру» використовуються компоненти
таких провідних компаній, як: Motorola, Philips, ST Microelectronics.
Налагодження і вимірювання параметрів обладнання
виконується за допомогою комплексу сучасних вимірювальних приладів виробництва
фірм Rohde&Schwarz, Plisch, Agilent (Hewlett Packard), Bird та інших.
Все обладнання НВП «Квант-Ефір» відповідає вимогам
національних та міжнародних стандартів (CCIR, FCC та ETSI) і має необхідні
сертифікати відповідності.
«Квант-Ефір» гарантує високу якість та надійність виробів,
а спеціалізовані в кількох технічних напрямках власні підрозділи сервісного
центру забезпечують 24-х годинну підтримку замовників.
«Квант-Ефір» забезпечує як поставку окремих зразків
техніки, так і комплексну розробку реалізації проектів.
Девіз компанії - «Якість передусім - жодних компромісів за
рахунок якості!» - був введений ще 20 років тому, і з того часу компанія
жорстко дотримується його, не беручи до уваги витрати часу і коштів.
Собівартість продукції - це грошова форма
поточних витрат підприємства на її виробництво та реалізацію (збут).
Детальний розрахунок
собівартості визначається відповідно встановленого переліку статей витрат, до
яких належать:
а) сировина і
матеріали;
б) покупні
комплектуючі вироби, напівфабрикати, роботи і послуги виробничого характеру
сторонніх підприємств;
в) паливо та електроенергія на технологічні потреби;
г) зворотні відходи;
д) основна заробітна плата основних працівників;
е) додаткова заробітна плата основних працівників;
ж) відрахування на соціальні заходи;
з) витрати на утримання та експлуатацію
устаткування;
и) загальновиробничі витрати;
к) витрати внаслідок браку;
л) інші виробничі витрати, які не враховані раніше;
м) адміністративні витрати;
н) позавиробничі (комерційні) витрати.
Даний розрахунок собівартості буде проводитись
для джерела безперебійного живлення UPSKvant-EfirAI65, який використовується в
ІТ при роботі з комп'ютерними мережами та телекомунікаціями, виготовленого на
замовлення підприємством ТОВ НВП «Квант - Ефір».
Джерело безперебійного живлення (ДБЖ) - це
автоматичний пристрій, що дозволяє підключеному обладнанню деякий час працювати
від акумуляторів ДБЖ, при зникненні електричного струму або при відхиленні його
параметрів від допустимих норм. Крім того, воно здатне змінювати параметри
(напругу, частоту) електроживлення для досягнення рекомендованих.
Цей виріб часто використовується для забезпечення
безперебійної роботи комп'ютерів, а також для безперебійного живлення системи
відеоспостереження, охоронної та пожежної сигналізації.
Всі економічні розрахунки
виконуються з використанням цін, окладів і норм діючих на 01.04.2012.
Витрати на придбання
матеріалів, сировини, комплектуючих виробів по кожному найменуванні
визначаються виходячи з технологічної норми і оптової ціни одиниці з ПДВ для
ТОВ НВП «Квант-Ефір» таких підприємств: ЗАТ «Солді і Ко», ТОВ «Авангард СВМ
Сервіс», ТОВ «Експрес-Пром», НВФ «VD МАІS», ТОВ «СЕА», «Мастек Електронік»,
«ElektronikaS.R.L.», «LeoniSpecialCablesGmbH», «Teamcast» станом на 01.04.2012
року.
Витрати на придбання
сировини та матеріалів
Вдану статтю включається
вартість сировини та матеріалів, які утворюють основу і є необхідними
компонентами длявиробництва джерела безперебійного живлення. Розрахунок по вартості
сировини та матеріалів занесені до таблиці 2.1.
Таблиця 2.1. Витрати на
придбання сировини та матеріалів
Найменування
матеріалу
Од.
виміру
Ціна
одиниці, грн
Норма
витрати
Вартість
матеріалів, грн
Припій
ПОС-61
Кг
203
1,5
304,5
Склотекстоліт
СФ-1-50
Кг
42
0,7
29,4
Флюс
Кг
130
0,25
32,5
Провід
МГШВ
м
3,25
7
22,75
Папір
ізоляційний
Кг
18,1
0,3
5,43
Разом
394,58
Транспортно-заготівельні
витрати і
12,43
Всього
407,01
Витрати на придбання
сировини та матеріалів обчислюються на підставі норми їх витрати і ціни та
розраховуються за формулою (2.1), потім до цих витрат включають
транспортно-заготівельні витрати, які в нашому випадку розраховані окремо.
де Витрати на покупні комплектуючі вироби, напівфабрикати,
роботи і послуги виробничого характеру сторонніх підприємств
В дану статтю включається
вартість готових виробів, придбаних для укомплектовки джерела безперебійного
живлення. Витрати за даною статтею розраховуються шляхом множення кількості
товару на його ціну, а також враховуються транспортно-заготівельні витрати, які
в нашому випадку розраховані окремо. Розрахунки занесені в таблицю 2.2.
Таблиця 2.2. Витрати на покупні комплектуючі
вироби
Найменування
Марка,
тип
Кількість,
шт
Ціна за
одиницю, грн
Сума,
грн
Транзистор
STP3NA60FLS
1
14
14
Транзистор
2N3014
1
3
3
Транзистор
BSP129P
1
13,3
13,3
Мікросхема
UC3845B
1
3,8
3,8
Мікросхема
Attiny15L
1
22
22
Мікросхема
LYC1679
1
17
17
Мікросхема
TLP521
1
4
4
Діод
1N4937
7
0,15
1,05
Діод
2Д213Б
5
2,5
12,5
Діодна
збірка
RS405
1
3
3
Світлодіод
L934
5
0,75
3,75
Тиристор
2N6505
1
16
16
Конденсатор
9
0,7
6,3
Конденсатор
4
3,5
14
Конденсатор
«GP»
100mkФ х450В
1
8,5
8,5
Конденсатор
4
13
52
Терморезистор
NTC
1 2,5
Резистор
21
0,3
6,3
Резистор
2
1
2
Резистор
1
0,7
0,7
Дросель
LTE-UU-105-01
1
7,5
7,5
Дросель
IHD5A
1
6
6
Роз'єм
1
4
4
Роз'єм
1
11,5
11,5
Роз'єм
1
8
8
Запобіжник
3
6,5
19,5
Кільця
феритові
1
15
15
Кнопка
1
6
6
Кнопка
1
1,3
1,3
Акумулятор
1
350
350
Разом
634,5
Транспортно-заготівельні
витрати
28,17
Всього
662,67
Витрати на паливо та електроенергіюдля
технологічнихцілей
До цієї статті належать витрати на всі види
палива й енергії, що безпосередньо використовуються в процесі виробництва
продукції.
Для виробництва даного джерела безперебійного
живлення використовуються: 1 напів-автомат для підготовки виводів радіо-елементів,
3 електропаяльники з терморегулятором ПСН-40 та відповідно 3 витяжки для
паяльників. На підприємстві використовується тільки електроенергія,
газопостачання відсутнє. Розглянемо за табл. 2.3 витрати на електроенергію.
Підприємство працює тільки у денний час, не має
жодних пільг, тому ціна електроенергії (1-ий клас напруги 27,5 кВ і вище) для
юридичних осіб у місті Києві з урахуванням ПДВ на 1 квітня 2012 року становить
88,10 коп./кВтгод.
Таблиця 2.3. Витрати наелектроенергію для
технологічних цілей
Назва
пристрою
Кількість
одиниць, шт.
Норма
витрати часу, год
Споживання
електроенергії, кВт/год
Ціна,
грн./кВтгод
Сума,
грн
Напів-автомат
для підготовки виводів радіо-елементів
1
0,05
0,2
0,881
0,009
Електропаяльник
з терморегулятором ПСН-40
3
2
0,04
0,881
0,211
Витяжка
для паяльника
3
2
0,1
0,881
0,529
Всього
0,749
Отже, загальні витрати статті «Паливо та енергія
для технічних цілей» для одиниці виробу становлять: 0,75 грн.
Зворотні відходи
На підприємстві задіяне
безвідходне виробництво.
Основна заробітна плата
робітників
Основна зарплата основних виробничих робітників
включає в себе тарифну ставку, доплати та надбавки. Витрати за цією статтею
розраховуються за формулою (2.2) по кожному виду робіт (операцій) залежно від
норми часу та погодинної тарифної ставки робітників. Результати розрахунків
заробітної плати занесені в таблицю 2.4.
де Таблиця 2.4. Основна заробітна плата робітників
Види
робіт
Розряд
робіт
Тарифнаcтавка,
грн/год
Трудомісткість
робіт, л/год
Основна
зарплата, грн
Заготівельні
3
7
3,4
23,8
Фотогальвонічні
4
7
23
161
Слюсарні
5
8
15
120
Печатний
монтаж
5
8
25,4
203,2
Об'ємний
монтаж
3
7
14
98
Збірка
4
7
11,4
79,8
Регулювальні
4
7
25
175
Випробувальні
4
7
9,8
68,6
Разом
929,4
На даному підприємстві
доплати та надбавки становлять 20% від основної заробітної плати:
,4 * 20%= 185,88 грн.
Отже, основна заробітна
плата працівників становитиме:
Додаткова заробітна плата основних робітників
Дана статтявключає витрати на виплату виробничому
персоналу підприємства додаткової заробітної плати за роботу понад установлені
норми, заохочувальні виплати за поточну виробничу діяльність, компенсаційні
виплати тощо. На даному підприємстві додаткова заробітна плата визначається як
30% від основної заробітної плати:
Відрахування на соціальні заходи
Дане підприємство
відноситься до 4 класу професійного ризику виробництва. Відповідно до Закону
України «Про збір та облік єдиного внеску на загальнообов’язкове державне соціальне
страхування» розмір єдиного внеску для цього підприємства становить 36,79%.
Відрахування на соціальне страхування
здійснюється за формулою (2.3):
де ЄВ - єдиний соціальний внесок, %.
Отже, відрахування на соціальне страхування становитиме:
Утримання з заробітної плати на ЗДСС становить
3,6% від суми основної та додаткової заробітної плати:
Податок на доходи фізичних осіб:
Сума відрахувань становитиме:
Витрати на утримання та експлуатацію устаткування
Витрати на утримання та експлуатацію устаткування на один
виріб ( де Розрахуємо витрати на утримання та експлуатацію
кожного приладу за годину.
Електропаяльник з терморегулятором ПСН-40:
очікуваний термін експлуатації становить 20 днів, при 8-ми годинному робочому
дні експлуатаційний термін становить 160 год. Вартість одного паяльника складає
53 грн. Ремонтних робіт не передбачено. Тоді, за одну годину паяльник
спрацьовується на 0,33 грн.
Отже, Напів-автомат для підготовки виводів радіо-елементів:
очікуваний термін експлуатації становить 240 днів з урахуванням одного ремонту,
при 8-ми годинному робочому дні експлуатаційний термін становить 1920 год.
Вартість нового напів-автоматускладає 1150 грн., вартість одного поточного
ремонту 480 грн. Тоді, за одну годину напів-автомат спрацьовується на 0,85 грн.
Отже, Витяжка для паяльника: очікуваний термін експлуатації
становить 450 днів з урахуванням декількох ремонтів та технічного
обслуговування, при 8-ми годинному робочому дні експлуатаційний термін
становить 3600 год. Вартість новоївитяжкискладає 340 грн., витрати на технічне
обслуговування і ремонтстановлять 285 грн. Тоді, за одну годину витяжкаспрацьовується
на 0,174 грн.
Отже, Загальні витрати на утримання та експлуатацію устаткування
на один виріб де Отже, Загальновиробничі витрати
Загальновиробничі
витратина одиницю продукції на даному підприємстві складають 54,01 грн, з яких:
Електроенергія
(освітлення приміщення): персонал працює 8 годин, на виготовлення мого товару
витрачається 4,05 + 3= 7,05 годин. Приміщення освітлюється за допомогою 5-ти
енергозберігаючих лампах, потужністю 0,02 кВт/год. Отже, на освітлення
приміщення для виробництва даного товару витрачається:
,05* 0,881*5*0,02 = 0,62
грн
Опалення: на опалення
приміщення, де виготовляється даний товар, витрачається 0,98 грн за годину,
товар виготовляється 7,05 год, тому ці витрати становлять:
,98 * 7,05 = 6,9 грн
Вода: в середньому за
годину персонал даного відділу споживає гарячої та холодної води на суму 0,85
грн, отже витрати на воду становитимуть:
,85 * 7,05 = 5,99 грн
Робочий одяг: списується
у сумі 4 грн на день.
Обслуговування і поточний
ремонт приміщення становить 13,5 грн на одиницю продукції.
Пожежна та сторожова
охорона: 23 грн на день.
Витрати від браку - немає інформації
Інші виробничі витрати,
які не враховані раніше
Сума цих витрат на
одиницю продукції на даному підприємстві складає 35 грн.
Адміністративні витрати
Вагомість цих витрат
становить 100% основної заробітної плати працівників:
,28*100% =1115,28 грн
Позавиробничі
(комерційні) витрати
Витрати по цій статті
складають 1% від виробничої собівартості.
За наведеними вище розрахунками відобразимо
собівартість продукції в таблиці (2.5):
Таблиця 2.5. Калькуляція собівартості продукції
за статтями витрат
№
Статті
витрат
Сума з
ПДВ, грн
Сума
без ПДВ, грн
1
Сировина
та матеріали
407,01
339,18
2
Покупні
комплектуючі вироби, напівфабрикати, роботи і послуги виробничого характеру
сторонніх підприємств та організацій
662,67
552,23
3
Паливо
й електроенергія на технологічні цілі
0,75
0,63
4
Зворотні
відходи
-
-
5
Основна
заробітна плата
1115,28
929,4
6
Додаткова
заробітна плата
334,58
278,82
7
Відрахування
на соціальні заходи
795,24
662,7
8
Витратина
утримання та експлуатацію устаткування
3,07
2,56
9
Загальновиробничі
витрати
54,01
45,01
10
Витрати
від браку
-
-
11
Інші
виробничі витрати
35
29,17
Виробнича
собівартість
3407,61
2839,68
12
Адміністративні
витрати
1115,28
929,4
13
Позавиробничі
(комерційні) витрати
34,08
28,4
Повна
собівартість
4556,97
3797,48
2.3 Визначення ціни виробу
Запланований рівень рентабельності складає 25%.
Визначемо ціну виробництва (Цв) за формулою (2.6):
Цв = Сп •(1+Р/100), (2.6)
де Сп - повна собівартість одиниці продукції,
грн;
Р - запланований рівень рентабельності.
Отже, ми отримаємо таку ціну виробництва:
Цв = 4556,97•(1+25/100) = 5696,21 грн.
Прибуток від виготовлення даного виробу (П)
розраховується за формулою (2.7):
де Спов - повна собівартість виробу, грн.
Отже, прибуток становитиме:
П = 5696,21 - 4556,97 = 1139,24 грн.
2.4 Можливі напрями зниження витрат
В конкурентному середовищі витрати на товар
повинні відповідати його якості. В нашому випадку джерело безперебійного
живлення має середню ціну та відповідну цій ціні якість.
Зниження собівартості продукції дозволить
підприємству бути більш конкурентоспроможним на ринку збуту.
Можливими напрямами зниження витрат можуть бути:
а) впровадження нової техніки та технологій;
б) більш раціональне використання
матеріальних і трудових ресурсів;
в) використання сучасніших інструментів і
приладів;
г) зменшення питомої ваги постійних витрат
в собівартості продукції;
д) удосконалення організації праці;
е) підвищення кваліфікації виробничого
персоналу;
ж) зменшення витрат на управління
підприємством.
Наразі все більшого значення набуває проблема
вибору та освоєння нових ринків збуту. Нові ринки збуту вирішальним чином
можуть змінити конкурентоспроможність товару і рентабельність збутової
діяльності.
Збільшення обсягу продажів на нових ринках
дозволить знизити витрати виробництва. У зв'язку з цим дуже важливо для
подальшого розвитку конкурентоспроможності товару спробувати вийти з ним на
новий ринок збуту. При цьому треба точно знати ступінь забезпеченості нових
ринків висококваліфікованими працівниками ремонтних і обслуговуючих
організацій.
Висновок
В першому розділі курсової роботи було розкрито
поняття конкурентоспроможності продукції підприємства, визначені основні її
складові та наведені методи її розрахунку.
Були розглянуті чинники, які впливають на
конкурентоспроможність продукції, до яких належать техніко-економічні,
комерційні та нормативно-правові чинники. Також було зазначено, що
конкурентоспроможність залежить від стадії життєвого циклу, на якій знаходиться
аналізований товар.
Основними складовими конкурентоспроможності
продукції є якість та ціна, а також до уваги беруться ринкові показники, серед
яких важливим є імідж фірми (марки).
В роботі розглянуті три методи оцінки
конкурентоспроможності продукції:
а) за списком
головних параметрів;
б) за параметричними
показниками (одиничні, групові, інтегральні);
в) опитування
покупців.
В кінці першого розділу зазначаються методи
підвищення якості й конкурентоспроможності продукції, серед яких першочерговими
завданнями для підприємців є: сприяння залученню додаткових інвестицій;
запровадження новітньої технології виробництва та удосконалення застосовуваних
стандартів і технічних умов, використання досягнень науки і техніки в процесі
проектування виробів; узагальнення й використання передового вітчизняного та
зарубіжного досвіду в галузі підвищення конкурентоспроможності продукції.
Отже, конкурентоспроможність продукції - це
основна умова отримання прибутку та успішної діяльності підприємства в цілому,
але для того, щоб конкурентоспроможність продукції була на високому рівні треба
навчитися нею управляти.
В другому розділі
проводився розрахунок собівартості одиниці продукції за статтями калькуляцій.
Собівартість продукції має велике значення для підприємства. Вонапоказує,
наскільки ефективно використовуються кошти і засоби праці при виготовленні
продукції.
Була розрахована собівартість джерела
безперебійного живлення UPSKvant-EfirAI65 за даними ТОВ НВП «Квант-Ефір».
За результатами розрахунків повна собівартість
даного товару становить 4556,97 грн. Ціна виробництва при рівні рентабельності
25% складає 5696,21 грн., а прибуток становить 1139,24 грн.
В кінці другого розділу зазначались можливі
напрями зниження витрат на виробництво даного товару, серед яких найважливішими
на сьогоднішній день є: використання сучасніших інструментів і приладів,
підвищення кваліфікації виробничого персоналу, зменшення витрат на управління
підприємством, а також не виключається можливість освоєння нових ринків збуту,
що приведе до збільшення обсягу продажів на нових ринках та дозволить знизити
витрати виробництва.
1. Економічний
аналіз: Навч. посібник / М.А. Болюх, В.З. Бурчевський, М. І. Горбаток та ін.;
За ред. акад. НАНУ, проф. М.Г. Чумаченка. - [2-ге вид., перероб. та доп.]. -
К.: КНЕУ, 2003. - 556 с.
. Економіка та
організація виробництва: підручник / за ред. В.Г. Герасимчука, А.Е. Розенплентера.
- К.: Знання, 2007. - 678 с. - (Вища освіта ХХІ століття).
. Управління
конкурентоспроможністю підприємства: навч. посібник / С.М. Клименко, О.С.
Дуброва, Д.О. Барабась та ін. - К.: КНЕУ, 2006. - 525 с.
4. Економіка підприємства: підручник
/ за заг. ред. С.Ф. Покропивного. - [2-ге вид., перероб. та доп.]. - К.: КНЕУ,
2001. - 528 с.
5. Поняття якості
продукції, робіт та послуг [Електронний ресурс]: Енциклопедія економіки. -
Режим доступу: http://economic.lviv.ua/resursi/ponyattya-yakost-produkts-, -
rob-t-ta-poslug.html
. Шваб Л.І.
Економіка підприємства: навчальний посібник для студентів вищих навчальних
закладів. - [2-ге вид., перероб. та доп.]. - К.: Каравела, 2005. - 568 с.
7. Дудла І.О. Товарознавчі аспекти
маркетингу: Навчальний посібник. - К.: Центр учбової літератури, 2007. -224 с.
. Балабанова Л.В. Маркетинг:
підручник. - [2-ге вид., перероб. та доп.].-К.: Знання - Прес, 2004. - 645 с.
. Кардаш В.Я. Маркетингова товарна
політика: навч.-метод. посіб. для самост. вивч. дисц. - К.: КНЕУ, 2003. - 250
с.
. Мороз Л.А. Маркетинг: Навчальний
посібник; Збірник вправ / Л.А. Мороз, Н.І. Чухрай - Львів: Державний
університет «Львівська політехніка» (Інформаційно-видавничий центр «ІНТЕЛЕКТ+»
Інституту підвищення кваліфікації та перепідготовки кадрів), 1999. - 244 с.
. Гетьман О.О. Економіка
підприємства: навч. посіб. для студ. вищ. навч. закладів / Гетьман О.О. Шаповал
В.М. - [2-ге вид., перероб. та доп.]. - К.: Центр учбової літератури, 2010. -
488 с.
. Саліхова О.В.
Конкурентоспроможність українських виробників азотних добрив: проблеми та шляхи
їх вирішення у процесі приєднання до СОТ / О.В. Саліхова, А.К. Левада //
Економіст.-Київ: Колегіум. -2005. - №5. -85 с.
. Блонська В.І. Підвищення
конкурентоспроможності продукції підприємства як основний фактор ефективності
його діяльності / В.І. Блонська, П.Ю. Яцусь // Науковий вісник НЛТУ України:
Збірник науково-технічних праць. - Львів: НЛТУ України. -2008. - Вип. 18.1.
-280 с.
1.2 Складові конкурентоспроможності продукції

, (1.1)
![]()
економічно оптимальна якість;![]()
якість виробу;![]()
витрати на придбання та експлуатацію виробу, грн.
1.3 Методика обчислення
![]()
, (1.2)
![]()
- одиничний параметричний показник конкурентоспроможності за і-м
параметром (і = 1, 2, 3,…, n), %;- кількість порівнюваних параметрів;
![]()
) характеризує ступінь відповідності даного товару існуючій
потребі в ньому за сукупністю технічних параметрів. Чим він більший, тим
повніше задовольняються потреби споживачів. Експертні оцінки, засновані на
результатах маркетингових досліджень є основою для визначення вагомості
(значимості) кожного технічного параметра в загальному їх наборі.
![]()
, (1.3)
![]()
- груповий економічний показник (за економічними параметрами);
![]()
- ціна споживання оцінюваного товару;
![]()
- ціна споживання товара-аналога.
![]()
, (1.4)
![]()
- показник конкурентоспроможності;
![]()
- груповий технічний показник;
![]()
- груповий економічний показник.
![]()
відбиває розходження між порівнюваною продукцією в споживчому
ефекті, що припадає на одиницю витрат покупця на придбання і споживання виробу.
Якщо ![]()
< 1, то розглянутий товар поступається зразку за показником
конкурентоспроможності, а якщо![]()
> 1, то перевершує його ![]()
.
![]()
, (1.5)
![]()
- показник конкурентоспроможності і-го зразка;
![]()
- вагомість (значимість) і-го зрaзка в групі аналогів;- кількість
порівнюваних аналогів.
![]()
, (1.6)
![]()
- питомий корисний ефект;
![]()
- корисний ефект від використання товару;
![]()
- витрати на придбання і використання товару, грн.
![]()
) за формулою (1.7):
![]()
, (1.7)
![]()
- зведений індекс оцінки міри задоволення покупців;
![]()
- зведений індекс конкурентоспроможності за економічними
параметрами.
![]()
), що дорівнює контрактній ціні з вирахуванням витрат на продаж
товару та інших витрат.
![]()
), що характеризує економічну доцільність продажу одиниці
продукції, розраховують за формулою (1.8):
![]()
, (1.8)
![]()
- чиста виручка;
![]()
- повні витрати на виробництво товару і транспортування.
1.4 Підвищення якості та конкурентоспроможності продукції
2. Розрахунок собівартості продукції
2.1 Коротка характеристика підприємства
![]()
власних виробничих площ; більше 140 висококваліфікованих
спеціалістів; повний цикл розробки, виробництва, доставки та обслуговування
обладнання та систем; успішно реалізовані проекти в Україні, Європі та Азії.
2.2 Розрахунок собівартості виробу
![]()
, (2.1)
![]()
- витрати на сировину та матеріали;
![]()
- норма витрат і-го матеріалу на одиницю продукції;
![]()
- ціна і-го матеріалу.
![]()
, (2.2)
![]()
- погодинна тарифна ставка для і-го виду робіт, грн;
![]()
- трудомісткість і-го виду робіт, л/год.
![]()
929,4+185,88= 1115,28 грн.
![]()
1115,28 * 30% = 334,58 грн.
![]()
, (2.3)
![]()
- відрахування на соціальне страхування, грн.;
![]()
- заробітна плата основних робітників, грн.;
![]()
- додаткова заробітна плата основних робітників, грн.;
![]()
) залежно від часу його обробки і нормативних витрат на одиницю
часу обчислюються за формулою (2.4):
![]()
, (2.4)
![]()
- кількість машин на яких обробляється виріб;
![]()
- витрати на утримання та експлуатацію і-ї машини за годину, грн;
![]()
- тривалість обробки виробу на і-й машині, год.
![]()
![]()
![]()
![]()
розраховуються за формулою (2.5):
![]()
, (2.5)
![]()
, ![]()
, ![]()
витрати на утримання та експлуатацію устаткування 1-го, 2-го і
3-го приладів відповідно.
![]()
![]()
, (2.7)
![]()
- ціна підприємства, грн;
Список використаних джерел