Материал: эбвсис ЛР2

Внимание! Если размещение файла нарушает Ваши авторские права, то обязательно сообщите нам

ОТЧЕТ О ЛАБОРАТОРНОЙ РАБОТЕ № 2

Освоение моделирования работы цифровых схем в среде Quartus II

Цель:

Знакомство с особенностями работы приложения Quartus II в процессе моделирования цифровых устройств на ПЛИС.

Задачи:

  1. Изучение языка Verilog;

  2. Проектирование простейших цифровых устройств с использованием языка Verilog;

  3. Ознакомление со средой цифрового моделирования ModelSim, средствами САПР Quartus для синтеза и временного анализа цифровых схем.

Порядок выполнения работы:

  1. Откройте созданный в первой лабораторной работе файл, используемый для синтеза дешифратора семисегментного индикатора.

  2. Выполните компиляцию файла.

  3. Просмотрите и зафиксируйте назначения аппаратной реализации проекта, сделанные по умолчанию системой Quartus II. Определите тип микросхемы, загрузку ее макроячеек, требуемое количество ресурсов и топологию размещения входных и выходных выводов.

  4. Подключите сигнальный редактор Waveform Editor. Сделайте назначения входных сигналов индивидуально для каждого входа, установив на них уровни логической единицы в течение следующих интервалов времени: i0 – 100 нс, i1 – 200 нс, i2 – 300 нс, i3 – 400 нс. Выполните моделирование, зафиксируйте и проанализируйте результаты моделирования.

  5. Измените общее время моделирования с 1мкс на 5мкс.

  6. В окне редактора Waveform Editor представьте входные сигналы в составе группы. Используя назначения счетчика генератора входных сигналов, установите шаг изменения инкремента сначала 1, а затем 2 и временные интервалы 100 мкс и 400 мкс соответственно. Результаты моделирования зафиксируйте и проанализируйте.

  7. Проанализируйте работу цифровых объектов, представленных на рис. 8, программная реализация которых выполнена в лабораторной работе № 1. Для аппаратной реализации проектов используйте микросхему EPF10K10LI84-4 серии FLEX10K.

Вариант задания:

Вариант №6 : 13

Рисунок 2

Рисунок 1

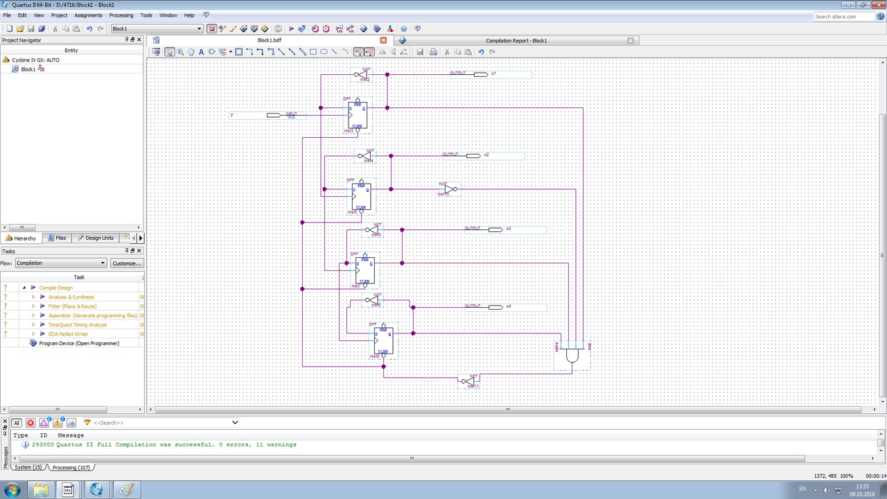
Скриншоты выполненного задания

Вывод:

Я познакомилась с особенностями работы приложения Quartus II в процессе моделирования цифровых устройств на ПЛИС.